Разделы презентаций


Сибирский государственный медицинский университет СРЕДНИЕ ВЕЛИЧИНЫ доцент

Содержание

В медико-социальных исследованиях наряду с абсолютными и относительными широко используются средние величины. К их вычислению обычно прибегают, когда требуется получить обобщающую характеристику явлений (процессов) по какому-либо количественному признаку. Средняя величина характеризует

Слайды и текст этой презентации

Слайд 1Сибирский государственный медицинский университет
СРЕДНИЕ ВЕЛИЧИНЫ
доцент Нагайцев А.В.

Сибирский государственный медицинский университетСРЕДНИЕ ВЕЛИЧИНЫдоцент  Нагайцев А.В.

Слайд 2В медико-социальных исследованиях наряду с абсолютными и относительными широко используются

средние величины. К их вычислению обычно прибегают, когда требуется получить

обобщающую характеристику явлений (процессов) по какому-либо количественному признаку.
Средняя величина характеризует весь ряд наблюдений одним числом, являясь выражением общей меры признака в совокупности. Она нивелирует, ослабляет случайные отклонения индивидуальных наблюдений в ту или иную сторону и выдвигает на первый план основное, типичное свойство явления.
В медико-социальных исследованиях наряду с абсолютными и относительными широко используются средние величины. К их вычислению обычно прибегают,

Слайд 3В практической деятельности врача средние величины используются:

Для характеристики физического

развития, основных антропометрических признаков (длина и масса тела, окружность груди

и т.п.).
Для характеристики различных сторон медицинской деятельности (средняя длительность пребывания больного на койке, среднее число лабораторных исследований на одного больного).
Для характеристики санитарно-противоэпидемической работы (средняя площадь или кубатура на одного человека, среднее количество витаминов или калорий в дневном рационе).
Для характеристики физиологических сдвигов в большинстве экспериментально-лабораторных исследований (средняя температура, среднее число ударов пульса в минуту, средний уровень артериального давления).
В практической деятельности врача средние величины используются: Для характеристики физического развития, основных антропометрических признаков (длина и масса

Слайд 4Для вычисления средних величин должны быть соблюдены два условия:

Средние величины

должны быть рассчитаны на основе качественно однородных статистических групп, имеющих

существенные общие социально-экономические или биологические характеристики.
Средние величины должны быть рассчитаны на совокупностях, имеющих достаточно большое число наблюдений.

Для вычисления средних величин должны быть соблюдены два условия:Средние величины должны быть рассчитаны на основе качественно однородных

Слайд 5Вариационные ряды
Средние величины рассчитываются на основании вариационных рядов.

Вариационный ряд

– это статистический ряд распределения значений изучаемого количественного признака. Вариационный

ряд состоит из вариант (V – vario) и соответствующих им частот (P – pars).

Вариантой (V) называют каждое числовое значение изучаемого признака.
Частота (P) – это абсолютная численность отдельных вариант в совокупности, указывающая, сколько раз встречается данная варианта в вариационном ряду. Общее число случаев наблюдений, из которых состоит вариационный ряд, обозначают буквой n (numerus).
Вариационные рядыСредние величины рассчитываются на основании вариационных рядов. Вариационный ряд – это статистический ряд распределения значений изучаемого

Слайд 6Виды вариационных рядов
простыми и взвешенными;
сгруппированными и несгруппированными;
симметричными и

несимметричными;
четными и нечетными.
Дискретный вариационный ряд - значения признака

(варианты) заданы в виде отдельных конкретных чисел.
Интервальный вариационный ряд - значения признака заданы в виде интервалов.
Виды вариационных рядовпростыми и взвешенными; сгруппированными и несгруппированными; симметричными и несимметричными; четными и нечетными. Дискретный вариационный ряд

Слайд 8Виды средних величин
В медико-социальных исследованиях обычно используются следующие виды средних

величин:

Средняя арифметическая (M – Media) – обобщенная величина, которая характеризует

типичный размер или средний уровень признака в расчете на единицу однородной совокупности в конкретных условиях места и времени.
Мода (Mo) – это средняя величина, которая соответствует варианте, имеющей наибольшую частоту (p).
Медиана – (Me) – это варианта, занимающая срединное положение в вариационном ряду.
Виды средних величинВ медико-социальных исследованиях обычно используются следующие виды средних величин:Средняя арифметическая (M – Media) – обобщенная

Слайд 10Методика вычисления средних величин
Наиболее часто в характеристике вариационного ряда используют

среднюю арифметическую.
Средняя арифметическая, которая рассчитана в вариационном ряду, где

каждая варианта встречается только 1 раз, называется средней арифметической простой.

Ее определяют по формуле: M = ∑V
n
где М — средняя арифметическая,
V — варианта изучаемого признака,
n — число наблюдений.
Методика вычисления средних величинНаиболее часто в характеристике вариационного ряда используют среднюю арифметическую. Средняя арифметическая, которая рассчитана в

Слайд 11Если в исследуемом ряду одна или несколько вариант повторяются несколько

раз, то вычисляют среднюю арифметическую взвешенную, когда учитывается вес каждой

варианты в зависимости от частоты ее встречаемости.
Расчет такой средней проводят по формуле:
M = ∑ VP
n
где М — средняя арифметическая взвешенная,
P — частота,
V — варианта изучаемого признака,
n — число наблюдений
Если в исследуемом ряду одна или несколько вариант повторяются несколько раз, то вычисляют среднюю арифметическую взвешенную, когда

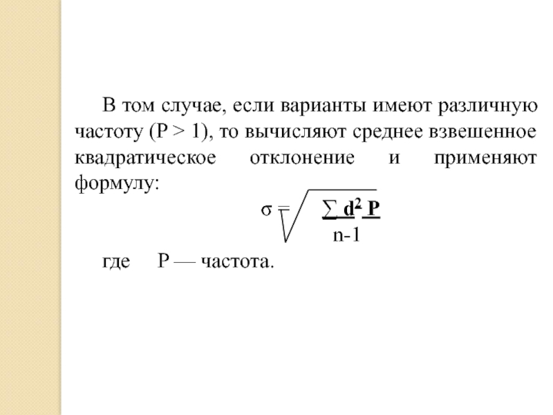
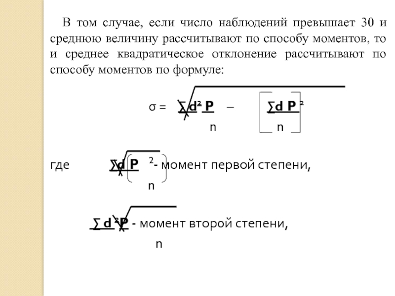
Слайд 12При большом числе наблюдений, достаточно протяженном вариационном ряду рекомендуется среднюю

взвешенную вычислять по способу моментов. Этот способ основан на том,

что средняя равна любой произвольно (условно) взятой средней (M1), за которую чаще всего принимается Мода (Мо), плюс среднее отклонение всех вариант от условной средней (момент первой степени):

M = M1 + ∑ dP
n
При большом числе наблюдений, достаточно протяженном вариационном ряду рекомендуется среднюю взвешенную вычислять по способу моментов. Этот способ

Слайд 13Средняя арифметическая (средняя взвешенная) имеет ряд свойств, которые используют в

некоторых случаях для упрощения расчета средней и получения ориентировочной величины.

Средняя

арифметическая занимает срединное положение в строго симметричном вариационном ряду (М = Мо = Me).
Средняя арифметическая имеет абстрактный характер и является обобщающей величиной.
Алгебраическая сумма отклонений всех вариант от средней равна нулю. На этом свойстве основан расчет средней по способу моментов.
Если к каждой варианте вариационного ряда прибавить или отнять одно и то же число, то на столько же увеличится или уменьшится средняя арифметическая величина.
Если каждую варианту разделить или умножить на одно и то же число, то во столько же раз уменьшится или увеличится средняя арифметическая.
Два последних свойства используют в тех случаях, когда варианты представлены очень малыми или наоборот большими числами.
Средняя арифметическая (средняя взвешенная) имеет ряд свойств, которые используют в некоторых случаях для упрощения расчета средней и

Слайд 14Разнообразие признака в статистической совокупности
Разнообразие признака как свойство статистической совокупности

заключается том, что в однородных статистических совокупностях величины количественных признаков

различны.

Статистическими критериями, характеризующими разнообразие признака, являются:
Лимит (lim).
Амплитуда (Am).
Среднее квадратическое отклонение (σ).
Коэффициент вариации (Сv).

Лимит (lim) определяется крайними значениями вариант в вариационном ряду.
Амплитуда (Am) равна разности между крайними вариантами.
Разнообразие признака в статистической совокупностиРазнообразие признака как свойство статистической совокупности заключается том, что в однородных статистических совокупностях

Слайд 18По величине среднего квадратического отклонения можно судить о разнообразии вариационного

ряда: чем больше величина σ, тем больше разнообразие, чем меньше

значение σ, тем меньше разнообразие вариант и тем более однороден вариационный ряд.
Среднее квадратическое отклонение связано со структурой распределения.
При нормальном распределении в пределах
М ± σ находится 68,3 %,
М ± 2 σ - 95,5 %,
М ± З σ - 99,7 % всех вариант
Иными словами, если 95% всех вариант вариационного ряда находится в пределах М ± 2σ, то средняя величина характерна для данного ряда и можно говорить о ее представительности для статистической совокупности и не требуется увеличивать число наблюдений.
По величине среднего квадратического отклонения можно судить о разнообразии вариационного ряда: чем больше величина σ, тем больше

Слайд 19Связь среднего квадратического отклонения
со структурой вариационного ряда

Связь среднего квадратического отклонения со структурой вариационного ряда

Слайд 20Практическое значение среднего квадратического отклонения состоит в том, что по

его величине можно:

Определить структуру вариационного ряда.
Охарактеризовать степень однородности вариационного ряда

в зависимости от величины σ.
Судить о типичности средней арифметической в зависимости от распределения вариант в вариационном ряду.
Оценить отдельные признаки у каждого индивидуума по стандартному отклонению от средней арифметической по формуле:
t = V-M
σ
где t — доверительный коэффициент, М — средняя величина.
Практическое значение среднего квадратического отклонения состоит в том, что по его величине можно:Определить структуру вариационного ряда.Охарактеризовать степень

Слайд 21Определить достоверность (репрезентативность) результатов исследования.
Определить коэффициент вариации при сравнении

степени разнообразия разных признаков в одной совокупности или однородных признаков

в разных совокупностях. Коэффициент вариации (Сv) является относительной мерой разнообразия, так как вычисляется по отношению среднего квадратического отклонения (σ) к средней арифметической величине (М), выраженному в процентах (100 %):
Сv = σ x 100%
М
Определить достоверность (репрезентативность) результатов исследования. Определить коэффициент вариации при сравнении степени разнообразия разных признаков в одной совокупности

Слайд 22Коэффициент вариации применяют в том случае, когда необходимо сравнить разнообразие

разных признаков в одной совокупности (разные показатели крови) или одного

признака в разных совокупностях (масса тела у младенцев и подростков).
Для ориентировочной оценки степени разнообразия признака пользуются следующими градациями коэффициента вариации. При величине коэффициента вариации (Сv) больше 20 % отмечают сильное разнообразие, если Сv от 20 до 10 %, то разнообразие среднее, а если Сv меньше 10 %, то разнообразие слабое.
Коэффициент вариации применяют в том случае, когда необходимо сравнить разнообразие разных признаков в одной совокупности (разные показатели

Слайд 23Достоверность признака в статистической совокупности
При изучении генеральной совокупности для

ее количественной характеристики достаточно рассчитать М и σ. Однако на

практике, как правило, исследование проводят на выборочной совокупности, которая должна быть репрезентативна (достоверна) или представительна для генеральной совокупности.
Репрезентативность выборочной совокупности означает представительность в ней всех учитываемых признаков генеральной совокупности.
Оценка достоверности результатов исследования дает возможность установить, с какой вероятностью можно перенести результаты изученных признаков выборочной совокупности (части явления) на всю генеральную совокупность (явление в целом).
Достоверность признака в статистической совокупности При изучении генеральной совокупности для ее количественной характеристики достаточно рассчитать М и

Слайд 24Оценка результатов исследования предусматривает вычисление:
Средней ошибки (m) для средних (М)

величин.
Доверительного интервала и доверительных границ средних (М) величин.
Достоверности разности средних

(М) величин по критерию t.
Оценка результатов исследования предусматривает вычисление:Средней ошибки (m) для средних (М) величин.Доверительного интервала и доверительных границ средних (М)

Слайд 25Средняя ошибка (mM) показывает, насколько результаты, полученные при выборочном исследовании,

отличаются от результатов, которые могли бы быть получены при проведении

сплошного исследования всех без исключения элементов генеральной совокупности.
Среднюю ошибку определяют по следующим формулам.
Для средней величины (М) при n < 30

mM =
Средняя ошибка (mM) показывает, насколько результаты, полученные при выборочном исследовании, отличаются от результатов, которые могли бы быть

Слайд 26Для средней величины (М) при n > 30
mM =

где σ

- среднее квадратическое отклонение,
n — число наблюдений

Для средней величины (М) при n > 30 mM =где 	σ - среднее квадратическое отклонение,n — число

Слайд 27Величина ошибки средней арифметической прямо пропорциональна степени разнообразия признака в

статистической совокупности и обратно пропорциональна квадратному корню из числа наблюдений.


Следовательно, уменьшение величины ошибки возможно за счет либо снижения степени разнообразия признака, либо увеличения числа наблюдений. Как правило, в медико-статистических исследованиях обычно используют доверительную вероятность (надежность), равную 95,5—99,7 %.
Величина ошибки средней арифметической прямо пропорциональна степени разнообразия признака в статистической совокупности и обратно пропорциональна квадратному корню

Слайд 28Результат считается достоверным, если он, соответственно, превышает удвоенную или утроенную

ошибку репрезентативности (при n>30):
М≥2–3 m;

Результат считается достоверным, если он, соответственно, превышает удвоенную или утроенную ошибку репрезентативности (при n>30): М≥2–3 m;

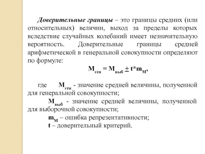
Слайд 29Доверительные границы – это границы средних (или относительных) величин, выход

за пределы которых вследствие случайных колебаний имеет незначительную вероятность. Доверительные

границы средней арифметической в генеральной совокупности определяют по формуле:
Мген = Мвыб + t*mM,

где Мген - значение средней величины, полученной для генеральной совокупности;
Мвыб - значение средней величины, полученной для выборочной совокупности;
mM – ошибка репрезентативности;
t – доверительный критерий.
Доверительные границы – это границы средних (или относительных) величин, выход за пределы которых вследствие случайных колебаний имеет

Слайд 30Доверительные границы определяют доверительный интервал, обеспечивающий определенную степень вероятности соответствия

выборочной совокупности генеральной
Таким образом, если среднее квадратическое отклонение (σ) характеризует

степень разнообразия вариант в вариационном ряду и необходим для определения ошибки средней, то величина ошибки (m) вместе с доверительным коэффициентом (t) является важным условием определения доверительного интервала, с помощью которого оценивают доверительные границы изучаемого признака.
Доверительные границы определяют доверительный интервал, обеспечивающий определенную степень вероятности соответствия выборочной совокупности генеральнойТаким образом, если среднее квадратическое

Слайд 31Целью сравнения двух средних величин по критерию t, является оценка

существенности и достоверности их различий. К примеру, чтобы сделать вывод

об эффективности нового метода лечения или диагностики, приходится сравнить результаты, полученные в исследуемой и контрольной группах.
Достоверность разности между двумя средними величинами определяют по формуле:


где М1 и М2 — средние величины, полученные в двух самостоятельных независимых группах наблюдений (исследуемая и контрольная);
m1 и m2 — средние ошибки средних или относительных величин;
t —доверительный коэффициент.
Целью сравнения двух средних величин по критерию t, является оценка существенности и достоверности их различий. К примеру,

Слайд 32При t > 2 различие между двумя средними величинами существенно

и не случайно, т. е. достоверно. Это значит, что в

генеральной совокупности сравниваемые средние величины имеют различие и при повторении подобных наблюдений будут получены аналогичные различия.
При t = 2 надежность такого вывода будет не меньше 95 %. С увеличением критерия достоверности (t) степень надежности различия между средними величинами также повышается, а риск ошибки уменьшается.
При t < 2 достоверность разности средних величин считается недоказанной
При t > 2 различие между двумя средними величинами существенно и не случайно, т. е. достоверно. Это

Слайд 33Зависимость доверительного критерия (t) от степени вероятности безошибочного прогноза (n

> 30)

Зависимость доверительного критерия (t) от степени вероятности безошибочного прогноза (n > 30)

Обратная связь

Если не удалось найти и скачать доклад-презентацию, Вы можете заказать его на нашем сайте. Мы постараемся найти нужный Вам материал и отправим по электронной почте. Не стесняйтесь обращаться к нам, если у вас возникли вопросы или пожелания:

Email: Нажмите что бы посмотреть 

Что такое TheSlide.ru?

Это сайт презентации, докладов, проектов в PowerPoint. Здесь удобно  хранить и делиться своими презентациями с другими пользователями.


Для правообладателей

Яндекс.Метрика