Разделы презентаций


Симметричная криптография

Содержание

КриптологияКриптографияКриптоанализПоиск и исследование мат. методов преобразования информацииИсследование возможности расшифрования информации без знания ключа

Слайды и текст этой презентации

Слайд 1Симметричная криптография

Симметричная криптография

Слайд 2Криптология
Криптография
Криптоанализ
Поиск и исследование мат. методов преобразования информации
Исследование возможности расшифрования информации

без знания ключа

КриптологияКриптографияКриптоанализПоиск и исследование мат. методов преобразования информацииИсследование возможности расшифрования информации без знания ключа

Слайд 3Использование криптографических методов
Хранение конфиденциальной и секретной информации
Установление подлинности сообщений
Передача конфиденциальной

и секретной информации

Использование криптографических методовХранение конфиденциальной и секретной информацииУстановление подлинности сообщенийПередача конфиденциальной и секретной информации

Слайд 4Криптографическая система с секретным ключом (Симметричная криптография)

Криптографическая система с секретным ключом (Симметричная криптография)

Слайд 5Криптографические системы
Ограниченного использования
Общего использования
Стойкость основывается на сохранении в секрете алгоритма

шифрования
Стойкость – основывается на секретности ключа, Алгоритм шифрования открыт

Криптографические системыОграниченного использованияОбщего использованияСтойкость основывается на сохранении в секрете алгоритма шифрованияСтойкость – основывается на секретности ключа, Алгоритм

Слайд 6Алгоритм ГОСТ 28147-89

Алгоритм ГОСТ 28147-89

Слайд 7Алгоритм ГОСТ 28147-89

Алгоритм ГОСТ 28147-89

Слайд 8Основной 256-битный ключ делится на 32-битные подключи К0-К7
К0
К1
К2
К3
К4
К5
К6
К7

32 бита

256 бит

Основной 256-битный ключ делится на 32-битные подключи К0-К7К0К1К2К3К4К5К6К732 бита256 бит

Слайд 9
правая половина блока и i-ый подключ складываются по модулю 232;
результат

разбивается на 8 4-битовых значений, поступающих на узлы замены S0-S7,

образующих таблицу замен. Узлы замены имеет 4-битовый вход и выход, содержат числа от 0 до F в разном порядке;
выходное 32-битное слово циклически сдвигается на 11 битов влево;

Алгоритм ГОСТ 28147-89.
Образующая функция F

правая половина блока и i-ый подключ складываются по модулю 232;результат разбивается на 8 4-битовых значений, поступающих на

Слайд 10Алгоритм ГОСТ 28147-89. Схема образующей функции
+
32

Алгоритм ГОСТ 28147-89.  Схема образующей функции+32

Слайд 11Алгоритм ГОСТ 28147-89. Схема i-го раунда

Алгоритм ГОСТ 28147-89. Схема i-го раунда

Слайд 12Базовые циклы криптопреобразования по ГОСТ 28147-89

Базовые циклы криптопреобразования по ГОСТ 28147-89

Слайд 13



Базовые циклы криптопреобразования

- это многократное повторение основного шага криптопреобразования.

Цикл зашифрования

32-З:
К0, …, К7, К0, …, К7, К0, …, К7, К7,

…, К0;

Цикл расшифрования 32-Р:
К0, …, К7, К7, …, К0, К7, …, К0, К7, …, К0;

Цикл выработки имитовставки 16-З:
К0, …, К7, К0, …, К7.

Базовые циклы криптопреобразования- это многократное повторение основного шага криптопреобразования.Цикл зашифрования 32-З:К0, …, К7, К0, …, К7, К0,

Слайд 14Схема цикла зашифрования 32-З

Схема цикла зашифрования 32-З

Слайд 15Схема цикла расшифрования 32-Р


Схема цикла расшифрования 32-Р

Слайд 16Схема цикла выработки имитовставки 16-З

Схема цикла выработки имитовставки 16-З

Слайд 17Основные режимы шифрования

Основные режимы шифрования

Слайд 18Режимы блочного шифрования
простая замена;

гаммирование

гаммирование с обратной связью;

режим выработки имитовставки.

Режимы блочного шифрованияпростая замена;гаммированиегаммирование с обратной связью;режим выработки имитовставки.

Слайд 19Алгоритмы шифрования и дешифрования

Алгоритмы шифрования и дешифрования

Слайд 20Режим простой замены
зашифрование - применение цикла 32-З к блокам открытых

данных, расшифрование – цикла 32-Р к блокам зашифрованных данных;
64-битовые блоки

обрабатываются независимо друг от друга;

размер обрабатываемых данных должен быть кратен 64 битам: |Tо|=|Tш|=64·n

Режим простой заменызашифрование - применение цикла 32-З к блокам открытых данных, расшифрование – цикла 32-Р к блокам

Слайд 21Режим простой замены
Шифрование

Расшифрование




Режим простой заменыШифрованиеРасшифрование

Слайд 22Режим простой замены
Особенности режима шифрования простой заменой

Режим простой заменыОсобенности режима шифрования простой заменой

Слайд 23Гаммирование

Гаммирование

Слайд 24Режим гаммирования
P - исходный,
С -зашифрованный текст,
Е -

операция шифрования
К -ключ
IV –синхропосылка

Режим гаммированияP  - исходный, С -зашифрованный текст, Е - операция шифрования К -ключIV –синхропосылка

Слайд 25Требования к гамме
Период повторения близок к максимально возможному
Соседние значения

отличаются в каждом байте
Простота аппаратной и программной реализации

Требования к гаммеПериод повторения близок к максимально возможному Соседние значения отличаются в каждом байтеПростота аппаратной и программной

Слайд 26Свойства гаммы
Независимая обработка младшей и старшей части блока

Период повторения гаммы




C1=101010116

где C2=101010416

Свойства гаммыНезависимая обработка младшей и старшей части блокаПериод повторения гаммы C1=101010116где	C2=101010416

Слайд 27Характеристики реккурентного генератора последовательности чисел


Характеристики реккурентного генератора последовательности чисел

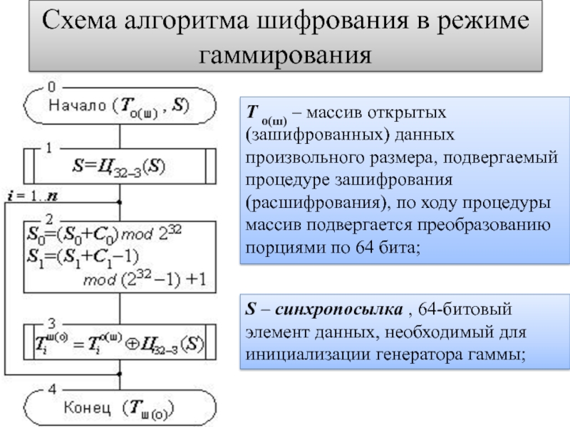
Слайд 28Схема алгоритма шифрования в режиме гаммирования
T о(ш) – массив открытых (зашифрованных) данных

произвольного размера, подвергаемый процедуре зашифрования (расшифрования), по ходу процедуры массив

подвергается преобразованию порциями по 64 бита;

S – синхропосылка , 64-битовый элемент данных, необходимый для инициализации генератора гаммы;

Схема алгоритма шифрования в режиме гаммированияT о(ш) – массив открытых (зашифрованных) данных произвольного размера, подвергаемый процедуре зашифрования (расшифрования), по

Слайд 29Режим гаммирования
Особенности гаммирования как режима шифрования

Режим гаммированияОсобенности гаммирования как режима шифрования

Слайд 30Режим гаммирования
Особенности гаммирования как режима шифрования

Режим гаммированияОсобенности гаммирования как режима шифрования

Слайд 31Гаммирование с обратной связью (гаммирование с зацеплением блоков)

Гаммирование с обратной связью (гаммирование с зацеплением блоков)

Слайд 32Гаммирование с обратной связью
+
D
Р
К
С
Дешифрование
Шифрование
Е
P - исходный,
С -зашифрованный текст,


Е - операция шифрования
К -ключ
IV –синхропосылка
+
Р
К
I
I
R
R

Гаммирование с обратной связью+DРКСДешифрованиеШифрованиеЕP  - исходный, С -зашифрованный текст, Е - операция шифрования К -ключIV –синхропосылка

Слайд 33Алгоритмы шифрования и дешифрования

Алгоритмы шифрования и дешифрования

Слайд 34Гаммирование с обратной связью (гаммирование с зацеплением блоков)
Особенности гаммирования с

обратной связью как режима шифрования

Гаммирование с обратной связью (гаммирование с зацеплением блоков)Особенности гаммирования с обратной связью как режима шифрования

Слайд 35Выработка имитовставки к массиву данных

Выработка имитовставки к массиву данных

Слайд 36Выработка имитовставки
Шифрование
Дешифрование




+
Е
К
С
Р
+
D
Р
С
К
Результаты каждого шага шифрования запоминаются и складываются по модулю

2 со следующим блоком исходного текста
При расшифровке блоки зашифрованного текста

хранятся в течение 1 цикла и складываются по модулю 2 с дешифрованным текстом, полученным в цикле 32-Р

P - исходный,
С -зашифрованный текст,
Е - операция шифрования
К -ключ
IV –синхропосылка

Выработка имитовставкиШифрованиеДешифрование+ЕКСР+DРСКРезультаты каждого шага шифрования запоминаются и складываются по модулю 2 со следующим блоком исходного текстаПри расшифровке

Слайд 38Выработка имитовставки к массиву данных

Выработка имитовставки к массиву данных

Обратная связь

Если не удалось найти и скачать доклад-презентацию, Вы можете заказать его на нашем сайте. Мы постараемся найти нужный Вам материал и отправим по электронной почте. Не стесняйтесь обращаться к нам, если у вас возникли вопросы или пожелания:

Email: Нажмите что бы посмотреть 

Что такое TheSlide.ru?

Это сайт презентации, докладов, проектов в PowerPoint. Здесь удобно  хранить и делиться своими презентациями с другими пользователями.


Для правообладателей

Яндекс.Метрика