Разделы презентаций


СИСТЕМЫ СЧИСЛЕНИЯ. ПРЕДСТАВЛЕНИЕ ЧИСЕЛ В КОМПЬЮТЕРЕ

Содержание

Система счисления– это совокупность правил именования и изображения чисел с помощью набора символов, называемых цифрами.Используются три типа систем счисления:позиционная – представление числа зависит от порядка записи цифр.непозиционная – представление числа не

Слайды и текст этой презентации

Слайд 1СИСТЕМЫ СЧИСЛЕНИЯ. ПРЕДСТАВЛЕНИЕ ЧИСЕЛ В КОМПЬЮТЕРЕ
Зав. кафедрой, к.ф.-м.наук
Тишков Артем

Валерьевич
к.т.н. Никонорова Маргарита Леонидовна

СИСТЕМЫ СЧИСЛЕНИЯ.  ПРЕДСТАВЛЕНИЕ ЧИСЕЛ В КОМПЬЮТЕРЕЗав. кафедрой, к.ф.-м.наук Тишков Артем Валерьевичк.т.н. Никонорова Маргарита Леонидовна

Слайд 2Система счисления
– это совокупность правил именования и изображения чисел с

помощью набора символов, называемых цифрами.

Используются три типа систем счисления:
позиционная –

представление числа зависит от порядка записи цифр.
непозиционная – представление числа не зависит от порядка записи цифр
смешанная – нет понятия «основание»: либо оснований несколько, либо оно вычисляемое
Система счисления– это совокупность правил именования и изображения чисел с помощью набора символов, называемых цифрами.Используются три типа

Слайд 3Позиционная, двоичная
Логика: истина / ложь
В повседневной жизни: Да / Нет
В

повседневной жизни: Есть / Нет
В технике: электрический сигнал есть

/ нет
0 / 1, бит
Позиционная, двоичнаяЛогика: истина / ложьВ повседневной жизни: Да / НетВ повседневной жизни: Есть / Нет В технике:

Слайд 4Позиционная, троичная. Симметричная и несимметричная

Трит – троичный триггер
1 Трайт =

6 тритов, 729 значений (байт – 256)
Советская машина Сетунь –

первая и единственная серийная троичная машина. 1962-1965 годы. Главный конструктор Николай Петрович Бруснецов

10Ī = 9 − 1 = 8
Ī01 = −9 + 1 = −8


Позиционная, троичная. Симметричная и несимметричная	Трит – троичный триггер1 Трайт = 6 тритов, 729 значений (байт – 256)Советская

Слайд 5Преимущества троичной симметричной системы (-1, 0, 1)
естественное представление чисел со

знаком (не нужен прямой, обратный или дополнительный код!)
знак числа -

это знак старшей ненулевой цифры и не нужен знаковый бит
Простое сравнение чисел по величине, при этом не нужно смотреть на знак
поэтому команда ветвления по знаку в троичной машине работает вдвое быстрее, чем в двоичной
усечение длины числа равносильно правильному округлению (округление в двоичных машинах не обеспечивают этого)
троичный сумматор осуществляет вычитание при инвертировании одного из слагаемых, откуда следует, что троичный счетчик автоматически является реверсивным (обеспечивает и сложение и вычитание
в трехвходовом троичном сумматоре перенос в следующий разряд возникает в 8 ситуациях из 27, а в двоичном сумматоре - в 4 из 8. В четырехвходовом сумматоре перенос также происходит только в соседний разряд.
таблицы умножения и деления почти так же просты, как и в двоичной системе
умножение на -1 инвертирует множимое
трехуровневый сигнал более устойчив к воздействию помех в линиях передачи. Это означает что специальные методы избыточного кодирования троичной информации проще, нежели двоичной



Преимущества троичной симметричной системы (-1, 0, 1)естественное представление чисел со знаком (не нужен прямой, обратный или дополнительный

Слайд 6Позиционные системы счисления
Десятичная
Двоичная
Восьмеричная
Шестнадцатеричная

Троичная (электроника +,0,-)
Двенадцатеричная (счет дюжинами)
Шестидесятеричная (время, углы –

широта долгота)
Количество цифр называют основанием
позиционной системы счисления, а позиции
цифр

в числе – разрядами.
Позиционные системы счисленияДесятичнаяДвоичнаяВосьмеричнаяШестнадцатеричнаяТроичная (электроника +,0,-)Двенадцатеричная (счет дюжинами)Шестидесятеричная (время, углы – широта долгота)Количество цифр называют основаниемпозиционной системы счисления,

Слайд 7Непозиционные системы счисления
Представление через биномиальные коэффициенты
Система остаточных классов (СОК)
Определяется набором

взаимно простых модулей (m1, m2, …, mn,)  
с произведением  M =

  m1 * m2 * … * mn так, что каждому целому числу  x  из отрезка [0, M –1] ставится в соответствие набор (x1, x2, …, xn) вычетов j                                                         
                                                
                                                  

Римские цифры

I — 1 V — 5 X — 10 L — 50

C — 100, D — 500, M — 1000

Строго говоря,
не является непозиционной:
IV и VI – разные числа

x ≡ x1 (mod m1);
x ≡ x2 (mod m2);

x ≡ xn (mod mn);

0 ≤ c1 < c2 < … < cn

Непозиционные системы счисленияПредставление через биномиальные коэффициентыСистема остаточных классов (СОК)Определяется набором взаимно простых модулей (m1, m2, …, mn,)  с

Слайд 8Смешанные системы счисления
Дата – год, месяц, день
Время – часы, минуты,

секунды, миллисекунды
при этом величина h часов, m минут, s секунд

соответствует
T = h * 60 * 60 + m * 60 + s
Углы – градусы, минуты, секунды

Смешанной называется система счисления, в которой числа, заданные в некоторой системе счисления с основанием P (например – время) изображаются с помощью цифр другой системы счисления с основанием Q (например – секунды), где QВ такой системе P называется старшим основанием, Q – младшим основанием, а сама система счисления называется Q–P–ичной.

Смешанные системы счисленияДата – год, месяц, деньВремя – часы, минуты, секунды, миллисекундыпри этом величина h часов, m

Слайд 9Представление числа в позиционной системе счисления
an-1an-2 …a1a0 , a-1…a-m
Запись чисел

в каждой из систем счисления с основанием q означает сокращенную

запись выражения
an-1qn-1 + an-2qn-2 + … + a1q1 + a0q0 + a-1q-1 + … + a-mq-m,
где ai – цифры численной записи, соответствующие разрядам, i – индекс, n и m – количество разрядов числа целой и дробной части соответственно, q – основание системы счисления

Представление числа в позиционной системе счисленияan-1an-2 …a1a0 , a-1…a-m	Запись чисел в каждой из систем счисления с основанием

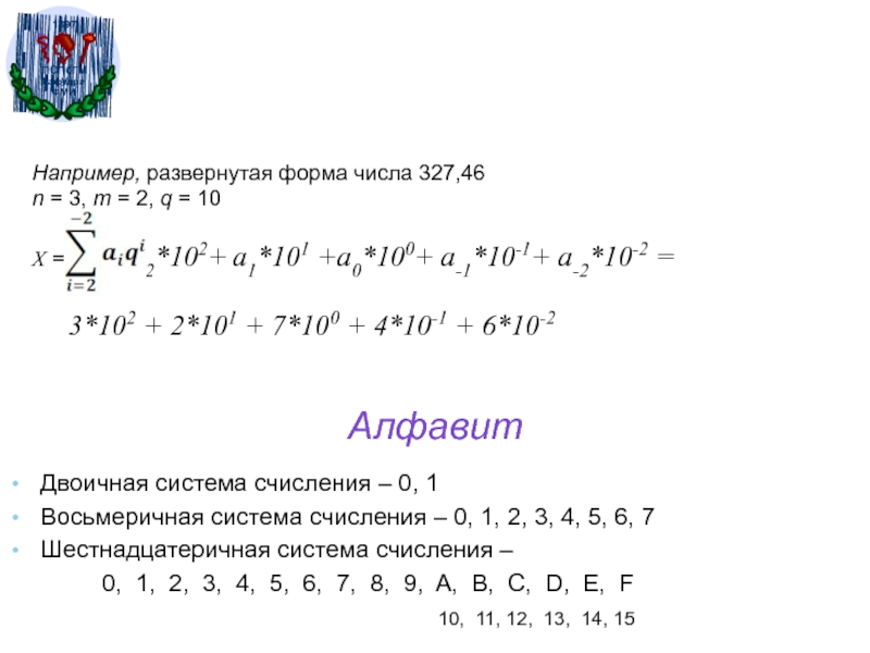
Слайд 10Алфавит
Двоичная система счисления – 0, 1
Восьмеричная система счисления – 0,

1, 2, 3, 4, 5, 6, 7
Шестнадцатеричная система счисления –

0, 1, 2, 3, 4, 5, 6, 7, 8, 9, A, B, C, D, E, F
10, 11, 12, 13, 14, 15

Например, развернутая форма числа 327,46
n = 3, m = 2, q = 10

X = = a2*102+ a1*101 +a0*100+ a-1*10-1+ a-2*10-2 =

3*102 + 2*101 + 7*100 + 4*10-1 + 6*10-2

АлфавитДвоичная система счисления – 0, 1Восьмеричная система счисления – 0, 1, 2, 3, 4, 5, 6, 7Шестнадцатеричная

Слайд 11Перевод целых чисел из десятичной системы счисления
Пример. Перевести

число 75 из десятичной системы счисления в двоичную, восьмеричную и

шестнадцатеричную.

75

2

74

1

37

2

36

1

18

2

18

0

9

2

8

1

4

2

4

0

2

2

2

0

1

1

7510 = 10010112

75

8

72

3

9

8

8

1

1

1

7510 = 1138

75

16

64

11

4

4

7510 = 4B16

Перевод целых чисел из  десятичной системы счисления  Пример. Перевести число 75 из десятичной системы счисления

Слайд 12Перевод правильной десятичной дроби из десятичной системы счисления
Пример. Перевести число

0,35 из десятичной системы в счисления в двоичную, восьмеричную и

шестнадцатеричную.

0,35

2

0,70

2

1,40

2

0,80

2

1,60

2

1,20

0,3510 = 0,010112

0,35

8

2,80

8

6,40

8

3,20

0,3510 = 0,2638

0,35

16

5,60

16

9,60

0,3510 = 0,5916

Перевод правильной десятичной дроби  из десятичной системы счисленияПример. Перевести число 0,35 из десятичной системы в счисления

Слайд 13Перевод чисел в десятичную систему счисления
Пример. Перевести число

1011,1 из двоичной системы счисления в десятичную.

Пример. Перевести

число 276,8 из восьмеричной системы счисления в десятичную.

Пример. Перевести число 1F3 из шестнадцатеричной системы счисления в десятичную.

1 F 316

0

1

2

= 1∙162 + 15∙161 + 3∙160 = 49910

разряды

число

Перевод чисел в десятичную систему счисления  Пример. Перевести число 1011,1 из двоичной системы счисления в десятичную.

Слайд 14Перевод из восьмеричной и шестнадцатеричной системы счисления в двоичную

Заменить каждую цифру восьмеричного/шестнадцатеричного числа соответствующим трехразрядным/четырехразрядным двоичным кодом.
Пример.

Перевести число 1A3,F16 в двоичную систему счисления.

1A3,F16 =

Пример. Перевести число 527,18 в двоичную систему счисления.

2

Пример. Перевести число 1A3,F16 в двоичную систему счисления.

Перевод из восьмеричной и шестнадцатеричной системы  счисления в двоичную   Заменить каждую цифру восьмеричного/шестнадцатеричного числа

Слайд 15Перевод из двоичной системы счисления в восьмеричную и шестнадцатеричную

Для перехода от двоичной к восьмеричной/шестнадцатеричной системе счисления поступают

следующим образом: двигаясь от запятой влево и вправо, разбивают двоичное число на группы по 3(4) разряда, дополняя, при необходимости, нулями крайние левую и правую группы. Затем каждую группу из 3(4) разрядов заменяют соответствующей восьмеричной/шестнадцатеричной цифрой.

Пример:

0

0

000

Перевод из двоичной системы счисления в восьмеричную и шестнадцатеричную   Для перехода от двоичной к восьмеричной/шестнадцатеричной

Слайд 16Перевод из восьмеричной системы счисления в шестнадцатеричную и обратно

При переходе из восьмеричной системы счисления в шестнадцатеричную и

обратно вначале производится перевод чисел из исходной системы счисления в двоичную, а затем – в конечную систему .

Пример. Перевести число 527,18 в шестнадцатеричную систему счисления.

Пример. Перевести число 1A3,F16 в восьмеричную систему счисления.

Перевод из восьмеричной системы счисления в шестнадцатеричную и обратно   При переходе из восьмеричной системы счисления

Слайд 17Арифметические операции в позиционных системах счисления
Правила выполнения

основных арифметических операций в любой позиционной системе счисления подчиняются тем

же законам, что и в десятичной системе.

При сложении цифры суммируются по разрядам, и если при этом возникает переполнение разряда, то производится перенос в старший разряд. Переполнение разряда наступает тогда, когда величина числа в нем становится равной или большей основания системы счисления.

При вычитании из меньшей цифры большей в старшем разряде занимается единица, которая при переходе в младший разряд будет равна основанию системы счисления

Арифметические операции в позиционных системах счисления   Правила выполнения основных арифметических операций в любой позиционной системе

Слайд 18 Если при умножении однозначных чисел возникает переполнение

разряда, то в старший разряд переносится число кратное основанию системы

счисления. При умножении многозначных чисел в различных позиционных системах применяется алгоритм перемножения чисел в столбик, но при этом результаты умножения и сложения записываются с учетом основания системы счисления.

Деление в любой позиционной системе производится по тем же правилам, как и деление углом в десятичной системе, то есть сводится к операциям умножения и вычитания.

Правила выполнения арифметических действий задаются таблицей:

Если при умножении однозначных чисел возникает переполнение разряда, то в старший разряд переносится число

Слайд 19Сложение в позиционных системах счисления
Цифры суммируются по разрядам, и если при

этом возникает избыток, то он переносится влево

Сложение в позиционных системах счисленияЦифры суммируются по разрядам, и если при этом возникает избыток, то он переносится

Слайд 20Вычитание в позиционных системах счисления
При вычитании чисел, если цифра уменьшаемого

меньше цифры вычитаемого, то из старшего разряда занимается единица основания

Вычитание в позиционных системах счисленияПри вычитании чисел, если цифра уменьшаемого меньше цифры вычитаемого, то из старшего разряда

Слайд 21Умножение в позиционных системах счисления

При умножении

многозначных чисел в различных позиционных системах применяется алгоритм перемножения чисел

в столбик, но при этом результаты умножения и сложения записываются с учетом основания системы счисления
Умножение в позиционных системах счисления    При умножении многозначных чисел в различных позиционных системах применяется

Слайд 22Деление в позиционных системах счисления

Деление в

любой позиционной системе производится по тем же правилам, как и

деление углом в десятичной системе. При этом необходимо учитывать основание системы счисления.
Деление в позиционных системах счисления    Деление в любой позиционной системе производится по тем же

Слайд 23Представление чисел в компьютере
формат с фиксированной запятой – целые

числа
формат с плавающей запятой – вещественные числа
Целые

числа без знака занимают в памяти один или два байта.
Целые числа со знаком занимают в памяти компьютера один, два или четыре байта, при этом самый левый (старший) разряд содержит информацию о знаке числа.

Применяются три формы записи (кодирования) целых чисел со знаком: прямой код, обратный код и дополнительный код.

Вещественные числа хранятся и обрабатываются в компьютере в формате с плавающей запятой. Этот формат базируется на экспоненциальной форме записи, в которой может быть представлено любое число.

Представление чисел в компьютереформат с фиксированной  запятой – целые числаформат с плавающей запятой – вещественные числа

Слайд 24Представление целых чисел в компьютере
Целые числа в компьютере могут представляться

со знаком или без знака.

Целые числа

без знака занимают в памяти один или два байта.

Пример. Число 7210 = 10010002 в однобайтовом формате

Представление целых чисел в компьютереЦелые числа в компьютере могут представляться со знаком или без знака.

Слайд 25 Целые числа со знаком занимают в памяти компьютера один,

два или четыре байта, при этом самый левый (старший) разряд

содержит информацию о знаке числа.
Знак «плюс» кодируется нулем, а «минус» - единицей

Пример. Число –7210 = –10010002 в однобайтовом формате

Пример. Число 6210 = 1111102 в однобайтовом формате

Целые числа со знаком занимают в памяти компьютера один, два или четыре байта, при этом самый

Слайд 26В компьютерной технике применяются три формы записи (кодирования) целых чисел

со знаком:
прямой код, обратный код и дополнительный код.

Прямой код

– чаше всего отводится 2 байта памяти (16 бит), в старший разряд записывается «0» если число положительное и «1» – если число отрицательное.

Обратный код – для положительных чисел совпадает с прямым кодом, для отрицательных чисел образуется из прямого кода заменой нулей единицами, а единиц – нулями, кроме цифр знакового разряда.


Пример. Число -5710 = -1110012

прямой

обратный

В компьютерной технике применяются три формы записи (кодирования) целых чисел со знаком: прямой код, обратный код и

Слайд 27Дополнительный код используется для представления отрицательных чисел, позволяет заменить арифметическую

операцию вычитания операцией сложения, что существенно упрощает работу процессора и

увеличивает его быстродействие.
Дополнительный код отрицательного числа А, хранящегося в n ячейках равен 2n – │A│. Образуется из обратного кода с последующим прибавлением единицы к его младшему разряду
Дополнительный код используется для представления отрицательных чисел, позволяет заменить арифметическую операцию вычитания операцией сложения, что существенно упрощает

Слайд 28Отрицательные десятичные числа при вводе в компьютер автоматически преобразуются в

обратный или дополнительный код и в таком виде хранятся, перемещаются

и участвуют в операциях.

При выводе таких чисел из компьютера происходит обратное преобразование в отрицательные десятичные числа.

Определим диапазон чисел, которые могут храниться в оперативной памяти в формате длинных целых чисел со знаком (отводится 32 бита памяти): минимальное число –231 = –2147483648
максимальное число 231 – 1 = 2147483647

 – простота и наглядность представления чисел, простота алгоритмов
реализации арифметических операций
 – небольшой диапазон представляемых чисел, недостаточный для решения
большинства прикладных задач

Отрицательные десятичные числа при вводе в компьютер автоматически преобразуются в обратный или дополнительный код и в таком

Слайд 29Представление вещественных чисел в компьютере
Любое число N в системе счисления

с основанием q можно записать в виде N = m

∙ q p, где m называется мантиссой числа, а р – порядком.

Такой способ записи чисел называется представлением числа с плавающей точкой.

Характеристики форматов вещественных чисел

Представление вещественных чисел  в компьютереЛюбое число N в системе счисления с основанием q можно записать в

Слайд 30При записи основания числа в десятичной системе можно говорить о

нормализованной записи: мантиссу и порядок q-ичного числа записывают в системе

счисления с основанием q.

Различают:
– научная нормализованная запись числа: 1 ≤ │m│< 10, q = 10, (3,5*102)
– инженерная нормализованная запись (информатика):
0,1< │m│≤ 1, q = 10, (0,35*102)
– компьютерная нормализованная запись: 1 ≤ │m│< 10, q = 10(E), (3,5Е2)

При записи числа выделяют разряды для хранения знака мантиссы, знака порядка, порядка и мантиссы.
Порядок и мантисса определяют диапазон изменения чисел и их точность.
Так, диапазон (порядок) и точность (мантисса) для формата чисел обычной точности (четырехбайтных): из 32 битов выделяют 8 для хранения порядка и 24 бита – для хранения мантиссы и ее знака.

При записи основания числа в десятичной системе можно говорить о нормализованной записи: мантиссу и порядок q-ичного числа

Слайд 31Нормализованная экспоненциальная запись числа
– это запись вида
N =  m*pq,
где

q - целое число (положительное, отрицательное или ноль в десятичной

системе счисления), а m – p-ичная дробь, у которой целая часть состоит из одной цифры.
При этом m называется мантиссой числа, q - порядком числа.

Примеры: 3,1415926 = 0, 31415926 * 101;
1000=0,1 * 104;
0,123456789 = 0,123456789 * 100;
0,00001078 = 0,1078 * 8-4; (порядок записан в 10-й системе)
1000,00012 = 0, 100000012 * 24.

Нормализованная экспоненциальная запись числа	– это запись вида 					N =  m*pq, 	где q - целое число (положительное, отрицательное или

Слайд 32Смещенный порядок
Для того, чтобы не хранить знак порядка используется смещённый порядок,

который рассчитывается по формуле 2a-1+ИП, где a – число разрядов,

отводимых под порядок (выделенных для представления порядка числа в формате с плавающей запятой), ИП – (истинный) порядок числа.

Пример:
Если истинный порядок равен – 5, тогда смещённый порядок для 4-байтового числа будет равен 127-5=122.

Смещенный порядок	Для того, чтобы не хранить знак порядка используется смещённый порядок, который рассчитывается по формуле 2a-1+ИП, где a

Слайд 33В компьютере, число с плавающей запятой представляется в виде набора

отдельных двоичных разрядов, условно разделенных на знак, порядок и мантиссу. Так, в наиболее

распространённом формате (стандарт IEEE 754) число с плавающей запятой имеет вид: 

Прибавление смещения позволяет записывать положительные и
отрицательные порядки в виде положительных чисел.

В компьютере, число с плавающей запятой представляется в виде набора отдельных двоичных разрядов, условно разделенных на знак, порядок и мантиссу.

Слайд 34Рассмотрим пример записи числа с плавающей точкой:
► число +178.25
► в

двоичной системе счисления +1011 0010.01=+1.0110 0100 1 х 2111

Рассмотрим пример записи числа с плавающей точкой:► число +178.25► в двоичной системе счисления +1011 0010.01=+1.0110 0100 1

Слайд 35Алгоритм представления числа с плавающей запятой
Перевести число из p-ичной системы

счисления в двоичную;
представить двоичное число в нормализованной экспоненциальной форме;
рассчитать смещённый

порядок числа;
разместить знак, порядок и мантиссу в соответствующие разряды сетки.

Алгоритм представления числа  с плавающей запятой Перевести число из p-ичной системы счисления в двоичную;представить двоичное число

Слайд 36Пример
Представить число -25,625 в машинном виде с использованием 4 байтового

представления (где 1 бит отводится под знак числа, 8 бит

- под смещённый порядок, остальные биты - под мантиссу).
1. 2510=1000112 0,62510=0,1012 -25,62510= -100011,1012 2. -100011,1012 = -1,000111012 * 24 3. СП=127+4=131

4.




Окончательный ответ: C1CD0000

ПримерПредставить число -25,625 в машинном виде с использованием 4 байтового представления (где 1 бит отводится под знак

Слайд 37Кодирование текстовой информации
Соответствие между набором символов и набором числовых значений

называется кодировкой символа. При вводе в компьютер текстовой информации происходит

ее двоичное кодирование. Код символа хранится в оперативной памяти компьютера. В процессе вывода символа производится обратная операция – декодирование, т.е.преобразование символа в его изображение.

Институтом стандартизации США была введена в действие система кодирования ASCII (American Standard Code for Information Interchange). Каждому символу ASCII соответствует 8–битовый двоичный код
(1 символ – 1 байт).
В последнее время широкое распространение получил новый международный стандарт Unicode. Стандарт состоит из двух основных разделов: универсальный набор символов (UCS, universal character set) и семейство кодировок (UTF, Unicode transformation format). 
Каждому символу Unicode соответствует 16–битовый двоичный код
(1 символ – 2 байта).

Добавлен слайд

Кодирование текстовой информацииСоответствие между набором символов и набором числовых значений называется кодировкой символа. При вводе в компьютер

Слайд 38Пример
С помощью кодировок ASCII и Unicode закодирована фраза:
«Я поступил в

университет!».
Оцените информационный объем этой фразы.

Решение.
В данной фразе содержится 25

символов, включая пробелы и знак препинания.
В кодировке ASCII на 1 символ отводится 1 байт, следовательно для фразы понадобится 25 байт или 200 бит.
В кодировке Unicode 1 символ занимает 2 байта, поэтому вся фраза займет 50 байт или 400 бит.

ПримерС помощью кодировок ASCII и Unicode закодирована фраза:«Я поступил в университет!». Оцените информационный объем этой фразы.Решение.В данной

Слайд 39Формула Хартли
Для измерения количества информации, которое может быть передано при

помощи алфавита, существует формула Хартли
n = pi ,

где n – число равновероятных событий, i – количество информации, полученной в результате совершения события, p – количество различных вариантов
или
p – количество используемых символов, i – длина строки символов или сигналов.

Пример:
Сколько различных сигналов можно записать с помощью 32-разрядного компьютерного кода. В этом случае длина строки – 32, количество используемых символов – 2, следовательно n = 232 = 4 294 967 296.




Добавлен слайд

Формула ХартлиДля измерения количества информации, которое может быть передано при помощи алфавита, существует формула Хартлиn = pi

Слайд 40Кодирование графической информации

Кодирование графической информации

Слайд 41Примеры
В палитре растрового графического изображения 8 цветов, его размер 16х16

пикселей. Какой информационный объем имеет изображение?
Решение:
Глубину цвета определим по формуле

8 = 2i, I = 3
Iп = 16 х 16 х 3 = 768 бит = 96 байт

Для хранения растрового изображения размером 64х64 пикселя отвели 1,5 килобайта памяти. Каково максимальное возможное число цветов в палитре изображения?
Решение:
Iп = 1,5 Кб = 1,5 х 210 байт = 1,5 х 210 х 8 (бит)
X*Y = 64 х 64=26 х 26 = 212. Из формулы найдем глубину цвета
I = (1,5 х 1010 х 23 ) / 212 = 1,5 х 2 = 3. Общее количество цветов 23 = 8

ПримерыВ палитре растрового графического изображения 8 цветов, его размер 16х16 пикселей. Какой информационный объем имеет изображение?Решение:Глубину цвета

Обратная связь

Если не удалось найти и скачать доклад-презентацию, Вы можете заказать его на нашем сайте. Мы постараемся найти нужный Вам материал и отправим по электронной почте. Не стесняйтесь обращаться к нам, если у вас возникли вопросы или пожелания:

Email: Нажмите что бы посмотреть 

Что такое TheSlide.ru?

Это сайт презентации, докладов, проектов в PowerPoint. Здесь удобно  хранить и делиться своими презентациями с другими пользователями.


Для правообладателей

Яндекс.Метрика