Разделы презентаций


Соответствия и отношения

Содержание

Упорядоченной парой называется запись вида (a, b), где a — элемент A , а b — элемент B. Декартово или прямое произведение

Слайды и текст этой презентации

Слайд 1Соответствия и отношения
Лекция 2

Соответствия и отношенияЛекция 2

Слайд 2 Упорядоченной парой называется запись вида

(a, b), где a — элемент A , а b

— элемент B.
Декартово или прямое произведение множеств A и B — A  B — множество всех таких упорядоченных пар элементов этих множеств.

Декартово (прямое) произведение множеств

Упорядоченной парой называется запись вида (a, b), где a — элемент A

Слайд 3Декартовым произведением произвольного числа множеств А1, А2, …, An называется

множество
А1  А2 … An = {(а1,

а2, ..., ап) : аi  Аi, i = 1, 2, ...,n}.

Если А1 = А2 =…= An = А, то А  А … A = An
Декартовым произведением произвольного числа множеств А1, А2, …, An называется множество   А1  А2 …

Слайд 4СООТВЕТСТВИЕ, бинарное отношение между двумя множествами A и B —

произвольное подмножество R декартова произведения A  B.

Если a 

A, b  B и (a, b)  R, то пишут также R(a, b) или aRb. Если R =  — пустое множество, то соответствие называется пустым, а если R = A  B, то соответствие называется полным.
Пусть R  A  B. Областью определения Dom R называется множество элементов a  A, для каждого из которых найдется хотя бы один элемент b  B такой, что aRb. Областью значений, или образом, Im R соответствия R называется множество элементов b  B, для каждого из которых найдется хотя бы один элемент a  A такой, что aRb. Соответствие R называется всюду определенным, если Dom R = A, и сюръективным, если Im R = B.
Для каждого a  A множество элементов b  B таких, что aRb, называется образом a относительно R и обозначается im R a. Прообразом элемента b  B относительно R называется множество элементов a  A таких, что aRb; прообраз обозначается coim R b. Ясно, что
Im R =  a  A im R a, Dom R =   b  B coim R b.
СООТВЕТСТВИЕ, бинарное отношение между двумя множествами A и B — произвольное подмножество R декартова произведения A 

Слайд 5Области определения и значения соответствия R  A  B
Область определения (прообраз) соответствия

Dom R - это такие элементы а  A, для каждого

из которых найдется хотя бы один элемент b  B, такой что (a,b)  R. Dom R = {a: (a,b)  R}
Область значений (образ) соответствия Im R – это множество элементов b  B, для каждого из которых найдется хотя бы один элемент a  A такой, что (a,b)  R .

Dom R = {Лена, Петя, Маша, Вася, Женя}
Im R = {Горький, Достоевский, Лермонтов, Некрасов, Пушкин, Толстой, Фет}

Области определения и значения соответствия R  A  BОбласть определения (прообраз) соответствия Dom R - это такие элементы а

Слайд 6Образы и прообразы элементов
Образ a  А относительно R

(im R a) – это множество элементов b  B таких, что

(a,b)  R
Прообраз элемента b  B относительно R (coim R b) – это множество элементов a  A таких, что (a,b)  R
Im R =  a  A im R a, Dom R =   b  B coim R b.

im R Лена = {Некрасов, Фет} coim R Горький = {Петя, Женя}

Образы и прообразы  элементов Образ a  А относительно R (im R a) – это множество элементов b

Слайд 7Свойства соответствий R  A  B
Всюду (полностью) определенное соответствие – это

соответствие, у которого Dom R = A (каждый элемент множества

А включен в соответствие). В противном случае – частично определенное.
Сюръективное соответствие – это соответствие, у которого
Im R = B (каждый элемент множества В включен в соответствие)

Частично определенное ( элемент Эллочка не имеет образа)
Сюръективное

Свойства соответствий R  A  BВсюду (полностью) определенное соответствие – это соответствие, у которого Dom R = A

Слайд 8
Соответствие F, заданное на множествах A1, A2, …, An,

B называется функциональным, если для любого элемента (a1, a2, …,

an) из A1  A2  …  An существует не более одного элемента b из B такого, что (a1, a2, …, an, b)  F. Если такой элемент b из B существует для некоторого (a1, a2, …, an) , то он обозначается F(a1, a2, …, an) и записывается так: b = F(a1, a2, …, an) .
В случае, если Dom(F) = A1  A2  …  An , F называется полностью определенным, когда Dom(F)  A1  A2  …  An — частично определенным или просто частичным.
Соответствие F, заданное на множествах A1, A2, …, An, B называется отображением или функцией из A1  A2  …  An в B (F: A1  A2  …  An  B), если F функциональное и полностью определенное. Соответствие F называется частичным отображением или частичной функцией, если F функциональное и частичное. Число n называют арностью функции F.

Функциональные соответствия

Соответствие F, заданное на множествах A1, A2, …, An, B называется функциональным, если для любого элемента

Слайд 9Свойства соответствий R  A  B
Функциональное соответствие (или функция) – это

соответствие, у которого если элемент a  A имеет образ

при соответствии R, то он единственный элемент b  B (im Ra = ! b B)
Инъективное соответствие – это соответствие, у которого у которого если элемента b  B имеет прообраз при соответствии R, то он единственный элемент a  A (coim R b = ! a  A)

Не функциональное (т.к. im R Лена = {Некрасов, Фет} )
Не инъективное (т.к. coim R Горький = {Петя, Женя}

Свойства соответствий R  A  BФункциональное соответствие (или функция) – это соответствие, у которого если элемент a 

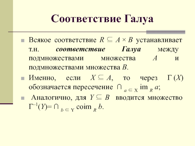
Слайд 10Соответствие Галуа
Всякое соответствие R  A  B устанавливает т.н. соответствие Галуа между

подмножествами множества A и подмножествами множества B.
Именно, если X  A,

то через  (X) обозначается пересечение   a  X im R a;
Аналогично, для Y  B вводится множество –1(Y)=  b  Y coim R b.
Соответствие Галуа Всякое соответствие R  A  B устанавливает т.н. соответствие Галуа между подмножествами множества A и подмножествами множества B.

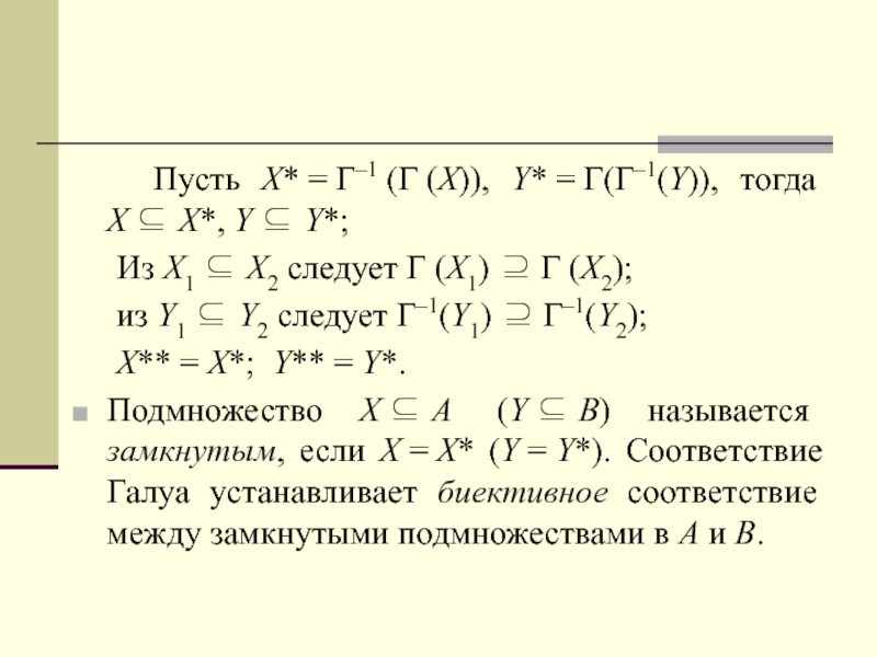
Слайд 11 Пусть X* = –1 ( (X)), Y* = (–1(Y)), тогда X  X*, Y  Y*;

Из X1  X2 следует  (X1)   (X2);
из Y1  Y2 следует

–1(Y1)  –1(Y2);
X** = X*; Y** = Y*.
Подмножество X  A  (Y  B) называется замкнутым, если X = X* (Y = Y*). Соответствие Галуа устанавливает биективное соответствие между замкнутыми подмножествами в A и B.
Пусть X* = –1 ( (X)), Y* = (–1(Y)), тогда X  X*, Y  Y*;   Из X1  X2 следует  (X1)   (X2);   из

Слайд 12Пример
Множество А: {Лена, Петя, Маша, Вася, Женя, Эллочка}
Множество B: {Горький, Достоевский, Лермонтов,

Некрасов, Пушкин, Толстой, Фет}
Множество R (подмножество множества AxB): (Лена, Некрасов);

(Лена, Фет); (Петя, Горький); (Петя, Пушкин); (Петя, Толстой); (Маша, Пушкин); (Маша, Лермонтов);(Вася, Пушкин); (Вася, Достоевский); (Женя, Фет); (Вася, Толстой); (Женя, Горький)
ПримерМножество А:	{Лена, Петя, Маша, Вася, Женя, Эллочка}Множество B:	{Горький, Достоевский, Лермонтов, Некрасов, Пушкин, Толстой, Фет}Множество R (подмножество множества

Слайд 14Поставим вопрос об общности интересов. Выберем:
Множество Х: {Маша, Вася}
Множество im

R Маша: {Пушкин, Лермонтов}
Множество im R Вася: {Достоевский, Толстой,
Пушкин}
Кстати,

множество im R Эллочка: 
Множество Г(Х) = im R Маша  im R Вася: {Пушкин}
Найдем подмножество со сходными интересами:
Множество Х* = Г-1(Г(Х)) = Г-1({Пушкин}) =
coim R Пушкин: {Петя, Маша, Вася}
Поставим вопрос об общности интересов. Выберем:Множество Х: {Маша, Вася}Множество im R Маша: {Пушкин, Лермонтов}Множество im R Вася:

Слайд 15Операции над соответствиями
Поскольку соответствия между A и B являются подмножествами

одного и того же множества A  B, можно говорить

об их объединении, пересечении и дополнении.
Операция инволюции, или обращения соответствия: если R  A  B, то инволюция R# состоит из таких пар (b, a), что (a, b)  R. Иногда вместо R# пишут R–1. Ясно, что R## = R.
Операция умножения. Если R  A  B, S  B  C, то произведение RS состоит из таких пар (a, c), для которых найдется элемент b  B такой, что (a, b)  R, (b, c)  S. Умножение соответствий ассоциативно и обладает следующими свойствами: если R1  R2, то R1S  R2S; (RS)#  = R#S#.
Специальные соответствия — отношения тождества, или диагонали, A, состоящие из всех пар (a, a), a  A, играют роль единиц для умножения соответствий. Именно, если R  A  B, то AR = R = RB.
Для всякого соответствия R выполнено включение R  RR#R. Если вместо включения выполняется равенство, то соответствие называется дифункциональным. Соответствие R  A  B называется функциональным, если RR#  A и R#R  B. Функциональные соответствия — это в точности графики функций из A в B. Всякое соответствие R представимо в виде R = F#G, где F, G — функциональные соответствия.
Операции над соответствиямиПоскольку соответствия между A и B являются подмножествами одного и того же множества A 

Слайд 16Бинарные отношения
Свойства отношений

Бинарные отношенияСвойства отношений

Слайд 17По-видимому, ввел бинарные отношения Огастес де Морган, который дал первую

развитую систему алгебры отношений
Интерес к бинарным отношениям был связан с

развитием ординального подхода к поведению экономических агентов
Частичный порядок ввел в рассмотрение Чарльз Сандерс Пирс, обосновавший логику отношений, а описал в современном виде Феликс Хаусдорф
По-видимому, ввел бинарные отношения Огастес де Морган, который дал первую развитую систему алгебры отношенийИнтерес к бинарным отношениям

Слайд 18a) симметричным, если R = R#;
b) антисимметричным (кососимметрично), если R  R#  A;
c)

асимметричным, если R  R#  = ;
d) рефлексивным, если R  A;
e) антирефлексивным (иррефлексивным),

если R   A = ;
f) транзитивным, если R2  R;
g) полным, если ab (aRb  bRa)

Пусть R  A  A. Отношение R называется:

a) симметричным, если R = R#; b) антисимметричным (кососимметрично), если R  R#  A; c) асимметричным, если R  R#  = ; d) рефлексивным, если R  A;

Слайд 19Отношение R называется:
a) эквивалентностью, если оно рефлексивно, симметрично и транзитивно


b) толерантностью, если оно рефлексивно и симметрично;
c) предпорядком, если

оно рефлексивно и транзитивно;
d) порядком, если оно транзитивно и антисимметрично;

Отношение R называется:a) эквивалентностью, если оно рефлексивно, симметрично и транзитивно b) толерантностью, если оно рефлексивно и симметрично;

Слайд 20Отношение эквивалентности
Если R —  эквивалентность, то множество A распадается на непересекающиеся

классы эквивалентных элементов, или на классы эквивалентности. Множество классов эквивалентности

называется фактор-множеством множества A по отношению R. Число классов эквивалентности отношения эквивалентности R называют индексом множества A.
Отношение эквивалентностиЕсли R —  эквивалентность, то множество A распадается на непересекающиеся классы эквивалентных элементов, или на классы эквивалентности.

Слайд 21Отношения порядка
Отношения частичного порядка
Отношения полного или линейного порядка
Отношения строгого порядка


Отношения нестрогого порядка

Отношения порядкаОтношения частичного порядкаОтношения полного или линейного порядкаОтношения строгого порядка Отношения нестрогого порядка

Слайд 22Замыкание отношений
R* называется замыканием отношения R относительно свойства

P, если
R* обладает свойством P;
R   R*;
R* является подмножеством любого

другого отношения, содержащего R и обладающего свойством P.

Замыкание отношений  R* называется замыканием отношения R относительно свойства P, если R* обладает свойством P;R   R*;R*

Слайд 23Пусть R — некоторое бинарное отношение на множестве A :
Рефлексивным

замыканием R отношения R называется отношение R  A.
Симметричным замыканием RS отношения

R называется отношение R  R#.
Транзитивным замыканием Rt отношения R называется отношение
Rt = R  R2  R3 …  Rn …
Если некоторое отношение включает свое симметричное, рефлексивное и транзитивное замыкания, то оно является отношением эквивалентности и наоборот.
Пусть R — некоторое бинарное отношение на множестве A :Рефлексивным замыканием R отношения R называется отношение R  A.Симметричным

Слайд 24Представление бинарных отношений порядка с помощью диаграмм Хассе

Если R — частичный порядок на A, то построение

диаграммы Хассе осуществляется следующим образом:
элементы множества A изображаются точками плоскости;
две произвольные точки a и b соединяются отрезком прямой или дугой, если aRb и x (x  a  x  b  aRx  xRb);
для того, чтобы различать случаи aRb и bRa при выполнении aRb на прямой или дуге от a к b рисуют стрелку или изображают b выше точки a или справа от нее
Представление бинарных отношений порядка с помощью диаграмм Хассе   Если R — частичный порядок на A,

Слайд 25Пример

Пример

Слайд 26Отображения
Отображением множества A во множество B называется правило, по которому

каждому элементу множества A сопоставляется один или несколько элементов множества

B
: A  B.
Т.о. фактически, отображение — всюду определенное соответствие.
Никола Бурбаки: функция и отображение — одно и тоже
ОтображенияОтображением множества A во множество B называется правило, по которому каждому элементу множества A сопоставляется один или

Обратная связь

Если не удалось найти и скачать доклад-презентацию, Вы можете заказать его на нашем сайте. Мы постараемся найти нужный Вам материал и отправим по электронной почте. Не стесняйтесь обращаться к нам, если у вас возникли вопросы или пожелания:

Email: Нажмите что бы посмотреть 

Что такое TheSlide.ru?

Это сайт презентации, докладов, проектов в PowerPoint. Здесь удобно  хранить и делиться своими презентациями с другими пользователями.


Для правообладателей

Яндекс.Метрика