элемент GF(p).
Генерирование ключей
A - генерирует число xA, 1< xA
вычисляет открытый ключyA=ax (modp).
(SK= xA , PK= yA). yA передается корр. B.
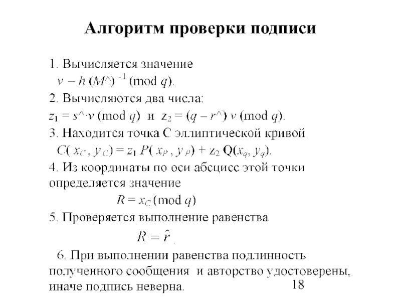
Подписание сообщения
Пусть корр. А хочет послать корр.В подписанное сообщение М.
1.Корр. А осуществляет хэширование М m=h(M), m
r=ak(modp),
4. Находит вторую часть подписи
s=k-1⋅(m-xr)(modp-1), kk-1=1(mod(p-1))
5, Отправляет корр. В (M,(r,s)).
