Разделы презентаций


Свойства числовых функций

Содержание

Термины «возрастающая функция», «убывающая функция» объединяют общим названием монотонная функция, а исследование функции на возрастание или убывание называют исследованием функции на монотонность.Если функция возрастает (или убывает) на своей области определения, то

Слайды и текст этой презентации

Слайд 1Свойства числовых функций.

Свойства числовых функций.

Слайд 4Термины «возрастающая функция», «убывающая функция» объединяют общим названием монотонная функция,

а исследование функции на возрастание или убывание называют исследованием функции

на монотонность.
Если функция возрастает (или убывает) на своей области определения, то говорят, что функция возрастающая (убывающая).
Термины «возрастающая функция», «убывающая функция» объединяют общим названием монотонная функция, а исследование функции на возрастание или убывание

Слайд 5Пример
Исследовать на монотонность функцию y=5-2x
Решение:
f(x)=5-2x


x1-2x2
5-2x1>5-2x2
То есть f(x1)>f(x2).
Из неравенства x1

следует, что f(x1)>f(x2), а это означает, что заданная функция убывает на всей числовой прямой.


ПримерИсследовать на монотонность функцию y=5-2xРешение:f(x)=5-2x       x1-2x2 5-2x1>5-2x2То есть f(x1)>f(x2). Из неравенства

Слайд 6Пример

Пример

Слайд 9Если множество Х не указано, то подра-зумевается, что речь идет

об ограниченности функции сверху или снизу на всей области ее

определения.
Если функция ограничена и сверху и снизу на всей области определения, то ее называют ограниченной.
Если множество Х не указано, то подра-зумевается, что речь идет об ограниченности функции сверху или снизу на

Слайд 10Ограниченность функции легко читается по графику:

Ограниченность функции легко читается по графику:

Слайд 11Пример

Пример

Слайд 15Если множество Х не указано, то подразумевается, что речь идет

об поиске наименьшего или наибольшего значения функции на всей области

ее определения.

Если множество Х не указано, то подразумевается, что речь идет об поиске наименьшего или наибольшего значения функции

Слайд 16Утверждения:
1) Если у функции существует yнаим, то она ограничена снизу.
2)

Если у функции существует yнаиб, то она ограничена сверху.
3) Если

функция не ограничена снизу, то у нее не существует унаим .
4) Если функция не ограничена сверху, то у нее не существует унаиб .

Утверждения:1) Если у функции существует yнаим, то она ограничена снизу.2) Если у функции существует yнаиб, то она

Слайд 19Если график функции f(x) на промежутке Х не имеет точек

разрыва (то есть представляет собой сплошную линию), то это значит,

что функция f(x) непрерывна на промежутке Х.
Замечание: Обсуждая последние два свойст-ва, мы будем пока по-прежнему опираться на наглядно-интуитивные представления. До-казательство этих свойств будет рассмотрено нами позже.
Если график функции f(x) на промежутке Х не имеет точек разрыва (то есть представляет собой сплошную линию),

Слайд 20Функцию f(x), xϵX называют четной, если для любого значения х

из множества Х выполняется равенство:
f(-x)=f(x)
Функцию f(x), xϵX называют нечетной, если

для любого значения х из множества Х выполняется равенство:
f(-x)=-f(x)


Функцию f(x), xϵX называют четной, если для любого значения х из множества Х выполняется равенство:f(-x)=f(x)Функцию f(x), xϵX

Слайд 21В определениях идет речь о значениях функции в точках -х

и х. Тем самым предполагается, что функция определена и в

точке х и в точке -х. Это значит, что точки х и -х одновременно принадлежат области определения функции. Если числовое множество Х вместе с каждым своим элементом х содержит и противоположный элемент -х, то такое множество называют симметричным множеством.
Например: отрезок [-5, 5] ̶ симметричное множество, а отрезок [-4, 5] ̶ не симметричное множество (в него входит число 5, но не входит противоположное ему -5)

В определениях идет речь о значениях функции в точках -х и х. Тем самым предполагается, что функция

Слайд 22Если функция у=f(x), хϵХ четная или нечетная, то ее область

определения Х – симметричное множество.

Если же Х – несимметричное множество,

то функция у=f(x), хϵХ не может быть ни четной ни нечетной.
Если функция у=f(x), хϵХ четная или нечетная, то ее область определения Х – симметричное множество.Если же Х

Слайд 23Алгоритм исследования функции y=f(x), хϵХ на четность.
Установить, симметрична ли

область определения функции. Если нет, то объявить, что функция не

является ни четной, ни нечетной. Если да, то перейти ко второму шагу алгоритма.
Составить выражение f(-x).
Сравнить f(-x) и f(x):
а) если f(-x)=f(x), то функция четная;
б) если f(-x)=-f(x), то функция нечетная;
в) если хотя бы в одной точке хϵХ выполняется соотношение f(-x)≠f(x) и хотя бы в одной точке хϵХ выполняется соотношениеf(-x)≠-f(x), то функция не является ни четной, ни нечетной.

Алгоритм исследования функции y=f(x), хϵХ на четность. Установить, симметрична ли область определения функции. Если нет, то объявить,

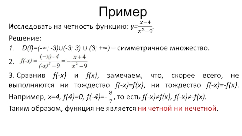
Слайд 24Пример

Пример

Слайд 25Пример

Пример

Слайд 26Пример

Пример

Слайд 27График четной функции симметричен относительно оси у.





Если график функции y=f(x),

хϵХ симметричен относительно оси ординат, то y=f(x), хϵХ – четная

функция.

График четной функции симметричен относительно оси у.Если график функции y=f(x), хϵХ симметричен относительно оси ординат, то y=f(x),

Слайд 28График нечетной функции симметричен относительно начала координат.







Если график функции y=f(x),

хϵХ симметричен относительно начала координат, то y=f(x), хϵХ - нечетная

функция


График нечетной функции симметричен относительно начала координат.Если график функции y=f(x), хϵХ симметричен относительно начала координат, то y=f(x),

Слайд 29Прочитать функцию:
Найти область определения функции D(f)
Найти область значения

функции E(f)
Исследовать функцию на монотонность
Исследовать функцию на

ограниченность
Найти наибольшее и наименьшее значение функции, если это возможно
Исследовать функцию на четность
Прочитать функцию: Найти область определения функции D(f) Найти область значения функции E(f) Исследовать функцию на монотонность Исследовать

Обратная связь

Если не удалось найти и скачать доклад-презентацию, Вы можете заказать его на нашем сайте. Мы постараемся найти нужный Вам материал и отправим по электронной почте. Не стесняйтесь обращаться к нам, если у вас возникли вопросы или пожелания:

Email: Нажмите что бы посмотреть 

Что такое TheSlide.ru?

Это сайт презентации, докладов, проектов в PowerPoint. Здесь удобно  хранить и делиться своими презентациями с другими пользователями.


Для правообладателей

Яндекс.Метрика