Разделы презентаций


Т12 РЛПК.ppt

Содержание

*Загальна характеристика РЛПК.Робота РЛПК при огляді повітряного простору.Робота РЛПК при супроводженні повітряної цілі.Застосування радіолокаційних прицільних комплексів літаків МіГ-29 і Су-27.Навчальна та виховна метаОзнайомити з призначенням, основними ТТХ, режимами роботи, принципами побудови,

Слайды и текст этой презентации

Слайд 1*
Розділ IV
“Експлуатація і ремонт радіоелектронного обладнання літаків, вертольотів та авіаційних

ракет”

Тема 12. “Радіолокаційний прицільний комплекс винищувача“


Доцент кафедри
кандидат технічних наук,

доцент Войчук В. А.

Київ 2012

НАЦІОНАЛЬНИЙ АВІАЦІЙНИЙ УНІВЕРСИТЕТ
Житомирський військовий інститут ім. С.П.Корольова
Кафедра бойових авіаційних комплексів та радіотехнічного забезпечення


*Розділ IV“Експлуатація і ремонт радіоелектронного обладнання літаків, вертольотів та авіаційних ракет”Тема 12. “Радіолокаційний прицільний комплекс винищувача“			Доцент кафедри

Слайд 2*
Загальна характеристика РЛПК.
Робота РЛПК при огляді повітряного простору.
Робота РЛПК при

супроводженні повітряної цілі.
Застосування радіолокаційних прицільних комплексів літаків МіГ-29 і Су-27.
Навчальна

та виховна мета

Ознайомити з призначенням, основними ТТХ, режимами роботи, принципами побудови, особливостями технічної експлуатації і бойового застосування радіолокаційних прицільних комплексів винищувачів.
2. Виховувати у студентів – майбутніх фахівців авіації Повітряних Сил ЗСУ самостійність, творчу ініціативу, наполегливість та високу відповідальність за якісну організацію технічної експлуатації та вміле бойове застосування автономних засобів радіонавігації.

Навчальні питання

*Загальна характеристика РЛПК.Робота РЛПК при огляді повітряного простору.Робота РЛПК при супроводженні повітряної цілі.Застосування радіолокаційних прицільних комплексів літаків

Слайд 3Контрольні завдання (РЛПК)
Оцініть можливий інтервал однозначно вимірюємих дальностей (імпульсним методом)

і швидкостей (доплерівським методом) при ВЧП (1 бал).
Оцініть інтервал однозначно

вимірюємих дальностей (імпульсним методом) і швидкостей (доплерівським методом) при СЧП (1 бал).
Поясніть механізм захисту каналу пеленгації від модульованих по амплітуді перешкод (1 бал).
Поясніть механізм захисту РЛС від впливу перешкод, які створює підстилаюча поверхня (1 бал).
Відобразіть на осі часу розміщення стробів дальності на СЧП при висотах польоту 1000 м та 2500 м і при включеному та виключеному компенсаторах (1 бал).
Чому, на Вашу думку, дальність захоплення на супроводження виявленої цілі значно менше дальності її виявлення (1 бал)?
Чому, на Вашу думку, КНД антени при випромінюванні зондуючих сигналів більший, ніж при прийомі відбитих сигналів в одноцільовому режимі (1 бал)?

Примітка. Мінімальна сума балів по цій темі для отримання позитивної оцінки – 3.0.
Максимальна сума зарахованих балів по темі – 5.0.

Контрольні завдання (РЛПК)Оцініть можливий інтервал однозначно вимірюємих дальностей (імпульсним методом) і швидкостей (доплерівським методом) при ВЧП (1

Слайд 4*
Загальна характеристика РЛПК Призначення, склад і ТТХ комплексу
Призначення РЛПК 27

і РЛПК-29.
Пошук, виявлення, грубе вимірювання координат і визначення державної приналежності

повітряних цілей при огляді повітряного простору.
Супроводження “на проході” (СНП) до 10 цілей, їх ранжування по прогнозованому часу зустрічі з ціллю, видача рекомендацій по вибору цілі для атаки.
Супроводження однієї атакуємої цілі з точним визначенням координат, прицілювання для її враження, цілевказання голівкам самонаведення ракет та їх підготовка до пуску.
Розрахунок зони пуску, видача команди на пуск, підсвітлювання цілі. формування та передача команд радіокорекції.
Вихід з атаки.
Склад РЛПК
імпульсно-доплерівська РЛС Н-001 або Н-019;
спеціалізована ЦЕОМ Ц100 з пристроєм вводу-виводу Н001-35.




*Загальна характеристика РЛПК   Призначення, склад і ТТХ комплексуПризначення РЛПК 27 і РЛПК-29.Пошук, виявлення, грубе вимірювання

Слайд 5*
Основні блоки РЛПК-29
Н019-01 – антенно-хвильоводна система.
Н019-11 – блок управління антеною

і синхронізації.
Н019-02 – передавач.
Н001-22М – задаючий генератор.
Н019-09 – високочастотний приймач.
Н019-03

– приймач.
Н001-25 – блок перетворення інформації.
Н001-35 – блок вводу-виводу.
Н001-45 – блок зв'язку з СЄІ.
Н019-05 – ЦЕОМ Ц-100.02.01.
Н019-60 – антенно-фідерний пристрій пілонний.
Н019-18 – блок перетворення разових команд.
РЛПК взаємодіє з ОЕПрНК, СЄІ, бортовим обладнанням командної радіолінії передачі команд наведення, запитувачем системи державного розпізнавіння, з бортовим радіоелектронним обладнанням.

*Основні блоки РЛПК-29Н019-01 – антенно-хвильоводна система.Н019-11 – блок управління антеною і синхронізації.Н019-02 – передавач.Н001-22М – задаючий генератор.Н019-09

Слайд 6*
Основні тактичні характеристики РЛПК-29
Дальність виявлення (DB) цілі з ЕПР 3

м2 при ймовірності правильного виявлення РПВ=0.5 і дальність її захоплення

на супроводження (DЗ) з ймовірністю РЗ=0.9

2. СКП вимірювання дальності при СНП ≤4 км.
3. СКП вимірювання дальності при супроводженні в ДРБ ≤0.2 км, в БМБ ≤0.05 км.
СКП вимірювання швидкості при супроводженні в ДРБ і БМБ ≤10 м/с.
СКП визначення напрямку при супроводженні в ДРБ і БМБ ≤0.25°.

*Основні тактичні характеристики РЛПК-29Дальність виявлення (DB) цілі з ЕПР 3 м2 при ймовірності правильного виявлення РПВ=0.5 і

Слайд 7*
Основні технічні характеристики РЛПК-29
Діапазон хвиль – 3 см.
Параметри зондуючих сигналів:
3.

Проміжні частоти: 1344 МГц, 28 МГц, 5 МГц і 62.5

кГц.
4. Тривалість тактів:
- машинного і огляду – 10.24 мс,
- супроводження – 20.48 мс, підсвітлювання – 30.72 мс.
*Основні технічні характеристики РЛПК-29Діапазон хвиль – 3 см.Параметри зондуючих сигналів:3. Проміжні частоти: 1344 МГц, 28 МГц, 5

Слайд 8*
5. Чутливість приймача:
- в режимі ДРБ при ВЧП -161

дБ/Вт, при СЧП -145 дБ/Вт,
- в режимі БМБ -123

дБ/Вт.
6. Параметри антени:
- ширина ДСА 3.5°,
- КНД на передачу 2000, на прийом 1350;
- швидкість пошуку при огляді 57 °/с.
7. Зона огляду
- по азимуту ±70°,
- по вертикалі -45° … +60°.
8. Період огляду:
- приборне наведення ВЧП - 2.2 … 3.5 с, СЧП - 3.3 … 3.5 с, - наведення голосом - 3.6 с, БМБ - 1.2 с.
9. Маса 270 кг.

*5. Чутливість приймача: 	- в режимі ДРБ при ВЧП -161 дБ/Вт, при СЧП -145 дБ/Вт, 	- в

Слайд 9*
Принципи побудови і роботи РЛПК
Структурна схема РЛПК-29

*Принципи побудови і роботи РЛПКСтруктурна схема РЛПК-29

Слайд 10*
АСДР – антена системи державного розпізнавання,
АКК – антена каналу компенсації,
АКО

– антена каналу основного,
ПА - привід антени,
М – модулятор,
Ц –

циркулятор,
КОС – комутатор огляд-супроводження,
ППВЧ – параметричний підсилювач високої частоти,
ППЧ1, ППЧ2, ППЧ3 – перетворювач і підсилювач проміжної частоти,
Г1, ДП – гетеродин перший, дільник потужності.
ПрмО, ПрмКД – приймачі оглядовий і кутомірно-дальномірний,
БЦО – блок цифрової обробки,
ФГС – формувач гетеродинних сигналів,

ФСД – формувач стробів дальності,
К – комутатор,
ЕА – еквівалент антени,
ПП, ППП – підсилювач потужності, попередній підсилювач потужності,
ПЧ – перетворювач частоти,
ФСЧ - формувач сітки частот,
ГОС – генератор опорних сигналів,
АФМ – амплітудно-фазовий модулятор,
ФГЧ – формувач гетеродинних частот,
ГЛЧМ – генератор лінійно частотно-модульованих сигналів,
ГЧМ – генератор частотно-модульованих сигналів,
ФСІ – формувач синхроімпульсів,
КУА – канал управління антеною.

Скорочення

*АСДР – антена системи державного розпізнавання,АКК – антена каналу компенсації,АКО – антена каналу основного,ПА - привід антени,М

Слайд 11Робота РЛПК-29 в процесі огляду і пошуку цілей
Тривалість такту при

огляді ТТ=10.24 мс. Протягом службової частини такту ЦЕОМ Ц100.02 визначає

і видає в 16-розрядну цифрову магістраль інформацію про задані режими і параметри роботи блоків і вузлів РЛПК. Ця інформація сприймається і видається споживачам через вузли зв'язку з магістраллю блоків Н019-01 (антенно-хвильоводна система), Н019-11 (управління антеною і синхронізації), Н001-22М (задаючий генератор і Н019-03 (приймач) – відпрацьовуються і встановлюються потрібні режими і параметри роботи вузлів, каналів та РЛПК в цілому, зокрема, час когерентного накопичування 4.5 мс.
В задаючому генераторі Н001-22М з високостабільного когерентного коливання частотою 56 МГц генератора опорного сигналу (ГОС) шляхом ряду перетворень за допомогою формувача сітки частот (ФСЧ), генератора ЛЧМ сигналів (ГЛЧМ), формувача гетеродинних сигналів (ФГС), амплітудно-фазового модулятора (АФМ) і перетворювача частот (ПЧ) формується когерентне коливання літерної робочої частоти f0 і коливання, з яких у високочастотному приймачі Н019-09 формуються когерентні сигнали першого fГ1 і другого fГ2 гетеродинів.
В підсилювачі потужності (ПП) передавача Н019-02 з коливання робочої частоти f0 після попереднього підсилювача потужності (ППП) імпульсами запуску передавача (ІЗП) вирізається і підсилюється до потрібного рівня зондуючий сигнал, який через комутатор (К) при виключеному випромінюванні надходить в еквівалент антени (ЕА), а при включеному – в циркулятор (Ц) блоку Н019-01, який виконує функції антенного комутатора. Циркулятор направляє потужні зондуючі сигнали в опромінювач антени каналу основного (АКО), які випромінюються однопелюстковою сумарною ДСА Σ.
ІЗП та інші імпульсні сигнали виробляються формувачем синхроімпульсів (ФСІ) блоку Н019-11 з когерентного коливання 56 МГц блоку Н001-22М. Для цього з коливання частоти 56 МГц формуються тактові імпульси і шляхом їх підрахунку формуються всі часові інтервали - тривалість імпульсів, їх початкова затримка, період повторення, кількість імпульсів, тощо.
Робота РЛПК-29 в процесі огляду і пошуку цілейТривалість такту при огляді ТТ=10.24 мс. Протягом службової частини такту

Слайд 12*
Антена основного каналу двохдзеркальна з поворотом площини поляризації на 90О.

Опромінювач антени складної конструкції 4-канальний. Кожен з каналів формує відхилену

від осі параболічного дзеркала голчату ДСА. Парціальні ДСА, перетинаючись, створюють рівносигнальний напрямок (РСН), що необхідно для супроводження цілі амплітудним моноімпульсним методом. В опромінювачі забезпечується формування сумарної і 2-х різницевих ДСА. Сумарна ДСА Σ використовується для випромінювання і прийому сигналів при огляді і пошуку цілей, а при супроводженні крім сумарної ДСА використовуються ще і дві різницеві ДСА в горизонтальній і вертикальній площинах Δ1 і Δ2.
Пошукове переміщення ДСА Σ при огляді забезпечується електромеханічним приводом антени (ПА). Сигнал управління приводом антени формується спеціальним алгоритмом Ц100.02. У відповідності до обраного режиму і параметрів пошуку цілей при огляді на кожний такт обчислюється потрібне положення ДСА, яке порівнюється з її фактичним положенням, інформацію про яке видає цифровий датчик положення антени блоку Н019-01. Сигнал управління формується слідкуючим алгоритмом шляхом порівняння заданого і фактичного положень ДСА.
Відбиті сигнали з ДСА Σ через циркулятор і комутатор огляд-супроводження (КОС) надходять в канал №1 3-канального високочастотного приймача Н019-09. Кожен канал включає параметричний підсилювач високої частоти (ППВЧ) відбитих сигналів робочої частоти f0, перетворювачі і підсилювачі (ППЧ1) та (ППЧ2) прийнятих сигналів на першій fПЧ1=1344 МГц і другій fПЧ2=28 МГц проміжних частотах. Гетеродинні сигнали fГ1 та fГ2 на відповідні перетворювачі частот надходять з першого гетеродину та дільника потужності сигналів другого гетеродину (Г1, ДП). Частота fГ1 відрізняється від обраної літерної робочої частоти f0 на величину першої проміжної частоти fПЧ1=1344 МГц. Частота fГ2=1316 МГц відрізняється від fПЧ1=1344 МГц на величину другої проміжної частоти fПЧ2=28 МГц.

*Антена основного каналу двохдзеркальна з поворотом площини поляризації на 90О. Опромінювач антени складної конструкції 4-канальний. Кожен з

Слайд 13*
Опорні когерентні коливання частот fГ1 та fГ2 створюються шляхом перетворення

і комбінування частоти опорного генератора 56 МГц формувачем гетеродинних сигналів

(ФГС) блоку Н001-22М.
Сигнали другої проміжної частоти fПЧ2=28 МГц після селекції по частоті і підсилення надходять в канал №1 основного багатоканального приймача Н019-03. Комутація каналів забезпечується шляхом селекції відповідними стробами формувача стробів дальності (ФСД) і селекції по частоті за допомогою відповідних сигналів частоти fГ3 та fГ4 формувача гетеродинних сигналів (ФГС). Інформація про потрібні параметри стробів дальності і гетеродинних сигналів надходить від Ц100-02.
ФСД виробляє 12 незалежних стробів дальності з потрібними параметрами (тривалість, затримки відносно ІЗП). В 15-канальному перетворювачі і підсилювачі сигналів третьої проміжної частоти (ППЧ3) при огляді і пошуку цілей використовується 12 каналів, кожен з яких відкривається своїм стробом. В залежності від режиму роботи всі строби можуть мати різні параметри або окремі групи стробів можуть мати однакові параметри.
Дві групи по 6 стробів з однаковими параметрами при ВЧП перекривають всю зону прозорості. При СЧП 12 стробів з різними параметрами перекривають зону прозорості лише частково (за винятком зон перешкод по “альтиметру” і “головному пелюстку”).
Формувач гетеродинних сигналів (ФГС) включає 6 управляємих (УГ) і 4 фіксованих (ФГ) по частоті настройки гетеродинів. Частоти fУГ1 … fУГ6 однакові або відрізняються на 10 кГц і вибрані такими, що забезпечують на 3-й проміжній частоті fПЧ3=5 МГц смугу аналізу 10 або 60 кГц. Частоти fФГ1 … fФГ4 відрізняються на 2.5 кГц і вибрані такими, що разом забезпечують в приймачі оглядовому (ПрмО) на 4-й проміжній частоті fПЧ4=62.5 кГц смугу аналізу 10 кГц.

*Опорні когерентні коливання частот fГ1 та fГ2 створюються шляхом перетворення і комбінування частоти опорного генератора 56 МГц

Слайд 14*
Загальна кількість аналогових каналів при ВЧП (2 стр.Д)×(6 УГ)×(4 ФГ)=48,

при СЧП (12 стр.Д)×(1 УГ)×(4 ФГ)=48 однакова.
Обробка сигналів 4-ї проміжної

частоти продовжується в блоці цифрової обробки (БЦО). Для цього сигнали кожного з 48 аналогових каналів квантуються і в кожному каналі селектуються гребінкою з 20 доплерівських фільтрів із смугою пропускання кожного фільтру 220 Гц, тобто загальна кількість прийомних каналів 48 (анал)×20 (цифр)=960.
Гребінка доплерівських фільтрів створюється апаратурно (цифрові фільтри) або алгоритмічно (процесор).
Кожен з 960 доплерівських фільтрів обробляє прийняті сигнали, попередньо відселектовані по затримці і частоті. Тому по номеру доплерівського фільтру, на виході якого виявлено корисний сигнал, визначається його затримка відносно моменту випромінювання чергового зондуючого сигналу (неоднозначно) і величина доплерівського зсуву частоти (однозначно на ВЧП і неоднозначно на СЧП). Подальший аналіз множини номерів фільтрів з виявленими сигналами дозволяє сформувати і закласти в пам’ять Ц100.02 масив цілей – інформацію про повітряну обстановку, отриману у процесі огляду сектору повітряного простору. Ця інформація накопичується в процесі перебору частот повторення. Обробкою отриманої інформації за час опромінювання цілі однозначно визначаються її координати – напрямок (по положенню ДСА в тактах виявлення і вимірювання), дальність і радіальна швидкість.
При ВЧП до 10 цілей можуть оброблятись алгоритмом супроводження на проході (СНП).
*Загальна кількість аналогових каналів при ВЧП (2 стр.Д)×(6 УГ)×(4 ФГ)=48, при СЧП (12 стр.Д)×(1 УГ)×(4 ФГ)=48 однакова.Обробка

Слайд 15*
Антенна каналу компенсації (АКК) блоку Н019-01 формує компенсаційну ДСА, орієнтовану

на підстилаючу поверхню. Сигнал з антени копенсаційного каналу обробляється каналом

№3 високочастотного приймача. Сигнал другої проміжної частоти fПЧ2=28 МГц надходить в канал №3 основного приймача Н019-03 і обробляється аналогічно сигналу цілі. В режимі з компенсацією сигналів від підстилаючої поверхні 48 аналогових прийомних каналів діляться порівну для обробки сигналів перешкод і цілі, кожна пара каналів селектується одним стробом. При цьому для обробки сигналів на ВЧП застосовується тільки 1 строб подвійної тривалості, а на СЧП тільки 6 стробів теж подвійної тривалості.
В приймачі оглядовому (ПрмО) на 4-й проміжній частоті fПЧ4=62.5 кГц здійснюється комплексна обробка сигналів цілі і перешкоди. Для цього канали з сигналами цілі і перешкод об'єднуються парами і селектуються однаковим стробами дальності. Алгоритм простий: сигнал компенсаційного каналу при достатній величині забороняє проходження і подальшу обробку сигналу каналу цілі.
В блоці Н019-01 антеною системи державного розпізнавання (АСДР) формуються дві широкі в горизонтальній площині ДСА, які відхилені від осі антени праворуч та ліворуч і в горизонтальній площині створюють рівносигнальний напрямок (РСН), орієнтований по осі антени. Після сумарно-різницевої обробки сигнали відповіді Σ і Δ видаються в приймач запитувача для покращення просторової селекції сигналів відповіді.
*Антенна каналу компенсації (АКК) блоку Н019-01 формує компенсаційну ДСА, орієнтовану на підстилаючу поверхню. Сигнал з антени копенсаційного

Слайд 16Робота РЛПК-29 при супроводженні цілі по координатам
Тривалість такту при супроводженні

обраної для атаки цілі ТТ=20.48 мс. При супроводженні цілі чергуються

такти супроводження по дальності і супроводження по напрямку.
Протягом службової частини такту ЦЕОМ Ц100.02 визначає і видає в 16-розрядну цифрову магістраль інформацію про задані режими і параметри роботи блоків і вузлів РЛПК. При цьому, зокрема, час опромінювання цілі і когерентного накопичення відбитих сигналів збільшується до 10 мс. Ця інформація сприймається і видається споживачам через вузли зв'язку з магістраллю блоків Н019-01 (антенно-хвильоводна система), Н019-11 (управління антеною і синхронізації), Н001-22М (задаючий генератор) і Н019-03 (приймач) – відпрацьовуються і встановлюються потрібні режими і параметри роботи вузлів, каналів та РЛПК в цілому.
Задаючий генератор Н001-22М і передавач Н019-02 працюють, як і в процесі огляду повітряного простору.
На тактах супроводження по дальності в блоці Н019-01 використовується ДСА Σ, орієнтована по осі антени. Прийнятий сигнал через циркулятор (Ц) і комутатор огляд-супроводження (КОС) надходить в прийомний канал №1. Супроводження по дальності здійснюється за класичною схемою з часовим дискримінатором.
На тактах супроводження по напрямку прийом відбитих сигналів здійснюється 4-пелюстковою ДСА, промені якої симетрично відхилені від осі антени і створюють впродовж осі антени рівносигнальний напрямок (РСН). Надалі з чотирьох прийнятих сигналів формуються сумарний Σ і різницевий Δ сигнали. Інформація про відхилення РСН від цілі міститься в сигналі Δ, а сигнал Σ використовується для нормування сигналу Δ. Супроводження цілі по напрямку здійснюється методом амплітудної моноімпульсної пеленгації з модуляційним ущільненням каналів і сумарно-різницевою обробкою сигналів.
Робота РЛПК-29 при супроводженні цілі по координатамТривалість такту при супроводженні обраної для атаки цілі ТТ=20.48 мс. При

Слайд 17*
Супроводження по дальності.
Інформація для супроводження цілі по дальності (затримка відбитих

сигналів) міститься в сигналі Σ, який обробляється прийомним каналом №1.

В приймачі Н019-03 для обробки сигналів виділяються 4 прийомних канали. Канали №1-3 відкриваються трьома стробами дальності, які частково перекриваються (50% перекриття), а канал №4 – стробом, який перекриває строби №1-3.
Канали №1 і 3 створюють часовий дискримінатор, а канал №2 відселектовує ціль, що супроводжується. Всі канали напругою управляємого гетеродина настроєні на частоту сигналів цілі, що супроводжується. Після селекції по дальності, перенесення на проміжну частоту fПЧ3=5 МГц, селекції по частоті та підсилення дальномірні сигнали обробляються у 4-х каналах дальності приймача кутомірно-дальномірного (ПрмКД). Напруги Д1, Д2, Д3 і Д4 з виходів дальномірних приймачів надходять в пристрій вводу-виводу Н001-35, який перетворює їх у цифрові коди і видає в алгоритм супроводження по дальності Ц100.02. ЦЕОМ формує команди управління стробами дальності і видає їх формувачу стробів дальності (ФСД) блоку Н019-03 через цифрову магістраль.

*Супроводження по дальності.Інформація для супроводження цілі по дальності (затримка відбитих сигналів) міститься в сигналі Σ, який обробляється

Слайд 18*
Супроводження по напрямку.
Випромінювання зондуючих сигналів здійснюється сумарною ДСА Σ. Привід

антени (ПА) управляючими напругами каналу управління антеною (КУА) блоку Н019-11

утримує антену в положенні, при якому її ось орієнтована на ціль. Ці напруги виробляються алгоритмом супроводження за напрямком Ц100.02 шляхом аналізу сигналів помилок пеленгації у двох ортогональних площинах У1 та У2, які формуються двома кутомірними каналами приймача кутомірно-дальномірного (ПрмКД) блоку Н019-03.
Інформація про помилки пеленгації (сигнали Δ1 і Δ2, блок Н019-01) виділяється з відбитих сигналів шляхом співставлення іх амплітуд з 4-х прийомних ДСА антени. Для зменшення кількості потрібних прийомних каналів модулятором (М) здійснюється модуляційне ущільнення сигналів Δ1 і Δ2 – інформація з декартової системи координат переноситься в полярну систему: інформація про величину і сторону відхилення РСН від напрямку на ціль міститься в сигналі Δ - в величині коефіцієнту модуляції відбитого сигналу напругою низькочастотного опорного сигналу (ОС) – величина відхилення від РСН, і в різниці фаз опорного і модулюючого сигналів – напрямок відхилення.
Комутатор огляд-супроводження (КОС) з вхідних сигналів Σ і Δ виробляє і видає в канали №1 і 2 приймача сигнали Σ+Δ і Σ-Δ.
В приймачі Н019-03 для обробки сигнали Σ+Δ і Σ-Δ селектуються одним стробом дальності Д2 і обробляються в прийомних каналах №1 і 2. Строб Д2 виробляється слідкуючим дальноміром і співпадає з сигналами цілі Σ+Δ і Σ-Δ. В обох каналах перетворення сигналів на 3-ю проміжну частоту fПЧ3=5 МГц здійснюється з використанням одного й того ж гетеродинного сигналу, частота якого відповідає доплерівському зсуву частоти, визначеному к каналом супроводження по швидкості.
*Супроводження по напрямку.Випромінювання зондуючих сигналів здійснюється сумарною ДСА Σ. Привід антени (ПА) управляючими напругами каналу управління антеною

Слайд 19*
Підсилені сигнали Σ+Δ і Σ-Δ обробляються в кутомірних каналах приймача

кутомірно-дальномірного (ПрмКД) з логарифмічними амплітудними характеристиками. Його вихідні сигнали У1

і У2 являються відеоімпульсами з амплітудною модуляцією одним періодом сигналу опорної частоти.
В каналі управління антеною (КУА) блока Н019-11 формується різницевий нормований сигнал У1-У2 помилки супроводження, з якого цифровими фазовими детекторами виділяються сигнали помилок супроводження по горизонталі ΔГ і по вертикалі ΔВ.
Через вузол зв'язку з магістраллю інформація про помилки надходить в алгоритм автосупроводження по напрямку Ц100.02, який формує команди управління положенням ДСА. В пристрої вводу-виводу Н001-35 цифрові команди перетворюються в аналогові і видаються в привід антени (ПА) блоку Н019-01 для усунення помилок пеленгації.


*Підсилені сигнали Σ+Δ і Σ-Δ обробляються в кутомірних каналах приймача кутомірно-дальномірного (ПрмКД) з логарифмічними амплітудними характеристиками. Його

Слайд 20*
Конструкція і принципи побудови РЛПК
В РЛПК реалізовано принцип блочної конструкції.

Блоки створені по функціональному принципу. Більшість блоків розміщена у носовій

частині літака у вигляді моноблоку, який об'єднує блоки в єдину конструктивну одиницю і забезпечує всі необхідні зв'язки між блоками – електричними сигналами, у тому числі і НВЧ сигналами, цифровою магістраллю, охолодження, амортизацію, живлення. З'єднання між блоками без кабелів.
Охолодження блоків (крім передавача) повітряне. Підсилювач потужності передавача герметизований для запобігання електричних пробоїв. Його охолодження рідинне.
Конструктивно більшість блоків має свою систему електроживлення і легкоз'йомні компоненти – субблоки, модулі, вузли. Більшість вузлів складається з декількох друкованих плат у вигляді книжки.
РЛС імпульсно-доплерівського типу, працює на ВЧП або СЧП.
Спеціалізована ЦЕОМ зв'язана з основними блоками РЛС цифровою 16-розрядною паралельною магістраллю, а із взаємодіючими системами – послідовними 32-розрядними магістралями. ЦЕОМ здійснює управління блоками РЛС, обробляє та видає спряженим системам отриману радіолокаційну інформацію.
Ручне управління роботою РЛПК здійснюється відповідними органами пульту спеціальних режимів ПСР-31, пульту управління режимами ПУР-31 і пульту управління системою ПУ С-31 а також перемикачами вибору літерних робочих частот РЛС та підсвітлювання, кнопкою МРК-ЗАХВАТ-ПЗ на РУД, “кнюпелем” на РУЛ.
*Конструкція і принципи побудови РЛПКВ РЛПК реалізовано принцип блочної конструкції. Блоки створені по функціональному принципу. Більшість блоків

Слайд 22*
Основні режими роботи РЛПК:
- огляд повітряного простору для

пошуку і виявлення повітряних цілей, грубого визначення їх координат і

параметрів руху та встановлення державної приналежності за допомогою літакового радіолокаційного запитувача;
супроводження вибраної для атаки цілі по дальності, напрямку (моноімпульсним методом) і швидкості з точністю, достатньою для прицілювання і цілевказання спряженим системам;
підсвітлювання цілі і передача команд радіокорекції ракетам з РГС.
Додаткові режими:
- супроводження методом “на проході” кількох виявлених цілей.
перехід від огляду повітряного простору до супроводження цілі при веденні ДРБ;
прискорений пошук і виявлення цілі, цілевказання каналам супроводження цілі при БМБ (режим ВЕРТИКАЛЬ).

*Основні режими роботи РЛПК: -  огляд повітряного простору для пошуку і виявлення повітряних цілей, грубого визначення

Слайд 23*
Антена Н019-01
Антена РЛС двохдзеркальна з поворотом площини поляризації.

Параболічне дзеркало опромінюється хвилею з вертикальною поляризацією. Саме дзеркало складається

з набору дротинок у вертикальній площині і виконує функції поляризаційного фільтру: воно відбиває хвилю вертикальної поляризації і пропускає хвилю горизонтальної поляризації. Відбита хвиля попадає на плоске дзеркало, сконструйоване так, що при відбитті від нього хвиля змінює поляризацію на ортогональну, тобто стає поляризованою горизонтально, і тому вільно проходить через параболічне дзеркало. Щоб уникнути затінення опромінювачем плоского дзеркала, в антені використовується тільки нижня частина параболічного дзеркала.
Управління положенням ДСА здійснюється поворотом плоского дзеркала. Тому кут відхилення ДСА дорівнює подвоєному куту відхилення плоского дзеркала.


*Антена Н019-01			  Антена РЛС двохдзеркальна з поворотом 				площини поляризації. Параболічне дзеркало 				опромінюється хвилею з вертикальною 				поляризацією.

Слайд 24*
Параболічне дзеркало з чотирьохканальним опромінювачем формує чотири ДСА, симетрично зміщені

відносно осі антени (коричневі). Шляхом синфазного складання їх сигналів формується

сумарна ДСА Σ (червона), а шляхом віднімання отриманих попередньо сум двох пар сигналів – різницева ДСА в горизонтальній площині ΔГ (зелена) і у вертикальній площині ΔВ (синя).
Голчата сумарна ДСА Σ шириною 3.5˚ використовується при огляді повітряного простору. Її переключення з прийому на передачу здійснює циркулятор Ц.
Різницеві ДСА ΔГ, ΔВ та сумарна ДСА Σ використовуються при супроводженні цілі по кутовим координатам моноімпульсним методом з амплітудною пеленгацією, сумарно-різницевою обробкою і модуляційним ущільненням каналів.
Модуляційне ущільнення еквівалентне переходу від декартової системи координат до полярної: до ущільнення інформація про відхилення антени містилася у величині і в знаках сигналів ΔГ і ΔВ, а після модуляційного ущільнення - у величині і напрямку відхилення антени.

φГ

*Параболічне дзеркало з чотирьохканальним опромінювачем формує чотири ДСА, симетрично зміщені відносно осі антени (коричневі). Шляхом синфазного складання

Слайд 25*

Для переносу всієї інформації одним каналом

формується сигнал помилки uП(t)=UПcos(Ωt-φ), UП~ Δ. Надалі для

управління антеною по горизонталі і вертикалі з цього сигналу за допомогою фазових детекторів виділяються складові ΔГ і ΔВ.
Комутатор огляд-супроводження (КОС) при огляді видає у приймач тільки сигнал Σ, а при супроводженні сигнали Σ+Δ і Σ-Δ, які обробляються у двох прийомних каналах з логарифмічними амплітудними характеристиками. Різниця вихідних сигналів U = ln(Σ+Δ) – ln(Σ-Δ) ~ Δ/ Σ, тобто не залежить від величини прийнятого сигналу. Цим досягається захист від перешкод, модульованих по амплітуді.
Антена каналу компенсаційного (АКК) формує ДСА у зоні нижніх бокових пелюстків антени каналу основного (АКО).
Привід антени (ПА) при огляді і супроводженні переміщує плоске дзеркало відповідно сигналам управління блоку Н019-11. Датчики положення антени 14-розрядним позиційним кодом видають в канали управління антеною інформацію про поточне положення антени у площинах азимуту, тангажу і крену.
* 		   Для переносу всієї інформації одним каналом 			формується сигнал помилки uП(t)=UПcos(Ωt-φ), UП~ Δ.

Слайд 26*
Задаючий генератор Н001-22М і підсилювач потужності Н019-02
Когерентний режим роботи РЛС

забезпечується тим, що всі частотні і часові параметри формуються з

сигналу високостабільного опорного генератора частотою 56 МГц блоку Н001-22М.
Літерні робочі частоти РЛС і підсвітлювання встановлюються перемикачами блоку Н019-18:
ПРОГРАМА – вибір одного з 5 наборів літерних частот РЛС,
Н019 – вибір одної з 10 літерних частот РЛС обраної програми,
ИЗД 470 – вибір одної з 10 літерних частот підсвітлювання,
Р-У – вибір робочих (Р) або навчальних (У - рос: учебных) частот.
Формувач сітки частот (ФСЧ) відповідно обраній літерній робочій частоті РЛС або частоті підсвітлювання f0 видає на перетворювач частот (ПЧ) гармонічний сигнал частотою f0 - (fГ2 - 28 МГц). На другий вхід ПЧ надходить сигнал амплітудно-фазового модулятора (АФМ) частотою fГ2 - 28 МГц. З виходу ПЧ сигнал обраної літерної частоти f0 видається в попередній підсилювач потужності (ППП) блоку Н019-02.

*Задаючий генератор Н001-22М і підсилювач потужності Н019-02Когерентний режим роботи РЛС забезпечується тим, що всі частотні і часові

Слайд 27*
Відповідно потрібному режиму зондування формувач гетеродинних частот (ФГЧ) видає в

АФМ: 1) сигнал постійної частоти fГ2 - 28 МГц, 2)

сигнал цієї частоти з лінійною модуляцією частоти ЛЧМ або 3) сигнал постійної частоти fГ2 - 28 МГц з його модуляцією сигналом одної з двох частот FМ1 чи FМ2. Це забезпечується подачею у АФМ напруги з генератора (ГЛЧМ), який видає сигнал постійної частоти чи сигнал з ЛЧМ, або з генератора частотно-модульованих (ГЧМ) сигналів.
ФГЧ виробляє і видає в прийомний канал сигнал частоти другого гетеродину fГ2 =1316 МГц та сигнал, з якого формується сигнал частоти першого гетеродину.
Підсилювачем потужності (ПП) блоку Н019-02 на лампі біжучої хвилі забезпечується потрібний рівень зондуючого сигналу, який в залежності від режиму роботи комутатором (К) направляється в антену (АКО) або в еквівалент антени (ЕА).
Імпульсний режим роботи передаючого каналу забезпечується модулятором (М), на який з формувача синхроімпульсів (ФСІ) блоку Н019-11 надходить імпульс запуску передавача (ІЗП).
Необхідний тепловий режим передавача забезпечується рідинним охолодженням. Для виключення електричних пробоїв передавач герметизовано.

*Відповідно потрібному режиму зондування формувач гетеродинних частот (ФГЧ) видає в АФМ: 1) сигнал постійної частоти fГ2 -

Слайд 28*
Синхронізатор блоку Н019-11
Часовий графік роботи РЛС і РЛПК в цілому

та спряжених з ними систем задається синхронізатором блоку Н019-11, який

формує імпульсні послідовності з тактових імпульсів, сформованих з сигналу опорного генератора блоку Н019-22М частотою 56 МГц.
Шляхом підрахунку кількості цих імпульсів у кожному такті відповідно до команд БЦВМ Ц-100.02 визначаються і залишаються незмінним впродовж такту:
тривалість такту,
період (частота) повторення зондуючих сигналів,
тривалість зондуючих імпульсів,
тривалість і затримка чи упередження стробів дальності,
тривалість і затримка чи упередження відкриваючих (стробуючих), закриваючих (бланкуючих) та інших управляючих сигналів,
імпульс запуску передавача ІЗП.
Управління параметрами сигналів і контроль роботи синхронізатора здійснюється через вузол зв'язку з магістраллю.

*Синхронізатор блоку Н019-11Часовий графік роботи РЛС і РЛПК в цілому та спряжених з ними систем задається синхронізатором

Слайд 29*
Високочастотний приймач Н019-09
Трьохканальний високочастотний приймач Н019-09 здійснює:
попередню селекцію і підсилення

вхідних сигналів робочої частоти,
перетворення сигналів на першу і другу проміжні

частоти, їх селекцію і підсилення на цих частотах,
формування та розподілення сигналів першого і другого гетеродинів.
Підсилення і попередня селекція надвисокочастотних сигналів робочої частоти в смузі 600 МГц здійснюється трьохканальним півпроводниковим параметричним підсилювачем високочастоних сигналів (ППВЧ), який може працювати в активному або в пасивному режимах. Низький коефіцієнт шуму підсилювача (5.4 дБ каналів №1 і 2 та 4.8 каналу №3) забезпечує високу чутливість прийомного каналу.
В пасивному режимі (при відключеній накачці) підсилювач працює як фільтр з ослабленням 5…8 дБ. Цей режим застосовується для захисту приймача від потужних сигналів перешкод.
Захист приймача від перевантаження і розширення його динамічного діапазону передбачено також загрубленням чутливості на 15 або 30 дБ атенюатором і його повне закриття імпульсами блокування приймача з синхронізатора.
*Високочастотний приймач Н019-09Трьохканальний високочастотний приймач Н019-09 здійснює:попередню селекцію і підсилення вхідних сигналів робочої частоти,перетворення сигналів на першу

Слайд 30*
Приймач Н019-03
Приймач Н019-03 реалізує практично всі операції первинної обробки сигналів.
Майже

всі операції обробки сигналів здійснюються апаратурним способом – аналоговими і

цифровими пристроями.
Приймач забезпечує:
багатоканальне по частоті і затримці підсилення і селекцію сигналів на 2-й (УПЧ-28), 3-й (СМ-28/5) і 4-й (УС-62) проміжних частотах,

формування гетеродинних сигналів (ФГС) 6-ти управляємих і 4-х фіксованих частот,
формування 12-ти стробів дальності (ФСД),
відеокомпенсацію перешкод з боку нижніх бокових пелюстків ДСА (УС-62),
цифрову багатоканальну доплерівську фільтрацію сигналів при огляді (ПрмО, БЦО),
формування та доплерівську селекцію сигналів для каналів супроводження по дальності і напрямку (ПрмКД),
видачу інформації про виявлені цілі і перешкоди в ЦЕОМ і СЄІ.

*Приймач Н019-03Приймач Н019-03 реалізує практично всі операції первинної обробки сигналів.Майже всі операції обробки сигналів здійснюються апаратурним способом

Слайд 31*
З трьохканального приймача Н019-09 в приймач Н019-03 надходять сигнали другої

проміжної частоти 28 МГц. При огляді по каналу №1 надходить

сигнал Σ з основної антени і по каналу №3 – з компенсаційної антени, а при супроводженні – по каналам №1 і 2 надходять сигнали Σ+Δ і Σ-Δ з основної антени, а по каналу №3 – з компенсаційної антени.
При огляді у 15-канальному ППЧ3 (вузол УПЧ-28) використовується тільки 12 каналів, а при супроводженні – всі канали.
При огляді з ВЧП і виключеному компенсаторі 12 каналів підключені до виходу каналу №1 Н019-09 і розподілені між 2-ма стробами дальності і 6-ма частотними каналами, а при включеному – по 6 каналів підключені до виходів каналів №1 і №3 Н019-09 та розподілені між 6-ма частотними каналами приймача і відкриваються одним стробом дальності.
При огляді з СЧП всі 12 каналів настроєні на однакову частоту. При виключеному компенсаторі вони підключені до виходу каналу №1 Н019-09 і розподілені між 12-ма стробами дальності, а при включеному компенсаторі 6 каналів підключено до виходу №1 Н019-09 і 6 каналів підключено до виходу №3 Н019-09; канали розподілені між 6-ма стробами дальності, тривалість яких подвоєна.



Перетворювач частоти і підсилювач третьої проміжної частоти ППЧ3

*З трьохканального приймача Н019-09 в приймач Н019-03 надходять сигнали другої проміжної частоти 28 МГц. При огляді по

Слайд 32*
При супроводженні однієї цілі по координатам:
4 канали підключені до виходу

каналу №1 Н019-09, використовуються в дальномірних тактах і відкриваються 4-ма

стробами дальності Д1, Д2, Д3 і Д4;
2 канали підключені до виходів каналів №1 і 2 Н019-09, використовуються в кутомірних тактах і відкриваються одним стробом дальності Д2; всі канали настроєні на однакову частоту.
Настройка будь-якого з каналів приймача визначається гетеродинним сигналом змінної управляємої частоти fУГ формувача гетеродинних сигналів (ФГС) і стробом τСтр формувача стробів дальності (ФСД). Смуга пропускання каналу 10 кГц.
Структура каналів: кожен канал включає послідовно з'єднані перетворювач частот (ПЧ) і стробуємий підсилювач проміжної частоти (ППЧ).

*При супроводженні однієї цілі по координатам:4 канали підключені до виходу каналу №1 Н019-09, використовуються в дальномірних тактах

Слайд 33*
Приймачі оглядовий ПрмО і кутомірно-дальномірний ПрмКД
ПрмО з 24 пар каналів

здійснює перетворення сигналів 3-ї проміжної частоти на 4-у проміжну частоту

62.5 кГц і селекцію сигналів у смузі 2.5 кГц з перетворенням їх у сигнали типу меандр для наступної цифрової обробки. У перетворювачі частоти кожної групи з 6-ти пар каналів ФГС видає гетеродинні сигнали однакової фіксованої частоти fФГ , при цьому частоти сусідніх гетеродинних сигналів відрізняються на 2.5 кГц – сумарна смуга аналізу 10 кГц.
Перший канал пари в залежності від режиму роботи РЛС здійснює обробку відбитого ціллю сигналу, а другий – відбитого сигналу цілі чи компенсаційного. В першому випадку канали незалежні, а в другому зв'язані так, що компенсаційний сигнал забороняє проходження сигналів першого каналу, тобто перешкод від підстилаючої поверхні, які надходять по нижнім бічним пелюсткам ДСА основної антени.
ПрмКД має 2 однакових кутомірних і 4 однакових дальномірних приймача.
Кутомірні канали з логарифмічними амплітудними характеристиками селектуються стробом дальності Д2, який співпадає з сигналом цілі. В каналах обробляються сигнали Σ+Δ і Σ-Δ третьої проміжної частоти 5 МГц. Після обробки ці сигнали У1 і У2 надходять в канал управління антеною (КУА) блоку Н019-11, де з них виділяється інформація для управління антеною.


*Приймачі оглядовий ПрмО і кутомірно-дальномірний ПрмКДПрмО з 24 пар каналів здійснює перетворення сигналів 3-ї проміжної частоти на

Слайд 34*
.Дальномірні канали ідентичні, але селектуються різними стробами. Строби Д1, Д2,

Д3 мають тривалість зондуючого сигналу, а Д4 перекриває їх. Строби

Д1, Д3 створюють часовий дискримінатор дальноміру. Строб Д2 співпадає з сигналом цілі, він відкриває кутомірні канали.
Частотна селекція пачки сигналів в ПрмКД здійснюється вузькосмуговими доплерівськими фільтрами із смугою пропускання 1.6 кГц, які виконують роль інтеграторів. Тому співвідношення між величиною сигналів в кінці інтервалу когерентного накопичування UІнт1 та UІнт3 залежить від взаємного положення сигналу цілі і стробів Д1, Д3.









Аналогічно побудовані і працюють частотомірні канали. .


*.Дальномірні канали ідентичні, але селектуються різними стробами. Строби Д1, Д2, Д3 мають тривалість зондуючого сигналу, а Д4

Слайд 35*
Блок цифрової обробки БЦО
У БЦО когерентне накопичення відбитих сигналів здійснюється

доплерівськими фільтрами із смугою пропускання 220 Гц. Сигнал з виходу

кожного з 48 каналів ПрмО у смузі 2.5 кГц обробляється 20-ма взаємно розстроєними доплерівськими фільтрами. Тому загальна кількість прийомних каналів РЛПК становить 960. В режимі компенсації перешкод від підстилаючої поверхні по 480 каналів використовується для обробки сигналів від основної і компенсаційної антен, а при виключеній компенсації всі 960 каналів обробляють сигнал з виходу основної антени.
Обробка сигналів в кожному з каналів завершується їх порівнянням з порогом – здійснюється виявлення сигналів і одночасне визначення їх положення на осях часу і частоти (по номеру каналу з виявленим сигналом). Подальша обробка інформації (усунення неоднозначності, виявлення перешкод, супроводження траєкторій) здійснюється відповідними алгоритмами Ц-100.02. Для цього через вузол зв'язку з магістраллю видається коди номерів фільтрів (КНФ) каналів з виявленими сигналами та інша інформація.
Доплерівська фільтрація сигналів здійснюється апаратурно цифровими фільтрами або алгоритмами швидкого перетворення Фур’є.
*Блок цифрової обробки БЦОУ БЦО когерентне накопичення відбитих сигналів здійснюється доплерівськими фільтрами із смугою пропускання 220 Гц.

Слайд 36*
Формувачі гетеродинних сигналів ФГС
ФГС в режимі ВЧП виробляє 6 когерентних

управляємих по частоті сигналів гетеродинів, частоти яких fУГ відрізняються на

10 кГц. Тому при ВЧП загальна смуга аналізуємих частот становить 10 кГц×6 каналів=60 МГц і може розміщуватись на потрібному місці осі частот.
В режимі СЧП всі сигнали 6-ти когерентних управляємих по частоті гетеродинів fУГ ФГС мають однакову частоту і тому смуга аналізуємих частот становить лише 10 кГц і теж може розміщуватись на потрібному місці осі частот.
Частоти сигналів 4 когерентних фіксованих гетеродинів fФГ при всіх режимах випромінювання однакові і відрізняються на 2.5 кГц. Тому загальна смуга аналізу на 4-й проміжній частоті становить 10 кГц.
*Формувачі гетеродинних сигналів ФГСФГС в режимі ВЧП виробляє 6 когерентних управляємих по частоті сигналів гетеродинів, частоти яких

Слайд 37*
При СЧП без компенсації строби займають 12 із 17 можливих

позицій, виключаючи позиції, які відповідають затримці альтиметрових сигналів. При СЧП

з компенсацією принцип розміщення 6 стробів подвійної ширини аналогічний.

ФСД виробляє 12 стробів дальності для управління прийомними каналами при огляді і 4 строби – при супроводженні цілі. Тривалість стробів при відключеному компенсаторі дорівнює тривалості зондуючих сигналів (крім стробу Д4) і вдвічі більша її при включеному компенсаторі.
При ВЧП без компенсації половина стробів займає першу позицію Д1 після формування зондуючого імпульсу, а решта стробів – другу позицію Д2. При ВЧП з компенсацією всі строби розташовані однаково.

Формувач стробів дальності ФСД

*При СЧП без компенсації строби займають 12 із 17 можливих позицій, виключаючи позиції, які відповідають затримці альтиметрових

Слайд 38Автоматичне наведення
Тривалість такту пошуку і виявлення цілей 10.24 мс.
Впродовж

4.8 мс такту по інформації від Ц-100.02 блоки і канали

РЛС виходять на заданий режим роботи з відповідним параметрами. Випромінювання зондуючих сигналів починається з упередженням відносно кінця цього інтервалу, щоб забезпечити надходження в приймач сигналів від найбільш віддалених цілей не пізніше, ніж через 4.8 мс з початку такту.
Наступні 4.48 мс призначені для когерентного накопичування відбитих сигналів.
Кінець такту використовується для видачі отриманої інформації в ЦЕОМ.
Передавач РЛС при польоті в район цілі працює на еквівалент антени на літерній робочій частоті, встановленій перед польотом перемикачами ПРОГРАМА та Н019 блоку Н019-18. Робочі частоти поділені на навчальні і бойові; потрібна група робочих частот вибирається перемикачем У-Р (рос.: учебная – рабочая) блоку Н019-18. При надходженні команди “РЛ” передавач переключається на антену і починається пошук цілей.

2. Робота РЛПК при огляді повітряного простору

Пошук і виявлення цілей


Автоматичне наведенняТривалість такту пошуку і виявлення цілей 10.24 мс. Впродовж 4.8 мс такту по інформації від Ц-100.02

Слайд 39*
Огляд повітряного простору і пошук цілей здійснюється стабілізованими по крену

і тангажу рядками в межах сектору, положення середини якого визначається

командами цілевказання. При цьому границя сектору не виходить за границі зони ±70˚ по горизонталі і за границі зони -45˚ … +60˚ по вертикалі (обмеження конструкцією антени).
Розміри сектору і параметри пошуку в секторі залежать від режиму випромінювання і способу цілевказання по дальності.



При ВЧП пошук у секторі №1 здійснюється при D < 30 км, у секторі №2 при 30 км < D < 55 км, у секторі №3 при D > 55 км.
При СЧП пошук у секторі №1 здійснюється при D < 30 км, у секторі №2 при D > 30 км.
Пошуковий рух ДСА забезпечується відслідковуванням антеною розрахованого у Ц-100.02 її поточного положення.

*Огляд повітряного простору і пошук цілей здійснюється стабілізованими по крену і тангажу рядками в межах сектору, положення

Слайд 40*
Режим випромінювання (ВЧП чи СЧП) визначається разовою командою “ППС” (ВЧП)

або “ЗПС” (СЧП) з пункту наведення.
Час опромінювання цілі (поки

ціль знаходиться в головному пелюстку ДСА) – близько 60 мс. При переборі спеціально підібраних частот повторення ціль хоча б на одній з частот FПі опиняється в зоні прозорості по дальності при ВЧП, а при СЧП - по дальності і по швидкості одночасно. Якщо величина відбитого сигналу достатня, ціль буде виявлена.
При ВЧП впродовж двох наступних вимірювальних тактів, які призначені для однозначного визначення дальності виявленої цілі, частота повторення залишається незмінною і тому ціль залишається у зоні прозорості.
При СЧП впродовж двох наступних вимірювальних тактів, які призначені для однозначного визначення дальності і швидкості виявленої цілі, частота повторення становить FПі±ΔF. Величина ΔF вибрана такою, що при цьому скважність змінюється на ±1. Гарантується, що хоча б на одній з частот FПі±ΔF ціль залишиться в зоні прозорості.
Надалі перебір частот повторення продовжується.

*Режим випромінювання (ВЧП чи СЧП) визначається разовою командою “ППС” (ВЧП) або “ЗПС” (СЧП) з пункту наведення. Час

Слайд 41*
Ручне наведення
Тривалість такту пошуку і виявлення цілей 10.24 мс.
Управління

сектором пошуку здійснюється вручну кнопками

пульту ПСР-31 і перемикачем ПЕРЕКЛ ΔН пульту ПУР-31. Дальність цілі DРуч вводиться вручну. Сектор пошуку №4 застосовується при DРуч< 30 км, а сектор №5 – при DРуч≥ 30 км.

При польоті в район цілі передавач РЛС перемикачем ИЗЛ-ЭКВ-ОТКЛ пульту ПУР-31 підключається до еквіваленту антени (положення ЭКВ) і працює на літерній робочій частоті, встановленій перемикачами ПРОГРАМА та Н019 пульту управління. До антени передавач підключається вручну (положення ИЗЛ) - починається пошук цілей в зоні №4 або №5 в залежності від введеної вручну дальності цілі.
Літерні робочі частоти РЛПК перед польотом встановлюються, як і при автоматичному наведенні, перемикачами ПРОГРАМА, Н019 та У-Р блоку Н019-18. Режим випромінювання ВЧП чи СЧП вибирається вручну встановленням перемикача РЕЖИМЫ РЛС пульту ПУР-31 в положення В (встреча) або Д (догон).

*	Ручне наведенняТривалість такту пошуку і виявлення цілей 10.24 мс. Управління сектором пошуку здійснюється вручну кнопками

Слайд 42*
Визначення координат цілей
Кутові координати φГ та φВ виявленої цілі визначаються

по положенню ДСА на такті її виявлення (інформація видається датчиками

положення антени). Якщо ціль виявляється на кількох тактах підряд, зчитані кути усереднюються.
При ВЧП швидкість зближення з ціллю визначається однозначно по доплерівському зсуву частоти (номеру доплерівського фільтру) на такті виявлення. Дальність цілі визначається однозначно на кожному з двох вимірювальних тактів ЛЧМ частотним методом при лінійному зростанні частоти з різною швидкістю s1=6 кГц/мс і s2=3 кГц/мс. При цьому враховується доплерівський зсув частоти, визначений раніше на такті виявлення. Оскільки в одному напрямку може бути дві цілі, то для виключення невизначеності у формуванні пар номерів доплерівських фільтрів тактів виявлення і вимірювання використовується два вимірювальних такти ЛЧМ з .
При СЧП на такті виявлення дальність і швидкість по затримці і доплерівському зсуву частоти відбитого сигналу визначаються неоднозначно. Для усунення неоднозначності на вимірювальних тактах зондування здійснюється із скважністю 17 і 19, тобто здійснюється перебір частот (періодів) повторення. Два вимірювальних такти потрібні тому, що на одному з тактів ціль може опинитись у зоні непрозорості.
Всі обчислення при визначенні координат здійснюються в Ц-100.02.
*Визначення координат цілейКутові координати φГ та φВ виявленої цілі визначаються по положенню ДСА на такті її виявлення

Слайд 43*
Розпізнавання державної приналежності цілей

Після виявлення і визначення координат цілі Ц-100.02

в запитувач СРЗ-2П видає команду ЗАПРОС для визначення її приналежності

чи неприналежності до своїх ЗС.
По кутовим координатам цілевказання запитувачу непотрібне, бо його антена суміщена з антеною РЛПК.
Цілевказання по дальності забезпечується видачею імпульсів синхронізації і стробів дальності.
Результати розпізнавання (ціль “своя” або “чужа”) видаються і зберігаються в Ц-100.02 і СЄІ.
Розпізнавання атакуємої цілі обов'язково повторюється при переході до її супроводження по координатам і перед застосуванням зброї.
*Розпізнавання державної приналежності цілейПісля виявлення і визначення координат цілі Ц-100.02 в запитувач СРЗ-2П видає команду ЗАПРОС для

Слайд 44*
Супроводження цілей методом “на проході”
Зав'язування траєкторії здійснюється по першому контакту

- починається екстраполяція і стробування.
Супроводження траєкторії здійснюється по попаданню цілі

в строб – без фільтрації: за нову оцінку координати вважається виміряне значення координати цілі, що попала в строб.
Скидання – по відсутності контакту з ціллю впродовж 12 с (впродовж трьох періодів огляду).
Супроводження по частоті:
- первинний строб 15 кГц надалі звужується пропорційно швидкості зміни частоти, яка визначається різницею доплерівських частот між двома контактами,
- прогнозується доплерівська частота на наступний контакт,
- за нове значення доплерівської частоти приймається частота сигналу, яка попала в строб, а при непопаданні - екстрапольована.
Супроводження по дальності:
- строб незмінний - при ВЧП ±10 км, при СЧП ±2 км.
Супроводження по напрямку:
- строб незмінний – по азимуту ±5˚, по куту місця ±1.7 (відстань між рядками)

*Супроводження цілей методом “на проході”Зав'язування траєкторії здійснюється по першому контакту - починається екстраполяція і стробування.Супроводження траєкторії здійснюється

Слайд 45*
Для переходу до супроводження цілі з режиму огляду необхідно:
- перевести

антену в положення, при якому ціль, яка в даний момент

не спостерігається, попаде в головний пелюсток ДСА;
- виявити ціль у вказаному напрямку і уточнити її координати;
- вказати координати цілі слідкуючим системам;
- перевести слідкуючі системи у режим супроводження виявленої цілі.
При веденні ДРБ цілевказання здійснюється по інформації, яка зберігається в чарунках пам'яті Ц-100.02. При автоматичному наведенні команда на захоплення цілі видається при її попаданні в зону можливих пусків, адреса чарунки задається командами цілевказання з ПН, а при ручному – накладанням “кнюпелем” прямокутного стробу захоплення на відмітку вибраної для атаки цілі і натисканням кнопки МРК-ЗАХВАТ-ПЗ.
При веденні БМБ цілевказання здійснюється маневром літака. Якщо у вказаному напрямку в зоні пошуку є кілька цілей, то цілевказання буде відпрацьовуватись по найближчій цілі.
При переході до супроводження цілі вона обов'язково повторно розпізнається а режимі гарантованого розпізнавання. Атака “своєї” цілі можлива тільки при встановленні перемикача ЗАХВАТ СВОЙ-ЧУЖОЙ пульту ПУ С-31 в положення СВОЙ.

3. Робота при супроводженні

Особливості переходу до супроводження


*Для переходу до супроводження цілі з режиму огляду необхідно:- перевести антену в положення, при якому ціль, яка

Слайд 46Пошук цілі у вказаному напрямку
По команді на захоплення цілі ДСА

антени припиняє огляд і найкоротшим шляхом з максимальною швидкістю спрямовується

у точку, яка розташована ліворуч на 4˚ і вище на 2˚ від вказаного напрямку. З цього положення здійснюється додатковий пошук цілі “по коробочці” двома горизонтальними рядками із швидкістю 20˚/с. Центр “коробочки” відповідає цілевказанню за напрямком. Період огляду “коробочки”– 0.8 с.


Під час додаткового пошуку знову виявляється ціль і уточнюються її координати. Якщо впродовж двох періодів огляду ціль не виявлена, РЛС повертається до огляду повітряного простору.
Якщо ціль виявлена, її координати уточнені і вона попала в строб дальності, видається команда Н.ПЕЛ (рос.: непрерывная пеленгация) – припиняється пошук цілі, тривалість такту збільшується вдвічі і антена впродовж ~1с “втягується” у супроводження цілі по напрямку. Антена формує різницеві ДСА, сигнали обробляються каналами №1 і 2 основного приймача і кутомірно-дальномірним приймачем (ПрмКД). Сигнали У1 і У2 несуть інформацію про відхилення ΔГ і ΔВ осі антени від напрямку на ціль і забезпечують “втягування” антени.
Перехід до супроводження у два етапи: 1) ВУГ (втягування антени і виведення на потрібну частоту управляємих гетеродинів) і 2) Дφ (уточнення дальності).


Пошук цілі у вказаному напрямкуПо команді на захоплення цілі ДСА антени припиняє огляд і найкоротшим шляхом з

Слайд 47Перехід до супроводження цілі
1 етап ВУГ (такти ВУГ - 18

тактів впродовж не більше 2 с) з метою:
- втягування антени,


- виведення гетеродинів (алгоритм α-β фільтру) впродовж одного такту,
- утримання сигналу в зоні прозорості стисканням періоду повторення ТПі (строби Д1, Д2, Д3 не перекриваються і утримуються в зоні прозорості періоду ТПі).
На початку етапу в тактах ВУГ внаслідок зондування при ІЗП1 відбитий сигнал отримує затримку τ(t1) і знаходиться у вікні прозорості, наприклад, між зонами непрозорості, що відповідають ІЗП4 та ІЗП5. На інтервалі t1…t2 при зближенні з ціллю строби переміщуються у вікні прозорості між ІЗП4 та ІЗП5.
Перехід до супроводження цілі1 етап ВУГ (такти ВУГ - 18 тактів впродовж не більше 2 с) з

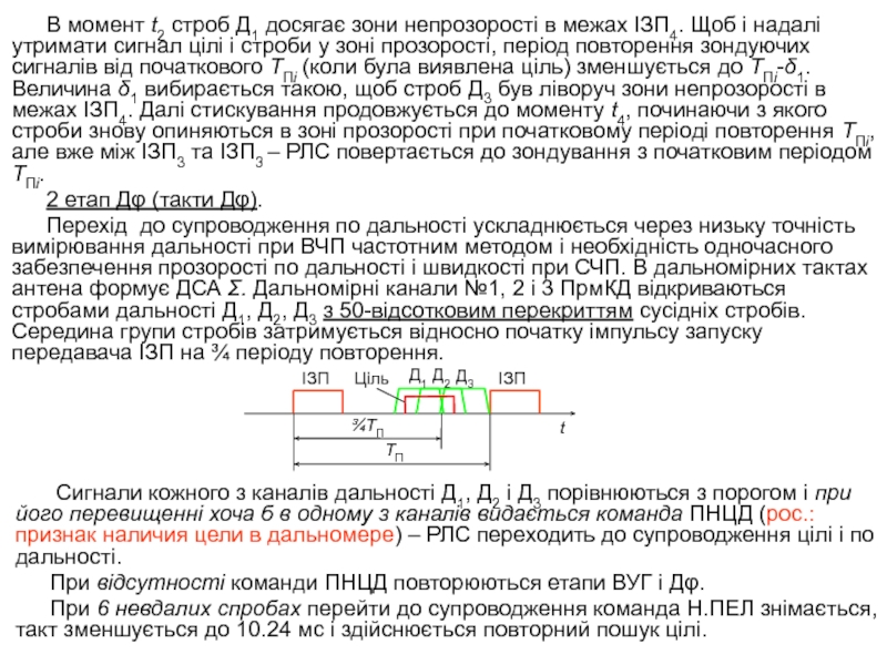
Слайд 48В момент t2 строб Д1 досягає зони непрозорості в межах

ІЗП4. Щоб і надалі утримати сигнал цілі і строби у

зоні прозорості, період повторення зондуючих сигналів від початкового ТПі (коли була виявлена ціль) зменшується до ТПі-δ1. Величина δ1 вибирається такою, щоб строб Д3 був ліворуч зони непрозорості в межах ІЗП4. Далі стискування продовжується до моменту t4, починаючи з якого строби знову опиняються в зоні прозорості при початковому періоді повторення ТПі, але вже між ІЗП3 та ІЗП3 – РЛС повертається до зондування з початковим періодом ТПі.
2 етап Дφ (такти Дφ).
Перехід до супроводження по дальності ускладнюється через низьку точність вимірювання дальності при ВЧП частотним методом і необхідність одночасного забезпечення прозорості по дальності і швидкості при СЧП. В дальномірних тактах антена формує ДСА Σ. Дальномірні канали №1, 2 і 3 ПрмКД відкриваються стробами дальності Д1, Д2, Д3 з 50-відсотковим перекриттям сусідніх стробів. Середина групи стробів затримується відносно початку імпульсу запуску передавача ІЗП на ¾ періоду повторення.

Сигнали кожного з каналів дальності Д1, Д2 і Д3 порівнюються з порогом і при його перевищенні хоча б в одному з каналів видається команда ПНЦД (рос.: признак наличия цели в дальномере) – РЛС переходить до супроводження цілі і по дальності.
При відсутності команди ПНЦД повторюються етапи ВУГ і Дφ.
При 6 невдалих спробах перейти до супроводження команда Н.ПЕЛ знімається, такт зменшується до 10.24 мс і здійснюється повторний пошук цілі.

В момент t2 строб Д1 досягає зони непрозорості в межах ІЗП4. Щоб і надалі утримати сигнал цілі

Слайд 49*
Супроводження цілі
Супроводження по напрямку
Сигнали цілі Σ+Δ і Σ-Δ з комутатора

огляд-супроводження оптичної частини антени (ОЧА) обробляються у каналах №1 (ВЧП1)

і №2 (ВЧП2) високочастотного приймача і з його виходів на другій проміжній частоті 28 МГц надходять в 2 однакових кутомірних канали у складі: селектор дальності (СД), перетворювач частоти (ПЧ), кварцовий фільтр (КФ) із смугою пропускання 1.6 кГц, підсилювач третьої проміжної частоти 5 МГц з логарифмічною амплітудною характеристикою (ППЧЛ). Сигнали з виходів підсилювачів нормуються по амплітуді шляхом їх віднімання (-).
Отриманий сигнал помилки uП(t)=UПcos(Ωt-φ) супроводження по напрямку аналого-цифровим перетворювачем (АЦП) перетворюється в код і обробляється цифровими фазовими детекторами (ЦФД), де в якості опорних використовуються цифрові аналоги сигналів cosΩt і sinΩt. Коди вихідних сигналів ΔεГ і ΔεВ відповідають помилкам супроводження по горизонталі ΔГ= UПcosφ і вертикалі ΔВ= UПsinφ.

ΔεГ

ΔεВ

*Супроводження ціліСупроводження по напрямкуСигнали цілі Σ+Δ і Σ-Δ з комутатора огляд-супроводження оптичної частини антени (ОЧА) обробляються у

Слайд 50*
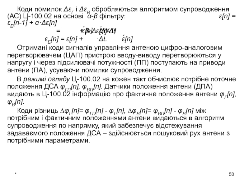
Коди помилок ΔεГ і ΔεВ обробляються алгоритмом супроводження (АС) Ц-100.02

на основі α-β фільтру: ε[n] = εЕ[n-1] +

α·Δε[n]
= + β·Δε[n]/Δt
εЕ[n] = ε[n] + ·Δt.
Отримані коди сигналів управління антеною цифро-аналоговим перетворювачем (ЦАП) пристрою вводу-виводу перетворюються у напругу і через підсилювачі потужності (ПП) поступають на приводи антени (ПА), усуваючи помилки супроводження.
В режимі огляду Ц-100.02 на кожен такт обчислює потрібне поточне положення ДСА φГП[n], φВП[n]. Датчики положення антени (ДПА) видають в Ц-100.02 інформацію про фактичне положення антени φГ[n], φВ[n].
Коди різниць ∆φГ[n]= φГП[n] - φГ[n], ∆φВ[n]= φВП[n] - φВ[n] між потрібним і фактичним положеннями антени видаються в алгоритм супроводження по напрямку, який забезпечує відстежування задаваємого положення ДСА – здійснюється пошуковий рух антени з потрібними параметрами.

*Коди помилок ΔεГ і ΔεВ обробляються алгоритмом супроводження (АС) Ц-100.02 на основі α-β фільтру:					   			ε[n]

Слайд 51*
Супроводження по швидкості
Канал супроводження по швидкості використовує частину одного з

кутомірних каналів з лінійною амплітудною характеристикою. Чутливим елементом являється частотний

дискримінатор, на вхід якого подається сигнал з лінійної частини підсилювача третьої проміжної частоти ППЧЛ. Напруга ΔuF з виходу частотного дискримінатору видається на АЦП блоку вводу-виводу і код цієї напруги ΔuF[n] в Ц-100.02 обробляється алгоритмом супроводження по частоті на базі α-β фільтру:
ΔF[n] = ΔuF[n] /S
FД[n]= FДЕ[n-1]+ α·ΔF[n]
[n]= [n-1]+ β·Δε[n]/Δt
FДЕ[n]= FД[n]+ [n]·Δt.
Тут S – крутизна характеристики частотного дискримінатора.
Управляючий сигнал алгоритму супроводження управляє формувачем гетеродинних сигналів.

ΔuF

*Супроводження по швидкостіКанал супроводження по швидкості використовує частину одного з кутомірних каналів з лінійною амплітудною характеристикою. Чутливим

Слайд 52*
Супроводження по дальності
Сигнали цілі Σ з виходу комутатора огляд-супроводження оптичної

частини антени (ОЧА) обробляються у каналі №1 (ВЧП1) високочастотного приймача

і з його виходу на другій проміжній частоті 28 МГц надходять до 4-х однакових каналів дальності у складі: селектор дальності (СД), перетворювач частоти (ПЧ), кварцовий фільтр (КФ) із смугою пропускання 1.6 кГц, підсилювач третьої проміжної частоти 5 МГц (ППЧ) та інтегратор (∫).
Селектори дальності управляються стробами дальності Д1 ... . Д4. Строби . Д1 ... . Д3 формуються з 50-відсотковим перекриттям сусідніх стробів, а строб Д4 охоплює строби Д1 ... . Д3.

*Супроводження по дальностіСигнали цілі Σ з виходу комутатора огляд-супроводження оптичної частини антени (ОЧА) обробляються у каналі №1

Слайд 53*
На перетворювачі частоти всіх каналів з формувача гетеродинних сигналів видається

напруга управляємого гетеродину однакової частоти fУГ,, яка відповідає швидкості зближення

з ціллю, визначеній каналом супроводження по швидкості.
В кінці інтервалу когерентного накопичення напруга на виході кожного з інтеграторів залежить від степені співпадіння відповідних стробів з імпульсними сигналами цілі. В аналого-цифровому перетворювачі (АЦП) блоку вводу-виводу ці напруги перетворюються у відповідні коди для їх подальшої обробки алгоритмом супроводження (АС) Ц-100.02.
Різниця кодів вихідних сигналів каналів №№1 і 3 в алгоритмі супроводження визначає помилку супроводження на n-му такті ΔD[n]=D1[n] - D3[n]. Супроводження здійснюється алгоритмом α-β фільтру:
D[n]=DЕ[n-1]+ α·ΔD[n] α=0.5
= +β·ΔD[n]/Δt β=0.02
DЕ[n]=D [n]+ ·Δt.
При супроводженні строб Д2 співпадає з імпульсом цілі.

*На перетворювачі частоти всіх каналів з формувача гетеродинних сигналів видається напруга управляємого гетеродину однакової частоти fУГ,, яка

Слайд 54*
Підсвітлювання цілі і передача команд радіокорекції
Напівактивна ГСН ракети Р-27Р потребує

підсвітлювання цілі когерентним сигналом, який формується передавачем РЛПК на тактах

підсвітлювання. Потужний сигнал підсвітлювання до пуску ракети через бокові пелюстки ДСА РЛПК і ДСА ГСН попадає в її приймач і виключає можливість прийому слабких відбитих сигналів.
Перед пуском ракети в її пам’ять видається інформація, по якій після сходу ракети її ГСН зможе виявити відбитий сигнал і перейти до його супроводження по напрямку і швидкості.
Підсвітлювання здійснюється на одній із 10 спеціально виділених літерних частот підсвітлювання, яка перед польотом встановлюються перемикачем 470 блоку Н019-18 і відрізняються від літерних робочих частот РЛС.


В апаратурі самонаведення ракети для селекції цілі по швидкості застосовуються відбитий сигнал підсвітлювання (надходить через антену ГСН) і прямий сигнал підсвітлювання (надходить через спеціальну антену, ДСА якої спрямована назад).
Під час такту підсвітлювання і радіокорекції тривалістю 30.72 мс супроводження цілі продовжується в режимі екстраполяції. Такти підсвітлювання та супроводження формуються по черзі: П – С – П – С …

*Підсвітлювання цілі і передача команд радіокорекціїНапівактивна ГСН ракети Р-27Р потребує підсвітлювання цілі когерентним сигналом, який формується передавачем

Слайд 55*
Політ ракети на інтервалі від пуску до виявлення відбитих сигналів

здійснюється по програмі, яка враховує параметри руху цілі на момент

пуску. Протиракетним маневром в ДРБ ціль може спробувати уникнути її виявлення ракетою. Команди радіокорекції в сигналах підсвітлювання цілі корегують введені перед пуском параметри руху цілі і забезпечують виявлення маневруючої цілі ГСН ракети.
В сигналах радіокорекції мітяться поправки до трьох координат цілі, до трьох складових її швидкості і разові команди – всього 7 блоків команд. Поправка (разова команда) передається двома розрядами трійкової системи зчислення (-1, 0 і +1).
*Політ ракети на інтервалі від пуску до виявлення відбитих сигналів здійснюється по програмі, яка враховує параметри руху

Слайд 56*



Цифри “+1”, “-1” і “0” розряду передаються частотно-маніпульованими сигналами на

основі “прямого” (Fм1 - Fм1 - Fм1 - Fм2 -

Fм1), “зворотного” (Fм2 – Fм2 – Fм2 – Fм1 – Fм2) і “нульового” (без модуляції) 5-розрядних кодів Баркера: прямого +1,+1,+1, -1, +1 та інверсного -1, -1, -1, +1, -1.

Команди радіокорекції одній ракеті займають (30.72+20.48)х7=358.4 мс. В РЛПК передбачена можливість послідовної передачі команд радіокорекції трьом ракетам - кадр радіокорекції триває 358.4х3≈1 с.

*Цифри “+1”, “-1” і “0” розряду передаються частотно-маніпульованими сигналами на основі “прямого” (Fм1 - Fм1 - Fм1

Слайд 57*
4. Застосування РЛПК літаків Міг-29 і Су-27
РЛПК-29 “Рубін” забезпечує:
Пошук, виявлення,

визначення координат і розпізнавання державної приналежності повітряних цілей.
Автоматичне супроводження “на

проході” до 10 цілей.
Вибір і захоплення на супроводження цілі по критерію
Автоматичне супроводження по координатам і швидкості зближення однієї цілі.
Формування команд цілевказання ракетам та обчислення зон їх пуску.
Підсвітлювання цілі, формування і передачу команд радіокорекції в разі застосування ракет з РГС.
Формування команд управління винищувачем при самонаведенні на ціль і команди ОТВОРОТ на вихід з атаки.
Виведення винищувача в район цілі і повернення на аеродром базування.

Застосування РЛПК літака Міг-29


*4. Застосування РЛПК літаків  Міг-29 і Су-27				РЛПК-29 “Рубін” забезпечує:Пошук, виявлення, визначення координат і розпізнавання державної приналежності

Слайд 58*
Режими роботи РЛПК
Пошук, виявлення і визначення координат цілей, супроводження “на

проході” із продовженням огляду повітряного простору.
Безперервна пеленгація однієї цілі з

точним вимірюванням її координат без огляду повітряного простору.
Дискретно-безперервне підсвітлювання атакуємої цілі із формуванням і передачею команд радіокорекції.
Квазіогляд по цілевказанню від ОЕПрНК з визначенням дальності і державної приналежності цілі.

Взаємодія з системою державного розпізнавання
При ведучому каналі РЛПК розпізнавання здійснюється при виявленні цілі, при переході до її супроводження і перед пуском ракет.
Для узгодження у просторі ДСА РЛС і СРЗ-П формуються і управляються одним і тим же дзеркалом. Канал СРЗ-П має два опромінювача, симетрично зміщені відносно осі антени по горизонталі. Кільцевий міст шляхом комутації опромінювачів формує сумарну і різницеву ДСА.
Для узгодження в часі роботи РЛПК і запитувача СРЗ-П синхронізатор формує і видає синхроімпульси для запуску формувача сигналів запиту з упередженням відносно ІЗП. Упередження потрібне для компенсації втрат часу на розкодування сигналів запиту і відповіді з таким розрахунком, щоб сигнал розпізнавання співпадав у часі з приходом відбитого ціллю зондуючого сигналу.
Супроводження своєї цілі і пуск ракет блокується. Блокування відключається перемикачем ЗАХВАТ ЧУЖОЙ - СВОЙ.
*Режими роботи РЛПКПошук, виявлення і визначення координат цілей, супроводження “на проході” із продовженням огляду повітряного простору.Безперервна пеленгація

Слайд 59*
Взаємодія з ОЕПрНК
Взаємодія між РЛПК і ОЕПрНК здійснюється при:
- встановленні

перемикача пульту управління ПУ-С31 в положення ТОРМОЗ;
- по команді

НО (рос.: нарезное оружие), яка видається шляхом відкидання гашетки на ручці управління літаком, при цьому РЛПК працює в режимі СЧП.
Ручний або автоматичний вибір ведучого каналу залежить від положення перемикача режимів СУВ, від включення лазерного дальноміру та від типу обраних ракет.
При застосування гармати завжди ведучий ОЕПрНК.
При виборі ракет з РГС ведучим являється РЛПК.
При огляді ведучий канал обирається перемикачем режимів СУВ, положення середини секторів пошуку РЛПК і ОЕПрНК співпадають.
При супроводженні цілі і ведучому РЛПК в ОЕПрНК видається цілевказання по напрямку і дальності, ОЕПрНК захоплює ціль на супроводження.
При супроводженні цілі і ведучому ОЕПрНК в РЛПК видається цілевказання по напрямку, РЛПК працює в режимі “квазіогляд” і при зближенні з ціллю захоплює ціль на супроводження.
В режимах ТП – ББОЙ, ШЛЕМ і ОПТ (ОПТИТКА) ведучим являється ОЕПрНК. Після захоплення цілі на супроводження по напрямку включається випромінювання РЛПК на СЧП і по цілевказанню від ОЕПрНК ціль захоплюється на супроводження.

*Взаємодія з ОЕПрНКВзаємодія між РЛПК і ОЕПрНК здійснюється при:- встановленні перемикача пульту управління ПУ-С31 в положення ТОРМОЗ;

Слайд 60*
Органи управління СУВ-29
Пульт спеціальних режимів ПСР-31


БАЗА МЕТРИ – введення бази

цілі
РЕЖ СУВ – вибір режиму роботи СУВ:
КБР –

кобрування,
НВГ – навігація,
РЛС – вибір РЛПК,
СТРОБ – вибір ОЕПрНК із стробуванням,
Б.БОЙ - вибір ОЕПрНК у БМБ,
ШЛЕМ –цілевказання від НВУ,
ОПТ –цілевказання кнюпелем,
φ0 - цілевказання способом φ0,


ГЛАВН - ОТКЛ – розблокування пуску, стрільби, скидання.
ЗАЛП - ОДИН - 0.5 К-ТА – режим пуску або скидання,
А-Д – індикація в координатах азимут – дальність або азимут –швидкість,
НАВЕД – режим приборного наведення,
ПОДГ РУЧН – розблокування команди ПР,
←↑→ - ручне управління сектором пошуку,

*Органи управління СУВ-29Пульт спеціальних режимів ПСР-31БАЗА МЕТРИ – введення бази ціліРЕЖ СУВ – вибір режиму роботи СУВ:

Слайд 61*
Пульт управління режимами ПУР-31
ПЕРЕКЛ ΔН – ручне введення різниці висот

винищувача і цілі,
РЕЖИМЫ РЛС – режим роботи РЛПК: АВТ – автоматичне

переключення ВЧП – СЧП,
Б.БОЙ – режим БМБ,
В – режим ВСТРЕЧА,
Д – режим ДОГОН,
ИЗЛ-ЭКВ-ОТКЛ – ручне управління передавачем,
КОМПЕС – включення компенсаційного каналу,
- ЗПС – ручний вибір режиму РППК: ВЧП з СНП або СЧП,
АП-ОТКЛ-АПК – управління режимом захисту від перешкод.

СНП ППС

*Пульт управління режимами ПУР-31ПЕРЕКЛ ΔН – ручне введення різниці висот винищувача і цілі,РЕЖИМЫ РЛС – режим роботи

Слайд 62*
ЗАЗВАТ ЧУЖОЙ-СВОЙ – управління блокуванням атаки своєї цілі,
ТОРМОЗ - БЕЗ

ТОРМОЗА – управління режимом бомбардування і взаємодії РЛПК і ОЕПрНК,
ВОЗДУХ-ЗЕМЛЯ

– розміщення цілі,
АВТОМ-ОТКЛ-РУЧН – режим роботи ФКП,
СПЕЦ АБ ЛЕВ-ПРАВ – режим скидання спецавіабомб,
ВЗРЫВ-НЕВЗРЫВ – вибір режиму скидання,
АВАР СБРОС – команда аварійного скидання.

Пульт управління системою ПУ С-31

ФКП

*ЗАЗВАТ ЧУЖОЙ-СВОЙ – управління блокуванням атаки своєї цілі,ТОРМОЗ - БЕЗ ТОРМОЗА – управління режимом бомбардування і взаємодії

Слайд 63*
РЛПК-27 “Меч” забезпечує:
Виявлення, визначення координат на проході, захоплення на супроводження

повітряних цілей на висотах 0.03 … 27 км в будь-яких

умовах, при застосуванні засобів РЕБ і веденні ДРБ або БМБ.
Розрахунок умов пуску ракет, формування і видачу команд управління зброєю, підсвітлювання цілі і передачу команд радіокорекції.
Формування і видачу в СЄІ сигналів відображення оглядової і тактичної інформації.
Взаємодію з ОЕПС.
Формування і видачу сигналів управління літаком при наведенні.
Формування і видачу інформації в ТКЗ і СЄІ при веденні групових дій.
Прийом інформації від БРЕО, її ототожнення з власною інформацією.
Прийом інформації про стан зброї.


Застосування РЛПК літака Су-27

*			РЛПК-27 “Меч” забезпечує:Виявлення, визначення координат на проході, захоплення на супроводження повітряних цілей на висотах 0.03 … 27

Слайд 64*
Режими роботи РЛПК
Пошук, виявлення і визначення координат цілей, супроводження “на

проході” до 10 цілей із продовженням огляду повітряного простору.
Безперервна пеленгація

однієї цілі з точним вимірюванням її координат без огляду повітряного простору.
Дискретно-безперервне підсвітлювання атакуємої цілі із формуванням і передачею команд радіокорекції.
Квазіогляд по цілевказанню від ОЕПС з визначенням дальності і державної приналежності цілі. З дальності 40 км при атаці цілі в її ПНС і 15 км при атаці в ЗНС здійснюється автоматичне захоплення цілі на супроводження по координатам і швидкості.
Взаємодія з системою державного розпізнавання
Узгодження роботи РЛПК і СРЗ у часі і просторі організовано, як і в РЛПК-29.
При ведучому каналі РЛПК розпізнавання здійснюється при виявленні цілі, при переході до її супроводження і перед пуском ракет. Супроводження своєї цілі і пуск ракет блокується. Блокування відключається перемикачем БЛОКИР СГО – ОТКЛ.
При ведучому ОЕПС розпізнавання здійснюється тільки в режимі безперервної пеленгації.
*Режими роботи РЛПКПошук, виявлення і визначення координат цілей, супроводження “на проході” до 10 цілей із продовженням огляду

Слайд 65*
Взаємодія з ОЕПС
Ручний або автоматичний вибір ведучого каналу залежить від

положення перемикачів режимів СУВ, від включення лазерного дальноміру та від

типу обраних ракет.
При застосування гармати завжди ведуча ОЕПС.
При виборі ракет з РГС ведучим являється РЛПК.
При огляді ведучий канал обирається перемикачем режимів СУВ, положення середини секторів пошуку РЛПК і ОЕПС співпадають.
При супроводженні цілі і ведучому РЛПК в ОЕПС видається цілевказання по напрямку і дальності, ОЕПС захоплює ціль на супроводження.
При супроводженні цілі і ведучій ОЕПС в РЛПК видається цілевказання по напрямку, РЛПК працює в режимі “квазіогляд” і при зближенні з ціллю до 40 км (ПНС) або до 15 км (ЗНС) захоплює ціль на супроводження.
При БМБ ведучим являється ОЕПС. Якщо лазерний дальномір виключено і включено випромінювання РЛС, то ведучий – РЛПК.
В режимах ВЕРТИКАЛЬ і ОПТИКА прицільна інформація видається на ІЛС тільки після захоплення цілі ведучим каналом – самостійно або по цілевказанню від ведомого.
В режимі ШЛЕМ прицільна інформація на ІЛС видається після захоплення цілі ведучим або ведомим каналом. Після захоплення цілі ведучим каналом прицільна інформація видається від нього.
*Взаємодія з ОЕПСРучний або автоматичний вибір ведучого каналу залежить від положення перемикачів режимів СУВ, від включення лазерного

Слайд 66*
Питання для самоконтролю
1. Призначення, склад і завдання РЛПК-29.
2. Бойове

застосування РЛПК-29.
3. Особливості побудови РЛПК-29.
4. Робота РЛПК-29 при огляді повітряного

простору.
5. Робота РЛПК-29 при супроводженні цілі.
6. Особливості переходу від огляду до супроводження.
*Питання для самоконтролю 1. Призначення, склад і завдання РЛПК-29.2. Бойове застосування РЛПК-29.3. Особливості побудови РЛПК-29.4. Робота РЛПК-29

Слайд 67*
Завдання на самостійну роботу
Конспект по темі заняття доповнити матеріалом з

навчального посібника і рекомендованих підручників.
Презентації: РЛПК.ppt, АК ППЦ.ppt та ІД

РЛС.ppt.
П.И.Дудник. Авиационные радиолокационные устройства. – М.: ВВИА им. Н.Е.Жуковского, 1976, с.395-408.
Радиоэлектронное оборудование. Под ред. В.М. Сидорина. – М.: Воениздат, 1990, с. 195-197.
В.А.Войчук ти ін.. Бортові радіоелектронні системи. Ч.1. – К.: НАУ, 2006, с. 9-11, 115-124.
Радиолокационный прицельный комплекс РЛПК-29 истребителя МиГ-29. Ч.1. - Рига, РВВАИУ, 1990.
В.А.Войчук, В.І.Романенко, Д.В.Васягін. Експлуатація й ремонт радіоелектронного обладнання літаків, вертольотів та авіаційних ракет. (Електронний підручник). – К.: НАУ, 2011, тема 12.


*Завдання на самостійну роботуКонспект по темі заняття доповнити матеріалом з навчального посібника і рекомендованих підручників.Презентації: РЛПК.ppt, АК

Обратная связь

Если не удалось найти и скачать доклад-презентацию, Вы можете заказать его на нашем сайте. Мы постараемся найти нужный Вам материал и отправим по электронной почте. Не стесняйтесь обращаться к нам, если у вас возникли вопросы или пожелания:

Email: Нажмите что бы посмотреть 

Что такое TheSlide.ru?

Это сайт презентации, докладов, проектов в PowerPoint. Здесь удобно  хранить и делиться своими презентациями с другими пользователями.


Для правообладателей

Яндекс.Метрика