Разделы презентаций


Технологии программирования

Содержание

Лекция 3. Операторы выбора в C++.Условный оператор.Синтаксис условного оператора с одной ветвью (неполное ветвление):if (условие)/* оператор */ ;В случае нескольких операторов, операторы, которые должны выполняться в случае истинности условия заключаются в

Слайды и текст этой презентации

Слайд 1Технологии программирования
Доц. каф. «Медиаменеджмента и медиапроизводства» Евич Л.Н.

Технологии программированияДоц. каф. «Медиаменеджмента и медиапроизводства» Евич Л.Н.

Слайд 2Лекция 3. Операторы выбора в C++.
Условный оператор.
Синтаксис условного оператора с

одной ветвью (неполное ветвление):

if (условие)
/* оператор */ ;

В случае нескольких

операторов, операторы, которые должны выполняться в случае истинности условия заключаются в операторные скобки { }

if (условие) {
/*группа операторов */ ;
}
Лекция 3. Операторы выбора в C++.Условный оператор.Синтаксис условного оператора с одной ветвью (неполное ветвление):if (условие)/* оператор */

Слайд 3Лекция 3. Операторы выбора в C++.
В следующей программе для введенного

числа проверяется его четность. В случае если число чётное выводится

соответствующее сообщение. В противном случае на экран ничего выведено не будет.

// Пример 1 использования условного оператора
#include ;
#include ;
using namespace std;
void main() {
setlocale(LC_ALL, "Russian");
int value;
cout << "Введите число: " << endl; cin >> value;
if (value % 2 == 0)
cout << "Число " << value << " чётное" << endl;
getchar();
}

Лекция 3. Операторы выбора в C++.В следующей программе для введенного числа проверяется его четность. В случае если

Слайд 4Лекция 3. Операторы выбора в C++.
Дано целое положительное число n

(n≤1000). Составить программу, которая, если число чётное, выводит последнюю цифру

этого числа.

// Пример 2 использования условного оператора
#include ;
#include ;
using namespace std;
void main() {
setlocale(LC_ALL, "Russian");
int value;
cout << "Введите число: " << endl; cin >> value;
if (value % 2 == 0)
cout << "Последняя цифра числа " << value << " есть " <<
value % 10 << endl;
getchar();
getchar();
}

Лекция 3. Операторы выбора в C++.Дано целое положительное число n (n≤1000). Составить программу, которая, если число чётное,

Слайд 5Лекция 3. Операторы выбора в C++.
Синтаксис условного оператора с двумя

ветвями (полное ветвление):
if (условие) {
/* оператор */ ; } else {

/* оператор */ ; }

или, в случае нескольких операторов
 
if (условие) {
/*группа операторов */ ;
} else {
/* группа операторов */ ;
}
Лекция 3. Операторы выбора в C++.Синтаксис условного оператора с двумя ветвями (полное ветвление):if (условие) { 	/* оператор

Слайд 6Лекция 3. Операторы выбора в C++.
В следующей программе для введенного

числа проверяется его положительность. В случае если число положительно выводится

соответствующее сообщение, если отрицательно — выводится соответствующее ему положительное число.

// Пример 3 использования условного оператора
#include ;
#include ;
using namespace std;
void main() {
setlocale(LC_ALL, "Russian");
int value;
cout << "Введите число: " << endl; cin >> value;
if (value > 0)
cout << "Число " << value << " положительное" << endl;
else
cout << -value;
getchar();
}


Слайд 7Лекция 3. Операторы выбора в C++.
Вложенные условные операторы
if (условие) {
/*группа

операторов */ ;
if (условие) {
/*группа операторов */ ;
} else {
/*группа операторов

*/ ;
}
} else {
/*группа операторов */ ;
if (условие) {
/*группа операторов */ ;
}
else {
/*группа операторов */ ;
}
}
Лекция 3. Операторы выбора в C++.Вложенные условные операторыif (условие) {	/*группа операторов */ ;	if (условие) {		/*группа операторов */

Слайд 8Лекция 3. Операторы выбора в C++.
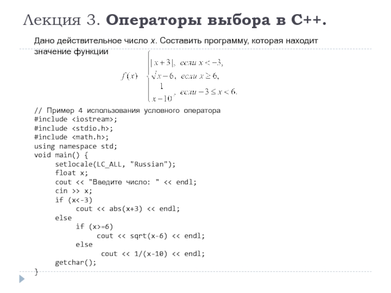
Дано действительное число x. Составить

программу, которая находит значение функции
// Пример 4 использования условного оператора
#include

;
#include ;
#include ;
using namespace std;
void main() {
setlocale(LC_ALL, "Russian");
float x;
cout << "Введите число: " << endl; cin >> x;
if (x<-3)
cout << abs(x+3) << endl;
else
if (x>=6)
cout << sqrt(x-6) << endl;
else
cout << 1/(x-10) << endl;
  getchar();
}
Лекция 3. Операторы выбора в C++.Дано действительное число x. Составить программу, которая находит значение функции// Пример 4

Слайд 9Лекция 3. Операторы выбора в C++.
Оператор ? :
Оператор ? :

позволяет создавать простые однострочные условные выражения, в которых выполняется одно

из двух действий в зависимости от значения условия.

Синтаксис условного оператора ?:

Условие ? выражение1 : выражение2

Если условие истинно, то выполняется выражение1, если ложно, то выражение2.

Примеры
Лекция 3. Операторы выбора в C++.Оператор ? :Оператор ? : позволяет создавать простые однострочные условные выражения, в

Слайд 10Лекция 3. Операторы выбора в C++.
Оператор множественного выбора switch
Синтаксис оператора

switch

switch (/* переменная или выражение */)

  case /* константное выражение1

*/:
  {
  /* группа операторов */;
 break;
  }
  case /* константное выражение2 */:
  {
  /* группа операторов */;
  break;
  }
 // . . .
  default:
{
/*группа операторов*/;
      }
 }

Лекция 3. Операторы выбора в C++.Оператор множественного выбора switchСинтаксис оператора switch switch (/* переменная или выражение */){  	case

Слайд 11Лекция 3. Операторы выбора в C++.
Оператор множественного выбора switch
Написать программу,

которая складывает, вычитает, умножает, делит два числа введенных с клавиатуры.


// Пример использования оператора выбора в switch
#include
#include ;
using namespace std;
void main() {
setlocale(LC_ALL, "Russian");
int count; // переменная для выбора в switch
double a,b; // переменные для хранения операндов
cout << "Введите первое число: ";
cin >> a;
cout << "Введите второе число: ";
cin >> b;
cout << "Выберите операцию: 1-сложение; 2-вычитание; 3-умножение; 4-деление: ";
cin >> count;


Слайд 12Написать программу, которая складывает, вычитает, умножает, делит два числа введенных

с клавиатуры.


switch (count) // начало оператора switch
{

case 1: { // если count = 1
cout << a << " + " << b << " = " << a + b << endl; // выполнить сложение
break;
}
case 2: { // если count = 2
cout << a << " - " << b << " = " << a - b << endl; // выполнить вычитание
break;
}
case 3: { // если count = 3
cout << a << " * " << b << " = " << a * b << endl; // выполнить умножение
break;
}
case 4: { // если count = 4
cout << a << " / " << b << " = " << a / b << endl; // выполнить деление
break;
}
default: { // если count равно любому другому значению
cout << "Неверный ввод" << endl;
}
getchar();
getchar();
}

Написать программу, которая складывает, вычитает, умножает, делит два числа введенных с клавиатуры.switch (count) // начало оператора switch{

Слайд 13Лекция 3. Операторы выбора в C++.
Операторы сравнения

Лекция 3. Операторы выбора в C++.Операторы сравнения

Слайд 14Лекция 3. Операторы выбора в C++.
Логические операторы

Лекция 3. Операторы выбора в C++.Логические операторы

Слайд 15Лекция 3. Операторы выбора в C++.
В языке программирования С операции

с высшими приоритетами вычисляются первыми. Наивысшим приоритетом является приоритет равный

1. Операции с одинаковым приоритетом выполняются слева направо в порядке следования.

Сводная таблица операторов с учетом их приоритетов.

Лекция 3. Операторы выбора в C++.В языке программирования С операции с высшими приоритетами вычисляются первыми. Наивысшим приоритетом

Слайд 16Сводная таблица операторов с учетом их приоритетов.

Сводная таблица операторов с учетом их приоритетов.

Слайд 17Сводная таблица операторов с учетом их приоритетов.

Сводная таблица операторов с учетом их приоритетов.

Слайд 18Лекция 3. Операторы выбора в C++.
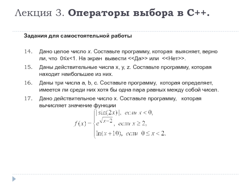
Задания для самостоятельной работы
13. Определите,

что будет выведено на экран в результате работы следующей программы.


#include ;
#include ;
using namespace std;
void main() {
int a=17;
bool f = a<18 && a>5;
if (f)
cout << (a%10 < 5 ? a/10*2 : a/5+3) << endl;
else
cout << a << endl;
getchar();
}
 
Наберите текст программы и проверьте правильность ответа. Запишите условие задачи, соответствующее данной программе.
Лекция 3. Операторы выбора в C++.Задания для самостоятельной работы13. Определите, что будет выведено на экран в результате

Слайд 19Лекция 3. Операторы выбора в C++.
Задания для самостоятельной работы
Дано целое

число x. Составьте программу, которая выясняет, верно ли, что 0≤x

На экран вывести <<Да>> или <<Нет>>.
Даны действительные числа x, y, z. Составьте программу, которая находит наибольшее из них.
Даны три числа a, b, c. Составьте программу, которая определяет, имеется ли среди них хотя бы одна пара равных между собой чисел.
Дано действительное число x. Составьте программу, которая вычисляет значение функции


Лекция 3. Операторы выбора в C++.Задания для самостоятельной работыДано целое число x. Составьте программу, которая выясняет, верно

Слайд 20Лекция 3. Операторы выбора в C++.
Задания для самостоятельной работы
Заданы площади

круга R и квадрата S. Составьте программу, которая определяет,

поместится ли квадрат в круге (квадрат поместится в круге, если диагональ квадрата меньше или равна диаметру окружности).
Дано целое трёхзначное положительное число n. Составьте программу, которая определяет, входит ли в него цифра 6.
Дано целое трёхзначное положительное число n. Составьте программу, которая определяет, кратно ли трем произведение его цифр.
Дано целое четырёхзначное положительное число n. Составьте программу, которая определяет, является ли оно палиндромом (<<перевёртышем>>) с учётом четырёх цифр. Например, числа 1221, 0660, 4554 будем считать палиндромами. (Палиндромом называется число, десятичная запись которого читается одинаково слева направо и справа налево.)

Лекция 3. Операторы выбора в C++.Задания для самостоятельной работыЗаданы площади круга R и квадрата S. Составьте программу,

Слайд 21Лекция 3. Операторы выбора в C++.
Задания для самостоятельной работы
Поле шахматной

доски определяется парой чисел (a, b), каждое от 1 до

8, первое число задает номер столбца, второе – номер строки. Заданы две клетки. Определите, может ли шахматная ладья попасть с первой клетки на вторую за один ход. Входные данные: 4 целых числа от 1 до 8 каждое, первые два задают начальную клетку, вторые два задают конечную клетку. Начальные и конечные клетки не совпадают. Программа должна вывести YES, если из первой клетки ходом ладьи можно попасть во вторую или NO в противном случае.
Билет на одну поездку в метро стоит 15 рублей, билет на 10 поездок стоит 125 рублей, билет на 60 поездок стоит 440 рублей. Пассажир планирует совершить n поездок. Определите, сколько билетов каждого вида он должен приобрести, чтобы суммарное количество оплаченных поездок было не меньше n, а общая стоимость приобретенных билетов – минимальна. Входные данные: количество поездок n. Выходные данные – три целых числа, равные необходимому количеству билетов на 1, на 10, на 60 поездок. Например, при вводе 129 программа должна вывести 0 1 2 (2 билета на 60 поездок и 1 билет на 10 поездок).

Лекция 3. Операторы выбора в C++.Задания для самостоятельной работыПоле шахматной доски определяется парой чисел (a, b), каждое

Слайд 22Лекция 3. Операторы выбора в C++.
Задания для самостоятельной работы

По

введенному номеру дня недели вывести его название, используя оператор множественного

выбора. Нумерация дней недели начинается с 1 – понедельник, 2 - вторник и т. д.
Мастям игральных карт присвоены следующие порядковые номера: пики — 1, трефы — 2, бубны — 3, червы — 4; а достоинству карт: валету — 11, даме — 12, королю — 13, тузу — 14 (порядковые номера остальных достоинств соответствуют их названию: шестерке — 6, семерке — 7 и т.д.) Составьте программу, котоая по заданному номеру масти (от 1 до 4) и достоинству карты (от 6 до 14) определяет полное название (масть и достоинство) соответствующей карты, например, «Король бубен», «Десятка пик» и т.п.

Лекция 3. Операторы выбора в C++.Задания для самостоятельной работы По введенному номеру дня недели вывести его название,

Обратная связь

Если не удалось найти и скачать доклад-презентацию, Вы можете заказать его на нашем сайте. Мы постараемся найти нужный Вам материал и отправим по электронной почте. Не стесняйтесь обращаться к нам, если у вас возникли вопросы или пожелания:

Email: Нажмите что бы посмотреть 

Что такое TheSlide.ru?

Это сайт презентации, докладов, проектов в PowerPoint. Здесь удобно  хранить и делиться своими презентациями с другими пользователями.


Для правообладателей

Яндекс.Метрика