Разделы презентаций


Тема 2. ЭЛЕМЕНТЫ ТЕОРИИ ПОГРЕШНОСТЕЙ

Содержание

ОСНОВНЫЕ ПОНЯТИЯ И ОПРЕДЕЛЕНИЯ.Существуют четыре источника погрешности результата:1. Погрешность математической модели(возникает из-за стремления обеспечить сравнительную простоту её технической реализации и доступности исследования)2. Погрешность исходных данных (неустранимая с точки зрения вычислительного эксперимента,

Слайды и текст этой презентации

Слайд 1Тема 2. ЭЛЕМЕНТЫ ТЕОРИИ ПОГРЕШНОСТЕЙ.
ОСНОВНЫЕ ПОНЯТИЯ И ОПРЕДЕЛЕНИЯ.
Применение любого численного

метода неминуемо приводит к погрешности результатов решения задачи. Выделяют три

основных составляющих погрешности при численном решении исходной задачи:
неустранимая погрешность, связанная с неточным заданием исходных данных (начальные и граничные условия, коэффициенты и правые части уравнений);
погрешность метода, связанная с переходом к дискретному аналогу исходной задачи;
ошибка округления, связанная с конечной разрядностью чисел, представляемых в ЭВМ.
Численный, или приближенный, метод реализуется всегда в виде вычислительного алгоритма. Прежде всего, алгоритм должен быть реализуем - обеспечивать решение задачи за допустимое машинное время. Важной характеристикой алгоритма является его погрешность. Для очень малых значений погрешности время вычислений может быть недопустимо большим. Поэтому на практике добиваются некоторого компромисса между точностью и затрачиваемым машинным временем.
Если погрешность в процессе вычислений неограниченно возрастает, то такой алгоритм называется неустойчивым, или расходящимся. В противном случае алгоритм называется устойчивым, или сходящимся.

Тема 2. ЭЛЕМЕНТЫ ТЕОРИИ ПОГРЕШНОСТЕЙ.ОСНОВНЫЕ ПОНЯТИЯ И ОПРЕДЕЛЕНИЯ.Применение любого численного метода неминуемо приводит к погрешности результатов решения

Слайд 2ОСНОВНЫЕ ПОНЯТИЯ И ОПРЕДЕЛЕНИЯ.
Существуют четыре источника погрешности результата:
1. Погрешность математической

модели
(возникает из-за стремления обеспечить сравнительную простоту её технической реализации и

доступности исследования)
2. Погрешность исходных данных (неустранимая с точки зрения вычислительного эксперимента, погрешность, но эту погрешность возможно оценить для выбора алгоритма расчета и точности вычислений. Как известно, ошибки эксперимента условно делят на систематические, случайные и грубые, а идентификация таких ошибок возможна при статистическом анализа результатов эксперимента).
3. Погрешность численного метода
(связана, например, с заменой интеграла суммой, с усечением рядов при вычислении функций, с интерполированием табличных значений функциональных зависимостей и т.п. Как правило, погрешность численного метода регулируема и может быть уменьшена до любого разумного значения путём изменения алгоритма вычислений или параметра)
4. Вычислительная погрешность (погрешность округления)
(возникает из-за округления чисел, промежуточных и окончательных результатов счета. Она зависит от правил и необходимости округления, а также от алгоритмов численного решения).
ОСНОВНЫЕ ПОНЯТИЯ И ОПРЕДЕЛЕНИЯ.Существуют четыре источника погрешности результата:1. Погрешность математической модели(возникает из-за стремления обеспечить сравнительную простоту её

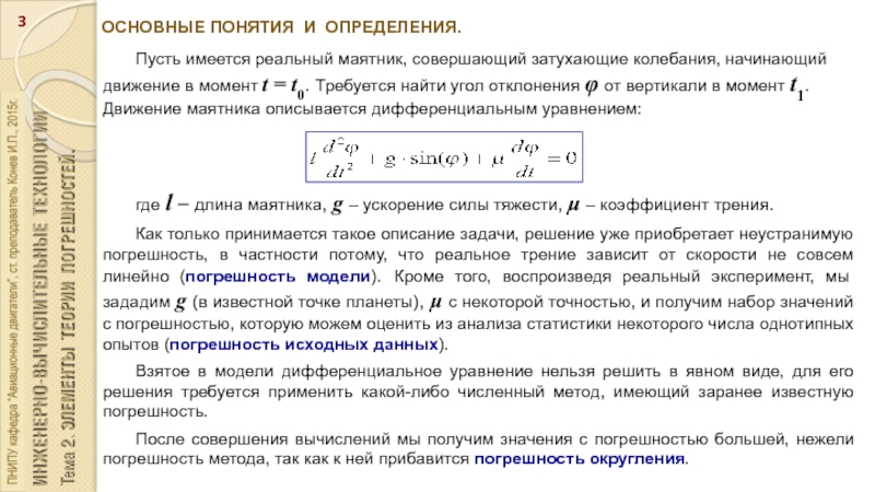
Слайд 3ОСНОВНЫЕ ПОНЯТИЯ И ОПРЕДЕЛЕНИЯ.
Пусть имеется реальный маятник, совершающий затухающие колебания,

начинающий движение в момент t = t0. Требуется найти угол

отклонения φ от вертикали в момент t1. Движение маятника описывается дифференциальным уравнением:


где l – длина маятника, g – ускорение силы тяжести, μ – коэффициент трения.
Как только принимается такое описание задачи, решение уже приобретает неустранимую погрешность, в частности потому, что реальное трение зависит от скорости не совсем линейно (погрешность модели). Кроме того, воспроизведя реальный эксперимент, мы зададим g (в известной точке планеты), μ с некоторой точностью, и получим набор значений с погрешностью, которую можем оценить из анализа статистики некоторого числа однотипных опытов (погрешность исходных данных).
Взятое в модели дифференциальное уравнение нельзя решить в явном виде, для его решения требуется применить какой-либо численный метод, имеющий заранее известную погрешность.
После совершения вычислений мы получим значения с погрешностью большей, нежели погрешность метода, так как к ней прибавится погрешность округления.

ОСНОВНЫЕ ПОНЯТИЯ И ОПРЕДЕЛЕНИЯ.Пусть имеется реальный маятник, совершающий затухающие колебания, начинающий движение в момент t = t0.

Слайд 4ОСНОВНЫЕ ПОНЯТИЯ И ОПРЕДЕЛЕНИЯ.
Абсолютная погрешность некоторого числа а равна разности

между его истинным и приближенным значением а*, полученным в результате

вычисления или измерения. Δ(а*) = а - а*
Относительная погрешность – это отношение абсолютной погрешности к приближенному значению числа δ(а*) = Δа*/ |а|

Относительную погрешность обычно выражают в процентах:

Использование относительных погрешностей удобно тем, что они не зависят от масштабов величин и единиц измерения.
Пусть известно Δа* = 0,1- это большая или малая погрешность?
Если а* ≈ 0,33, то скорее всего погрешность велика, если а* ≈ 0,33·106 следует признать её малой.
При оперировании относительной величиной погрешности имеем:
δ(0,33) = 33% в первом случае и δ(0,33·106 ) = 0,33·10-5% во втором
Таким образом, для оценки погрешностей логичней пользоваться её относительной мерой.
ОСНОВНЫЕ ПОНЯТИЯ И ОПРЕДЕЛЕНИЯ.Абсолютная погрешность некоторого числа а равна разности между его истинным и приближенным значением а*,

Слайд 5ОСНОВНЫЕ ПОНЯТИЯ И ОПРЕДЕЛЕНИЯ.
В практике решения задач часто используется термин

«точность».
Точность в качественных рассуждениях подразумевается как противоположность погрешности, хотя для

их количественных измерений используются одни и те же характеристики.
Повышение точности величины означает уменьшение её погрешности .

При численном решении любой практической задачи необходимо всегда указывать требуемую точность результата : «требуется найти решение с заданной точностью ε ».
В связи с этим необходимо уметь:
1) зная заданную точность исходных данных, оценивать точность результата (прямая задача теории погрешностей);
2) зная требуемую точность результата, выбирать необходимую точность исходных данных (обратная задача теории погрешностей).

ОСНОВНЫЕ ПОНЯТИЯ И ОПРЕДЕЛЕНИЯ.В практике решения задач часто используется термин «точность».Точность в качественных рассуждениях подразумевается как противоположность

Слайд 6Приближенные числа и оценка их погрешностей
Истинное значение величины а обычно неизвестно. Поэтому

приведённые выражения для определения погрешностей зачастую практически не могут быть

использованы, поскольку известно лишь приближенное значение  а*  и нужно найти его предельную погрешность  Δа*.
Если значение Δа* принимается в качестве абсолютной погрешности приближенного числа а , то в этом случае считается что истинное значение  а  находится в интервале:
(а -Δа* ) ≤ а ≤ (а +Δа*).
Для приближенного числа, полученного в результате округления, абсолютная погрешность Δа*  принимается равной половине единицы последнего разряда числа.
Например: Число  а = 0.734 могло быть получено округлением чисел 0.73441 или 0.73353, тогда его предельная погрешность будет равна   Δа* = 0,0005.
Если при вычислениях на компьютере числа не округляются, а цифры, выходящие за разрядную сетку машины, отбрасываются, то максимально возможная погрешность результата выполнения операции принимается в два раза больше по сравнению со случаем округления.
Если число  а = 0.734 было получено отбрасыванием например из числа 0.73453, тогда его предельная погрешность будет равна   Δа* = 0,001.

Приближенные числа и оценка их погрешностейИстинное значение величины а обычно неизвестно. Поэтому приведённые выражения для определения погрешностей зачастую практически

Слайд 7Правила записи приближенных чисел
Запись приближенных чисел должна подчиняться правилам,

связанным с понятиями верных и значащих цифр.
Любое десятичное число а*

может быть представлено в виде
а* = n10n + n–110n–1 + ... 110 + 0 + –110–1 + –210–2 + ... + –m10–m ,
где i – цифры числа, 10i – их позиция (±i).
Например:
1358,7604 = 1103 + 3102 + 510 + 8 + 710–1 + 610–2 + 010–3 + 410–4
Первая слева отличная от нуля цифра числа а* и все расположенные справа от неё цифры называются значащими, т.е. числа 25,047 и (– 0,00250) имеют соответственно 5 и 3 значащих цифры.
Последнее число может быть записано (-2,5010-3 ) (запись -2,5·10-3 будет неправильной).
Значащая цифра i называется верной, если абсолютная погрешность числа не превосходит 1/2 единицы разряда, соответствующего этой цифре, т.е. а*  0,510i, где 10i указывает номер разряда (i).

Правила записи приближенных чисел Запись приближенных чисел должна подчиняться правилам, связанным с понятиями верных и значащих цифр.Любое

Слайд 8Правила записи приближенных чисел
Пусть а* = 12,396 и известна

его предельная погрешность а*= 0,03
Согласно определению здесь:  а* >

0,510–2
Верными цифрами числа а* будут (1, 2, 3) а 9 и 6 сомнительные.
Пусть а = 0,037862 и  а* = 0,07. Здесь  а* > 0,510–1.
Значит все значащие цифры ( 3,7,8,6,2 ) сомнительные.
Следовательно можно сделать вывод:
Если число записано с указанием его абсолютной погрешности, то число верных знаков можно отсчитывать от первой значащей цифры числа до первой значащей цифры его абсолютной погрешности.
S = 20,7428 S* = 0,0926
Первая значащая цифра числа - 2 (первая слева отличная от нуля)
Первая значащая цифра его абсолютной погрешности - 9 (третья)

Верными цифрами числа S будут первые три цифры - (2, 0, 7)

Правила записи приближенных чисел Пусть а* = 12,396 и известна его предельная погрешность а*= 0,03Согласно определению здесь:

Слайд 9Оперировании понятиями верных значащих цифр.
Существуют определённые соглашения при оперировании понятиями

верных значащих цифр.
1. Если число имеет лишь верные цифры, то

и его округление имеет также только верные цифры.
2. Совпадение приближенного значения, имеющего все верные значащие цифры, с точным значением не обязательно.
3. Абсолютные и относительные погрешности числа принято округлять в большую сторону, так как при округлениях границы неопределённости числа, как правило, увеличиваются.
4. При изменении формы записи числа количество значащих цифр не должно меняться, т.е. необходимо соблюдать равносильность преобразований, например
7500 = 0,7500104 и 0,110102 = 11,0 – равносильные преобразования;
7500 = 0,75104 и 0,110102 = 11 – неравносильные преобразования.
5. При вычислениях желательно сохранять такое количество значащих цифр, чтобы их число не превышало числа верных цифр более чем на одну – две единицы.
6. Верные значащие цифры числа характеризуют ориентировочно относительную погрешность по схеме: одна верная цифра 10%, две – 1%, три – 0,1%
Оперировании понятиями верных значащих цифр.Существуют определённые соглашения при оперировании понятиями верных значащих цифр.1. Если число имеет лишь

Слайд 10Приближенные числа и оценка их погрешностей
Примеры оценки абсолютной погрешности величины а:

а ... 51,7 –0,0031

16
Δа*... 0,05 0,00005 0,5
Предельное значение относительной погрешности - отношение предельной абсолютной погреш-ности к абсолютной величине приближенного числа: Δ(а*) =Δа* / |а|
Например:  δ(-2,3) = 0,05/|-2,3| ≈ 0,022 =(2,2%).
Приведённые оценки погрешностей приближенных чисел справедливы, если в записи этих чисел все значащие цифры верные.
Напомним, что значащими цифрами считаются все цифры данного числа, начиная с первой слева ненулевой цифры.
Например:
В числе 0.037 две значащие цифры - 3 и 7, а в числе 14.80 все четыре цифры значащие. Кроме того, при изменении формы записи числа (например, при записи в форме с плавающей точкой) число значащих цифр не должно меняться, т.е. нужно соблюдать равносильность преобразований.
Например, записи 7500 = 0.7500 • 104 и 0.110 • 102 = 11.0 равносильные
записи 7500 = 0.75 • 104 и 0.110 • 102 = 11 неравносильные.

Приближенные числа и оценка их погрешностейПримеры оценки абсолютной погрешности величины а:   а ...  51,7

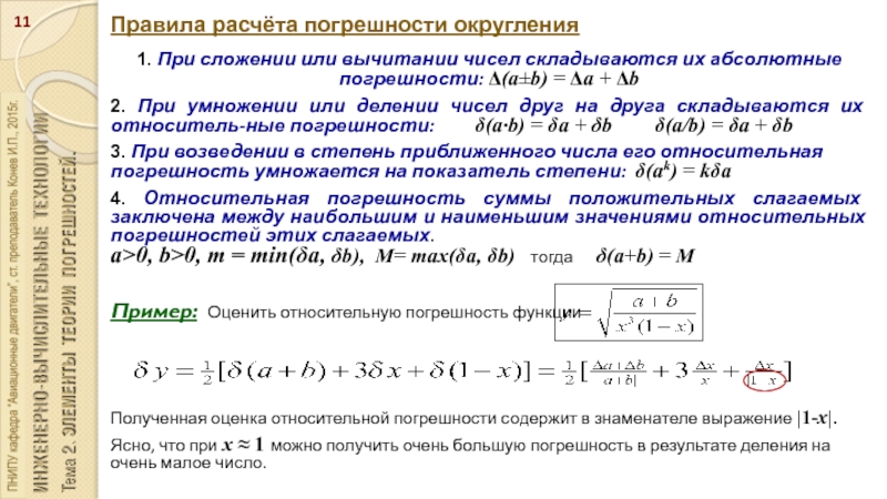
Слайд 11Правила расчёта погрешности округления
1. При сложении или вычитании чисел складываются

их абсолютные погрешности: Δ(а±b) = Δa + Δb
2. При умножении

или делении чисел друг на друга складываются их относитель-ные погрешности: δ(a·b) = δa + δb δ(a/b) = δa + δb
3. При возведении в степень приближенного числа его относительная погрешность умножается на показатель степени: δ(ak) = kδa
4. Относительная погрешность суммы положительных слагаемых заключена между наибольшим и наименьшим значениями относительных погрешностей этих слагаемых.  
а>0, b>0, т = min(δa, δb),  M= max(δa, δb) тогда δ(a+b) = M

Пример: Оценить относительную погрешность функции



Полученная оценка относительной погрешности содержит в знаменателе выражение |1-x|.
Ясно, что при х ≈ 1 можно получить очень большую погрешность в результате деления на очень малое число.






Правила расчёта погрешности округления1. При сложении или вычитании чисел складываются их абсолютные погрешности: Δ(а±b) = Δa +

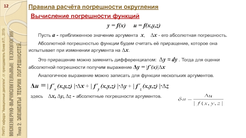
Слайд 12Правила расчёта погрешности округления
Вычисление погрешности функций
y = f(x)

u = f(x,y,z)
Пусть a - приближенное значение аргумента  х,  Δx - его

абсолютная погрешность.
Абсолютной погрешностью функции будем считать её приращение, которое она испытывает при изменении аргумента на Δx.
Это приращение можно заменить дифференциалом:  Δу ≈ dy . Тогда для оценки абсолютной погрешности получим выражение Δу = |f΄(x)|Δx  
Аналогичное выражение можно записать для функции нескольких аргументов.
Δu = | f΄x (x,y,z) |·Δx + | f΄y (x,y,z) |·Δy + | f΄z (x,y,z) |·Δz
здесь   Δx, Δy, Δz - абсолютные погрешности аргументов.

Правила расчёта погрешности округленияВычисление погрешности функцийy = f(x)   u = f(x,y,z)Пусть a - приближенное значение аргумента  х,

Слайд 13Уменьшение погрешностей
При любых расчётах надо устанавливать такую точность вычислений,

чтобы погрешность округления была существенно меньше всех

остальных погрешнос-тей.
В связи с этим рассмотрим подробнее случай вычитания близких чисел.
Запишем выражение для относительной погрешности разности двух чисел


При  a ≈ b  эта погрешность может быть сколь угодно большой.
Пример: Пусть a = 2520,  b = 2518. В этом случае имеем абсолютные погрешности исходных данных  Δa = Δb = 0,5  и относительные погрешности  δa ≈ δb ≈ 0,5/2518 ≈ 0,0002 (0,02%).
Относительная погрешность разности (a-b)


Вывод: При организации вычислительных алгоритмов следует избегать вычитания близких чисел. При возможности алгоритм нужно видоизменить во избежание потери точности на некотором этапе вычислений.








Уменьшение погрешностейПри любых расчётах надо устанавливать такую точность вычислений,  чтобы  погрешность  округления  была

Слайд 14Уменьшение погрешностей
Пусть требуется найти сумму пяти четырёхразрядных чисел: 
S = 0,2764 +

0,3944 +1,475 + 26,46 +1364
Складывая все эти числа, а затем

округлив полученный результат до четырёх значащих цифр, получаем  S = 1393.
Однако при вычислении на компьютере округление происходит после каждого сложения. Предполагая условно, что сетка ЭВМ четырёхразрядная, проследим за вычислением на компьютере суммы чисел
Вариант 1: от наименьшего к наибольшему
0,2764 + 0,3944 = 0,6708; 0,6708 + 1,475 = 2,156; 2,156 + 26,46 = 28,62; 28,62 + 1364 = 1393
получили S1 = 1393, т.е. верный результат.
Изменим порядок вычислений и начнём складывать числа последовательно
Вариант 2: от наибольшего к наименьшему
1364+26,46 = 1390; 1390+1,475=1391; 1391+0,3944 = 1391; 1391 + 0,2764 = 1391
получаем S2 = 1391,
Вывод: Необходимо придерживаться правила, в соответствии с которым сложение чисел нужно проводить по мере их возрастания
Уменьшение погрешностейПусть требуется найти сумму пяти четырёхразрядных чисел: S = 0,2764 + 0,3944 +1,475 + 26,46 +1364Складывая все эти

Слайд 15Нормализованная форма числа.
Запись числа в форме с фиксированной точкой
– 0,00384

345,0210
Запись числа

в форме с плавающей точкой
0,63750106 637,50103 6,3750105
Запись числа с плавающей точкой, как следует из примера, не является однозначной. Для устранения этой неоднозначности принято первый множитель брать меньше единицы, и он должен состоять только из значащих цифр (кроме нуля целых), т.е. первая цифра после запятой всегда отлична от нуля.
Такая форма записи числа называется нормализованной .
В данном примере ею является запись 0,63750106
Для числа – 0,00384 нормализованная форма – 0,38410–2.
Итак, общая запись числа а в нормализованной форме имеет вид
а = а010 р где 0,1  | а0 | < 1.
Число а0 называется мантиссой числа, а число р – его порядком.
Например, для числа 620 = 0,620103 мантиссой является 0,620, а порядком – число 3.
Заметим, что в этой записи все цифры после запятой верные.

Нормализованная форма числа.Запись числа в форме с фиксированной точкой– 0,00384    345,0210

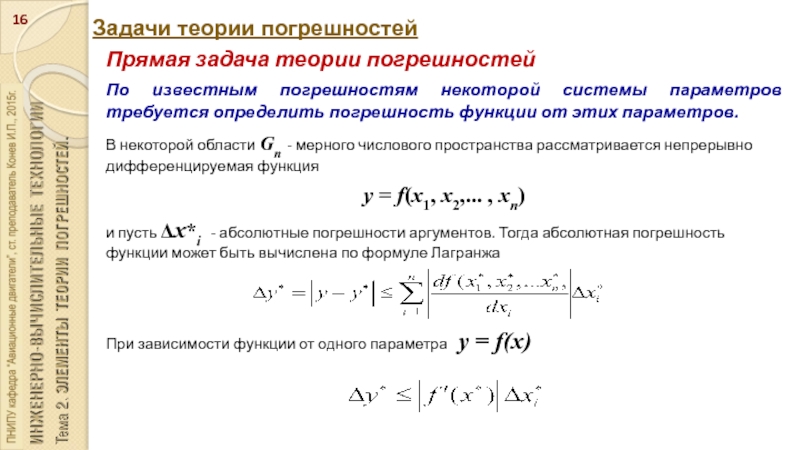
Слайд 16Задачи теории погрешностей
Прямая задача теории погрешностей
По известным погрешностям некоторой системы

параметров требуется определить погрешность функции от этих параметров.
В некоторой области

Gn - мерного числового пространства рассматривается непрерывно дифференцируемая функция
y = f(x1, x2,... , xn)
и пусть Δx*i - абсолютные погрешности аргументов. Тогда абсолютная погрешность функции может быть вычислена по формуле Лагранжа


При зависимости функции от одного параметра y = f(x)




Задачи теории погрешностейПрямая задача теории погрешностейПо известным погрешностям некоторой системы параметров требуется определить погрешность функции от этих

Слайд 17Задачи теории погрешностей
Обратная задача теории погрешностей
Определение допустимой погрешности аргументов по

допустимой погрешности функции.
Для функции одной переменной y = f(x) абсолютную

погрешность можно вычислить приближённо по формуле


Для функций нескольких переменных y = f(x1, ... , xn) задача решается при следующих ограничениях.
Если значение одного из аргументов значительно труднее измерить или вычислить с той же точностью, что и значение остальных аргументов, то погрешность именно этого аргумента и согласовывают с требуемой погрешностью функции.
Если значения всех аргументов можно одинаково легко определить с любой точностью, то применяют принцип равных влияний, т.е. учитывают, что все слагаемые
Задачи теории погрешностейОбратная задача теории погрешностейОпределение допустимой погрешности аргументов по допустимой погрешности функции.Для функции одной переменной y

Слайд 18Задачи теории погрешностей
Пример: Найти предельные абсолютную и относительную погрешности объема

шара V=1/6πd3, если d = 3,7±0,05 см; π

≈ 3,14.
Решение: Рассмотрим d и π как переменные величины.
Вычислим частные производные

При заданных значениях d и π получаем, что



Согласно правилу нахождения предельной абсолютной погрешности, имеем:



Поэтому V ≈ 26,51±1,1 cм3.
Относительная погрешность: δV = 1,1/26,51 ≈ 0,04 = 4%




Задачи теории погрешностейПример: Найти предельные абсолютную и относительную погрешности объема шара  V=1/6πd3, если d = 3,7±0,05

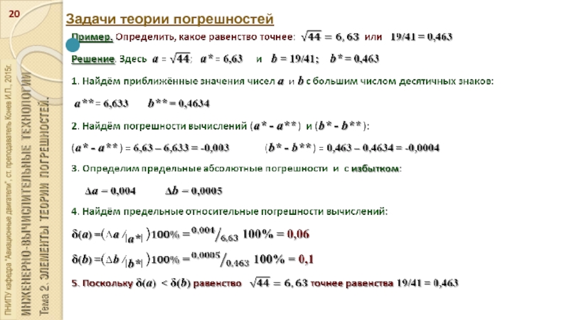
Слайд 19Задачи теории погрешностей
Рассмотрим важную задачу теории погрешностей и алгоритм её

решения.
Пусть даны приближённые значения а* и b* величин с

точными значениями а и b соответственно. Определим, какое из равенств а = а* или b = b* точнее.
Для решения этой задачи существует следующий алгоритм:
1. Находим приближённые значения а** и b** чисел а и b соответственно, с большим числом знаков после запятой, чем у а* и b*
2. находим погрешности вычислений (а*- а** ) и (b*- b** ) как разности между двумя приближёнными значениями чисел а и b соответственно.
3. Определяем предельные абсолютные погрешности вычислений Δа и Δb с избытком (округляем полученные значения погрешности вычислений (а*- а** ) и (b*- b** ) ).
4. Находим предельные относительные погрешности вычислений по формулам ,
δ(а) = (Δа /|а*| ) 100%; δ(b) = (Δb /|b*| ) 100%;
5. Сравнить предельные относительные погрешности вычисления двух чисел, сделать вывод: если равенство точнее равенства если равенство точнее равенства


Задачи теории погрешностейРассмотрим важную задачу теории погрешностей и алгоритм её решения. Пусть даны приближённые значения а* и

Слайд 20Задачи теории погрешностей
 

Задачи теории погрешностей 

Обратная связь

Если не удалось найти и скачать доклад-презентацию, Вы можете заказать его на нашем сайте. Мы постараемся найти нужный Вам материал и отправим по электронной почте. Не стесняйтесь обращаться к нам, если у вас возникли вопросы или пожелания:

Email: Нажмите что бы посмотреть 

Что такое TheSlide.ru?

Это сайт презентации, докладов, проектов в PowerPoint. Здесь удобно  хранить и делиться своими презентациями с другими пользователями.


Для правообладателей

Яндекс.Метрика