Разделы презентаций


Тема 24. Эффективность экономики. Экономический рост и научно-технический

Содержание

Тема 24. Эффективность экономики. Экономический рост и научно-технический прогресс. Вопросы: 1.Общественное воспроизводство и его типы.2. Экономическая эффективность. Показатели макроэкономической эффективности.3.Экономический рост. Теории экономического роста.4.Типы экономического роста: экстенсивный и интенсивный.5.НТП и

Слайды и текст этой презентации

Слайд 1 Тема 24. Эффективность экономики. Экономический рост и научно-технический

прогресс.  

Тема 24.  Эффективность экономики. Экономический рост и научно-технический прогресс.   

Слайд 2









Тема 24. Эффективность экономики. Экономический рост и научно-технический прогресс.


Вопросы: 1.Общественное воспроизводство и его типы.
2. Экономическая эффективность. Показатели макроэкономической

эффективности.
3.Экономический рост. Теории экономического роста.
4.Типы экономического роста: экстенсивный и интенсивный.
5.НТП и модели интенсивного роста.
6.Концепции стадий экономического роста. Последствия экономического роста.


ДЗ: 1. Простое и расширенное воспроизводство СОП К.Маркса.
2.ВВП на душу населения. Рейтинг стран.
3.Темпы экономического роста России.
ЭВ: Экономический рост. Теории и типы экономического роста. Последствия экономического роста.


Тема 24.  Эффективность экономики. Экономический рост и научно-технический прогресс. Вопросы: 1.Общественное воспроизводство и его типы.2. Экономическая

Слайд 31.Общественное воспроизводство и его типы.
Общественное воспроизводство – это постоянное

возобновление производства, распределения, обмена и потребления национального продукта.
Теория воспроизводства –

основа теории экономического роста.
Простое воспроизводство ВВП = const
Расширенное воспроизводство (экономический рост, ВВП растет)
Снижающееся воспроизводство (рецессия, спад, ВВП снижается)

Теория Ф.Кенэ. «Экономической таблица» (1758г.)

Теория К.Маркса – модель простого или расширенного воспроизводства совокупного общественного продукта (1867г.)

Модель МОБ В.В.Леонтьева
1.Общественное воспроизводство и его типы. Общественное воспроизводство – это постоянное возобновление производства, распределения, обмена и потребления национального

Слайд 6К началу процесса обращения все деньги общества (3 миллиарда ливров)

распределены так:
-2 миллиарда ливров находятся в руках землевладельцев

(арендная плата за землю)
-1 миллиард ливров находится в руках бесплодного класса.
Вся сельскохозяйственная продукция, произведенная в данном году, на сумму 5 миллиардов ливров, находится в руках фермеров.
В данном году бесплодный класс произвел промышленной продукции на 2 миллиарда ливров.

Процесс обменов, по Кенэ, состоит из следующих пяти актов:
Акт первый. Фермеры продают землевладельцам предметы питания на сумму 1 миллиард ливров. В результате этого обмена к фермерам притекают деньги 1 миллиард ливров, а землевладельцы получают предметы питания на сумму 1 миллиард ливров.

Акт второй. Фермеры продают сырье бесплодному классу на сумму 1 миллиард ливров. В результате этого обмена к фермерам притекают деньги 1 миллиард ливров, а бесплодный класс получает сельскохозяйственное сырье для дальнейшей его переработки.

Акт третий. Суть этого обмена заключается в покупке землевладельцами у бесплодного класса промышленной продукции на сумму 1 миллиард ливров. К бесплодному классу притекают деньги 1 миллиард ливров, а класс землевладельцев становится собственниками промышленной продукции стоимостью в 1 миллиард ливров.

Акт четвертый. Фермеры продают бесплодному классу предметы питания на сумму 1 миллиард ливров. В результате этого обмена деньги 1 миллиард ливров притекают к фермерам, а бесплодный класс приобретает предметы питания.

Акт пятый. Фермеры приобретают у бесплодного класса орудий труда на сумму 1 миллиард ливров, которые замещают в натуральной и стоимостной форме средства труда, выбывшие из процесса производства вследствие износа. Деньги же в 1 миллиард ливров притекают к бесплодному классу.
К началу процесса обращения все деньги общества (3 миллиарда ливров) распределены так: -2 миллиарда ливров находятся в

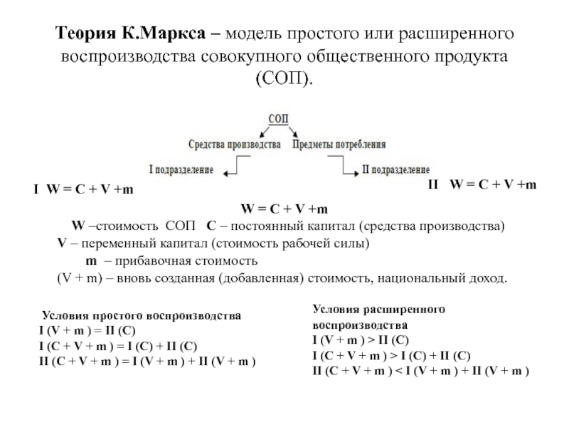
Слайд 8Теория К.Маркса – модель простого или расширенного воспроизводства совокупного общественного

продукта (СОП).
W = C + V +m

W –стоимость СОП C – постоянный капитал (средства производства) V – переменный капитал (стоимость рабочей силы)
m – прибавочная стоимость
(V + m) – вновь созданная (добавленная) стоимость, национальный доход.

II W = C + V +m

I W = C + V +m

Условия простого воспроизводства
I (V + m ) = II (C)
I (C + V + m ) = I (C) + II (C)
II (C + V + m ) = I (V + m ) + II (V + m )

Условия расширенного воспроизводства
I (V + m ) > II (C)
I (C + V + m ) > I (C) + II (C)
II (C + V + m ) < I (V + m ) + II (V + m )

Теория К.Маркса – модель простого или расширенного воспроизводства совокупного общественного продукта (СОП).W = C + V +m

Слайд 9Модель МОБ В.В.Леонтьева (1973г.Нобелевская премия)
МОБ представляет собой таблицу, в которой

отражен процесс формирования и использования национального продукта в отраслевом разрезе.


Таблица показывает структуру затрат на производство каждого продукта и структуру его распределения в экономике.
По столбцам отражается стоимостной состав валового выпуска отраслей экономики по элементам промежуточного потребления и добавленной стоимости.
По строкам отражаются направления использования ресурсов каждой отрасли.

Модель МОБ В.В.Леонтьева  (1973г.Нобелевская премия) МОБ представляет собой таблицу, в которой отражен процесс формирования и использования

Слайд 12 2.Экономическая эффективность. Показатели макроэкономической эффективности.
Макроэкономическая эффективность отражает соотношение между результатами

и затратами экономики.
Экономическая эффективность определяется на 3 уровнях:
микроуровень (предприятие),

мезоуровень (отрасль), макроуровень (национальная экономика)
Макроуровень
Результаты: ВВП,ЧВП,ВНД, на душу населения, отраслевые показатели (объем продукции, произведенной в отрасли), региональные показатели (ВРП).Обобщающим показателем является уровень и качество жизни.
Затраты: капитальные вложения (инвестиции), объем применяемых материальных ресурсов, численность занятой рабочей силы.


2.Экономическая эффективность.  Показатели макроэкономической эффективности. Макроэкономическая эффективность отражает соотношение между результатами и затратами экономики.Экономическая эффективность

Слайд 13Показатели эффективности
Основной капитал:
Капиталоотдача – отношение произведенного национального продукта

к стоимости основного капитала
Капиталоемкость – отношение стоимости капитала к стоимости

произведенного национального продукта (обратно капиталоотдаче)
Оборотный капитал:
Материалоемкость – соотношение стоимости материальных ресурсов к стоимости произведенного национального продукта
Материалоотдача – соотношение стоимости произведенного национального продукта к стоимости материальных ресурсов (обратно материалоемкости)
Энергоемкость национального производства
Рабочая сила:
Производительность общественного труда – ВВП на одного работающего
Трудоемкость национальной продукции – затраты труда к стоимости национального продукта
Зарплатоотдача – стоимость произведенного продукта к стоимости рабочей силы.

Финансовые показатели (доходность и рентабельность )


Показатели эффективности Основной капитал:Капиталоотдача – отношение произведенного национального продукта к стоимости основного капиталаКапиталоемкость – отношение стоимости капитала

Слайд 14 3.Экономический рост. Теории экономического роста.
Экономический рост – увеличение реального ВВП

и качественное совершенствование экономики.
Показатели экономического роста:
Темпы роста реального ВВП
Темпы роста

реального ВВП на душу населения
Темпы прироста реального ВВП
 

3.Экономический рост. Теории экономического роста. Экономический рост – увеличение реального ВВП и качественное совершенствование экономики.Показатели экономического

Слайд 16По данным МВФ, два последних года в России зарегистрирован рост

населения и ВВП. В денежном исчислении ВВП на душу составил:

2017г – $27834; 2018г – $27893.
По данным МВФ, два последних года в России зарегистрирован рост населения и ВВП. В денежном исчислении ВВП

Слайд 17Теории экономического роста
Теория предложения (неоклассический подход, нач.1970-х годов). Авторы: А.

Лаффер, Дж. Гилдер, М. Эванс и др. Главное внимание уделили

не спросу, а проблеме предложения, эффективного использования ресурсов. Экономический рост можно эффективно стимулировать за счет снижения налогов. Использована в США («Рейгономика»)
Теория факторов спроса (кейнсианский подход) рассматривает изменение совокупного спроса и совокупных расходов.
Теория факторов распределения (неокейнсианский и постклассический подход) рассматривает проблему повышения эффективности экономики, повышение мотивации высококвалифицированного труда и повышение социальной стабильности, как условия роста деловой активности.


Теории экономического роста Теория предложения (неоклассический подход, нач.1970-х годов). Авторы: А. Лаффер, Дж. Гилдер, М. Эванс и

Слайд 18Модели экономического роста
Посткейнсианская модель (Р.Харрод, Е.Домар)
Теоретические предпосылки:
Экономический рост обусловлен процессом

накопления капитала.
Предполагается равенство инвестиций и сбережений.
Рост национального дохода зависит от

нормы накопления капитала. Остальные факторы не принимаются во внимание.
Производство анализируется на основе производственной функции В.Леонтьева, в которой исключается принцип взаимозаменяемости ресурсов.
Нейтральность технического прогресса, т.е. условия производства остаются неизменными

Модели экономического ростаПосткейнсианская модель (Р.Харрод, Е.Домар)Теоретические предпосылки:Экономический рост обусловлен процессом накопления капитала.Предполагается равенство инвестиций и сбережений.Рост национального

Слайд 19Модель Р.Харрода (1939, англ.экономист)
В модели выводятся условия равновесного устойчивого роста

в соответствии с кейнсианской теорией (зависимость дохода и сбережений).


Рост

сбережений является основой увеличения равновесного дохода.
S – сбережения К – капиталоемкость экономики.
Если K увеличивается, это вызывает замедление роста дохода.
В модели Харрода K = const в соответствии с тем, что не меняются технические условия.
Главным фактором, обеспечивающим экономический рост, является увеличение сбережений, как основа инвестиций.
 

Модель Р.Харрода (1939, англ.экономист) В модели выводятся условия равновесного устойчивого роста в соответствии с кейнсианской теорией (зависимость

Слайд 20Модель Е.Домара (конец 1940-х гг, амер.экономист)
Одновременно с Р. Харродом выдвинул концепцию экономического

роста, доказывающую вероятность поддержания устойчивых темпов развития в длительной перспективе.


В отличие от модели Харрода модель Домара основывается не на равенстве сбережений инвестициям, а на равенстве денежного дохода (спроса) производственным мощностям (предложение) при условии полной загрузки производства и полной занятости.
В модели рассматривается изменение инвестиций, как фактора увеличения дохода. Применяется равенство денежного дохода (MD) и производственной мощности (MS).
Изменение спроса происходит на основе изменения инвестиций через мультипликатор.
∆Y (AD) = MI ∙ ∆I
∆Y (AD) = a ∙ ∆K
a – предельная производительность капитала (MPK)
∆K = ∆I
Экономический рост обеспечивается за счет действия мультипликатора, а изменение в инвестициях отражает механизм акселератора
Модель Е.Домара  (конец 1940-х гг, амер.экономист)Одновременно с Р. Харродом выдвинул концепцию экономического роста, доказывающую вероятность поддержания устойчивых темпов

Слайд 21 Неоклассическая модель Р. Солоу (конец 1950-х гг, американский экономист, Нобелевская

премия 1987г.)

Теоретические предпосылки:
Основа анализа -теория производства, в которой стоимость

произведенного продукта зависит от величины факторов производства, при этом каждый фактор определяет соответствующую долю национального продукта.
Используется производственная функция Кобба – Дугласа. Сумма коэффициентов эластичности (α, β, γ) равна 1 – равномерный эффект масштаба.
Р.Солоу дополняет функцию Кобба – Дугласа фактором НТП и вводит еще одну переменную – темп НТП. Его функция учитывает 4 фактора: капитал K (α), труд L (β), природный фактор N (γ), темп НТП (a).
В модели предполагается автоматическое восстановление равновесия как результат рыночного механизма в условиях свободной конкуренции.
Цель модели – определение оптимального экономического роста и эффективной структуры капиталовложений, обеспечивающей равновесный экономический рост.
В модели учитывается равенство сбережений и инвестиций. У Кейнса сбережения (инвестиции) определяют темпы экономического роста. У Солоу предполагается, что инвестиции и сбережения влияют на соотношение двух факторов производства: капитала и труда.
Модель была использована для обоснования оптимальных темпов экономического роста.


Неоклассическая модель Р. Солоу (конец 1950-х гг, американский экономист, Нобелевская премия 1987г.)

Слайд 22Y = W1K + W2L + W3N + a
W1, W2,

W3 – доля каждого ресурса в совокупном продукте
W1 + W2

+ W3 = 100% или 1
K, L, N, a – темпы прироста капитала, труда, природных ресурсов и НТП
На основе модели Солоу предполагается, что для достижения экономического роста необходимо совершенствовать факторы производства, ориентируясь на достижения НТП.

Y = W1K + W2L + W3N + aW1, W2, W3 – доля каждого ресурса в совокупном

Слайд 23«Золотое правило накопления» Э.Фелпса (1961г.,амер.экономист)
.
Золотое правило накопления – гипотетическая траектория сбалансированного

роста экономики, согласно которой каждое поколение сберегает для будущих поколений

такую же часть национального дохода, какую оставляет ему предыдущее поколение.
Уровень накопления капитала, обеспечивающий наивысшее потребление общества и устойчивое состояние экономики, называется золотым уровнем накопления капитала.
Оптимальная норма накопления MPK должна соответствовать величине накопления капитала или амортизации (MPK = AM ).
Если учитывать изменения в народонаселении и производительности труда, то «золотое правило накопления» будет представлено:
MPK = d (AM ) + n + g
d – величина амортизации
n – изменение численности населения
g – темп роста эффективности труда
«Золотое правило накопления» лежит в основе обоснования темпов экономического роста с учетом изменения структуры экономики и на основе факторного анализа.


«Золотое правило накопления» Э.Фелпса (1961г.,амер.экономист).Золотое правило накопления – гипотетическая траектория сбалансированного роста экономики, согласно которой каждое поколение сберегает

Слайд 244.Типы экономического роста: экстенсивный и интенсивный
Экстенсивная модель экономического роста (факторы)

Увеличение

совокупного фонда рабочего времени, рост занятости и загрузки производственных мощностей.
Все

факторы увеличиваются количественно без существенных качественных изменений.
Увеличение использования природных ресурсов. Экономика носит сырьевую направленность.
Новое строительство производственных объектов и увеличение производственных мощностей.
«+» экстенсивного роста:
Снижение безработицы и рост занятости.
Увеличение масштабов экономики за счет использования свободных ресурсов.
Высокие темпы экономического роста (до 10% и выше)
« - » экстенсивного роста:
Экология, исчерпаемость и ограниченность природных ресурсов.
Невысокое качество экономического роста.
Невысокий уровень и качество жизни.

4.Типы экономического роста: экстенсивный и интенсивный Экстенсивная модель экономического роста (факторы)Увеличение совокупного фонда рабочего времени, рост занятости

Слайд 25Интенсивная модель экономического роста(факторы)
Совершенствование техники и технологий, НТП.
Повышение качества рабочей

силы.
Рациональное использование природных ресурсов и решение экологических проблем.
Внедрение энергосберегающих технологий.
Совершенствование

организаций труда и производства.
Эффективный менеджмент и управление.
Повышение уровня и качества жизни.
«+» интенсивного роста:
Развитие экономики.
Создание условий для технологической, инновационной модели экономики.
Повышение уровня жизни и качества жизни.
Повышение конкурентоспособности экономики.
«-» интенсивного роста:
Снижение творческих основ трудовой деятельности. Машинизация труда.
Развитие отрицательных последствий механизации, автоматизации, компьютеризации в сфере труда. Интенсификация труда.
Снижение темпов экономического роста.

Интенсивная модель экономического роста(факторы)Совершенствование техники и технологий, НТП.Повышение качества рабочей силы.Рациональное использование природных ресурсов и решение экологических

Слайд 265.НТП и модели интенсивного роста.

5.НТП и модели интенсивного роста.

Слайд 28Технологические уклады

Технологические уклады

Слайд 29Модели технического прогресса обобщил Дж.Хикс в начале 80-х гг. 20

века
Нейтральная модель




Трудосберегающая модель





Капиталосберегающая модель


Модели технического прогресса обобщил Дж.Хикс в начале 80-х гг. 20 века Нейтральная модельТрудосберегающая модельКапиталосберегающая модель

Слайд 306.Концепции стадий экономического роста. Последствия экономического роста.

Основоположник теории стадий экономического

роста является амер. экономист У. Ростоу ( середина 20 века)
Критерии

выделения стадий: Уровень развития технологий. Темпы экономического роста и норма накопления капитала. Уровень потребления, уровень и качество жизни.
5 стадий экономического роста:
Классовое общество, традиционная экономика (доньютоновская экономика).
Стадия создания условий для разбега – развитие техники и механики ( 19 в.– начало 20 в.)
Стадия разбега – НТР, автомобилестроение (середина 20 в.)
Путь к зрелости – повышение уровня жизни, рост ВВП на душу населения , ускорение НТП (2 –я половина 20 в.)
Общество массового потребления – рост сферы услуг (третичный сектор экономики), востребованность высококвалифицированной рабочей силы, развитие IT – технологий, коммуникаций, повышение роли финансовых рынков; рост качества жизни, инвестиции в человеческий капитал.
Развитые страны реализуют инновационную модель развития. В центре модели – университет, научные центры.

6.Концепции стадий экономического роста. Последствия экономического роста. Основоположник теории стадий экономического роста является амер. экономист У. Ростоу

Слайд 31«Новое индустриальное общество» Дж.Гэлбрейт (1967г.,амер экономист)
Гэлбрейт представитель старого (Вебленского) институционального

и кейнсианского течений.
Исследовал коренные изменения, произошедшие в экономической жизни общества

в двадцатом столетии.
Современная экономическая система, под какой бы формальной идеологической вывеской она ни скрывалась, в существенной своей части представляет собой плановую экономику.
Планирование требует стабильности, чтобы можно было предвидеть будущий исход решений. Поэтому ни о какой свободной конкуренции речи быть не может.

Техноструктура формирует непрерывную и всеохватывающую сеть договоров, которая, переплетаясь с подобными сетями других корпораций, делает рынок управляемым, стабильным и предсказуемым. 

В качестве главных особенностей современного индустриального общества Гэлбрейт выделил существенное падение роли рыночного механизма и мотива прибыли.
«Рынок не только не является контролирующей силой в экономике, но все более и более приспосабливается к нуждам и потребностям организации». 
Последователями Дж.Гэлбрейта были Белл, Дракер, Тоффлер, Бжезинский и др.
 

«Новое индустриальное общество»  Дж.Гэлбрейт (1967г.,амер экономист) Гэлбрейт представитель старого (Вебленского) институционального и кейнсианского течений.Исследовал коренные изменения, произошедшие

Слайд 32Результаты экономического роста
Положительные:
Повышение уровня и качества жизни
Рост занятости и сокращение

безработицы
Совершенствование инфраструктуры экономики
Развитие социальной сферы
Повышение конкурентоспособности экономики
Негативные:
Экологические проблемы
Усиление дифференциации и

проблема бедности
Снижение спроса на отдельные виды труда, профессии
Техногенные проблемы, нагрузка на инфраструктуру, транспорт, дороги, коммуникации
Результаты массового производства негативно сказываются на снижении творческого характера труда
Углубляется различие между отдельными экономиками: развитые и развивающиеся.
Результаты экономического роста Положительные:Повышение уровня и качества жизниРост занятости и сокращение безработицыСовершенствование инфраструктуры экономикиРазвитие социальной сферыПовышение конкурентоспособности

Слайд 34Теория нулевого роста (1960-1970 гг, амер.ученые Дж. Форрестер, Д. Медоуз

и др. )
Теория обосновывает отказ от расширенного воспроизводства с целью

сохранения окружающей среды и установления равновесия между обществом и природой.
Были рекомендованы следующие темпы ЭР:
-для развитых стран: 2 – 3 %
-для развивающихся стран с экстенсивным ростом: 7 – 17 %

 Оппоненты теории — сторонники экономического роста — полагают, что рост сам по себе смягчает противоречия между растущими потребностями и редкими ресурсами, так как в условиях экономического роста имеется возможность поддерживать инфраструктуру на данном уровне, осуществлять программы помощи престарелым, больным и бедным, совершенствовать систему образования и повышать личные доходы.
Что же касается окружающей среды, то сторонники экономического роста считают, что ее загрязнение является не следствием экономического роста, а результатом неправильного ценообразования, искаженного экстерналиями. Для решения этой проблемы необходимо как введение законодательных ограничений или особых налогов, так и формирование рынка прав на загрязнение.

Киотское соглашение (1997г.)

Теория нулевого роста  (1960-1970 гг, амер.ученые Дж. Форрестер, Д. Медоуз и др. )Теория обосновывает отказ от

Обратная связь

Если не удалось найти и скачать доклад-презентацию, Вы можете заказать его на нашем сайте. Мы постараемся найти нужный Вам материал и отправим по электронной почте. Не стесняйтесь обращаться к нам, если у вас возникли вопросы или пожелания:

Email: Нажмите что бы посмотреть 

Что такое TheSlide.ru?

Это сайт презентации, докладов, проектов в PowerPoint. Здесь удобно  хранить и делиться своими презентациями с другими пользователями.


Для правообладателей

Яндекс.Метрика