Разделы презентаций


Тема 24. Продуктивність барабанних млинів

1. Единицы измерения производительности мельниц.Производительность по массе исходного материала, измельченного в единицу времени  один час, сутки (т/ч, т/сут) обязательно сопровождается указанием крупности исходного материала и крупности продукта измельчения.Производительность по массе

Слайды и текст этой презентации

Слайд 1Тема 24. Продуктивність барабанних млинів
Загальна і питома продуктивність млина “за

сировиною”, “за знов утвореним класом”.
Фактори, що впливають на продуктивність

млина.
Методи розрахунку продуктивності млинів.
Тема 24. Продуктивність барабанних млинівЗагальна і питома продуктивність млина “за сировиною”, “за знов утвореним класом”. Фактори, що

Слайд 21. Единицы измерения производительности мельниц.
Производительность по массе исходного материала, измельченного

в единицу времени  один час, сутки (т/ч, т/сут) обязательно

сопровождается указанием крупности исходного материала и крупности продукта измельчения.
Производительность по массе вновь образованных поверхностей  тонн в единицу времени  представляет собой разность поверхностей измельченного продукта и исходного материала, выраженную в поверхностях-тоннах. Это условная единица, представляющая собой произведение удельной поверхности на тоннаж измельченного материала.
Производительность по массе (т) вновь образованного расчетного класса обычно рассчитывают по классу 0,074 мм.

1. Единицы измерения производительности мельниц.Производительность по массе исходного материала, измельченного в единицу времени  один час, сутки

Слайд 32. Факторы, определяющие производительность мельниц.
Производительность мельниц зависит от множества факторов,

среди которых можно выделить следующие:
зависящие от измельчаемого материала  крупности

исходного материала и продукта измельчения, измельчаемости руды;
зависящие от конструкции мельницы, размера, формы футеровки;
определяемые условиями эксплуатации  открытый или замкнутый цикл, эффективность работы классификатора, степень заполнения мелющими телами, характеристика крупности, форма, плотность, твердость мелющих тел, разжижение пульпы, частота вращения мельницы.
2. Факторы, определяющие производительность мельниц.Производительность мельниц зависит от множества факторов, среди которых можно выделить следующие:зависящие от измельчаемого

Слайд 4Влияние на производительность измельчаемости, крупности исходного материала и продукта измельчения.
При

проектировании обогатительных фабрик крупность питания мельниц принимают на основании технико-экономических

расчетов с учетом наименьших общих затрат на дробление и измельчение. Производительность мельницы тем выше, чем меньше крупность исходного питания и чем крупнее продукт измельчения.
На основе практики оптимальная крупность питания стержневых мельниц 1520 мм, шаровых 1015 мм. Для мельниц самоизмельчения крупность после одной стадии дробления 250  300 мм.
Установлено, что изменение крупности исходного материала по-разному влияет на производительность мельницы в зависимости от крупности измельченного продукта. При мелком конечном продукте изменение крупности исходного питания оказывает меньше влияние на производительность мельницы, чем при более крупном продукте измельчения.
Влияние на производительность измельчаемости, крупности исходного материала и продукта измельчения.При проектировании обогатительных фабрик крупность питания мельниц принимают

Слайд 8Влияние на производительность мельниц условий эксплуатации.
 
Влияние заполнения мельницы мелющими телами.
Расход

энергии на измельчение связан с коэффициентом заполнения мельницы мелющими телами.

Производительность мельницы растет и достигает максимума при 50%-ном заполнении. На обогатительных фабриках шаровые мельницы работаю при степени заполнения их шарами от 40 до 50%, стержневые  от 35 до 45%, мельницы самоизмельчения - при рудной загрузке 3035%.
 
Влияние характеристики крупности, формы, плотности и твердости мелющих тел.
Загрузка из шаров различного диаметра дает большую производительность, чем моношаровая. Для измельчения крупных и твердых руд целесообразно применять шары больших размеров, для мелких и мягких руд шары малых диаметров или цильпебсную загрузку.
Экспериментально установлено, что производительность мельниц увеличивается прямо пропорционально повышению твердости мелющих тел.

Влияние на производительность мельниц условий эксплуатации. Влияние заполнения мельницы мелющими телами.Расход энергии на измельчение связан с коэффициентом заполнения

Слайд 9Влияние разжижения пульпы.
Чем меньше содержание воды в пульпе, тем выше

ее плотность и ниже эффективность ударного действия шаров, так как

они двигаются в плотной среде. Чем плотнее пульпа, тем больше крупного материала в продукте измельчения. При больших разжижениях пульпы в мельницах с решеткой увеличивается количество тонких классов.
Влияние частоты вращения барабана.
Зависимость полезной мощности от частоты вращения барабана при разных заполнениях мелющими телами проходит через максимум. При этом значении и производительность, как было показано ранее, будет максимальна.
На обогатительных предприятиях мельницы работают при частотах вращения барабана от 50 до 85% критической. Чаще всего частота вращения составляет 75  80% критической.


Влияние разжижения пульпы.Чем меньше содержание воды в пульпе, тем выше ее плотность и ниже эффективность ударного действия

Слайд 103. Определение производительности мельницы.
Вследствие изменения условий работы мельницы в широких

пределах, непосредственное определение ее производительности по теоретическим формулам практически невозможно,

поэтому используют принцип подобия исходя из практических данных работы мельниц на режимах, близких к оптимальному.
При расчете учитывают влияние на производительность геометрических размеров мельницы, ее типа, измельчаемости, крупности исходного материала и продукта измельчения.
При выборе типа мельницы следует руководствоваться главным образом требованиями к необходимой крупности измельченного материала.
Стержневые мельницы дают меньший выход шламов и крупных классов, т.е. их разгрузка более однородна по гранулометрии. Они рекомендуются для измельчения до 13 мм в первой стадии. Если в качестве классификаторов предусматривается использовать гидроциклоны, то применяют мельницы сливного типа, т.к. разгружаемый продукт имеет меньше крупных классов, затрудняющих работу насосов и гидроциклонов.
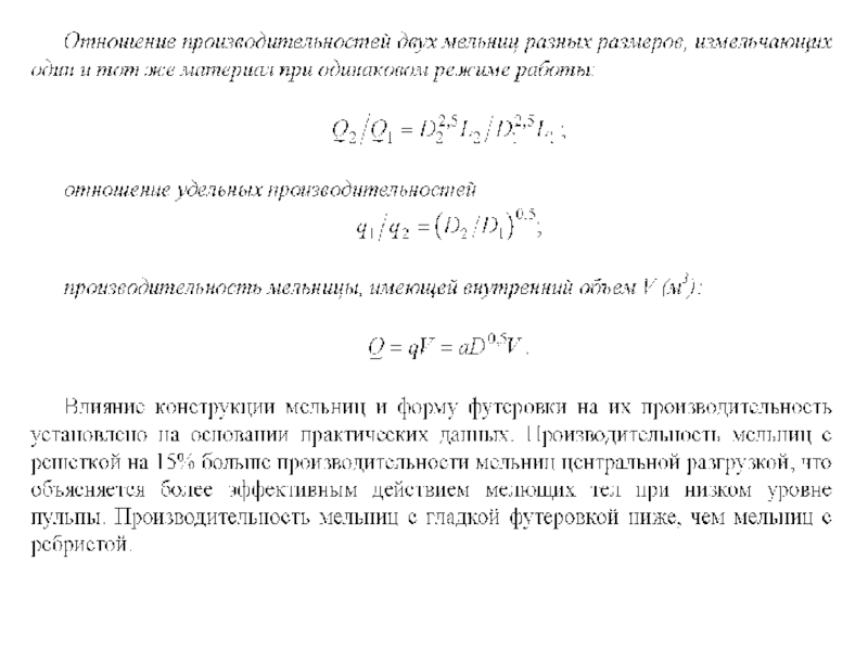
Расчет мельницы можно производить двумя методами -
 по удельной производительности;
 по эффективности измельчения.
3. Определение производительности мельницы.Вследствие изменения условий работы мельницы в широких пределах, непосредственное определение ее производительности по теоретическим

Обратная связь

Если не удалось найти и скачать доклад-презентацию, Вы можете заказать его на нашем сайте. Мы постараемся найти нужный Вам материал и отправим по электронной почте. Не стесняйтесь обращаться к нам, если у вас возникли вопросы или пожелания:

Email: Нажмите что бы посмотреть 

Что такое TheSlide.ru?

Это сайт презентации, докладов, проектов в PowerPoint. Здесь удобно  хранить и делиться своими презентациями с другими пользователями.


Для правообладателей

Яндекс.Метрика