Разделы презентаций


Тема 3. Экономические показатели производства продукции

Содержание

3.1. Затраты и издержки. Смета затрат на производство.

Слайды и текст этой презентации

Слайд 1Тема 3. Экономические показатели производства продукции

Тема 3. Экономические показатели производства продукции

Слайд 23.1. Затраты и издержки. Смета затрат на производство.

3.1. Затраты и издержки.  Смета затрат на производство.

Слайд 4выраженные в стоимостной форме затраты ресурсов предприятия на производство и

реализацию продукции.
Под издержками понимают

выраженные в стоимостной форме затраты ресурсов предприятия на производство и реализацию продукции. Под издержками понимают

Слайд 5уменьшение экономических выгод в результате выбытия активов (денежных средств, иного

имущества) и (или) возникновения обязательств, приводящее к уменьшению капитала этой

организации за исключением уменьшения вкладов по решению участников (собственников имущества).

Расходами предприятия признается

уменьшение экономических выгод в результате выбытия активов (денежных средств, иного имущества) и (или) возникновения обязательств, приводящее к

Слайд 6Расходы в зависимости от их характера, условий осуществления и направлений

деятельности предприятия подразделяются на:
внереализационные расходы
расходы по обычным видам

деятельности

операционные расходы

Расходы в зависимости от их характера, условий осуществления и направлений деятельности предприятия подразделяются на: внереализационные расходы расходы

Слайд 7Расходы по обычным видам деятельности ― это расходы, связанные с
приобретением

сырья, материалов, топлива и иных материально-технических ресурсов;
процессом производства и продажей

продукции, выполнением работ, оказанием услуг.
Расходы по обычным видам деятельности ― это расходы, связанные сприобретением сырья, материалов, топлива и иных материально-технических ресурсов;процессом

Слайд 8Операционные расходы – все расходы, связанные с эксплуатацией основных фондов.

Операционные расходы – все расходы, связанные с эксплуатацией основных фондов.

Слайд 9Внереализационные расходы –
это расходы предприятий, не связанные с

процессом производства и реализацией продукции.

Внереализационные расходы –  это расходы предприятий, не связанные с процессом производства и реализацией продукции.

Слайд 10К ним относятся штрафы, пени, неустойки за нарушение условий договоров;

возмещение причиненных организацией убытков; убытки прошлых лет, признанные в отчетном

году и т.д.
К ним относятся штрафы, пени, неустойки за нарушение условий договоров; возмещение причиненных организацией убытков; убытки прошлых лет,

Слайд 11Себестоимость продукции (работ, услуг)
представляет собой стоимостную оценку используемых

в процессе производства продукции (работ, услуг) природных ресурсов, сырья, материалов,

топлива, энергии, основных фондов, трудовых ресурсов, а также других затрат на ее производство и реализацию.
Себестоимость продукции (работ, услуг)  представляет собой стоимостную оценку используемых в процессе производства продукции (работ, услуг) природных

Слайд 12В зависимости от объема включаемых затрат различают
цеховую, производственную

и полную себестоимость продукции

В зависимости от объема включаемых затрат различают цеховую, производственную и полную себестоимость продукции

Слайд 13Цеховая себестоимость
включает затраты отдельных цехов на изготовление продукции.

Цеховая себестоимость включает затраты отдельных цехов на изготовление продукции.

Слайд 14Производственная себестоимость
включает все затраты предприятия на производство продукции

Производственная себестоимость  включает все затраты предприятия на производство продукции

Слайд 15Полная себестоимость
включает производственную себестоимость и затраты

предприятия на реализацию продукцию, а также другие непроизводственные расходы.

Полная себестоимость  включает производственную  себестоимость и затраты предприятия на реализацию продукцию, а также другие непроизводственные

Слайд 16Планирование и учет расходов на производство продукции на предприятиях осуществляют
по

экономическим элементам расходов и по калькуляционным статьям.

Планирование и учет расходов на производство продукции на предприятиях осуществляютпо экономическим элементам расходов и по калькуляционным статьям.

Слайд 17Свод всех затрат по экономическим элементам на производство товарной продукции

в стоимостном выражении представляет собой смету затрат на производство.

Свод всех затрат по экономическим элементам на производство товарной продукции в стоимостном выражении представляет собой смету затрат

Слайд 18Экономические элементы представляют собой однородные затраты:
материальные затраты (за вычетом

стоимости возвратных отходов)
затраты на оплату труда

отчисления на социальные нужды
амортизация
прочие затраты.

Экономические элементы представляют собой однородные затраты: материальные затраты (за вычетом  стоимости возвратных отходов) затраты на оплату

Слайд 19В элементе «Материальные затраты» отражается стоимость приобретаемых со стороны сырья,

материалов, топлива и иных материально-технических ресурсов, входящих в состав производимой

продукции, работ и услуг производственного характера, выполняемых сторонними организациями.
В элементе «Материальные затраты» отражается стоимость приобретаемых со стороны сырья, материалов, топлива и иных материально-технических ресурсов, входящих

Слайд 20Элемент “Затраты на оплату труда” отражает затраты на оплату труда

основному производственному персоналу предприятия, включая премии рабочим и служащим за

производственные результаты, стимулирующие и компенсационные выплаты и другие выплаты в соответствии с действующим законодательством.

Элемент “Затраты на оплату труда” отражает затраты на оплату труда основному производственному персоналу предприятия, включая премии рабочим

Слайд 21Элемент “Отчисления на социальные нужды” отражает
обязательные отчисления по

установленным Правительством нормам в пользу органов государственного социального страхования, Пенсионного

фонда и медицинского страхования.
Элемент “Отчисления на социальные нужды” отражает  обязательные отчисления по установленным Правительством нормам в пользу органов государственного

Слайд 22 Элемент “Амортизация основных фондов” отражает сумму амортизационных отчислений на

полное восстановление основных производственных фондов. Исчисляется исходя из их балансовой

стоимости и утвержденных в установленном порядке норм, включая ускоренную амортизацию их активной части.
Элемент “Амортизация основных фондов” отражает сумму амортизационных отчислений на полное восстановление основных производственных фондов. Исчисляется исходя

Слайд 23К элементу «Прочие затраты» в составе себестоимости продукции относятся:
налоги, сборы,

отчисления в специальные внебюджетные фонды, производимые в соответствии с установленным

законодательством порядком;
платежи за предельно допустимые выбросы (сбросы) загрязняющих веществ;

К элементу «Прочие затраты» в составе себестоимости продукции относятся: налоги, сборы, отчисления в специальные внебюджетные фонды, производимые

Слайд 24К элементу «Прочие затраты» в составе себестоимости продукции относятся:
платежи по

обязательному страхованию имущества предприятия, а также отдельных категорий работников, занятых

в производстве соответствующей продукции;
вознаграждения за изобретения и рационализаторские предложения;

К элементу «Прочие затраты»  в составе себестоимости продукции относятся: платежи по обязательному страхованию имущества предприятия, а

Слайд 25платежи по кредитам в пределах ставок, установленных законодательством; ■ плата

работ по сертификации продукции; ■ командировочные расходы по установленным законодательством нормам;
К

элементу «Прочие затраты» в составе себестоимости продукции относятся:
платежи по кредитам в пределах ставок, установленных законодательством;  ■ плата работ по сертификации продукции; ■ командировочные

Слайд 26плата сторонним предприятиям за пожарную и сторожевую охрану; ■ оплата

услуг связи и вычислительных центров банков;
К элементу «Прочие

затраты» в составе себестоимости продукции относятся:
плата сторонним предприятиям за пожарную и сторожевую охрану;  ■ оплата услуг связи и вычислительных центров банков;

Слайд 27■ плата за аренду; ■ другие затраты, входящие в

состав себестоимости продукции, но не относящиеся к перечисленным выше элементам

затрат.

К элементу «Прочие затраты» в составе себестоимости продукции относятся:

■ плата за аренду;    ■ другие затраты, входящие в состав себестоимости продукции, но не

Слайд 28В смету затрат на производство продукции не включают:

Внутризаводской оборот;

Затраты

не связанные с производством продукции (работы по благоустройству городов, поселков,

оказанию помощи сельскому хозяйству и т.д.);

В смету затрат на производство продукции не включают: Внутризаводской оборот; Затраты не связанные с производством продукции (работы

Слайд 29Затраты на строительство, оборудование и содержание непромышленных объектов, находящихся на

балансе предприятий, а также работ, выполняемых в порядке оказания помощи

другим предприятиям и организациям.

В смету затрат на производство продукции не включают:

Затраты на строительство, оборудование и содержание непромышленных объектов, находящихся на балансе предприятий, а также работ, выполняемых в

Слайд 30Соотношение отдельных составляющих сметы затрат в процентах к итогу представляет

собой структуру затрат на производство продукции.

Соотношение отдельных составляющих сметы затрат в процентах к итогу представляет собой структуру затрат на производство продукции.

Слайд 313.2. Калькуляция себестоимости продукции. Статьи калькуляции, методика калькулирования. Виды калькуляций

в металлургии

3.2. Калькуляция себестоимости продукции. Статьи калькуляции, методика калькулирования.  Виды калькуляций в металлургии

Слайд 32Расчет себестоимости определенного вида продукции называют калькулированием
Документ,

содержащий этот расчет, называется калькуляцией себестоимости продукции

Расчет себестоимости определенного вида продукции называют калькулированием  Документ, содержащий этот расчет, называется калькуляцией себестоимости продукции

Слайд 33Для составления калькуляций себестоимости продукции используется постатейная классификация затрат.

Для составления калькуляций себестоимости продукции используется постатейная классификация затрат.

Слайд 34I. Заданное:
Сырье, основные материалы и полуфабрикаты (ПФ) собственного производства
Покупные ПФ,

комплектующие изделия и услуги производственного характера сторонних предприятий

I. Заданное:	Сырье, основные материалы и полуфабрикаты (ПФ) собственного производстваПокупные ПФ, комплектующие изделия и услуги производственного характера сторонних

Слайд 35 Отходы (включая угар) (вычитаются, показываются со знаком «–»)
Брак

(по цене использования) (вычитается, показывается со знаком «–»)

ИТОГО: задано за

вычетом отходов и брака.

Отходы (включая угар) (вычитаются, показываются со знаком «–») Брак (по цене использования) (вычитается, показывается со знаком

Слайд 36II. Расходы по переделу:
вспомогательные (или добавочные) материалы
топливо (всех видов)

на технологические цели;
энергия (всех видов) на технологические цели
расходы на оплату

труда производственного персонала подразделения
II. Расходы по переделу:вспомогательные (или добавочные) материалы топливо (всех видов) на технологические цели;энергия (всех видов) на технологические

Слайд 37 отчисления на социальные нужды;
общепроизводственные расходы,
в том

числе:
а) амортизация основных средств;

б) расходы на ремонт и содержание основных средств;

II. Расходы по переделу:

отчисления на социальные нужды;общепроизводственные расходы,   в том числе:    а) амортизация основных

Слайд 38 в) расходы по внутризаводскому


перемещению грузов

г) прочие расходы подразделения
ИТОГО: расходы по переделу

ИТОГО: цеховая себестоимость

II. Расходы по переделу:

в) расходы по внутризаводскому

Слайд 39III. Расходы на подготовку и освоение производства
IV. Потери от брака
V.

Попутная продукция (-)
VI . Изменение остатков незавершенного производства

на начало отчетного периода (+)
на конец отчетного периода (-);
III. Расходы на подготовку и освоение производстваIV. Потери от бракаV. Попутная продукция (-)VI . Изменение остатков незавершенного

Слайд 40VII. Общехозяйственные расходы;
ИТОГО: Производственная себестоимость продукции, выработанной в отчетном периоде.
в

том числе все потери от брака
VIII. Готовая продукция, отпущенная на

собственные производственные цели (-)
VII. Общехозяйственные расходы;ИТОГО: Производственная себестоимость продукции, выработанной в отчетном периоде.в том числе все потери от бракаVIII. Готовая

Слайд 41IX. Изменение остатков готовой продукции

на начало отчетного периода (+)
на конец отчетного периода

(-)
ИТОГО: производственная себестоимость товарной продукции, отгруженной (реализуемой) в отчетном периоде
IX. Изменение остатков готовой продукции     на начало отчетного периода (+) 	на конец отчетного

Слайд 42X. Расходы на продажу товарной продукции, реализуемой в отчетном периоде.


ИТОГО: полная себестоимость товарной продукции, отгруженной в отчетном периоде

X. Расходы на продажу товарной продукции, реализуемой в отчетном периоде. ИТОГО: полная себестоимость товарной продукции, отгруженной в

Слайд 43В зависимости от объекта калькулирования составляются калькуляции себестоимости
цеховые (агрегатные) и

сортовые.

В зависимости от объекта калькулирования составляются калькуляции себестоимостицеховые (агрегатные) и сортовые.

Слайд 44Цеховая калькуляция
включает затраты на производство всей продукции данного цеха.

Цеховая калькуляция включает затраты на производство всей продукции данного цеха.

Слайд 45Агрегатная калькуляция
включает затраты на изготовление всех видов

продукции, производимых на данном агрегате.

Такие калькуляции могут

составляться по отдельным доменным печам, сталеплавильным агрегатам, прокатным станам.
Агрегатная калькуляция  включает затраты на изготовление всех видов продукции, производимых на данном агрегате.  Такие калькуляции

Слайд 46Сортовая калькуляция
включает затраты на продукцию определенного вида.

Сортовая калькуляция  включает затраты на продукцию определенного вида.

Слайд 47Цеховые (агрегатные) и сортовые калькуляции разрабатывают параллельно, что объясняется установленным

порядком планирования и учета затрат по отдельным статьям калькуляции.

Цеховые (агрегатные) и сортовые калькуляции разрабатывают параллельно, что объясняется установленным порядком планирования и учета затрат по отдельным

Слайд 48В зависимости от периода времени, за который рассчитывается себестоимость, выделяют

обычно
месячную, квартальную и годовую себестоимость.

В зависимости от периода времени, за который рассчитывается себестоимость, выделяют обычно месячную, квартальную и годовую себестоимость.

Слайд 493.3 Классификация затрат на производство продукции

3.3 Классификация затрат на производство продукции

Слайд 50По своему составу затраты на производство продукции делятся на элементарные

(простые) и комплексные (постатейные)

По своему составу затраты на производство продукции делятся на   элементарные (простые) и комплексные (постатейные)

Слайд 51Элементарные затраты – это простые, первичные для данного предприятия или

цеха расходы
По своему характеру они являются однородными.

Элементарные затраты – это простые, первичные для данного предприятия или цеха расходы По своему характеру они являются

Слайд 52Комплексные затраты включают в себя несколько видов элементарных затрат
Они

могут быть подразделены на более простые статьи в рамках данного

производства.
Комплексные затраты включают в себя несколько видов элементарных затрат Они могут быть подразделены на более простые статьи

Слайд 53Затраты могут быть классифицированы по общим признакам, каждый из которых имеет

определенный экономический смысл и значение, в том числе по:
экономической роли

в процессе производства
методу отнесения затрат на производство конкретных видов продукции
отношению к объему производства
Затраты могут быть классифицированы по общим признакам, каждый из которых имеет определенный экономический смысл и значение, в

Слайд 54По экономической роли, по характеру участия в производственном процессе выделяют


основные и накладные расходы

По экономической роли, по характеру участия в производственном процессе выделяют основные и накладные расходы

Слайд 55К основным расходам относятся
расходы, непосредственно связанные с

технологическими процессами

К основным расходам относятся  расходы, непосредственно связанные с технологическими процессами

Слайд 56Накладные расходы связаны с
обслуживанием производства и управлением производством.

Накладные расходы связаны с обслуживанием производства и управлением производством.

Слайд 57 По способу отнесения затрат на производство конкретных видов продукции

выделяют
прямые и косвенные затраты.

По способу отнесения затрат на производство конкретных видов продукции выделяют прямые и косвенные затраты.

Слайд 58расходы, непосредственно связанные с производством конкретных видов продукции, работ, услуг.


Прямые расходы

расходы, непосредственно связанные с производством конкретных видов продукции, работ, услуг. Прямые расходы

Слайд 59Прямые затраты планируются и учитываются непосредственно в сортовых калькуляциях себестоимости

продукции.

Прямые затраты планируются и учитываются непосредственно в сортовых калькуляциях себестоимости продукции.

Слайд 60 Косвенные расходы –
затраты, которые планируются и учитываются в

целом по цеху или предприятию

Косвенные расходы – затраты, которые планируются и учитываются в целом по цеху или предприятию

Слайд 61Коэффициент трудности (КТР) характеризует производительность оборудования при производстве различных видов

продукции:

Коэффициент трудности (КТР) характеризует производительность оборудования при производстве различных видов продукции:

Слайд 62ПО – производительность оборудования (например, сталеплавильного агрегата, прокатного стана) при

производстве основного вида продукции (стали, проката)

Пi – производительность оборудования (сталеплавильного

агрегата, прокатного стана) при производстве «i» вида продукции (стали, проката)

ПО – производительность оборудования (например, сталеплавильного агрегата, прокатного стана) при производстве основного вида продукции (стали, проката)Пi –

Слайд 63С помощью экономически обоснованного переводного коэффициента выпуск всех продуктов приводится

к выпуску одного условного продукта и общие затраты распределяются между

получаемыми продуктами.
С помощью экономически обоснованного переводного коэффициента выпуск всех продуктов приводится к выпуску одного условного продукта и общие

Слайд 64По отношению к изменению объема производства выделяют
постоянные и

переменные расходы.

По отношению к изменению объема производства выделяют постоянные и переменные расходы.

Слайд 65Условно постоянные затраты -
это затраты, абсолютный размер которых мало

или совсем не изменяется при изменении объема производства.

Условно постоянные затраты - это затраты, абсолютный размер которых мало или совсем не изменяется при изменении объема

Слайд 66Переменные затраты –
затраты, абсолютный размер которых изменяется прямо

пропорционально изменению объема производства.

Переменные затраты – затраты, абсолютный размер которых  изменяется прямо пропорционально изменению объема производства.

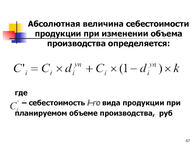
Слайд 67Абсолютная величина себестоимости продукции при изменении объема производства определяется:
где

– себестоимость i–го вида продукции при планируемом

объеме производства, руб
Абсолютная величина себестоимости продукции при изменении объема производства определяется: где     – себестоимость i–го

Слайд 68 Сi – то же при базовом объеме производства,

руб
– доля условно постоянных

затрат в себестоимости, доли ед.
k – коэффициент изменения объема производства

Сi – то же при базовом объеме производства, руб      –

Слайд 69где Q – базовый, а Q' – планируемый объем производства,

тонн

где Q – базовый, а Q' – планируемый объем производства, тонн

Слайд 70Себестоимость единицы продукции при изменения объема производства определяется по формуле:


– себестоимость единицы i–го вида продукции в

плановом периоде, руб/т;
– то же в базовом периоде.
Себестоимость единицы продукции при изменения объема производства определяется по формуле:    – себестоимость единицы i–го

Слайд 71Из приведенных формул видно, что
▬ в себестоимости

всего выпуска продукции при изменении объема производства условно-постоянные расходы остаются,

а переменные расходы меняются пропорционально изменению объема производства;

Из приведенных формул видно, что  ▬ в себестоимости всего выпуска продукции при изменении объема производства условно-постоянные

Слайд 72 ▬ в себестоимости же единицы продукции условно постоянные

расходы меняются обратно пропорционально изменению объема производства, а переменные расходы

остаются стабильными.

Из приведенных формул видно, что

▬ в себестоимости же единицы продукции условно постоянные расходы меняются обратно пропорционально изменению объема производства,

Слайд 733.4. Показатели себестоимости товарной продукции

3.4. Показатели себестоимости товарной продукции

Слайд 74При планировании и оценке выполнения плана по себестоимости товарной (реализуемой)

продукции на конкретный период времени определяются:

При планировании и оценке выполнения плана по себестоимости товарной (реализуемой) продукции на конкретный период времени определяются:

Слайд 751. Себестоимость основных видов продукции 2. Себестоимость всей товарной продукции,

произведенной предприятием 3. Общая сумма затрат на производство в целом

и по элементам (смета затрат)
1. Себестоимость основных видов продукции  2. Себестоимость  всей товарной продукции, произведенной предприятием   3.

Слайд 764. Изменение себестоимости товарной продукции определяется формуле:
где С –

процент изменения себестоимости продукции («+» – увеличение, «–» – снижение),%
СО

– себестоимость продукции по отчету за предшествующий период, руб/т
СПЛ – себестоимость продукции по плану, руб/т
4. Изменение себестоимости товарной продукции определяется формуле: где С – процент изменения себестоимости продукции («+» – увеличение,

Слайд 775. Затраты на рубль товарной продукции и их изменение в

процентах к прошлому году.
или

5. Затраты на рубль товарной продукции и их изменение в процентах к прошлому году. или

Слайд 78Изменение затрат на 1 рубль товарной продукции в плановом периоде

по сравнению с отчетным определяется по формуле (%):
ЗО

и ЗПЛ – отчетные и плановые затраты на рубль товарной продукции, коп/руб;
(«+» – увеличение, «–» – снижение)
Изменение затрат на 1 рубль товарной продукции в плановом периоде по сравнению с отчетным определяется по формуле

Слайд 79Абсолютная величина экономии (–) или перерасхода (+) от изменения себестоимости

товарной продукции (ЭТП):
стоимость товарной продукции в плановом периоде, руб
отчетные и

плановые затраты на рубль товарной продукции, коп/руб
Абсолютная величина экономии (–) или перерасхода (+) от изменения себестоимости товарной продукции (ЭТП):стоимость товарной продукции в плановом

Слайд 803.5. Расчеты изменения себестоимости и относительной экономии затрат на производство

продукции.

3.5. Расчеты изменения себестоимости и относительной экономии затрат на производство продукции.

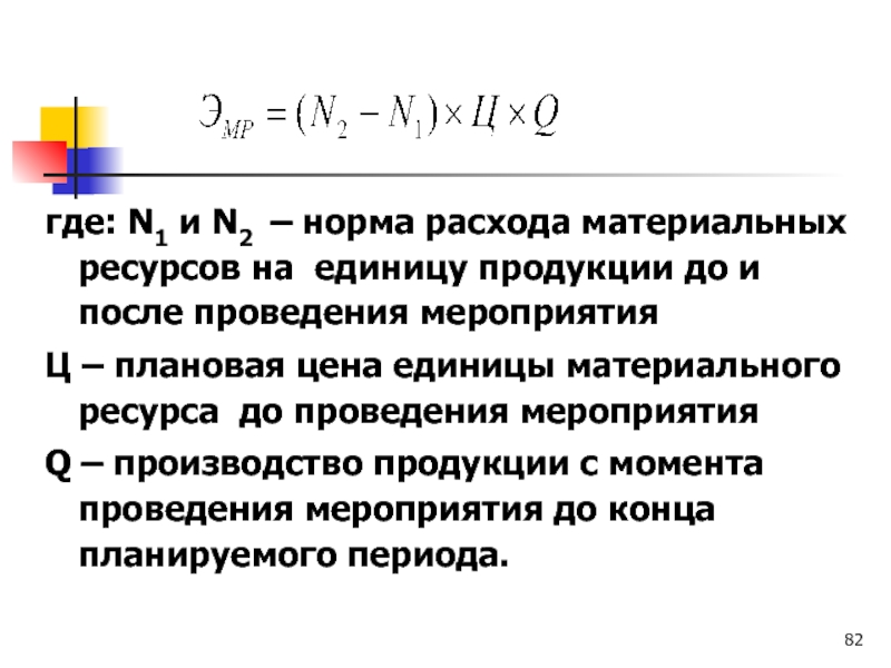
Слайд 81Экономия (перерасход) от снижения материальных затрат (ЭМР) в связи с

изменением норм расхода материальных ресурсов под влиянием факторов повышения технического

уровня производства определяется по формуле:
Экономия (перерасход) от снижения материальных затрат (ЭМР) в связи с изменением норм расхода материальных ресурсов под влиянием

Слайд 82где: N1 и N2 – норма расхода материальных ресурсов на

единицу продукции до и после проведения мероприятия
Ц – плановая цена

единицы материального ресурса до проведения мероприятия
Q – производство продукции с момента проведения мероприятия до конца планируемого периода.
где: N1 и N2 – норма расхода материальных ресурсов на единицу продукции до и после проведения мероприятияЦ

Слайд 83Изменение себестоимости за счет снижения (увеличения) норм расхода материальных ресурсов

определяется по формуле:
где СМР – изменение себестоимости, %
УМР –

удельный вес затрат на соответствующие ресурсы в себестоимости, доли ед.
ИМР – изменение норм расхода ресурсов, %
Изменение себестоимости за счет снижения (увеличения) норм расхода материальных ресурсов определяется по формуле: где СМР – изменение

Слайд 84Изменение себестоимости за счет изменения цен на ресурсы определяется:
где

СМРЦ – изменение себестоимости, %
ИМРЦ – изменение цен на соответствующие

ресурсы, %
Изменение себестоимости за счет изменения цен на ресурсы определяется: где СМРЦ – изменение себестоимости, %ИМРЦ – изменение

Слайд 85Экономия (перерасход) затрат под влиянием замены одних ресурсов другими:
где

ЭЗР – экономия (перерасход) затрат под влиянием замены одних ресурсов

другими, руб.;
N1 и N2 – норма расхода соответственно прежних и новых ресурсов на единицу продукции, т/т;
Экономия (перерасход) затрат под влиянием замены одних ресурсов другими: где ЭЗР – экономия (перерасход) затрат под влиянием

Слайд 86
Ц1 и Ц2 – плановые цены прежних и новых ресурсов,

руб/т;
Q – выпуск продукции с момента внедрения мероприятия до конца

планируемого периода, т.
Ц1 и Ц2 – плановые цены прежних и новых ресурсов, руб/т;Q – выпуск продукции с момента внедрения

Слайд 87Экономия от уменьшения затрат на оплату труда и отчислений на

социальные нужды в связи с сокращением численности работников:
где: ЧВЫС -

количество высвобождаемых работников;
ЗРП - среднемесячная оплата труда данной категории работников;
ЕСН - установленный процент отчислений на социальные нужды;
n - число месяцев с момента проведения мероприятия до конца года.

Экономия от уменьшения затрат на оплату труда и отчислений на социальные нужды в связи с сокращением численности

Слайд 88 Относительная экономия на условно постоянных расходах (ЭУПР) в результате

увеличения объема производства:
где t – темп прироста ТП в

планируемом году в сравнении с базовым, %
СБ – себестоимость ТП в базовом году, руб. УУП – удельный вес постоянных расходов в себестоимости ТП в базовом году, %.
Относительная экономия на условно постоянных расходах (ЭУПР) в результате увеличения объема производства: где  t –

Слайд 893.6. . Ключевые показатели менеджмента: выручка, прибыль, маржинальная прибыль, рентабельность.

3.6. . Ключевые показатели менеджмента: выручка, прибыль, маржинальная прибыль, рентабельность.

Слайд 90Выручка от реализации продукции
определяется исходя из

всех поступлений, связанных с расчетами за реализованные товары (работы, услуги)

или имущественные права, выраженные в денежной и (или) натуральной формах.
Выручка от реализации продукции   определяется исходя из всех поступлений, связанных с расчетами за реализованные товары

Слайд 91Сумма выручки отличается от стоимости отгруженной продукции за счет.
остатков

готовой продукции на складе;
остатков товаров, отгруженных, но неоплаченных;
товаров,

находящихся на ответственном хранении у покупателя
Сумма выручки отличается от стоимости отгруженной продукции за счет. остатков готовой продукции на складе; остатков товаров, отгруженных,

Слайд 92Прибыль – обобщающий показатель финансовых результатов хозяйственной деятельности, определяемый как

разность между выручкой от хозяйственной деятельности и суммой затрат на

эту деятельность
Прибыль – обобщающий показатель финансовых результатов хозяйственной деятельности, определяемый как разность между выручкой от хозяйственной деятельности и

Слайд 93В настоящее время в бухгалтерском учете выделяют пять видов (этапов

расчета) прибыли:
валовая прибыль
прибыль (убыток) от продаж
прибыль (убыток)

до налогообложения
прибыль (убыток) от обычной
деятельности
чистая прибыль (нераспределённая
прибыль (убыток) отчётного периода).

В настоящее время в бухгалтерском учете выделяют пять видов (этапов расчета) прибыли: валовая прибыль прибыль (убыток) от

Слайд 95Операционные доходы включают
▬ поступления, связанные с предоставлением за

плату во временное пользование активов организации и прав, возникающих из

патентов на изобретения и других видов интеллектуальной собственности;
▬ с участием в уставных капиталах других организаций (включая проценты и иные доходы по ценным бумагам) и т.д.
Операционные доходы включают ▬ поступления, связанные с предоставлением за плату во временное пользование активов организации и прав,

Слайд 96К внереализационным доходам относятся:
▬ доходы штрафы, пени, неустойки

за нарушение условий договоров;
▬ поступления в возмещение причиненных организации

убытков;
▬ прибыль прошлых лет, выявленная в отчетном году;
▬ суммы кредиторской задолженности, по которым истек срок исковой давности;
▬ курсовые разницы b lh/
К внереализационным доходам относятся: ▬ доходы штрафы, пени, неустойки за нарушение условий договоров; ▬ поступления в возмещение

Слайд 97Чрезвычайными доходами считаются
поступления, возникающие как последствия чрезвычайных

обстоятельств хозяйственной деятельности (стихийного бедствия, пожара, аварии, национализации и т.

п.).
Чрезвычайными доходами считаются   поступления, возникающие как последствия чрезвычайных обстоятельств хозяйственной деятельности (стихийного бедствия, пожара, аварии,

Слайд 98Чрезвычайные расходы
- это расходы, возникающие как последствия чрезвычайных обстоятельств

хозяйственной деятельности.

Чрезвычайные расходы - это расходы, возникающие как последствия чрезвычайных обстоятельств хозяйственной деятельности.

Слайд 99Показатели рентабельности характеризуют
соотношение полученного эффекта с величиной наличных или

использованных ресурсов.

Показатели рентабельности характеризуют соотношение полученного эффекта с величиной наличных или использованных ресурсов.

Слайд 100Рентабельность производства (Общая рентабельность)(RПР-ВА)

Рентабельность производства (Общая рентабельность)(RПР-ВА)

Слайд 101Рентабельность реализованной продукции (рентабельность издержек производства реализованной продукции):

Рентабельность реализованной продукции (рентабельность издержек производства реализованной продукции):

Слайд 102Рентабельность продаж
характеризует величину прибыли от продаж, приходящуюся на 1

рубль полученной выручки

Рентабельность продаж характеризует величину прибыли от продаж, приходящуюся на 1 рубль полученной выручки

Слайд 103В числителе вместо показателя прибыли может использоваться показатель чистой прибыли.


В этом случае говорят о чистой рентабельности производства, продукции, продаж.


В числителе вместо показателя прибыли может использоваться показатель чистой прибыли. В этом случае говорят о чистой рентабельности

Слайд 104Порог рентабельности (точка безубыточности) – показатель, характеризующий объем реализации продукции, при котором

выручка предприятия от реализации продукции (работ, услуг) равна всем его

совокупным затратам, т.е. это тот объем продаж, при котором предприятие не имеет ни прибыли, ни убытка.
Порог рентабельности (точка безубыточности) – показатель, характеризующий объем реализации продукции, при котором выручка предприятия от реализации продукции (работ, услуг)

Слайд 105В основе графика безубыточности лежит деление затрат на постоянные и

переменные

В основе графика безубыточности лежит деление затрат на постоянные и переменные

Слайд 106Объем производства
График безубыточности
Затраты, выручка
СПОЛН
СПЕР
СПОСТ

Объем производстваГрафик безубыточностиЗатраты, выручкаСПОЛНСПЕРСПОСТ

Слайд 107Объем производства
РП
График безубыточности
Затраты, выручка
СПОЛН
СПЕР
СПОСТ
т. БУ
QКР
РП=С
Зона прибыли
Зона убытков

Объем производстваРПГрафик безубыточностиЗатраты, выручкаСПОЛНСПЕРСПОСТт. БУQКРРП=СЗона прибылиЗона убытков

Слайд 108Объем производства в точке безубыточности носит название критического.

Объем производства в точке безубыточности носит название критического.

Слайд 109 Выручка, соответствующая точке безубыточности, называется пороговой выручкой.
Объем производства

(продаж) в точке безубыточности называется пороговым объемом производства (продаж).

Выручка, соответствующая точке безубыточности, называется пороговой выручкой. Объем производства (продаж) в точке безубыточности называется пороговым объемом

Слайд 110Выручка от реализации продукции

РП = СПОСТ +СПЕР + П

Выручка от реализации продукции             РП

Слайд 111где Ц – цена единицы продукции

переменные расходы на единицу продукции
QКР – критический объем производства.

где Ц – цена единицы продукции    – переменные расходы на единицу продукции QКР –

Слайд 112Критический выпуск:

Критический выпуск:

Слайд 113Маржинальный доход – разница между выручкой предприятия от реализации продукции (работ,

услуг) и суммой переменных затрат.

Маржинальный доход – разница между выручкой предприятия от реализации продукции (работ, услуг) и суммой переменных затрат.

Слайд 114Маржинальный запас прочности – отклонение фактической выручки от реализации продукции (работ,

услуг) от пороговой выручки (порога рентабельности), выраженное в процентах.

Маржинальный запас прочности – отклонение фактической выручки от реализации продукции (работ, услуг) от пороговой выручки (порога рентабельности), выраженное

Слайд 115Под средней величиной маржинального дохода понимают разницу между средней ценой

продукции и средними переменными затратами. Средняя величина маржинального дохода отражает

вклад единицы продукции в покрытие постоянных затрат и получение прибыли.
Под средней величиной маржинального дохода понимают разницу между средней ценой продукции и средними переменными затратами.  Средняя

Слайд 118Цена продукции в точке безубыточности:

Цена продукции в точке безубыточности:

Обратная связь

Если не удалось найти и скачать доклад-презентацию, Вы можете заказать его на нашем сайте. Мы постараемся найти нужный Вам материал и отправим по электронной почте. Не стесняйтесь обращаться к нам, если у вас возникли вопросы или пожелания:

Email: Нажмите что бы посмотреть 

Что такое TheSlide.ru?

Это сайт презентации, докладов, проектов в PowerPoint. Здесь удобно  хранить и делиться своими презентациями с другими пользователями.


Для правообладателей

Яндекс.Метрика