Разделы презентаций


Тема № 1. ПРИРОДА, ФИЗИЧЕСКИЕ ХАРАКТЕРИСТИКИ И КЛАССИФИКАЦИЯ ГРУНТОВ

Содержание

Предметом изучения механики грунтов являются материалы природного происхождения - грунты и их взаимодействие с сооружениями. Проектирование зданий в проектных институтах обычно осуществляется по типовым проектам, а фундаменты всегда проектируются, исходя из их

Слайды и текст этой презентации

Слайд 1Тема № 1. ПРИРОДА, ФИЗИЧЕСКИЕ ХАРАКТЕРИСТИКИ И КЛАССИФИКАЦИЯ ГРУНТОВ
Механика грунтов
Пыхтеева

Надежда Филипповна

Тема № 1. ПРИРОДА, ФИЗИЧЕСКИЕ ХАРАКТЕРИСТИКИ И КЛАССИФИКАЦИЯ ГРУНТОВ Механика грунтовПыхтеева Надежда Филипповна

Слайд 2Предметом изучения механики грунтов являются материалы природного происхождения - грунты

и их взаимодействие с сооружениями.

Проектирование зданий в проектных институтах обычно

осуществляется по типовым проектам, а фундаменты всегда проектируются, исходя из их индивидуальных условий – это обуславливается природным залеганием грунтов.

Предметом изучения механики грунтов являются материалы природного происхождения - грунты и их взаимодействие с сооружениями.	Проектирование зданий в

Слайд 3Область грунта, воспринимающая давление от сооружения, называется основанием.
 
Слой грунта под

подошвой фундамента называется несущим слоем грунта; остальные слои – ПОДСТИЛАЮЩИМИ.
 
ГРУНТ

– это рыхлые горные породы верхних слоев литосферы.

Подземная часть сооружения, предназначенная для передачи нагрузки от сооружения грунту, называется фундаментом.

Область грунта, воспринимающая давление от сооружения, называется основанием. Слой грунта под подошвой фундамента называется несущим слоем грунта; остальные

Слайд 41 - Обрез фундамента
2 - Фундамент
3 - Подошва фундамента
4

- Щебеночно-песчаная подготовка  

ПО – планировочная отметка;
в – ширина фундамента;
hf

– высота фундамента;
df – глубина заложения фундамента.

1 - Обрез фундамента2 - Фундамент3 - Подошва фундамента 4 - Щебеночно-песчаная подготовка  ПО – планировочная отметка;в

Слайд 5Фундамент– подземная или заглубленная часть сооружения, предназначенная для передачи нагрузки

от сооружения на основание.  

Подошва – нижняя поверхность фундамента.  

Основание–

толща грунтов, на которых возводится сооружение. Основание воспринимает от сооружений нагрузки, деформируясь под их воздействием.

Различают основания:
естественные – сложенные природными грунтами без их специальной подготовки. 
искусственные- представленные уплотненными или закрепленными грунтами природного происхождения или сложенные твердыми отходами производственной и хозяйственной деятельности человека.

Фундамент– подземная или заглубленная часть сооружения, предназначенная для передачи нагрузки от сооружения на основание.  Подошва – нижняя

Слайд 6Происхождение грунтов 
Грунт – горная порода, используемая в строительстве в качестве:
основания

фундамента – а
среды, в которой возводится сооружение - б
материала для

строительства сооружения – в

1 – дамба, 2 – насыпь автодороги

3 – туннель,
4 – трубопровод

Происхождение грунтов Грунт – горная порода, используемая в строительстве в качестве:основания фундамента – асреды, в которой возводится сооружение

Слайд 7Горная порода – закономерно построенная совокупность минералов, которая характеризуется составом,

структурой и текстурной.
Состав – перечень минералов, образующих горную породу. 
Структура

(строение)- размер, форма и процентное соотношение частиц, слагающих горную породу
Текстура (ткань, сплетение)- пространственное расположение слагающих породу частиц

Горная порода – закономерно построенная совокупность минералов, которая характеризуется составом, структурой и текстурной. Состав – перечень минералов,

Слайд 8Горные породы по происхождению подразделяют:
(ГОСТ 25100-2011 Грунты. Классификация) 
1)

Магматические, которые образуются при медленном остывании магмы в верхних слоях

земной коры (габбро, гранит), а также при быстром остывании магмы на поверхности земли (базальты, порфиры). 
2) Метаморфические, которые образуются в недрах земли из горных пород путем их перекристаллизации под воздействием высокого давления, высоких температур, раскаленных газов и горячих водных растворов (мрамор, сланцы).
3) Осадочные, которые образуются в результате выветривания, перемещения, осаждения и уплотнения продуктов разрушения исходных горных пород.
В зависимости от степени упрочнения различают осадочные горные породы: 
Сцементированные (доломиты, песчаники и другие)
Не сцементированные (крупнообломочные, песчаные, глинистые и другие)
4) Вулканогенно-осадочные, которые образуются из продуктов дробления застывающей лавы при её движении и при осаждении пирокластической массы (пепла, шлаков и др.)
5) Элювиальные, которые образуются в результате выветривания, и представлены не перемещенными продуктами разрушения.
6) Техногенные, которые образуются в результате жизнедеятельности человека.



Горные породы по происхождению подразделяют:(ГОСТ 25100-2011 Грунты. Классификация) 1)   Магматические, которые образуются при медленном остывании магмы

Слайд 9Грунт состоит из трех составляющих:
Твердая (частицы минералов)
Жидкая (вода)
Газообразная (воздух

или газ)

Зерна
(твердые частицы)
Поры (воздух+вода)
Различают механические грунтовые модели:
 

Однофазный (сухой) грунт – в порах полностью отсутствует вода
Двухфазный (водонасыщенный) грунт – поры полностью заполнены водой
Трехфазный (не водонасыщенный) грунт – поры частично заполнены водой, частично воздухом
Четырехфазный (не водонасыщенный мерзлый) грунт – вода, в основном, представлена кристалликами льда

Состав грунтов

Грунт состоит из трех составляющих:	Твердая (частицы минералов)Жидкая (вода) Газообразная (воздух или газ) Зерна (твердые частицы)Поры (воздух+вода)Различают механические

Слайд 10Твердые частицы грунтов

Состоят из породообразующих минералов:
 
Минералы, не вступающие во взаимодействия с

водой и растворенными в ней веществами (кварц, полевой шпат и другие) . Благоприятны для строительства
 
Минералы, растворимые в воде (гипс, галит и другие)
В большинстве своем не благоприятны для строительства

Глинистые минералы (иллит, каолинит и др.)
Обладают высокой коллоидной активностью, сильно изменяют свойства в зависимости от влажности.
 
Органические вещества (гумус)
Не благоприятны для строительства, так как хорошо впитывают воду и легко деформируются.

Твердые частицы грунтов        Состоят из породообразующих минералов:  Минералы, не вступающие

Слайд 11Жидкая составляющая грунтов
Кристаллизационная вода – принимает участие в строении кристаллических

решеток минералов и находится внутри частиц грунта
Поровая вода –

заполняет поры грунта, т.е пространство между твердыми частицами

(физико – химические связи)

Жидкая составляющая грунтовКристаллизационная вода – принимает участие в строении кристаллических решеток минералов и находится внутри частиц грунта

Слайд 12 1 - Прочносвязанная – ионы воды непосредственно у поверхности частицы,

испытывающие огромные силы притяжения.
2 - Рыхлосвязанная – ионы воды,

находящиеся на некотором удалений от частицы и испытывающие меньшие силы притяжения.
3 - Свободная вода – молекулы воды, находящиеся вне зоны влияния частицы.
 
Свободная вода подразделяется: 
Гравитационная – подчиняется законам гидравлики.
Капиллярная – по системе капиллярных каналов может подниматься вверх на значительную высоту (от 3,5 см в крупных песках до 6,5 м в суглинках).

1 - Прочносвязанная – ионы воды непосредственно у поверхности частицы, испытывающие огромные силы притяжения. 	2 - Рыхлосвязанная

Слайд 13Газообразная составляющая грунта
В верхних слоях грунта, соединяющихся с атмосферой, содержится

воздух.
Ниже газообразная составляющая может быть представлена воздухом или газом (азотом,

метаном, сероводородом и др.)
Газы в грунте могут быть:
в свободном состоянии;
растворены в воде.
Свободный газ:
незащемленный, сообщающийся с атмосферой;
защемленный в виде мельчайших пузырьков в воде.
Уменьшение давления вследствие разработки котлована может привести к выделению газа и разрушению природной структуры грунта.

Газообразная составляющая грунта		В верхних слоях грунта, соединяющихся с атмосферой, содержится воздух.		Ниже газообразная составляющая может быть представлена воздухом

Слайд 14Гранулометрический состав грунта
Гранулометрический состав грунта – это количественное соотношение

в грунте частиц определенного размера.
Определяется в соответствии с ГОСТ 12536-2014

«Грунты. Методы лабораторного определения гранулометрического (зернового) и микроагрегатного состава».
Выделяют основные гранулометрические фракции частиц.

Гранулометрический состав грунта характеризуется интегральной кривой гранулометрического (зернового) состава

Гранулометрический состав грунта 		Гранулометрический состав грунта – это количественное соотношение в грунте частиц определенного размера.	Определяется в соответствии

Слайд 151 – песок пылеватый
2 – песок мелкий
3 –

песок крупный

10
d10
d60

1 – песок пылеватый 2 – песок мелкий 3 – песок крупный 10d10d60

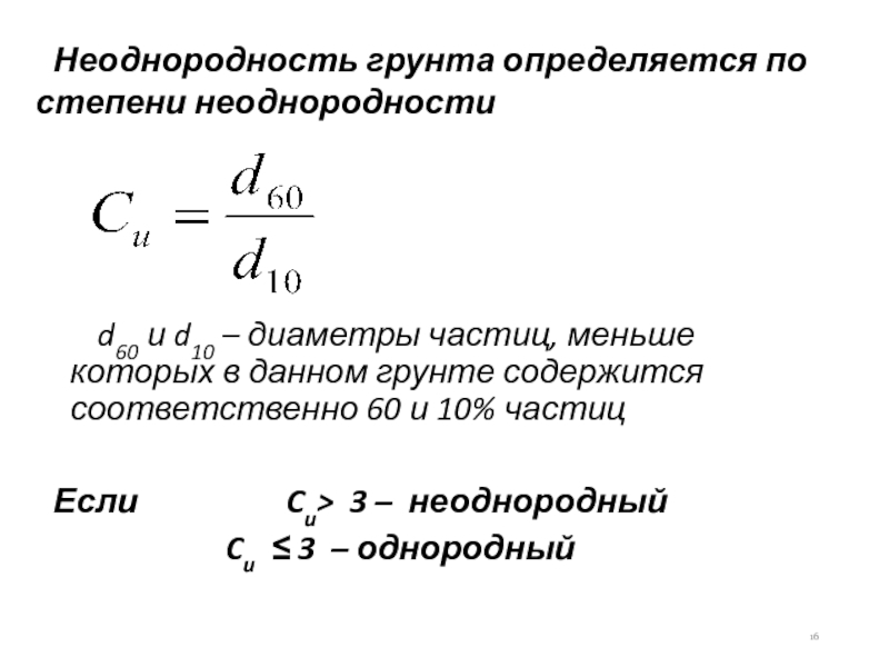
Слайд 16 d60 и d10 – диаметры частиц, меньше которых в данном

грунте содержится соответственно 60 и 10% частиц

Если

Cu> 3 – неоднородный
Cu ≤ 3 – однородный

Неоднородность грунта определяется по степени неоднородности

d60 и d10 – диаметры частиц, меньше которых в данном грунте содержится соответственно 60 и 10% частицЕсли

Слайд 17Структурные связи между частицами грунта
Связи между частицами и агрегатами частиц

в грунте называют структурными связями
Кристаллизационные – энергия которых соизмерима с

внутрикристаллической энергией атомов; присущи скальным грунтам, которые обладают высокой прочностью и малой деформируемостью; при разрушении связи не восстанавливаются.  
Механические (внутреннее трение грунта) – силы трения соприкасающихся частиц сыпучих грунтов; эти силы тем больше, чем менее окатаны зерна в грунте.  
Физико-химические (водно–коллоидные) – определяются электромолекулярными силами взаимного притяжения и отталкивания между твердыми частицами и ионами поровой воды в глинистых грунтах.
Физические – обусловлены действием физических полей (гравитационного, магнитного и др.). 
Криогенные – кристаллизационные связи, возникающие во влажных грунтах при отрицательной температуре в результате сцементирования их льдом; свойственны мерзлым грунтам.  
Цементационные – возникают в результате уплотнения грунта

Структурные связи между частицами грунта		Связи между частицами и агрегатами частиц в грунте называют структурными связямиКристаллизационные – энергия

Слайд 18Основные физические характеристики грунтов
Правила отбора, упаковки и транспортировки образцов грунта,

а также методики определения их физических характеристик регламентируются гостами
ГОСТ 30416

– 2012 «Грунты. Лабораторные испытания. Общие положения»
ГОСТ 5180 – 2015 «Грунты. Методы лабораторного определения физических характеристик»

Основные физические характеристики грунтов		Правила отбора, упаковки и транспортировки образцов грунта, а также методики определения их физических характеристик

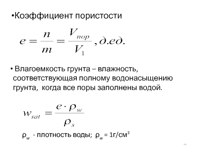
Слайд 24Коэффициент пористости

Влагоемкость грунта – влажность, соответствующая полному водонасыщению

грунта, когда все поры заполнены водой.

ρw - плотность воды;

ρw = 1г/см3

Коэффициент пористости Влагоемкость грунта – влажность, соответствующая полному водонасыщению грунта, когда все поры заполнены водой. 		ρw -

Слайд 27Показатель текучести

Показатель текучести

Слайд 29 Грунт в 3 слоя уплотняется равным числом ударов (по 30

– 40 ударов на каждый слой) в приборе стандартного уплотнения.

Определяется ρd (плотность сухого грунта). Затем грунт заменяют на грунт большей влажности и опыт повторяют.
 
Строится зависимость ρd от w
В процессе уплотнения грунта для контроля определяется коэффициент стандартного уплотнения

Грунт в 3 слоя уплотняется равным числом ударов (по 30 – 40 ударов на каждый слой) в

Слайд 30
 Классификация грунтов по ГОСТ 25100 – 2011

Классификация грунтов построена по

принципу:
Класс (подкласс) – по структурным связям. Тип (подтип) – по

происхождению. Вид (подвид) - по вещественному составу.
 Разновидности – по составу, свойствам и структуре грунтов.

Основные классы грунтов.
Скальные - это грунты с жесткими (кристаллизационными и цементационными) структурными связями.
Дисперсные – это грунты с физико-химическими (водно-коллоидными), физическими и механическими структурными связями.
Мерзлые – это грунты с криогенными структурными связями.


 Классификация грунтов по ГОСТ 25100 – 2011Классификация грунтов построена по принципу:	Класс (подкласс) – по структурным связям.

Слайд 32По коэффициенту водонасыщения
 
0


0,5

1,0 – насыщенные водой

По коэффициенту водонасыщения 0

Слайд 34По коэффициенту водонасыщения
(аналогично крупнообломочным)

По степени неоднородности

Cu> 3 – неоднородный


Cu ≤ 3 – однородный

По коэффициенту водонасыщения(аналогично крупнообломочным)По степени неоднородностиCu> 3 – неоднородный  Cu ≤ 3 – однородный

Слайд 35Классификация глинистых грунтов

Глинистый грунт – связный грунт, состоящий в основном

из пылеватых и глинистых частиц, число пластичности грунта ≥ 1%
 
По

числу пластичности
Ip= 1 -7 – супесь
Ip= 7 – 17 – суглинок
Ip> 17 – глина
 
По содержанию в грунте глинистых частиц d < 0,002 мм
 
< 3 % – песок
3 – 10 % – супесь
10 – 30 % – суглинок
> 30% – глина

Классификация глинистых грунтов	Глинистый грунт – связный грунт, состоящий в основном из пылеватых и глинистых частиц, число пластичности

Слайд 36По показателю текучести
(Для супесей)
 
IL< 0 – твердые
IL = 0

÷ 1 – пластичные
IL> 1 – текучие
(Для суглинков

и глин)
IL< 0 – твердые
IL = 0 ÷ 0,25 – полутвердые
IL = 0,25 ÷ 0,5 – тугопластичные
IL = 0,5 ÷ 0,75 – мягкопластичные
IL = 0,75 ÷ 1,0 – текучепластичные
IL>1 –текучие

По показателю текучести(Для супесей) 				IL< 0 – твердые 				IL = 0 ÷ 1 – пластичные 				IL> 1 –

Обратная связь

Если не удалось найти и скачать доклад-презентацию, Вы можете заказать его на нашем сайте. Мы постараемся найти нужный Вам материал и отправим по электронной почте. Не стесняйтесь обращаться к нам, если у вас возникли вопросы или пожелания:

Email: Нажмите что бы посмотреть 

Что такое TheSlide.ru?

Это сайт презентации, докладов, проектов в PowerPoint. Здесь удобно  хранить и делиться своими презентациями с другими пользователями.


Для правообладателей

Яндекс.Метрика