Разделы презентаций


Тема ОСОБЕННОСТИ ТЕХНОЛОГИИ ПЕРЕВОЗОК ГРУЗОВ

Содержание

ОСОБЕННОСТИ ТЕХНОЛОГИИ ПЕРЕВОЗОК ГРУЗОВПеревозка грузов подвижным составом автомобильного транспорта является сложным технологическим процессом, состоящим из таких технологических операций, как - подготовка груза и подача подвижного состава к месту загрузки; - грузовая

Слайды и текст этой презентации

Слайд 1Тема ОСОБЕННОСТИ ТЕХНОЛОГИИ ПЕРЕВОЗОК ГРУЗОВ

УЧЕБНЫЕ ВОПРОСЫ

Перевозки тарно-штучных грузов
Пакетные и контейнерные перевозки
Перевозки

грузов сменными полуприцепами и кузовами
Перевозки грузов специализированным подвижным составом
Перевозки навалочных

грузов
Междугородные и международные перевозки.
Централизованные перевозки, методы организации централизованных перевозок
Терминальные перевозки грузов
Самостоятельные занятия по теме
Контрольные вопросы
Тема ОСОБЕННОСТИ ТЕХНОЛОГИИ ПЕРЕВОЗОК ГРУЗОВУЧЕБНЫЕ ВОПРОСЫПеревозки тарно-штучных грузовПакетные и контейнерные перевозкиПеревозки грузов сменными полуприцепами и кузовамиПеревозки грузов

Слайд 2ОСОБЕННОСТИ ТЕХНОЛОГИИ ПЕРЕВОЗОК ГРУЗОВ

Перевозка грузов подвижным составом автомобильного транспорта является

сложным технологическим процессом, состоящим из таких технологических операций, как
-

подготовка груза и подача подвижного состава к месту загрузки;
- грузовая операция – непосредственно погрузка груза в пункте отправления;
- перевозка груза в пункт (пункты) назначения;
- выгрузка и сдача груза получателю;
- оформление передачи груза в пунктах отправления и назначения.
 
Для разных видов грузов технологические операции могут существенно различаться. В данном разделе рассматриваются особенности технологических процессов перевозки различных видов грузов: тарно-штучных, перевозимых пакетами и в контейнерах, навалочных, а также перевозки в междугородном и международном сообщении, способы организации централизованных перевозок.
ОСОБЕННОСТИ ТЕХНОЛОГИИ ПЕРЕВОЗОК ГРУЗОВПеревозка грузов подвижным составом автомобильного транспорта является сложным технологическим процессом, состоящим из таких технологических

Слайд 3ПЕРЕВОЗКИ ТАРНО-ШТУЧНЫХ ГРУЗОВ

Штучные грузы могут перевозиться в таре или без

нее, характеризуются габаритными размерами, массой, формой. Они принимаются к перевозке

и сдаются по счету и массе. Перевозка их может осуществляться отдельными единицами груза (поштучно) или укрупненными грузовыми единицами (пакетами либо в контейнерах).
В зависимости от массы одного места различают грузы мелкоштучные и грузы большой массы – с массой одного места более 250 кг, а для катно-бочковых – более 500 кг.
При перевозке мелкоштучные грузы нельзя объединять с грузами большой массы, так как они входят в более низкий диапазон по массе, но их нельзя относить также и к навалочным грузам, так как погрузка и выгрузка их набрасыванием (навалом) без укладки приводит к порче груза и его потерям.
К категории мелкоштучных грузов относятся некоторые строительные товары, частично продукция машиностроения (отдельные узлы и агрегаты машин, запасные части), металлургической промышленности, преимущественно товары народного потребления
ПЕРЕВОЗКИ ТАРНО-ШТУЧНЫХ ГРУЗОВШтучные грузы могут перевозиться в таре или без нее, характеризуются габаритными размерами, массой, формой. Они

Слайд 4ВИДЫ ТАРЫ МЕЛКОШТУЧНЫХ ГРУЗОВ
ящичные – в ящиках деревянных, фанерных, из

гофрированного картона и других материалов;
в полужесткой таре массой до 80

кг – в кипах, прессованных с упаковкой из рогожи или упаковочной ткани, с деревянными дощечками или планками, с обвязкой металлической лентой или проволокой;
в мягкой таре – в рогожных кулях, в тюках из упаковочной ткани, мешках с массой одного грузового места 50–80 кг. В основном так перевозят сыпучие грузы (зерно, крупа, сахар, мука и др.);
катные – в рулонах, фанерных барабанах и бочках, бидонах.

ВИДЫ ТАРЫ МЕЛКОШТУЧНЫХ ГРУЗОВящичные – в ящиках деревянных, фанерных, из гофрированного картона и других материалов;в полужесткой таре

Слайд 5УКРУПНЕННЫЕ ГРУЗОВЫЕ ЕДИНИЦЫ

В зависимости от вида грузового места погрузка и

выгрузка грузов могут выполняться вручную (для грузовых мест массой до

50 – 80 кг) или механизировано.
В последнем случае грузовые места формируют в укрупненные грузовые единицы (УГЕ – пакеты либо контейнеры) и применяют соответствующие подъемно-транспортные машины.
Способ загрузки подвижного состава зависит от свойств груза и оснащения погрузочно-разгрузочных пунктов средствами механизации.
Стационарные погрузочно-разгрузочные пункты, как правило, оснащены высокопроизводительным подъемно-транспортным оборудованием, чем обеспечивается сокращение продолжительности загрузки и разгрузки подвижного состава.
УКРУПНЕННЫЕ ГРУЗОВЫЕ ЕДИНИЦЫВ зависимости от вида грузового места погрузка и выгрузка грузов могут выполняться вручную (для грузовых

Слайд 6На временных пунктах передачи материальных средств погрузочно-разгрузочные работы чаще всего

выполняются вручную.
Для ограничения сроков загрузки подвижного состава грузовладельцам устанавливают

нормы времени простоя в следующих размерах:
- на погрузку или выгрузку груза массой до 1 т включительно – 12 мин,
- свыше 1 т – на каждую полную или неполную тонну добавляется 2 мин.

На временных пунктах передачи материальных средств погрузочно-разгрузочные работы чаще всего выполняются вручную. Для ограничения сроков загрузки подвижного

Слайд 7ВРЕМЯ ПРОСТОЯ ПС ПРИ ПРР ТАРНО-ШТУЧНЫХ ГРУЗОВ

В этом случае время

простоя подвижного состава можно определить из соотношения
 

t п = 12 + (q ф – 1) · 2, (1)
 
где t п – время загрузки (разгрузки) подвижного состава, мин;
q ф – фактическая загрузка транспортного средства, т.
 
Для автомобилей-фургонов, транспортных средств, оборудованных стандартными тентами, универсальных контейнеров, разгружаемых (загружаемых) без снятия с подвижного состава, норма времени устанавливается на первую тонну 13 мин, на каждую последующую – 3 мин.
 
Расчет выполняется по соотношению
 
t п = 13 + (q ф – 1) · 3. (2)
ВРЕМЯ ПРОСТОЯ ПС ПРИ ПРР ТАРНО-ШТУЧНЫХ ГРУЗОВВ этом случае время простоя подвижного состава можно определить из соотношения 

Слайд 8ПОМАШИННЫЕ ОТПРАВКИ ТАРНО-ШТУЧНЫХ ГРУЗОВ

В зависимости от величины партии груза перевозки

тарно-штучных грузов могут выполняться:
- помашинными отправками (полнопартионные перевозки);
- мелкопартионными отправками.
 
При

помашинных отправках, как правило, используется универсальный подвижной состав, но при необходимости защиты груза от воздействий внешней среды либо для повышения гарантии сохранности грузов при перевозке может применяться крытый подвижной состав или фургоны. Перевозки выполняются по маятниковым или кольцевым маршрутам.
ПОМАШИННЫЕ ОТПРАВКИ ТАРНО-ШТУЧНЫХ ГРУЗОВВ зависимости от величины партии груза перевозки тарно-штучных грузов могут выполняться:- помашинными отправками (полнопартионные

Слайд 9МЕЛКОПАРТИОННЫЕ ОТПРАВКИ ТШГ
При мелкопартионных отправках обслуживаются клиенты, как правило, не

имеющие оборудованных погрузочно-разгрузочных пунктов.
Такие перевозки более целесообразно выполнять подвижным

составом, оборудованным погрузочно-разгрузочными приспособлениями: грузоподъемным задним бортом, гидроподъемником и другими механизмами.
Перевозки мелкопартионных отправок целесообразно выполнять по развозочно-сборным маршрутам.


МЕЛКОПАРТИОННЫЕ ОТПРАВКИ ТШГПри мелкопартионных отправках обслуживаются клиенты, как правило, не имеющие оборудованных погрузочно-разгрузочных пунктов. Такие перевозки более

Слайд 10Распределение нагрузки по осям ПС












При неравномерном распределении нагрузки по осям

автомобиля увеличиваются усилия, передаваемые на шасси, тормозную систему, что, в

свою очередь, ухудшает управляемость автомобилем; за счет превышения нагрузок на оси увеличивается износ как транспортного средства, так и дорожного покрытия.

Распределение нагрузки по осям ПСПри неравномерном распределении нагрузки по осям автомобиля увеличиваются усилия, передаваемые на шасси, тормозную

Слайд 11Расчет нагрузки на заднюю ось ПС АТС

- нагрузка на заднюю

ось одиночного двухосного транспортного средства



, (3)
 



где P2 – нагрузка на заднюю ось транспортного средства, т;
m 2 – масса транспортного средства, приходящаяся на заднюю ось, т;
Q – масса перевозимого груза, т;
l 1 – расстояние от центра тяжести груза до передней оси автомобиля, т;
L – база (расстояние между осями) автомобиля, м;
Расчет нагрузки на заднюю ось ПС АТС- нагрузка на заднюю ось одиночного двухосного транспортного средства

Слайд 121. ПЕРЕВОЗКИ ТАРНО-ШТУЧНЫХ ГРУЗОВ
- нагрузка на элементы автопоезда:
б) на заднюю

тележку тягача




, (5)


где P2 – нагрузка на заднюю тележку тягача, т;
l с – расстояние от оси седла до передней оси автомобиля, м;
 
в) на ось (тележку) полуприцепа


, (6)


где P3 – нагрузка на ось (тележку) полуприцепа, т;
m2п – масса полуприцепа, приходящаяся на заднюю ось (тележку), т.
1. ПЕРЕВОЗКИ ТАРНО-ШТУЧНЫХ ГРУЗОВ- нагрузка на элементы автопоезда:б) на заднюю тележку тягача

Слайд 132. ПАКЕТНЫЕ И КОНТЕЙНЕРНЫЕ ПЕРЕВОЗКИ
Перевозка тарно-штучных грузов отдельными грузовыми местами

(поштучно) неэффективна из-за значительных простоев подвижного состава под погрузкой и

разгрузкой и соответственно низкой производительности труда как транспортников, так и подразделений, выполняющих погрузочно-разгрузочные работы. Вместе с тем перевозка грузов пакетами и в контейнерах за счет механизации грузовых операций позволяет значительно сократить простои подвижного состава, ускорить продвижение грузов, сократить их потери при транспортировке.
 
2. ПАКЕТНЫЕ И КОНТЕЙНЕРНЫЕ ПЕРЕВОЗКИПеревозка тарно-штучных грузов отдельными грузовыми местами (поштучно) неэффективна из-за значительных простоев подвижного состава

Слайд 142.1. ПАКЕТНЫЕ ПЕРЕВОЗКИ
 
Несмотря на явные преимущества, получаемые при перевозках укрупненными

грузовыми единицами, следует учитывать, что перевозка пакетами связана с определенными

сложностями:

- несоблюдением кратности размеров поддонов и кузова автомобиля. При перевозке грузов с небольшой объемной массой коэффициент использования грузоподъемности автомобиля может снижаться. Кроме того, при установке пакетов в кузове транспортного средства между ними остаются пустоты, которые необходимо заполнять порожней тарой либо другими подручными материалами во избежание смещений груза при транспортировке;
- ограничением высоты пакета его устойчивостью при перевозке автотранспортом. Чем больше высота пакета, тем выше требования к его увязке и укладке груза. Для увязки пакета используют бандажи (при перевозке кирпича), термоусадочную пленку, металлическую ленту и другие материалы. Пакеты формируют, укладывая груз вперевязку (мешки, ящики), «в елочку» (кирпич), либо другими способами, позволяющими
2.1. ПАКЕТНЫЕ ПЕРЕВОЗКИ Несмотря на явные преимущества, получаемые при перевозках укрупненными грузовыми единицами, следует учитывать, что перевозка пакетами

Слайд 152. ПАКЕТНЫЕ И КОНТЕЙНЕРНЫЕ ПЕРЕВОЗКИ
Масса средств пакетирования не превышает 4–5

% массы перевозимого груза при применении поддонов, при использовании других

средств – меньше.
Пакетные перевозки позволяют экономить на таре и упаковке, если в качестве упаковочного материала применять термоусадочную пленку. При прямых автомобильных перевозках пакетный способ может быть преобладающим.
Потребность в средствах пакетирования определяется исходя из количества груза, подлежащего перевозке, фактической грузоподъемности пакета (массы одного грузового места) и оборачиваемости средств пакетирования по формуле


, (7)
 
где X п – потребное число поддонов, шт.;
Q – количество груза, подлежащего перевозке, т;
q п – грузоподъемность пакета, т;
γ п – коэффициент использования грузоподъемности пакета;
D э – количество дней для перевозки груза;
t оп – время оборота средств пакетирования, дн.
2. ПАКЕТНЫЕ И КОНТЕЙНЕРНЫЕ ПЕРЕВОЗКИМасса средств пакетирования не превышает 4–5 % массы перевозимого груза при применении поддонов,

Слайд 162.2. КОНТЕЙНЕРНЫЕ ПЕРЕВОЗКИ НА АВТОТРАНСПОРТЕ

Применение контейнеров для перевозок грузов позволяет

решать ряд проблем:
- механизировать погрузочно-разгрузочные операции;
- сократить непроизводительные простои подвижного

состава в пунктах погрузки-выгрузки грузов;
- обеспечить сохранность грузов как при перевозке, так и в условиях временного хранения на открытых площадках;
- сократить потребность в специализированном подвижном составе для грузов, требующих особых условий хранения;
- сократить расходы материалов и труда на изготовление тары.

Вместе с тем организация перевозок грузов в контейнерах неизбежно вызывает необходимость затрат на приобретение и содержание контейнеров, оборудование погрузочно-разгрузочных пунктов и оснащение их соответствующим подъемно-транспортным оборудованием; появляется необходимость иметь специализированный подвижной состав для перевозки крупно- и среднетоннажных контейнеров; за счет перевозки контейнеров снижается коэффициент использования грузоподъемности автомобиля γ; требуется выполнять перевозку порожних контейнеров к местам их загрузки.
2.2. КОНТЕЙНЕРНЫЕ ПЕРЕВОЗКИ НА АВТОТРАНСПОРТЕПрименение контейнеров для перевозок грузов позволяет решать ряд проблем:- механизировать погрузочно-разгрузочные операции;- сократить

Слайд 182.2. КОНТЕЙНЕРНЫЕ ПЕРЕВОЗКИ НА АВТОТРАНСПОРТЕ

Контейнерная транспортная система (КТС) представляет собой

систему взаимно согласованных плановых, управленческих, организационных и технических мероприятий по

эффективному использованию контейнеров и предполагает:
- комплексное развитие технических средств системы (контейнеров, средств пакетирования, специализированного подвижного состава, средств механизации погрузочно-разгрузочных работ);
- единую систему планирования перевозок с использованием всех видов транспорта;
единую для всех участников транспортного процесса технологию работ (транспорт, грузовладельцы, грузоперерабатывающие объекты, экспедиторы);
- единое коммерческо-правовое регулирование (единые правила перевозок, технические условия погрузки и крепления контейнеров, унификация документации и т. д.);
- единое экономическое регулирование перевозок (согласование тарифов, унификация сборов за услуги, отчета и отчетности);
- единую систему экономических и эксплуатационных показателей;
- единую систему оперативного управления контейнерными перевозками.

2.2. КОНТЕЙНЕРНЫЕ ПЕРЕВОЗКИ НА АВТОТРАНСПОРТЕКонтейнерная транспортная система (КТС) представляет собой систему взаимно согласованных плановых, управленческих, организационных и

Слайд 192.2. КОНТЕЙНЕРНЫЕ ПЕРЕВОЗКИ НА АВТОТРАНСПОРТЕ

Автомобильный транспорт в КТС участвует, выполняя

функции:
- подвоза к пунктам отправки и развоза от пунктов доставки

потребителям (грузополучателям). Иначе ее называют «сбор и развоз» контейнеров;
- перевозок контейнеров между пунктами отправки и доставки, между грузовыми станциями и терминалами, непосредственно «от двери до двери». Такие перевозки называют магистральными.
 
Выбор технологических схем перевозок контейнеров определяется, в первую очередь, возможностями грузоотправителей и грузополучателей выполнять погрузочно-разгрузочные операции с контейнерами, дальностью перевозок и другими факторами. В целом же наиболее распространенными могут быть следующие схемы:
- перевозка контейнеров между контейнерными пунктами со сменой их в пунктах передачи (с механизированной выгрузкой и сменой у грузоотправителя и грузополучателя). В данном случае контейнер загружается или разгружается у грузовладельца без участия при этом автомобиля. Движение может быть организованно как по маятниковым, так и по кольцевым маршрутам.
- перевозка контейнера без снятия его с автомобиля. Контейнер при этом выполняет функции фургона, экономический эффект его применения минимален, но вместе с тем контейнер предохраняет груз от воздействия внешней среды, потерь при перевозке и кратковременном хранении и расхищения.
- перевозка контейнера без снятия его с автомобиля у грузополучателя. В пункте отправления осуществляется загрузка груза в контейнер (без участия подвижного состава), установка контейнера на подвижной состав, а в пункте доставки груз выгружается из контейнера без снятия последнего с автомобиля.

2.2. КОНТЕЙНЕРНЫЕ ПЕРЕВОЗКИ НА АВТОТРАНСПОРТЕАвтомобильный транспорт в КТС участвует, выполняя функции:- подвоза к пунктам отправки и развоза

Слайд 202.2. КОНТЕЙНЕРНЫЕ ПЕРЕВОЗКИ НА АВТОТРАНСПОРТЕ
При организации перевозок контейнеров в прямом

автомобильном сообщении оборотный парк контейнеров должен быть таким, чтобы обеспечивалось

соответствие ритма загрузки контейнеров интервалу подачи подвижного состава под загрузку
 
I а = R п ; (8)

; (9)


; (10)
 


, (11)
 
где X к – потребный парк контейнеров;
I а – интервал прибытия подвижного состава под загрузку, ч;
R п – ритм загрузки контейнеров, ч;
t о – время оборота автомобиля (автопоезда), ч;
A э – количество автомобилей, занятых на перевозке контейнеров;
t ок – время оборота контейнера, ч;
n к – количество контейнеров, одновременно загружаемых в автомо биль.
2.2. КОНТЕЙНЕРНЫЕ ПЕРЕВОЗКИ НА АВТОТРАНСПОРТЕПри организации перевозок контейнеров в прямом автомобильном сообщении оборотный парк контейнеров должен быть

Слайд 212.2. КОНТЕЙНЕРНЫЕ ПЕРЕВОЗКИ НА АВТОТРАНСПОРТЕ

Нормы времени на погрузочно-разгрузочные операции с

контейнерами рекомендуется устанавливать в соответствии с данными табл. 1.
При учете

объема транспортной работы по перевозке контейнеров объем перевезенного груза определяется исходя из номинальной массы брутто контейнера, но не с учетом фактически перевезенного груза. В то же время при планировании и загрузке подвижного состава следует учитывать фактическую массу брутто контейнера для достижения более полной загрузки транспортного средства.


2.2. КОНТЕЙНЕРНЫЕ ПЕРЕВОЗКИ НА АВТОТРАНСПОРТЕНормы времени на погрузочно-разгрузочные операции с контейнерами рекомендуется устанавливать в соответствии с данными

Слайд 223. ПЕРЕВОЗКИ ГРУЗОВ СМЕННЫМИ ПОЛУПРИЦЕПАМИ И КУЗОВАМИ

Сменные полуприцепы и кузова

применяют, когда нецелесообразно или по условиям перевозки невозможно организовать транспортировку

в контейнерах.
В таком случае передача груза осуществляется вместе с полуприцепом или со сменным кузовом. При этом отпадает необходимость в контейнерах, оборудовании погрузочно-разгрузочных пунктов дорогостоящими перегружателями контейнеров, а автопредприятий – контейнеровозами.

Технологический процесс перевозки грузов сменными полуприцепами включает операции:
- в пункте отправления – прицепку загруженного полуприцепа;
- на маршруте – движение с полуприцепом;
- в пункте назначения – отцепку груженого полуприцепа, прицепку порожнего или груженого для движения в обратном направлении полуприцепа;
- движение к начальному (очередному на маршруте) пункту.
3. ПЕРЕВОЗКИ ГРУЗОВ  СМЕННЫМИ ПОЛУПРИЦЕПАМИ И КУЗОВАМИСменные полуприцепы и кузова применяют, когда нецелесообразно или по условиям

Слайд 233. ПЕРЕВОЗКИ ГРУЗОВ СМЕННЫМИ ПОЛУПРИЦЕПАМИ И КУЗОВАМИ

При перевозке грузов сменными

кузовами передача груза осуществляется установкой и снятием кузова.
Все операции по

загрузке груза в полуприцеп (сменный кузов) выполняются без участия магистрального транспорта, для буксировки полуприцепов по территории пунктов передачи используются маневровые тягачи, для перевозки сменных кузовов – соответственно маневровые автомобили (рис. 2).
Продолжительность оборота магистрального тягача (рис. 3) включает время на движение по маршруту и время на прицепку-отцепку полуприцепов (снятие и установку кузовов) в пунктах передачи (t i(п,о,п-о):



, (12)
3. ПЕРЕВОЗКИ ГРУЗОВ  СМЕННЫМИ ПОЛУПРИЦЕПАМИ И КУЗОВАМИПри перевозке грузов сменными кузовами передача груза осуществляется установкой и

Слайд 243. ПЕРЕВОЗКИ ГРУЗОВ СМЕННЫМИ ПОЛУПРИЦЕПАМИ И КУЗОВАМИ

3. ПЕРЕВОЗКИ ГРУЗОВ  СМЕННЫМИ ПОЛУПРИЦЕПАМИ И КУЗОВАМИ

Слайд 253. ПЕРЕВОЗКИ ГРУЗОВ СМЕННЫМИ ПОЛУПРИЦЕПАМИ И КУЗОВАМИ

3. ПЕРЕВОЗКИ ГРУЗОВ  СМЕННЫМИ ПОЛУПРИЦЕПАМИ И КУЗОВАМИ

Слайд 262.2. КОНТЕЙНЕРНЫЕ ПЕРЕВОЗКИ НА АВТОТРАНСПОРТЕ

Количество полуприцепов на обменных пунктах должно

быть таким, чтобы была возможность обеспечить их загрузку (разгрузку, загрузку-разгрузку)

за время, равное интервалу движения тягачей на маршруте, то есть должно соблюдаться условие равенства интервала движения автотягачей на маршруте и ритма обработки полуприцепов
 


; (13)



; (14)



. (15)

2.2. КОНТЕЙНЕРНЫЕ ПЕРЕВОЗКИ НА АВТОТРАНСПОРТЕКоличество полуприцепов на обменных пунктах должно быть таким, чтобы была возможность обеспечить их

Слайд 272.2. КОНТЕЙНЕРНЫЕ ПЕРЕВОЗКИ НА АВТОТРАНСПОРТЕ

C учетом значения to (формула (12)

и соотношений (13)–(15) можно определить число полуприцепов на каждом пункте

перегрузки

, (16)


Получаемые значения Пi могут быть только целыми числами, а дробные числа во избежание ограничения технологического процесса следует округлять в сторону увеличения.
Общее количество полуприцепов для обеспечения перевозки должно обеспечить возможность их перевозки автотягачами и своевременную их обработку на обменных пунктах:


, (17)


где m – количество обменных пунктов на маршруте.
Нормы времени на отцепку и зацепку обменных полуприцепов приведены в табл. 2.






2.2. КОНТЕЙНЕРНЫЕ ПЕРЕВОЗКИ НА АВТОТРАНСПОРТЕC учетом значения to (формула (12) и соотношений (13)–(15) можно определить число полуприцепов

Слайд 282.2. КОНТЕЙНЕРНЫЕ ПЕРЕВОЗКИ НА АВТОТРАНСПОРТЕ
Сменные кузова используются в качестве контейнеров

для сбора и вывоза мусора предприятиями Спецтранса, могут использоваться и

для других видов грузов. В некоторых странах Европы они получили довольно широкое распространение.

Приняты стандартные параметры сменных кузовов:
- габаритные ширина и высота для всех типов кузовов одинаковы и составляют 2500×2600 мм,
- внутренние параметры составляют соответственно 2440×2350 мм.
Характеристики сменных кузовов приведены в табл. 3.
2.2. КОНТЕЙНЕРНЫЕ ПЕРЕВОЗКИ НА АВТОТРАНСПОРТЕСменные кузова используются в качестве контейнеров для сбора и вывоза мусора предприятиями Спецтранса,

Слайд 292.2. КОНТЕЙНЕРНЫЕ ПЕРЕВОЗКИ НА АВТОТРАНСПОРТЕ

2.2. КОНТЕЙНЕРНЫЕ ПЕРЕВОЗКИ НА АВТОТРАНСПОРТЕ

Слайд 304. ПЕРЕВОЗКИ ГРУЗОВ СПЕЦИАЛИЗИРОВАННЫМ ПОДВИЖНЫМ СОСТАВОМ

К специализированному подвижному составу (СПС) относят

автотранспортные средства, приспособленные для перевозки одного или нескольких однородных грузов

и оборудованные приспособлениями и устройствами, обеспечивающими сохранность грузов и механизацию или автоматизацию погрузочно-разгрузочных работ.

Преимущества использования СПС:
повышение сохранности грузов за счет исключения влияния на него окружающей среды;
снижение вредных последствий перевозки грузов на окружающую среду (исключение пыления, испарения);
снижение доли ручного труда при выполнении погрузочно-разгрузочных работ;
уменьшение расходов на тару и упаковку.
Недостатки использования СПС:
снижение грузоподъемности АТС на 10–20 %;
увеличение стоимости подвижного состава по сравнению со стоимостью универсальных АТС в 1,5-2 раза;
снижение показателей использования подвижного состава по пробегу; как правило, его невозможно использовать для перевозок обратными рейсами.


4. ПЕРЕВОЗКИ ГРУЗОВ СПЕЦИАЛИЗИРОВАННЫМ ПОДВИЖНЫМ СОСТАВОМК специализированному подвижному составу (СПС) относят автотранспортные средства, приспособленные для перевозки одного

Слайд 314. ПЕРЕВОЗКИ ГРУЗОВ СПЕЦИАЛИЗИРОВАННЫМ ПОДВИЖНЫМ СОСТАВОМ

Время простоя специализированного подвижного состава при

его загрузке и разгрузке определяется аналогично, как при перевозке автофургонами,

универсальными самосвалами, но при использовании для этой цели оборудования, установленного на СПС, – исходя из его производительности.
Эффективность и целесообразность применения для перевозок грузов специализированного подвижного состава должна определяться с учетом экономических, экологических, технических и других факторов.
Целесообразность использования подвижного состава при условии достижения большей производительности можно определить по равноценному расстоянию перевозок по формуле

, (18)



где l p – равноценное расстояние перевозок, км;
q – разница в грузоподъемности подвижного состава, т;
t п-р – разница в продолжительности времени простоя универсального
и специализированного подвижного состава при погрузке-раз-
грузке и по другим причинам, ч.



4. ПЕРЕВОЗКИ ГРУЗОВ СПЕЦИАЛИЗИРОВАННЫМ ПОДВИЖНЫМ СОСТАВОМВремя простоя специализированного подвижного состава при его загрузке и разгрузке определяется аналогично,

Слайд 325. ПЕРЕВОЗКИ НАВАЛОЧНЫХ ГРУЗОВ
В строительстве это грунт, глина, песок, камень,

гравий, щебень, шлак (около 150 наименований). Навалочные грузы в строительстве

составляют 75–80 % от общего объема перевозок.
Перевозки таких грузов выполняются, как правило, на небольшие расстояния, в связи с чем существенное влияние на время ездки и соответственно на производительность подвижного состава оказывает время простоя под погрузочно-разгрузочными операциями:



, (19)
где t e – время одной ездки, ч;
t п(р) – время погрузки (выгрузки), ч;
t дв – время движения, ч;
l ег – длина ездки (расстояние перевозки), км;
V т – скорость техническая, км / ч.



5. ПЕРЕВОЗКИ НАВАЛОЧНЫХ ГРУЗОВВ строительстве это грунт, глина, песок, камень, гравий, щебень, шлак (около 150 наименований). Навалочные

Слайд 335. ПЕРЕВОЗКИ НАВАЛОЧНЫХ ГРУЗОВ
Для ускорения разгрузки подвижного состава применяют самосвалы

или самосвальные поезда. Тип самосвала подбирают в соответствии с особенностями

перевозимого груза (табл. 5, 6).
Время погрузки определяется производительностью погрузочных машин (чаще всего это машины периодического действия – экскаваторы, погрузчики с ковшом и т. д.) по формуле

, (20)
 
где n к – число ковшей груза, загружаемого в кузов подвижного состава;
t ц – время одного цикла работы подъемно-транспортной машины, ч.
Число циклов по загрузке автомобиля определяется соотношением емкостей кузова и ковша экскаватора (другой подъемно-транспортной машины):


, (21)
где q а – грузоподъемность автомобиля, т;
F к – вместимость ковша подъемно-транспортной машины, м3;
ρ – объемная масса груза, т / м3;
k – коэффициент наполнения ковша.



5. ПЕРЕВОЗКИ НАВАЛОЧНЫХ ГРУЗОВДля ускорения разгрузки подвижного состава применяют самосвалы или самосвальные поезда. Тип самосвала подбирают в

Слайд 345. ПЕРЕВОЗКИ НАВАЛОЧНЫХ ГРУЗОВ

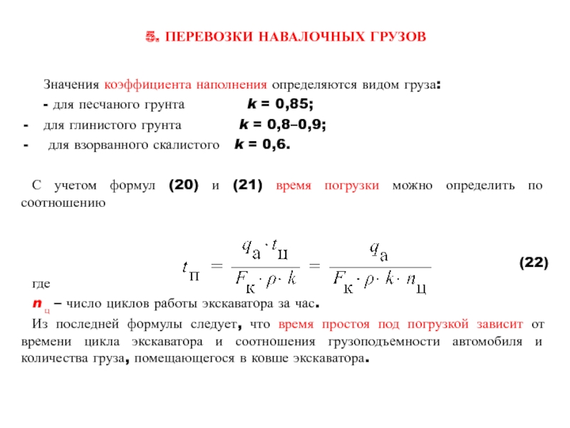
Значения коэффициента наполнения определяются видом груза:
- для

песчаного грунта k =

0,85;
для глинистого грунта k = 0,8–0,9;
для взорванного скалистого k = 0,6.

С учетом формул (20) и (21) время погрузки можно определить по соотношению


(22)
где
n ц – число циклов работы экскаватора за час.
Из последней формулы следует, что время простоя под погрузкой зависит от времени цикла экскаватора и соотношения грузоподъемности автомобиля и количества груза, помещающегося в ковше экскаватора.




5. ПЕРЕВОЗКИ НАВАЛОЧНЫХ ГРУЗОВЗначения коэффициента наполнения определяются видом груза:- для песчаного грунта

Слайд 355. ПЕРЕВОЗКИ НАВАЛОЧНЫХ ГРУЗОВ

Очевидно, что оно (время простоя под загрузкой)

может быть минимальным в случае, когда количество одновременно загружаемого груза

будет соответствовать грузоподъемности автомобиля, то есть при условии


. (23)
 
Однако при загрузке в автомобиль такого количества груза одновременно (за один цикл) рама и ходовая часть автомобиля будут испытывать значительную ударную нагрузку, вызывающую ускоренный их износ, а иногда и поломки. По этой причине экскаваторы и подвижной состав подбирают таким образом, чтобы соотношение вместимостей кузова автомобиля и ковша экскаватора было в пределах:
при перевозке мягкого грунта – 3;
для тяжелого или смерзшегося грунта – 4;
для скального грунта – 5.





5. ПЕРЕВОЗКИ НАВАЛОЧНЫХ ГРУЗОВОчевидно, что оно (время простоя под загрузкой) может быть минимальным в случае, когда количество

Слайд 365. ПЕРЕВОЗКИ НАВАЛОЧНЫХ ГРУЗОВ

Количество груза, который может быть перевезен в

кузове автомобиля, определяется с учетом объема груза, нагружаемого выше уровня

бортов кузова, по формуле



, (24)

где Vг – объем груза, загружаемого в кузов автомобиля, м3;
Vк – геометрический объем кузова, м3;
b к – ширина кузова, м;
α дв – угол естественного откоса груза в движении, град.

Некоторые характеристики часто встречающихся при перевозке навалочных грузов (плотность, значения угла естественного откоса) приведены в табл. 7.





5. ПЕРЕВОЗКИ НАВАЛОЧНЫХ ГРУЗОВКоличество груза, который может быть перевезен в кузове автомобиля, определяется с учетом объема груза,

Слайд 375. ПЕРЕВОЗКИ НАВАЛОЧНЫХ ГРУЗОВ

5. ПЕРЕВОЗКИ НАВАЛОЧНЫХ ГРУЗОВ

Слайд 385. ПЕРЕВОЗКИ НАВАЛОЧНЫХ ГРУЗОВ

В зависимости от плотности груза максимальная загрузка

автомобиля может быть меньше, соответствовать или больше его грузоподъемности.
В

последнем случае, когда q а > q н , необходимо ограничивать загрузку автомобиля его номинальной грузоподъемностью.

Объем загружаемого при этом груза определяют из соотношения


, (25)

где ρ – плотность груза, т/м3.
 
ОСОБЕННОСТИ КАРЬЕРНЫХ ПЕРЕВОЗОК
 
Перевозки навалочных грузов часто выполняются непосредственно из карьеров. Примерами таких перевозок могут служить вывоз гравия, песка, угля, руд при добыче их открытым способом, вывоз грунта в отвалы при подготовке карьеров, котлованов и другие работы.
Особенностями таких перевозок являются:
значительные объемы перевозимых грузов;
непостоянство дорог, отсутствие дорожного покрытия;
повышенные требования к прочности подвижного состава;
сложные условия движения с уклонами 8–10 % и крутыми поворотами с радиусами закруглений 20–25 м;
короткие маршруты перевозок;
простои подвижного состава, связанные с технологическими перерывами в течение смены для перепланировки и очистки забоя.





5. ПЕРЕВОЗКИ НАВАЛОЧНЫХ ГРУЗОВВ зависимости от плотности груза максимальная загрузка автомобиля может быть меньше, соответствовать или больше

Слайд 395. ПЕРЕВОЗКИ НАВАЛОЧНЫХ ГРУЗОВ

Данные обстоятельства определяют особенности планирования работы самосвалов,

тяжелые условия их работы и вызывают необходимость их более частого

и тщательного обслуживания.

Схемы движения подвижного состава при вывозе грузов из карьера могут быть:
встречная
одно- или двухполосная,
тупиковая,
кольцевая.

Выбор схемы определяется дальностью перевозки, шириной рабочих площадок и схемой установки экскаваторов, интенсивностью и безопасностью движения, расходами на строительство дорог.





5. ПЕРЕВОЗКИ НАВАЛОЧНЫХ ГРУЗОВДанные обстоятельства определяют особенности планирования работы самосвалов, тяжелые условия их работы и вызывают необходимость

Слайд 406. МЕЖДУГОРОДНЫЕ И МЕЖДУНАРОДНЫЕ ПЕРЕВОЗКИ ГРУЗОВ

К междугородным перевозкам относятся перевозки,

осуществляемые за пределы черты города (другого населенного пункта) на расстояния

более 50 км. На автомагистралях с устойчивыми грузопотоками автопредприятия и организации осуществляют регулярные междугородные перевозки.
Грузы к перевозке в междугородном сообщении принимаются поездными и мелкими отправками.
В соответствии с действующими Правилами перевозок грузов автомобильным транспортом поездными считаются отправки грузов массой свыше 5 т, предъявляемые к отправке одним грузоотправителем в адрес одного грузополучателя по одному товарно-транспортному документу, а мелкими отправками – грузы массой свыше 10 кг и до 5 т включительно.
Грузы массой до 10 кг к перевозке в междугородном сообщении не принимаются.
Грузы мелкими отправками принимаются к перевозке из пунктов и в пункты, где имеются склады грузовых автостанций.
Автопредприятия осуществляют междугородные перевозки по договорам и разовым заказам.
Автотранспортные предприятия или организации должны доставлять грузы по назначению в междугородном сообщении в сроки, указанные в табл. 8.





6. МЕЖДУГОРОДНЫЕ И МЕЖДУНАРОДНЫЕ ПЕРЕВОЗКИ ГРУЗОВК междугородным перевозкам относятся перевозки, осуществляемые за пределы черты города (другого населенного

Слайд 416. МЕЖДУГОРОДНЫЕ И МЕЖДУНАРОДНЫЕ ПЕРЕВОЗКИ ГРУЗОВ














Сроки доставки груза исчисляются с

24.00 дня приема груза к перевозке.
На накопление мелких отправок, перевозимых

на расстояние до 500 км, устанавливается дополнительный срок – одни сутки, а свыше 500 км – двое суток.


Сроки доставки дополнительно увеличиваются:
при перевозке грузов с переправой через реки на судах и паромах – на одни сутки;
при перевозке грузов по горным дорогам – на 30 %;
при задержке в пути следования для ветеринарного досмотра или выполнения других административных формальностей – на все время задержки;
при организации централизованного завоза (вывоза) мелких отправок на грузовые автостанции силами и средствами автотранспортных предприятий или организаций – на одни сутки на станции отправления и на одни сутки на станции назначения. Указанные сроки не распространяются на перевозку скоропортящихся грузов в междугородном сообщении.
6. МЕЖДУГОРОДНЫЕ И МЕЖДУНАРОДНЫЕ ПЕРЕВОЗКИ ГРУЗОВСроки доставки груза исчисляются с 24.00 дня приема груза к перевозке.На накопление

Слайд 426. МЕЖДУГОРОДНЫЕ И МЕЖДУНАРОДНЫЕ ПЕРЕВОЗКИ ГРУЗОВ

Грузы, перевозимые в междугородном сообщении

в подвижном составе, оборудованном кузовами-фургонами и цистернами, включая изотермические и

рефрижераторы, а также в контейнерах и отдельных секциях кузовов назначением одному грузополучателю, должны быть опломбированы грузоотправителем в порядке, определенном в вышеназванных Правилах (разд. 4).

Перед загрузкой подвижного состава грузоотправитель обязан проверить его пригодность в коммерческом отношении для перевозки данного вида груза. При обнаружении неисправностей грузоотправитель должен отказаться от погрузки грузов в представленный подвижной состав. В случае разногласий с владельцем автотранспорта составляется акт, подписываемый представителями грузоотправителя и АТП.
Вскрытие грузополучателем опломбированного подвижного состава, доставленного с исправными пломбами грузоотправителя, производится только после росписи грузополучателя в товарно-транспортных документах в получении груза.
В случае, если груз прибыл в неисправном состоянии или с недостачей и не исключается вина перевозчика, составляется акт в порядке, предусмотренном разд. 10 Правил перевозок грузов.
6. МЕЖДУГОРОДНЫЕ И МЕЖДУНАРОДНЫЕ ПЕРЕВОЗКИ ГРУЗОВГрузы, перевозимые в междугородном сообщении в подвижном составе, оборудованном кузовами-фургонами и цистернами,

Слайд 436. МЕЖДУГОРОДНЫЕ И МЕЖДУНАРОДНЫЕ ПЕРЕВОЗКИ ГРУЗОВ

Участие шофера-экспедитора в составлении акта

о недостаче груза, поступившего на склад грузоотправителя в неповрежденном подвижном

составе или контейнере за исправной пломбой грузоотправителя, при междугородных перевозках не допускается.
При междугородных перевозках грузополучатель обязан принять от АТП доставленный груз в сроки, определенные договором (предусмотрены Едиными тарифами на перевозку грузов автомобильным транспортом – прейскурант № 13-01-01).
В случае прибытия груза, поставка которого не предусмотрена договором, грузополучатель принимает такой груз на ответственное хранение, о чем указывает в товарно-транспортной накладной. Грузополучатель может отказаться от принятия груза лишь в том случае, когда качество груза вследствие порчи или повреждения, за которые АТП несет ответственность, изменилось настолько, что исключается возможность полного или частичного использования груза по прямому назначению.

При невозможности сдать груз грузополучателю по причинам, не зависящим от АТП, грузоотправитель обязан дать указание о переадресовке груза. Если АТП не имеет возможности доставить груз к месту нового назначения, оно может отказаться от этой перевозки, поставив в известность грузоотправителя. АТП возвращает груз грузоотправителю, расходы оплачивает грузоотправитель.
6. МЕЖДУГОРОДНЫЕ И МЕЖДУНАРОДНЫЕ ПЕРЕВОЗКИ ГРУЗОВУчастие шофера-экспедитора в составлении акта о недостаче груза, поступившего на склад грузоотправителя

Слайд 446. МЕЖДУГОРОДНЫЕ И МЕЖДУНАРОДНЫЕ ПЕРЕВОЗКИ ГРУЗОВ
При перевозке грузов в междугородном

сообщении АТП доставляет их на склад грузополучателя, но может также

доставлять на грузовые автостанции (ГАС) или на склад АТП в следующих случаях:
по соглашению с грузоотправителем (грузополучателем);
при перевозке грузов мелкими отправками в сборном автопоезде;
при невозможности доставки груза к месту назначения данным подвижным составом по дорожным условиям (отсутствие соответствующих подъездных дорог).
Грузополучатели при получении информации о прибытии груза обязаны обеспечить прием его, в том числе в нерабочее время, в выходные и праздничные дни.

Междугородные перевозки могут выполняться:
децентрализованно (разовые и нерегулярные перевозки);
через грузовые автостанции и транспортно-экспедиционные предприятия;
по системе тяговых плеч;
по терминальной технологии.
6. МЕЖДУГОРОДНЫЕ И МЕЖДУНАРОДНЫЕ ПЕРЕВОЗКИ ГРУЗОВПри перевозке грузов в междугородном сообщении АТП доставляет их на склад грузополучателя,

Слайд 456. МЕЖДУГОРОДНЫЕ И МЕЖДУНАРОДНЫЕ ПЕРЕВОЗКИ ГРУЗОВ
Перевозки выполняются преимущественно сквозным методом,

по маятниковым маршрутам, зачастую с обратным порожним пробегом при назначении

одного или двух водителей в экипаж транспортного средства. Несмотря на низкую эффективность этого метода, он и на сегодня преобладает в междугородных перевозках.

Более эффективной является перевозка грузов на полуприцепах и в контейнерах по системе тяговых плеч. Протяженность участков в этом случае должна быть такой, чтобы водители к концу смены возвращались к месту постоянной дислокации. Следовательно, для осуществления такой перевозки необходимы координация усилий нескольких АТП по маршруту перевозок, создание пунктов перецепки полуприцепов (перегрузки контейнеров), комплектование АТП соответствующими типами подвижного состава. Автомобили-тягачи представляют все участвующие в перевозке АТП, а полуприцепы – только АТП в пунктах отправления и назначения.
Техническое обеспечение по маршруту осуществляют все АТП, каждый в зоне своей ответственности: ремонт автомобилей-тягачей выполняют преимущественно предприятия-владельцы, а полуприцепов – любое АТП, в зоне ответственности которого потребовался ремонт, с отнесением расходов на счет предприятия-владельца.
Полуприцепы с грузом по системе тяговых плеч доставляются магистральными тягачами на грузовые станции конечных пунктов, между автостанцией и грузовладельцами – маневровыми автомобилями-тягачами.
6. МЕЖДУГОРОДНЫЕ И МЕЖДУНАРОДНЫЕ ПЕРЕВОЗКИ ГРУЗОВПеревозки выполняются преимущественно сквозным методом, по маятниковым маршрутам, зачастую с обратным порожним

Слайд 466. МЕЖДУГОРОДНЫЕ И МЕЖДУНАРОДНЫЕ ПЕРЕВОЗКИ ГРУЗОВ

На перевозках по системе тяговых

плеч устанавливается специальная система документооборота.
В товарно-транспортной накладной сведения о

грузе показывают специальной отметкой о наличии пломбы. Во внутренний карман фургона вкладывают опись груза и, кроме того, применяют дополнительные документы: сопроводительно-передаточный лист, передаточный лист и сопроводительную ведомость.
Сопроводительно-передаточный лист выписывается на АТП в одном экземпляре в пункте отправления, сопровождает полуприцеп на всем пути следования и возвращается вместе с полуприцепом. В нем отмечаются все факты неисправностей в период оборота полуприцепа.
Передаточный лист заполняется на автостанции пункта отправления в одном экземпляре на каждый отправляемый полуприцеп, следует с ним, передается с накладными на стыках участков, в пунктах перецепки делаются отметки о сдаче и приеме полуприцепа и фактическом времени перецепки, затем лист возвращается па станцию отправления.
На ГАС ведется книга учета и сдачи полуприцепов, в ней регистрируют все перецепки. Водителям после сдачи полуприцепа выдают справки о приеме от них полуприцепов. Справки являются отчетом водителя о выполненной работе и служат основанием для расчетов между участниками.
Для маневровых автомобилей-тягачей ГАС выписывает сопроводительную ведомость.
Проблему использования крупнотоннажного подвижного состава для перевозок мелких партий груза позволяет решить терминальная система перевозок, которая не исключает также перевозки между складами клиентов, обеспечивает высокий удельный вес перевозок по постоянным графикам и высокий уровень централизации управления.
6. МЕЖДУГОРОДНЫЕ И МЕЖДУНАРОДНЫЕ ПЕРЕВОЗКИ ГРУЗОВНа перевозках по системе тяговых плеч устанавливается специальная система документооборота. В товарно-транспортной

Слайд 476. МЕЖДУГОРОДНЫЕ И МЕЖДУНАРОДНЫЕ ПЕРЕВОЗКИ ГРУЗОВ

Для международных перевозок характерны следующие

особенности:

перевозки выполняются на большие расстояния, поэтому к организации движения и

режиму труда водителей предъявляются определенные требования;
при международных перевозках водители должны иметь водительское удостоверение, соответствующее международным требованиям;
подвижной состав должен соответствовать установленным международным технико-экономическим и экологическим требованиям, быть оборудованным тахографами для контроля режима труда и отдыха водителя;
должен соблюдаться определенный порядок пересечения границ, который регулируется таможенными конвенциями и соглашениями;
при выполнении международных перевозок существует обязательная система страхования;
организаторы перевозок в международном сообщении в обязательном порядке проходят дополнительное обучение на курсах АСМАП.
6. МЕЖДУГОРОДНЫЕ И МЕЖДУНАРОДНЫЕ ПЕРЕВОЗКИ ГРУЗОВДля международных перевозок характерны следующие особенности:перевозки выполняются на большие расстояния, поэтому к

Слайд 486. МЕЖДУГОРОДНЫЕ И МЕЖДУНАРОДНЫЕ ПЕРЕВОЗКИ ГРУЗОВ

Для согласования и правового регулирования

всех необходимых вопросов, связанных с выполнением перевозок в международном сообщении,

созданы и функционируют международные организации:

Европейская экономическая комиссия ООН (ЕЭК ООН);
Комитет по внутреннему транспорту ЕЭК ООН;
Комиссия по транспорту европейского экономического сообщества (ЕЭС);
Международный союз автомобильного транспорта (МСАТ/IRU);
Международная автомобильная федерация (МАФ);
Международная автодорожная федерация (ФИА);
Международная федерация экспедиторских ассоциаций (ФИАТА).
6. МЕЖДУГОРОДНЫЕ И МЕЖДУНАРОДНЫЕ ПЕРЕВОЗКИ ГРУЗОВДля согласования и правового регулирования всех необходимых вопросов, связанных с выполнением перевозок

Слайд 496. МЕЖДУГОРОДНЫЕ И МЕЖДУНАРОДНЫЕ ПЕРЕВОЗКИ ГРУЗОВ

Система международных договоров РФ в

области международных автомобильных перевозок приведена на рис 4.

Кроме того,

Россия является участником двусторонних соглашений о международном автомобильном сообщении с континентальными европейскими странами, странами СНГ, Ираном, Китаем, Монголией, Турцией (всего с 44 странами).
Основные действующие международные многосторонние договоры, участницей которых является Российская Федерация:
Конвенция о договоре международной дорожной перевозки грузов (КДПГ – CMR) 1956 г. Она определяет основные условия договора коммерческой перевозки грузов в международном сообщении, ответственность, права и обязанности отправителя, получателя и перевозчика. Данная конвенция устанавливает правила оформления накладной (CMR) на перевозимый груз;
Таможенная конвенция о международной перевозке грузов с применением книжки МДП (МДП – TIR) 1959 г. Данная конвенция определяет упрощенный порядок прохождения таможенных формальностей на таможенных постах при международных перевозках грузов под пломбой. Таможенное оформление перевозки груза выполняется с помощью книжки (МДП – TIR) – набора документов, включающих сведения о грузе, транспортном средстве, таможенных пунктах страны отправления, назначения и на маршруте перевозки;
6. МЕЖДУГОРОДНЫЕ И МЕЖДУНАРОДНЫЕ ПЕРЕВОЗКИ ГРУЗОВСистема международных договоров РФ в области международных автомобильных перевозок приведена на рис

Слайд 506. МЕЖДУГОРОДНЫЕ И МЕЖДУНАРОДНЫЕ ПЕРЕВОЗКИ ГРУЗОВ

6. МЕЖДУГОРОДНЫЕ И МЕЖДУНАРОДНЫЕ ПЕРЕВОЗКИ ГРУЗОВ

Слайд 516. МЕЖДУГОРОДНЫЕ И МЕЖДУНАРОДНЫЕ ПЕРЕВОЗКИ ГРУЗОВ

Европейское соглашение, касающееся работы экипажей

транспортных средств, производящих международные автомобильные перевозки (ЕСТР), 1970 г. Оно

определяет требования к водителям транспортных средств, осуществляющих международные автомобильные перевозки, а также устанавливает режим их работы и отдыха, формы и методы контроля за соблюдением указанных режимов;
Конвенция о дорожном движении (КДД) 1968 г и Европейское соглашение, дополняющее Конвенцию о дорожном движении, 1971 г которыми установлены:
единые основные правила дорожного движения;
требования к единой системе дорожных знаков, сигналов, дорожной разметке; условия допущения к международному движению автотранспортных средств;
условия действительности водительских удостоверений, а также приостановления их действия.
Кроме перечисленных имеются документы, регулирующие международные автомобильные перевозки на территории России или касающиеся только российских перевозчиков:
федеральный закон «О государственном контроле за осуществлением международных автомобильных перевозок и об ответственности за нарушение порядка их выполнения»;
Положение о допуске российских перевозчиков к осуществлению международных автомобильных перевозок (Постановление Правительства РФ от 16.10.2001 № 730).

6. МЕЖДУГОРОДНЫЕ И МЕЖДУНАРОДНЫЕ ПЕРЕВОЗКИ ГРУЗОВЕвропейское соглашение, касающееся работы экипажей транспортных средств, производящих международные автомобильные перевозки (ЕСТР),

Слайд 526. МЕЖДУГОРОДНЫЕ И МЕЖДУНАРОДНЫЕ ПЕРЕВОЗКИ ГРУЗОВ

В Российской Федерации создана Ассоциация

автомобильных перевозчиков, участвующих в международных автомобильных перевозках (АСМАП).

Основные документы при

выполнении
международных автомобильных перевозок
 
Общими документами при выполнении международных автомобильных перевозок являются:
водительское удостоверение, соответствующее конвенции о дорожном движении (международное или национальное, соответствующее требованиям КДД);
ежедневный регистрационный листок, если автомобиль не оборудован тахографом;
свидетельство о регистрации транспортного средства;
свидетельство о страховании гражданской ответственности владельца транспортного средства;
разрешение на въезд автотранспортного средства в страну или следование транзитом через территорию страны;


6. МЕЖДУГОРОДНЫЕ И МЕЖДУНАРОДНЫЕ ПЕРЕВОЗКИ ГРУЗОВВ Российской Федерации создана Ассоциация автомобильных перевозчиков, участвующих в международных автомобильных перевозках

Слайд 536. МЕЖДУГОРОДНЫЕ И МЕЖДУНАРОДНЫЕ ПЕРЕВОЗКИ ГРУЗОВ

Для российских перевозчиков, кроме того,

необходимы:
путевой лист;
лицензионная карточка.
При перевозке грузов дополнительно оформляются:
товарно-транспортная накладная (CMR) в

соответствии с КДПГ;
свидетельство о допущении автотранспортного средства к международной перевозке грузов под печатями и пломбами (Конвенция МДП);
книжка МДП – при перевозке с соблюдением МДП – процедуры.
При перевозке скоропортящихся грузов необходимо иметь
свидетельство о допущении автотранспортного средства к перевозке скоропортящихся грузов (свидетельство СПС).


6. МЕЖДУГОРОДНЫЕ И МЕЖДУНАРОДНЫЕ ПЕРЕВОЗКИ ГРУЗОВДля российских перевозчиков, кроме того, необходимы:путевой лист;лицензионная карточка.При перевозке грузов дополнительно оформляются:товарно-транспортная

Слайд 546. МЕЖДУГОРОДНЫЕ И МЕЖДУНАРОДНЫЕ ПЕРЕВОЗКИ ГРУЗОВ

При перевозке опасных (особо опасных)

грузов обязательно иметь:
специальное разрешение на перевозку опасных (особо опасных) грузов

и маршрут их перевозки;
свидетельство о допуске водителя к перевозке опасных (особо опасных) грузов (ДОПОГ);
свидетельство о допуске транспортного средства к перевозке опасных грузов;
аварийную и информационную карточки системы информации об опасности.
При перевозке крупногабаритных и тяжеловесных грузов оформляются:
специальное разрешение на перевозку крупногабаритных, тяжеловесных грузов (при необходимости – маршрут в специальном разрешении);
пропуск ГИБДД к специальному разрешению.


6. МЕЖДУГОРОДНЫЕ И МЕЖДУНАРОДНЫЕ ПЕРЕВОЗКИ ГРУЗОВПри перевозке опасных (особо опасных) грузов обязательно иметь:специальное разрешение на перевозку опасных

Слайд 556. МЕЖДУГОРОДНЫЕ И МЕЖДУНАРОДНЫЕ ПЕРЕВОЗКИ ГРУЗОВ

К водителям, участвующим в международных

перевозках, предъявляются следующие требования:

возраст не менее 18 лет; при управлении

транспортными средствами полной массой более 3,5 т либо вместимостью более 8 человек, не считая водителя, – не менее 21 года;
наличие международного или национального водительского удостоверения, соответствующего КДД;
строгое соблюдение режима труда и отдыха. Режим труда и отдыха водителей при выполнении международных автомобильных перевозок регламентируется Европейским соглашением, касающимся работы экипажей автотранспортных средств, производящих международные перевозки (ЕСТР). Требования данного соглашения приведены в табл. 12.9;
при двух водителях на одном транспортном средстве возраст одного из водителей – не менее 21 года.


6. МЕЖДУГОРОДНЫЕ И МЕЖДУНАРОДНЫЕ ПЕРЕВОЗКИ ГРУЗОВК водителям, участвующим в международных перевозках, предъявляются следующие требования:возраст не менее 18

Слайд 566. МЕЖДУГОРОДНЫЕ И МЕЖДУНАРОДНЫЕ ПЕРЕВОЗКИ ГРУЗОВ

К международным перевозкам допускается исправный

подвижной состав, оборудованный тахографом и оснащенный отличительными знаками.

Исправность подвижного состава

определяется требованиями руководящих документов и соответствующими требованиями Евростандарта (правило 49 – ограничения на токсичность выхлопных газов двигателей, правило 51 – ограничения на шумность).
С 2000 г. действуют ограничения стандарта Euro–3, с 2005 г. введены требования Euro–4 и с 2008 г. – предусматривается ввести требования стандарта Euro–5.
Начиная со стандарта Euro–3, требования распространяются не только на уровень токсичности выхлопных газов, но и на качество используемых смазочных масел и топлив.
Отличительными знаками являются знак страны регистрации и знак TIR – при выполнении перевозки по МДП – процедуре.
При допуске к международным перевозкам под таможенными печатями и пломбами (по МДП – процедуре) к подвижному составу предъявляются дополнительные требования.


6. МЕЖДУГОРОДНЫЕ И МЕЖДУНАРОДНЫЕ ПЕРЕВОЗКИ ГРУЗОВК международным перевозкам допускается исправный подвижной состав, оборудованный тахографом и оснащенный отличительными

Слайд 576. МЕЖДУГОРОДНЫЕ И МЕЖДУНАРОДНЫЕ ПЕРЕВОЗКИ ГРУЗОВ

К международным перевозкам допускается исправный

подвижной состав, оборудованный тахографом и оснащенный отличительными знаками.

Исправность подвижного состава

определяется требованиями руководящих документов и соответствующими требованиями Евростандарта (правило 49 – ограничения на токсичность выхлопных газов двигателей, правило 51 – ограничения на шумность).
С 2000 г. действуют ограничения стандарта Euro–3, с 2005 г. введены требования Euro–4 и с 2008 г. – предусматривается ввести требования стандарта Euro–5.
Начиная со стандарта Euro–3, требования распространяются не только на уровень токсичности выхлопных газов, но и на качество используемых смазочных масел и топлив.
Отличительными знаками являются знак страны регистрации и знак TIR – при выполнении перевозки по МДП – процедуре.

При допуске к международным перевозкам под таможенными печатями и пломбами (по МДП – процедуре) к подвижному составу предъявляются дополнительные требования.

Конструкция транспортного средства должна быть такой, чтобы грузы не могли извлекаться из опечатанной части транспортного средства или загружаться туда без оставления видимых следов взлома или повреждения таможенных пломб и печатей; чтобы таможенные печати и пломбы могли налагаться простым и надежным способом; чтобы в них не было никаких потайных мест для сокрытия грузов; чтобы все места, в которые могут помещаться грузы, были легко доступны для таможенного досмотра.



6. МЕЖДУГОРОДНЫЕ И МЕЖДУНАРОДНЫЕ ПЕРЕВОЗКИ ГРУЗОВК международным перевозкам допускается исправный подвижной состав, оборудованный тахографом и оснащенный отличительными

Слайд 586. МЕЖДУГОРОДНЫЕ И МЕЖДУНАРОДНЫЕ ПЕРЕВОЗКИ ГРУЗОВ

Таможенное оформление перевозок
 
Таможенное оформление в

соответствии с процедурой внутреннего таможенного транзита (ВТТ) действует на территории

России на основании Положения о внутреннем таможенном транзите и в соответствии с указаниями Государственного Таможенного комитета РФ от 26.02.1996.

По этой процедуре таможня отправления (ввоза) разрешает провоз товара под гарантийное обязательство получателя товара по оплате таможенных сборов и других платежей. Таможня назначения регистрирует доставку товара и сообщает таможне отправления (таможне ввоза) о его прибытии. При отсутствии такого сообщения в течение 10 дней после установленного срока таможня отправления (ввоза) направляет в таможню назначения запрос с приложением копий внутреннего транзитного документа (ВТД) и документов на груз для принятия мер по факту нарушения таможенных правил.
При перевозке грузов по процедуре ВТТ оформляется грузовая таможенная декларация, счет-фактура и гарантийное обязательство получателя об оплате таможенных пошлин и сборов и НДС.



6. МЕЖДУГОРОДНЫЕ И МЕЖДУНАРОДНЫЕ ПЕРЕВОЗКИ ГРУЗОВТаможенное оформление перевозок Таможенное оформление в соответствии с процедурой внутреннего таможенного транзита (ВТТ)

Слайд 596. МЕЖДУГОРОДНЫЕ И МЕЖДУНАРОДНЫЕ ПЕРЕВОЗКИ ГРУЗОВ

Международная перевозка грузов с применением

книжки МДП (Carnet–TIR) имеет целью упростить таможенные процедуры при следовании

груза транзитом путем введения одинаковых таможенных правил и единого таможенного документа, действующего на территории нескольких государств, обеспечения необходимой надежности и гарантий для транзитных стран. Процедура МДП определена Конвенцией о международной перевозке грузов с применением книжки МДП (Carnet–TIR). Действие системы МДП распространяется на весь европейский регион, распространен в Северной Африке, на Ближнем и Среднем Востоке. Участниками процедуры МДП являются США, Канада, Чили и Уругвай.

Основные принципы системы МДП:
перевозка выполняется транспортными средствами, специально подготовленными к перевозке по процедуре МДП;
пошлины и сборы, в отношении которых существует риск неуплаты, обеспечиваются международной гарантией в лице гарантийного объединения каждой страны;
в качестве единого таможенного документа на груз в странах отправления, транзита и назначения применяется книжка МДП, оформляемая в стране отправления, являющейся участницей Конвенции МДП;
меры таможенного контроля, осуществляемые в стране отправления, должны признаваться странами транзита и назначения;
грузы, перевозимые с соблюдением процедуры МДП в запломбированных дорожных транспортных средствах, как правило, освобождаются от таможенного досмотра в промежуточных пунктах; при наличии подозрения на вскрытие пломб или нарушении укрытия груза досмотр производится.



6. МЕЖДУГОРОДНЫЕ И МЕЖДУНАРОДНЫЕ ПЕРЕВОЗКИ ГРУЗОВМеждународная перевозка грузов с применением книжки МДП (Carnet–TIR) имеет целью упростить таможенные

Слайд 606. МЕЖДУГОРОДНЫЕ И МЕЖДУНАРОДНЫЕ ПЕРЕВОЗКИ ГРУЗОВ

Книжка МДП имеет обложки, желтый,

набор белых и зеленых отрывных листов и корешков, содержащих описание

груза и таможенных наложений, и протокол о происшествиях.
Количество листов (14 или 20) зависит от количества стран, пересекаемых при перевозке. На каждую перевозку предусматривается одна книжка МДП. В процессе перевозки таможенные органы контролируют внешнее состояние транспортного средства, изымают отрывные листы книжки МДП, заполняют корешки, которые остаются в книжке.
 
Книжки МДП перевозчики получают в секретариате АСМАП, которая является держателем книжки МДП и гарантом по ней на территории Российской Федерации. После использования или истечения срока действия книжки возвращаются держателю, то есть в АСМАП.
 
Договор перевозки груза подтверждается составлением накладной (CMR). Накладная составляется в трех экземплярах, подписывают ее отправитель и перевозчик. Первый экземпляр остается отправителю, второй сопровождает груз, а третий остается у перевозчика.
Форма накладной не определена, но накладная должна содержать дату и место ее составления, наименования и адреса отправителя и получателя, место и дату доставки, обозначение груза и род упаковки, число мест и количество груза, данные о транспортном средстве и перевозчике и другие необходимые данные.




6. МЕЖДУГОРОДНЫЕ И МЕЖДУНАРОДНЫЕ ПЕРЕВОЗКИ ГРУЗОВКнижка МДП имеет обложки, желтый, набор белых и зеленых отрывных листов и

Слайд 616. МЕЖДУГОРОДНЫЕ И МЕЖДУНАРОДНЫЕ ПЕРЕВОЗКИ ГРУЗОВ

К накладной прилагаются:
отгрузочная спецификация (сведения

об отправителе, получателе, порядковый номер, дата составления документа);
счет-фактура (при экспорте

«инвойс»), в которой показывается количество товара, цена единицы груза и общая цена товара;
сертификат качества (на промышленные товары);
карантинный и ветеринарный сертификаты (при перевозке продуктов и сырья животного происхождения).
Система таможенного транзита стран ЕЭС применяется на территории входящих в сообщество стран: Австрии, Англии, Бельгии, Германии, Греции, Дании, Ирландии, Италии, Люксембурга, Нидерландов, Франции и Швейцарии.

Данная система включает два вида процедур:
процедура внешнего транзита для товаров, не находящихся в свободной торговле в рамках ЕЭС;
процедура внутреннего транзита, которая применяется к перевозке между странами – членами сообщества.




6. МЕЖДУГОРОДНЫЕ И МЕЖДУНАРОДНЫЕ ПЕРЕВОЗКИ ГРУЗОВК накладной прилагаются:отгрузочная спецификация (сведения об отправителе, получателе, порядковый номер, дата составления

Слайд 626. МЕЖДУГОРОДНЫЕ И МЕЖДУНАРОДНЫЕ ПЕРЕВОЗКИ ГРУЗОВ

Разрешение для въезда в страну
 
Порядок

и условия получения разрешений для въезда в страну определяются двусторонними

соглашениями договаривающихся стран. Министерство транспорта на основании подписанных межправительственных соглашений ежегодно согласовывает контингент выдаваемых сторонами разрешений для международных перевозчиков. Выдачу разрешений в России осуществляет АСМАП.
Разрешения могут быть разовые либо на определенное количество рейсов. В рамках Европейской конференции министров транспорта (ЕКМТ) имеется многостороннее соглашение об установлении общего контингента многократных разрешений. Такие разрешения действуют на территории всех договаривающихся стран в течение определенного периода (год или более), что, естественно, очень удобно для перевозчиков. Специальные разрешения необходимы также при перевозках нестандартных грузов (крупногабаритных, тяжеловесных), применении нестандартных транспортных средств, перевозке опасных грузов.




6. МЕЖДУГОРОДНЫЕ И МЕЖДУНАРОДНЫЕ ПЕРЕВОЗКИ ГРУЗОВРазрешение для въезда в страну Порядок и условия получения разрешений для въезда в

Слайд 636. МЕЖДУГОРОДНЫЕ И МЕЖДУНАРОДНЫЕ ПЕРЕВОЗКИ ГРУЗОВ

Страхование при международных перевозках
 
Обязательным условием

допуска автоперевозчиков во многие страны является страхование. В системе международных

автомобильных перевозок используют следующие виды страхования:
страхование риска перевозчиков на случай гибели или повреждения транспортных средств и груза;
страхование гражданской ответственности перед третьими лицами в связи с эксплуатацией транспортных средств как источника повышенной опасности;
страхование книжки МДП;
медицинское страхование водителей.

В разных странах к обязательным относят различные виды страхования. В большинстве европейских стран обязательными являются:
страхование гражданской ответственности перед третьими лицами в связи с эксплуатацией транспортных средств как источника повышенной опасности;
страхование книжки МДП;
медицинское страхование водителей.
Остальные виды страхования являются добровольными.





6. МЕЖДУГОРОДНЫЕ И МЕЖДУНАРОДНЫЕ ПЕРЕВОЗКИ ГРУЗОВСтрахование при международных перевозках Обязательным условием допуска автоперевозчиков во многие страны является страхование.

Слайд 647. ЦЕНТРАЛИЗОВАННЫЕ ПЕРЕВОЗКИ.

В зависимости от распределения функций между участниками транспортного

процесса перевозки могут быть централизованные либо децентрализованные.

При децентрализованных перевозках грузополучатели

либо грузоотправители своим либо транспортом общего пользования (в зависимости от наличия того или другого) осуществляют перевозки грузов. Транспортный процесс организуется, как правило, без учета возможностей партнеров: грузоотправителя по отправке грузов, грузополучателя по их приему, автотранспортного предприятия по перевозке.

Централизованные перевозки грузов являются более прогрессивным методом организации перевозочного процесса и эксплуатации подвижного состава. Они представляют собой организационную систему, обеспечивающую четкое распределение обязанностей и ответственности всех участников транспортного процесса.
При централизованных перевозках функции по организации транспортного процесса сосредотачиваются у одного участника: грузовладельца, оптового поставщика либо у автотранспортного (транспортно-экспедиционного) предприятия. В зависимости от этого распределяются функции по управлению всем комплексом работ и строятся взаимоотношения между участниками транспортного процесса.





7. ЦЕНТРАЛИЗОВАННЫЕ ПЕРЕВОЗКИ.В зависимости от распределения функций между участниками транспортного процесса перевозки могут быть централизованные либо децентрализованные.При

Слайд 657. ЦЕНТРАЛИЗОВАННЫЕ ПЕРЕВОЗКИ.

Существует несколько методов организации централизованных перевозок: отправительский, отраслевой,

транспортный.
При отправительском методе (рис. 5) организации перевозок функции координации действий

всех участников сосредотачиваются у производителя продукции. Наряду с функциями организации производства продукции он выполняет функции сбыта ее, в связи с чем транспортный отдел такого предприятия (объединения) заказывает транспорт для перевозки, осуществляет его загрузку и экспедирование, производит необходимые расчеты с АТП, а стоимость перевозки включает в стоимость поставляемой продукции.






7. ЦЕНТРАЛИЗОВАННЫЕ ПЕРЕВОЗКИ.Существует несколько методов организации централизованных перевозок: отправительский, отраслевой, транспортный.При отправительском методе (рис. 5) организации перевозок

Слайд 667. ЦЕНТРАЛИЗОВАННЫЕ ПЕРЕВОЗКИ.

При отраслевом методе (рис. 6) организатором транспортного процесса

выступает оптовый поставщик (ОП) продукции.
Он организует завоз продукции (товаров)

на снабженческую (торговую) базу и развоз продукции потребителям. Его возможности по организации эффективного использования подвижного состава несколько шире за счет организации бесперегрузочной доставки продукции от производителя непосредственно получателю.






7. ЦЕНТРАЛИЗОВАННЫЕ ПЕРЕВОЗКИ.При отраслевом методе (рис. 6) организатором транспортного процесса выступает оптовый поставщик (ОП) продукции. Он организует

Слайд 677. ЦЕНТРАЛИЗОВАННЫЕ ПЕРЕВОЗКИ.

При транспортном методе (рис. 7) организации перевозок функции

управления перевозочным процессом сосредотачиваются у транспортного или транспортно-экспедиционного предприятия. Организатор

перевозок в этом случае не связан ведомственными ограничениями, он может осваивать самые разные, в том числе встречные, грузопотоки, организовывать согласованную работу подвижного состава и погрузочно-разгрузочных пунктов, внедрять эффективные методы перевозочного процесса, за счет чего повышать производительность подвижного состава и эффективность его использования.







7. ЦЕНТРАЛИЗОВАННЫЕ ПЕРЕВОЗКИ.При транспортном методе (рис. 7) организации перевозок функции управления перевозочным процессом сосредотачиваются у транспортного или

Слайд 687. ЦЕНТРАЛИЗОВАННЫЕ ПЕРЕВОЗКИ.
Подготовительная работа по организации централизованных перевозок заключается в

выполнении ряда мероприятий не только в транспортном процессе, но и

в работе грузоотправителей, грузополучателей и сбытовых организаций, к которым относятся:
обследование грузопотоков и выявление среди них стабильных (вид груза, откуда, куда, сколько);
заключение договоров на перевозку грузов и транспортно-экспедиционное обслуживание;
определение рациональных способов выполнения перевозок;
разработка типовых маршрутов выполнения перевозок;
согласование работы грузовладельцев, погрузочно-разгрузочных пунктов и подвижного состава (совмещенные графики работы);
определение типа и расчет потребного количества подвижного состава;
выбор методов контроля за перевозочным процессом, при необходимости – организация работы линейных диспетчерских пунктов;
выбор формы и определение порядка расчетов за перевозки и между участниками;
разработка системы планирования перевозок, документооборота, учета и отчетности.







7. ЦЕНТРАЛИЗОВАННЫЕ ПЕРЕВОЗКИ.Подготовительная работа по организации централизованных перевозок заключается в выполнении ряда мероприятий не только в транспортном

Слайд 698. ТЕРМИНАЛЬНЫЕ ПЕРЕВОЗКИ ГРУЗОВ.
В странах с развитой системой сообщений наибольшее

распространение получил терминальный способ перевозок мелких партий груза.
ТЕРМИНАЛЬНЫЕ СИСТЕМЫ.
В

соответствии с государственной программой «Российская система транспортно-экспедиционного обслуживания» (Терминал), принятой в 1992 г. для развития транспортно-логистических технологий перевозок, в стране предусматривалось создание терминальной системы, включающей до 1,5 тыс. терминалов на железнодорожных станциях и основных автомагистралях и до 1,8 тыс. терминалов на промышленных и других предприятиях. Однако указанная программа выполнена лишь частично.

Взаимодействие с другими видами транспорта и интермодальные технологии перевозок. Автомобильный транспорт, являясь непосредственным участником, а в ряде случаев и организатором смешанных перевозок грузов во внутреннем и международном сообщении, осуществляет завоз и вывоз доставляемых грузов для железнодорожных станций, речных и морских портов и аэропортов. Важным направлением повышения эффективности этих перевозок является развитие интермодальных технологий с применением контейнеров, транспортных пакетов, контрейлерной системы.








8. ТЕРМИНАЛЬНЫЕ ПЕРЕВОЗКИ ГРУЗОВ.В странах с развитой системой сообщений наибольшее распространение получил терминальный способ перевозок мелких партий

Слайд 708. ТЕРМИНАЛЬНЫЕ ПЕРЕВОЗКИ ГРУЗОВ.
Под терминалом обычно понимают комплекс инженерно-технических сооружений,

предназначенных для организации передачи грузов с централизованным управлением перегрузочными и

другими операциями.
Терминальная система перевозок (рис. 8) предполагает выполнение согласованных по объему, месту и времени перевозок грузов на специально подготовленной транспортной сети. В узлах транспортной сети расположены терминалы, выполняющие функции по формированию и расформированию крупнотоннажных отправок грузов.









8. ТЕРМИНАЛЬНЫЕ ПЕРЕВОЗКИ ГРУЗОВ.Под терминалом обычно понимают комплекс инженерно-технических сооружений, предназначенных для организации передачи грузов с централизованным

Слайд 718. ТЕРМИНАЛЬНЫЕ ПЕРЕВОЗКИ ГРУЗОВ.

Сущность терминальной технологии заключается в расчленении процесса

доставки груза на три взаимосвязанных подпроцесса:
подвоз-развоз мелких партий груза между

клиентами и грузовым терминалом;
формирование (расформирование) крупнотоннажных отправок на терминалах;
межтерминальные перевозки грузов автопоездами большой грузоподъемности.


С учетом такой технологии терминальная система состоит:
из терминалов;
подсистемы завоза-развоза грузов между клиентами и терминалами;
подсистемы межтерминальных перевозок грузов.


Преимуществами терминальной технологии перевозок являются:

высокий уровень межтерминальных перевозок по постоянным графикам (60–80 % отправок);
централизованное оперативное управление перевозками и работой терминалов;
возможность использования высокоэффективных технологий перевозок для большого количества мелких отправок;
возможность применения традиционного сквозного метода доставки крупных партий грузов, не требующих подгруппировки, при организации перевозок на небольшие расстояния и в других случаях.









8. ТЕРМИНАЛЬНЫЕ ПЕРЕВОЗКИ ГРУЗОВ.Сущность терминальной технологии заключается в расчленении процесса доставки груза на три взаимосвязанных подпроцесса:подвоз-развоз мелких

Обратная связь

Если не удалось найти и скачать доклад-презентацию, Вы можете заказать его на нашем сайте. Мы постараемся найти нужный Вам материал и отправим по электронной почте. Не стесняйтесь обращаться к нам, если у вас возникли вопросы или пожелания:

Email: Нажмите что бы посмотреть 

Что такое TheSlide.ru?

Это сайт презентации, докладов, проектов в PowerPoint. Здесь удобно  хранить и делиться своими презентациями с другими пользователями.


Для правообладателей

Яндекс.Метрика