Разделы презентаций


Теорема о пополнении. Лебеговы пространства.

§1.9.Теорема о пополнении.Лебеговы пространства.

Слайды и текст этой презентации

Слайд 1Лекция 6.
§ 1.9

Лекция 6.§ 1.9

Слайд 2§1.9.
Теорема о пополнении.
Лебеговы пространства.

§1.9.Теорема о пополнении.Лебеговы пространства.

Слайд 4Набросок доказательства.
Начало:
Fa1_9_3.doc

Продолжение:
Fa1_9_4.doc

Окончание:
Fa1_9_5.doc

Набросок доказательства. Начало:Fa1_9_3.docПродолжение:Fa1_9_4.docОкончание:Fa1_9_5.doc

Слайд 52˚. Понятие об интеграле Лебега и о лебеговых пространствах.

2˚. Понятие об интеграле Лебега и о лебеговых пространствах.

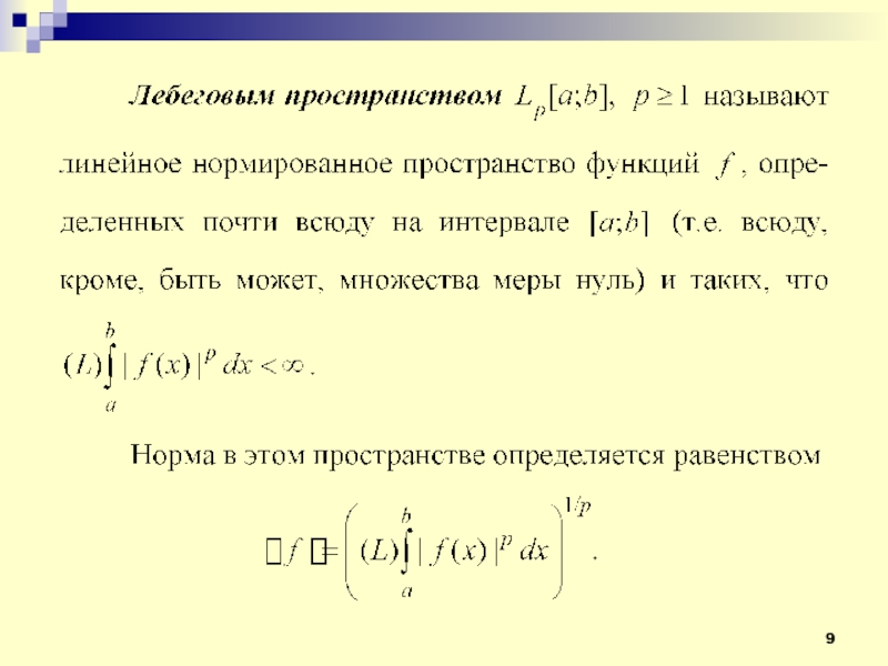
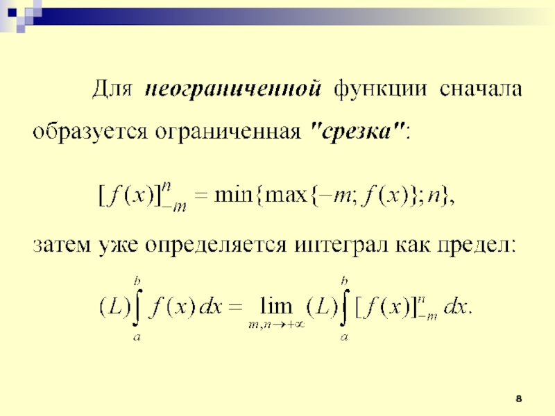
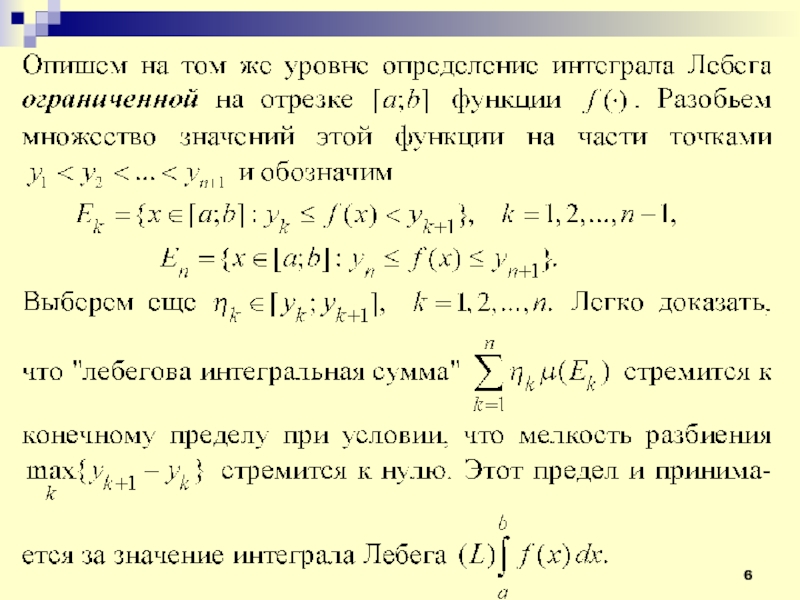
Слайд 7 К определению интеграла Лебега

К определению интеграла Лебега

Слайд 11Тесты:

Тесты:

Слайд 12Тесты:

Тесты:

Обратная связь

Если не удалось найти и скачать доклад-презентацию, Вы можете заказать его на нашем сайте. Мы постараемся найти нужный Вам материал и отправим по электронной почте. Не стесняйтесь обращаться к нам, если у вас возникли вопросы или пожелания:

Email: Нажмите что бы посмотреть 

Что такое TheSlide.ru?

Это сайт презентации, докладов, проектов в PowerPoint. Здесь удобно  хранить и делиться своими презентациями с другими пользователями.


Для правообладателей

Яндекс.Метрика