Разделы презентаций


Термодинамика и статистическая физика

Содержание

Лекция № 7Процессы переноса: диффузия,теплопроводность и вязкость. 1. Диффузия. Закон Фика. Коэффициент диффузии. Броуновское движение. 2. Теплопроводность. Закон Фурье. Коэффициент теплопроводности для газов. 3. Вязкость. Коэффициент

Слайды и текст этой презентации

Слайд 1Термодинамика и статистическая физика

Термодинамика и статистическая физика

Слайд 2 Лекция № 7
Процессы переноса: диффузия,
теплопроводность и вязкость.
1.

Диффузия. Закон Фика. Коэффициент
диффузии. Броуновское движение.
2. Теплопроводность.

Закон Фурье.
Коэффициент теплопроводности для газов.
3. Вязкость. Коэффициент вязкости
(внутреннего трения).


Лекция № 7Процессы переноса: диффузия,теплопроводность и вязкость.  1. Диффузия. Закон Фика. Коэффициент  диффузии. Броуновское

Слайд 3 В процессе диффузии происходит перенос вещества, а

при тепло- проводности и при внутреннем трении – перенос энергии.

В основе этих явлений лежит один и тот же механизм – хаотическое движение молекул. Общность механизма, обуславливающего все эти явления переноса, приводит к тому, что их закономерности должны быть похожи друг на друга.
В процессе диффузии происходит перенос вещества, а при тепло- проводности и при внутреннем

Слайд 4 Диффузия газов

Диффузия от латинского diffusio – распространение, растекание

 взаимное проникновение соприкасающихся веществ друг в друга, вследствие теплового движения частиц вещества.
Диффузия происходит в направлении уменьшения концентрации вещества и ведет к его равномерному распределению по занимаемому объему.
Диффузия  газов     Диффузия от латинского  diffusio

Слайд 5 Диффузия имеет место в газах, жидкостях и

твердых телах. Наиболее быстро диффузия происходит в газах, медленнее в

жидкостях, еще медленнее в твердых телах, что обусловлено характером движения частиц в этих средах. Для газа диффузия – это распределение молекул примеси от источника (или взаимная диффузия газа).
Диффузия имеет место в газах, жидкостях и твердых телах.  	Наиболее быстро диффузия происходит

Слайд 6 Решим одномерную задачу. Пусть в газе присутствует примесь

с концентрацией n в точке с координатой

х. Концентрация примеси зависит от координаты х:
Решим одномерную задачу. Пусть в газе присутствует примесь с концентрацией  n  в точке

Слайд 7 Градиент концентрации, в общем случае равен:

Так как у нас одномер- ная задача, то (модуль): При наличии grad n, хаотическое движение будет более направленным и возникнет поток молекул примеси, направленный от мест с большей концентрацией к местам с меньшей концентрацией. Найдём этот поток.
Градиент концентрации, в общем случае равен:

Слайд 8где n1  концентрация молекул слева от площадки dS,

а
n2  концентрация справа.
Подсчитаем число молекул,

проходящих через единичную площадку dS в направлении слева на право и справа налево , за время dt.
где  n1  концентрация молекул слева от площадки dS, а  n2  концентрация справа.

Слайд 9 Результирующий диффузионный поток через единицу площади в единицу времени: но

тогда
Результирующий диффузионный поток через единицу площади в единицу времени:   		 но

Слайд 10Обозначим:

– коэффици-

ент диффузии. Тогда диффузионный поток будет равен: - закон Фика (одномерный вид) или в общем случае (в трёхмерный случай): - закон Фика (в общем виде)
Обозначим:             – коэффици-

Слайд 11Адольф Фик –немецкий учёный XIX
века (1829-1901), приобрел известно-
сть в

26 лет (1855 г.) благодаря своей
первой работе в области физики,

в ко-
торой выдвинул гипотезу о том, что
скорость диффузии газов пропорциона-
льна градиенту их концентрации.
Спустя год он опубликовал монографию
«Die Medizinische Physik», которая на
десятилетия стала энциклопедией по
медицинской физике.
31 год Фик проработал в Вюрцбурге, где создал институт физиологии, ставший известным во всем мире в качестве передового центра медицинской науки. Здесь же он предложил свой метод измерения сердечного выброса, обессмертивший его имя.
Адольф Фик –немецкий учёный XIX века (1829-1901), приобрел известно-сть в 26 лет (1855 г.) благодаря своейпервой работе

Слайд 12 Из закона Фика видно, что диффузионный поток, направлен в сторону

уменьшения концентрации. При этом коэффициент диффузии D численно равен диффузионному

потоку через единицу площади в единицу времени при Измеряется коэффициент диффузии D в м2/с.
Из закона Фика видно, что диффузионный поток, направлен в сторону уменьшения концентрации.  	При этом коэффициент диффузии

Слайд 16 Броуновское движение
Броуновское движение

в жидкости тем оживлённее, чем меньше вязкость жидко-сти. Его едва

удаётся подметить в глицери-не, а в газах, оно чрезвычайно интенсивно. Броуновское движение вызывается толчка-ми, испытываемыми взвешенными части-цами со стороны окружающих молекул, совершающих тепловое движение. Под вли-янием ударов молекул окружающей среды скорость броуновской частицы меняется.
Броуновское движение     Броуновское движение в жидкости тем оживлённее, чем меньше вязкость

Слайд 17 Пусть броуновская частица имеет форму шарика радиуса r

. Если небольшой шарик равномерно движется в жидкости со скоро-стью

υ , то, как показывает опыт и теория, на него действует сила сопротивления F, пропорциональная скорости υ. Коэффици-ент пропорциональности в формуле
называется подвижностью частицы – В.
Подвижность частицы B связана с коэф-фициентом диффузии соотношеним Эйн-штейна:
Пусть броуновская частица имеет форму шарика радиуса r . Если небольшой шарик равномерно движется в

Слайд 18 Теплопроводность газов
Учение о теплопроводности начало

развиваться в XVIII в. и получило свое завершение в работах

французского ученого Ж. Фурье (1768 – 1830), опубликовавшего в 1822 г. книгу «Аналитическая теория теплоты».
Теплопроводность газов 		Учение о теплопроводности начало развиваться в XVIII в. и получило свое

Слайд 19Жан Батист Жозеф Фурье (1768-1830) — французский математик и физик,

иностранный почетный член Петербургской АН (1829). Труды по алгебре, дифферен-циальным

уравнениям и математической физике.

тавил Парижской АН свои первые открытия по теории распространения тепла в твёрдом теле, а в 1822 году опубликовал работу "Аналитическая теория тепла", сыгравшую большую роль в последующей истории математики.

В 1807 и 1811 годах он предс-

Жан Батист Жозеф Фурье (1768-1830) — французский математик и физик, иностранный почетный член Петербургской АН (1829). Труды

Слайд 20 Если в соседних слоях газа создана и поддерживается разность температур,

то между ними будет происходить обмен тепла. Благодаря хаотическому движению,

молекулы в соседних слоях будут перемешиваться и, их средние энергии будут выравниваться. Происходит перенос энергии от более нагретых слоев к более холодным.
Если в соседних слоях газа создана и поддерживается разность температур, то между ними будет происходить обмен тепла.

Слайд 21называется теплопроводностью. Поток тепла пропорционален градиенту температуры:
Перенос энергии от более

нагретых слоев к более холодным

называется теплопроводностью.  	Поток тепла пропорционален градиенту температуры:	Перенос энергии от более нагретых слоев к более холодным

Слайд 22 Рассмотрим газ, заключённый между двумя параллельными стенками, имеющими разную температуру

Та и Тб .

Рассмотрим газ, заключённый между двумя параллельными стенками, имеющими разную температуру Та и Тб .

Слайд 23 Итак, у нас имеется градиент температуры

Тогда через газ в

направлении оси х будет идти поток тепла. Хаотично двигаясь, молекулы будут переходить из одного слоя газа в другой, перенося с собой энергию. Это движение молекул приводит к перемешиванию молекул, имеющих различную кинетическую энергию : здесь i – число степеней свободы молекулы.
Итак, у нас имеется градиент температуры

Слайд 24 При подсчёте потока тепла введём следующие упрощения: Среднеарифметическая скорость теплового движения

молекул


Концентрация молекул в соседних слоях одинакова, хотя на самом деле она различается ( что даёт ошибку  10 %).
При подсчёте потока тепла введём следующие упрощения: 	Среднеарифметическая скорость теплового движения молекул

Слайд 25 Через площадку dS за время dt слева

проходит число молекул:

Через площадку dS за время dt  слева проходит число молекул:

Слайд 26 Средняя энергия этих молекул Е – соответствует значению энергии в

том месте, где они испытывают последний раз столкновение. Для одной

молекулы газа: Соответственно, справа проходит молекул. Каждая из этих молекул перенесёт энергию
Средняя энергия этих молекул Е – соответствует значению энергии в том месте, где они испытывают последний раз

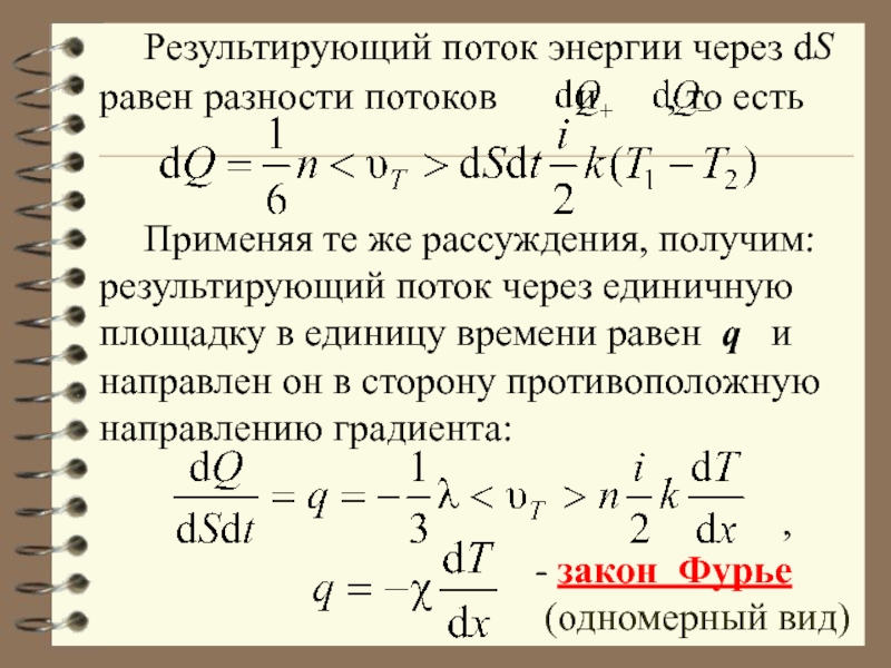
Слайд 27 Результирующий поток энергии через dS равен разности потоков

и , то есть Применяя те же

рассуждения, получим: результирующий поток через единичную площадку в единицу времени равен q и направлен он в сторону противоположную направлению градиента: , - закон Фурье (одномерный вид)
Результирующий поток энергии через dS равен разности потоков    и    , то

Слайд 28или

– уравнение теплопроводности Ж.Фурье. Здесь q – тепловой поток; χ – коэффициент теплопроводности, равный: или
или

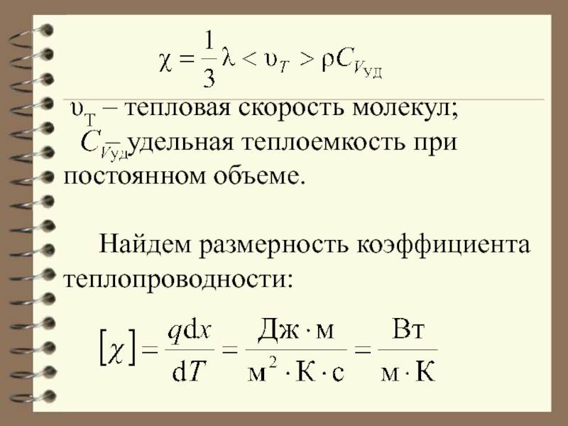
Слайд 29 υТ – тепловая скорость молекул;

– удельная теплоемкость при постоянном объеме.

Найдем размерность коэффициента теплопроводности:
υТ – тепловая скорость молекул;        	 – удельная теплоемкость

Слайд 31 Если какое либо тело движется в газе, то оно

сталкивается с молекулами газа и сообщает им импульс. С другой

стороны, тело тоже будет испытывать соударения со стороны молекул, и получать собственный импульс, но направленный в противоположную сторону. Газ ускоряется, тело тормозиться, то есть, на тело действуют силы трения.

Внутреннее трение. Вязкость газов.

Если какое либо тело движется в газе, то оно сталкивается с молекулами газа и сообщает им

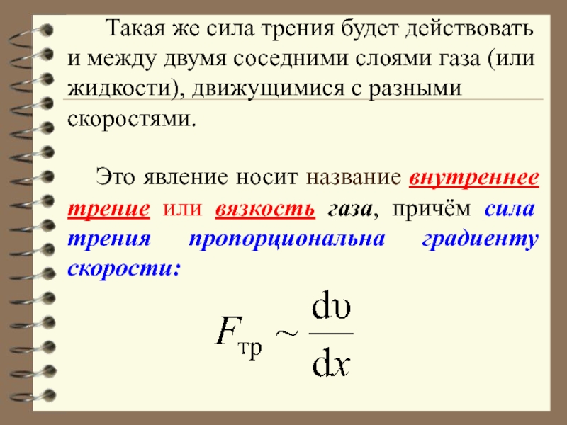
Слайд 32 Это явление носит название внутреннее трение или вязкость газа, причём

сила трения пропорциональна градиенту скорости:


Такая же сила трения будет действовать и между двумя соседними слоями газа (или жидкости), движущимися с разными скоростями.

Это явление носит название внутреннее трение или вязкость газа, причём сила трения пропорциональна градиенту скорости:

Слайд 33Рассмотрим систему координат υ от х

Рассмотрим систему координат υ от х

Слайд 34 Пусть в покоящемся газе вверх, перпендикулярно оси х движется пластинка

со скоростью υ0, причём

(υT – скорость теплового движения молекул). Пластинка увлекает за собой прилегающий слой газа, тот соседний слой и так далее. Весь газ делится, как бы на тончайшие слои, скользящие вверх тем медленнее, чем дальше они от пластинки. Раз слои газа движутся с разными скоростями, возникает трение. Выясним причину трения в газе.
Пусть в покоящемся газе вверх, перпендикулярно оси х движется пластинка со скоростью υ0, причём

Слайд 35 Каждая молекула газа в слое принимает участие в двух движениях:

тепловом и направленном. Так как направление теплового движения хаотически меняется, то

в среднем вектор тепловой скорости равен нулю При направленном движении вся совокупность молекул будет дрейфовать с постоянной скоростью υ.
Каждая молекула газа в слое принимает участие в двух движениях: тепловом и направленном. 	Так как направление теплового

Слайд 36 Средний импульс отдельной молекулы в слое определяется только

дрейфовой скоростью υ: Но так как молекулы участвуют

в тепловом движении, они будут переходить из слоя в слой. При этом они будут переносить с собой добаво-чный импульс, который будет определяться молекулами того слоя, куда перешла молекула. Перемешивание молекул разных слоёв приводит к выравниванию дрейфовых скоростей разных слоёв, что и проявляется макроскопически как действие сил трения между слоями.
Средний импульс отдельной молекулы в слое определяется только дрейфовой скоростью υ:

Слайд 37 Рассмотрим элементарную площадку dS перпендикулярно оси х. Через

эту площадку за время dt влево и вправо переходят потоки

молекул.
Рассмотрим элементарную площадку dS перпендикулярно оси х. Через эту площадку за время dt влево и

Слайд 38 Но эти потоки переносят разный импульс:

и

При переносе импульса от слоя к слою происходит изменение импульса этих слоёв. Это значит, что на каждый из этих слоёв действует сила, равная изменению импульса. Сила эта есть не что иное, как сила трения между слоями газа, движущи-мися с различными скоростями. Отсюда и название – внутреннее трение.
Но эти потоки переносят разный импульс:

Слайд 39 Закон вязкости был открыт И. Ньютоном в 1687

г. Переносимый за время dt импульс

равен: или Отсюда получим силу, действующую на единицу площади поверхности, разделяющей два соседних слоя газа:
Закон вязкости был открыт И. Ньютоном в 1687 г.    Переносимый за время

Слайд 40 Сила, действующая на единицу площади поверхности, разделяющей два

соседних слоя газа:

- уравнение Ньютона Или, в общем виде: уравнение Ньютона. Здесь η – коэффициент вязкости: где D – коэффициент диффузии; ρ – плотность газа.
Сила, действующая на единицу площади поверхности, разделяющей два соседних слоя газа:

Слайд 41 Физический смысл коэффици-ента вязкости η в том, что он численно

равен импульсу, переносимому в единицу времени через единицу площади при

градиенте скорости равном единице.

- коэффициент вязкости

Физический смысл коэффици-ента вязкости η в том, что он численно равен импульсу, переносимому в единицу времени через

Слайд 43 Уравнения и коэффициенты

переноса
Сопоставим уравнения

переноса




Уравнение Фика для диффузии.


Коэффициент диффузии

Уравнения и коэффициенты

Слайд 44 или

Уравнение Фурье для теплопроводности. Коэффициент теплопроводности:
или

Слайд 45

- Уравнение Ньютона
для трения.

Коэффициент вязкости:


Слайд 46Лекция закончена !

Лекция закончена !

Обратная связь

Если не удалось найти и скачать доклад-презентацию, Вы можете заказать его на нашем сайте. Мы постараемся найти нужный Вам материал и отправим по электронной почте. Не стесняйтесь обращаться к нам, если у вас возникли вопросы или пожелания:

Email: Нажмите что бы посмотреть 

Что такое TheSlide.ru?

Это сайт презентации, докладов, проектов в PowerPoint. Здесь удобно  хранить и делиться своими презентациями с другими пользователями.


Для правообладателей

Яндекс.Метрика