булевых функций.
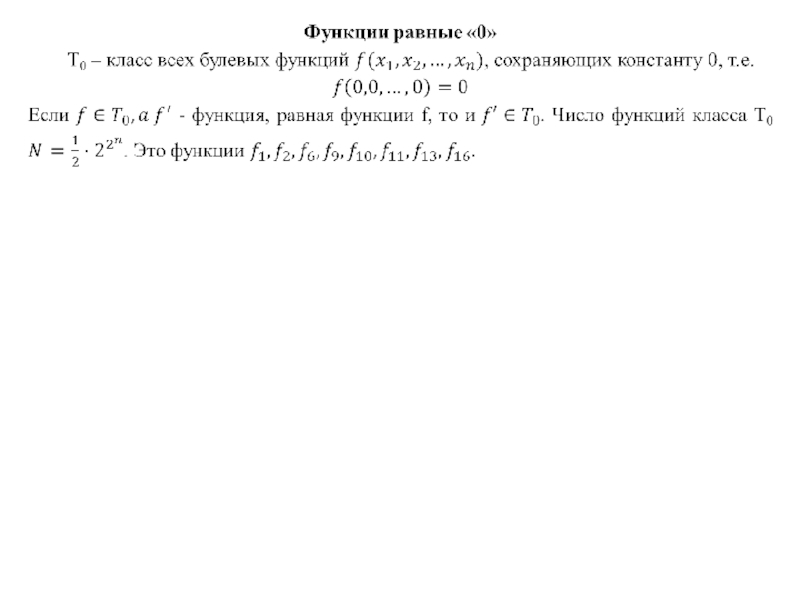
Функции равные «0».
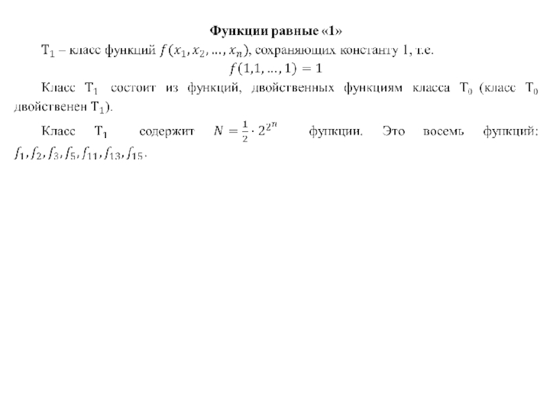
Функции равные «1».
Функции самодвойственные.
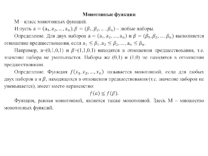
Функции монотонные.
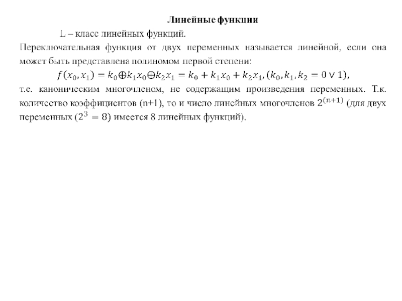
Линейные функции.
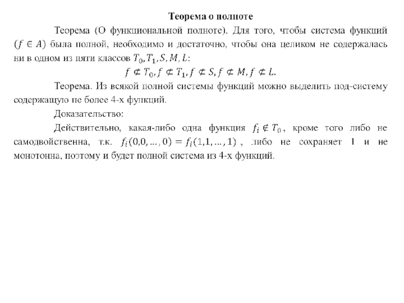
Теорема о
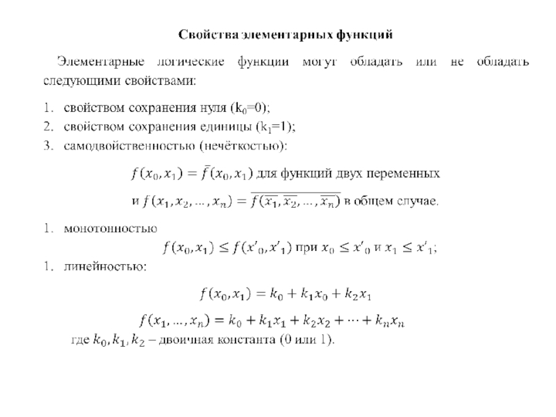
полноте.Свойства элементарных функций.
Теорема Поста.
Особенности полных систем.

