Разделы презентаций


Транспортная задача линейного программирования

Содержание

Постановка задачи

Слайды и текст этой презентации

Слайд 1Транспортная задача линейного программирования

Транспортная задача линейного программирования

Слайд 2Постановка задачи

Постановка задачи

Слайд 3Математическая модель задачи

Математическая модель задачи

Слайд 4Получение опорного плана перевозки.
Метод северо-западного угла

Получение опорного плана перевозки.Метод северо-западного угла

Слайд 5Значение целевой функции

Значение целевой функции

Слайд 6Получение опорного плана перевозки.
Метод минимальной стоимости

Получение опорного плана перевозки.Метод минимальной стоимости

Слайд 8Метод двойного предпочтения
VV
VV
VV
V
V
V
V

Метод двойного предпочтенияVVVVVVVVVV

Слайд 10Метод потенциалов

Метод потенциалов

Слайд 11Для ненулевых ячеек

Для ненулевых ячеек

Слайд 12Для нулевых ячеек

Для нулевых ячеек

Слайд 16Сетевая транспортная задача
Предполагает возможность перевозки между пунктами потребления, т.е. перевозки

от источника производства к пункту потребления, минуя другие пункты потребления.

Сетевая транспортная задачаПредполагает возможность перевозки между пунктами потребления, т.е. перевозки от источника производства к пункту потребления, минуя

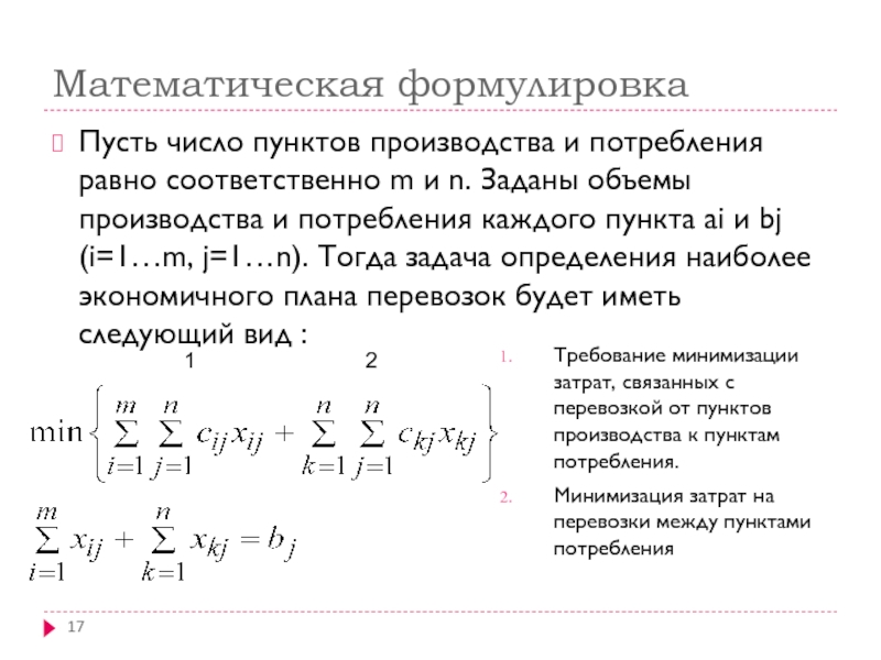
Слайд 17Математическая формулировка
Пусть число пунктов производства и потребления равно соответственно m

и n. Заданы объемы производства и потребления каждого пункта ai

и bj (i=1…m, j=1…n). Тогда задача определения наиболее экономичного плана перевозок будет иметь следующий вид :


1

2

Требование минимизации затрат, связанных с перевозкой от пунктов производства к пунктам потребления.
Минимизация затрат на перевозки между пунктами потребления

Математическая формулировкаПусть число пунктов производства и потребления равно соответственно m и n. Заданы объемы производства и потребления

Слайд 18Алгоритм
Для каждого пункта потребления находится наиболее экономичный путь перевозки от

каждого пункта производства.
Нахождение такого пути требует сопоставления всех возможных путей

перевозок и выбора такого из них, который дает наименьшую величину удельных затрат на перевозку единицы продукции по этому пути.
Фактический объем перевозки будет определяться суммированием найденных оптимальных объемов перевозок между указанными пунктами.

АлгоритмДля каждого пункта потребления находится наиболее экономичный путь перевозки от каждого пункта производства.Нахождение такого пути требует сопоставления

Слайд 19Выбор оптимальной конфигурации сети
C – удельные затраты на передачу по

ВЛ
ЦФ З=min
З(P)=CP – линейная функция

1
3
5
2
4
6

Выбор оптимальной конфигурации сетиC – удельные затраты на передачу по ВЛЦФ З=minЗ(P)=CP – линейная функция135246

Слайд 20Выбор оптимальной конфигурации сети

Выбор оптимальной конфигурации сети

Слайд 21Выбор оптимальной конфигурации сети
Для каждого пункта потребления находим наиболее экономичный

путь передачи потока мощности от каждого источника. Этот путь находится

суммированием коэффициентов при целевой функции по отдельным ВЛ.
Для узла 3: С13=333, С23=396.
Для узла 4: С14=С13+С34=729, С24=С23+С34=792, С24=460.
Для узла 5: С15=С13+С35=828, С15=С13+С24+С45=993, С25=С23+С35=891, С25=С24+С45=724, С25=С23+С34+С45=1056.
Для узла 6: С16=С13+С35+С56=1092, С16=С13+С34+С46=1062, С16=С13+С34+С45+С56=1261, С26=С24+С46=793, С26=С23+С35+С56=1145, С26=С23+С34+С45+С56=1320, С26=С23+С34+С46=1125.

1

3

5

2

4

6

С13=333

С14=С13+С34=729

С24=460

С15=С13+С35=828

С25=С24+С45=724

С16=С13+С34+С46=1062

С23=396

С26=С24+С46=793

Выбор оптимальной конфигурации сетиДля каждого пункта потребления находим наиболее экономичный путь передачи потока мощности от каждого источника.

Слайд 22Выбор оптимальной конфигурации сети
Задача сводится к транспортной в классической постановке.
Решается

с помощью любого метода.

1
3
5
2
4
6
17
7
30
5
10

Выбор оптимальной конфигурации сетиЗадача сводится к транспортной в классической постановке.Решается с помощью любого метода.13524617730510

Обратная связь

Если не удалось найти и скачать доклад-презентацию, Вы можете заказать его на нашем сайте. Мы постараемся найти нужный Вам материал и отправим по электронной почте. Не стесняйтесь обращаться к нам, если у вас возникли вопросы или пожелания:

Email: Нажмите что бы посмотреть 

Что такое TheSlide.ru?

Это сайт презентации, докладов, проектов в PowerPoint. Здесь удобно  хранить и делиться своими презентациями с другими пользователями.


Для правообладателей

Яндекс.Метрика