Разделы презентаций


Цифровые системы передачи мультимедийной информации

Цифровая система связи

Слайды и текст этой презентации

Слайд 1Цифровые системы передачи мультимедийной информации

Цифровые системы передачи мультимедийной информации

Слайд 2Цифровая система связи

Цифровая система связи

Слайд 3Система передачи информации
Канал - часть системы передачи, природа и характеристики
которой

заданы, а их изменение нежелательно, затруднено или невозможно.
Задача, решаемая системой

передачи, состоит в том, чтобы передать сообщение m от источника к получателю.
Сообщение источника может быть представлено в такой форме, в которой невозможна его эффективная передача по каналу. Поэтому в систему обычно включаются устройства передачи и приема, которые выполняют преобразование сообщения m в сигнал s и преобразование принятого сигнала r в принятое сообщение m.
Система передачи информацииКанал - часть системы передачи, природа и характеристикикоторой заданы, а их изменение нежелательно, затруднено или

Слайд 4Общие сведения
Если источник порождает сообщения из конечного множества, то он

называется источником дискретных сообщений, в противном случае источник называется источником

непрерывных сообщений.

Процесс формирования сигнала по сообщению называется модуляцией. В процессе модуляции выполняется изменение параметров сигнала в соответствии с сообщением, подлежащим передаче. Если множество сигналов, формируемых в процессе модуляции, оказывается конечным, то такая модуляция называется дискретной или цифровой.

Кодирование-декодирование источника служит для уменьшения избыточности, присутствующей в сообщениях источника. В результате кодирования сообщения источника оказываются записанными с использованием меньшего числа символов, то есть эти сообщения представляются в сжатой форме. Кодирование источника может выполняться с потерями (например, сжатие звука и изображений, представленных в цифровой форме), либо без потерь (например, архивирование файлов).
Общие сведенияЕсли источник порождает сообщения из конечного множества, то он называется источником дискретных сообщений, в противном случае

Слайд 5Беспроводные системы
Телевизионное вещание
DVB-T/T2, DAB, РАВИС
Мобильная связь
2G, 3G, 4G
Спутниковая связь
DVB-S
WiFi
802.11

Беспроводные системыТелевизионное вещаниеDVB-T/T2, DAB, РАВИСМобильная связь2G, 3G, 4GСпутниковая связьDVB-SWiFi802.11

Слайд 6Система передачи данных

Система передачи данных

Слайд 7Спектральная эффективность прямоугольных импульсов

Спектральная эффективность прямоугольных импульсов

Слайд 8Система передачи данных

Система передачи данных

Слайд 9Модуляция
Амплитудная модуляция
Квадратурно-амплитудная модуляция
Фазовая модуляция
Частотная модуляция

МодуляцияАмплитудная модуляцияКвадратурно-амплитудная модуляцияФазовая модуляцияЧастотная модуляция

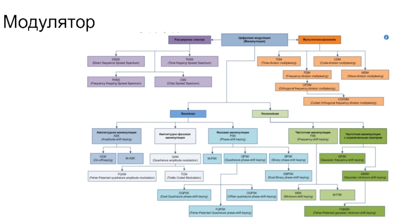
Слайд 10Модулятор

Модулятор

Слайд 11Система передачи данных

Система передачи данных

Слайд 14Система передачи данных

Система передачи данных

Слайд 15Кодирование канала

Кодирование канала

Слайд 16О помехоустойчивом кодировании
Корректирующие коды: k (информационных символов) -> n (n >

k) n-k - проверочные (избыточные символы)
Избыточность, корректирующая способность, относительная скорость кода

R = k/n
Энергетический выигрыш кода – сравнение отношения энергии, приходящейся на один бит, к спектральной плотности мощности шума Eб/N0 d в системах с кодированием и без
О помехоустойчивом кодированииКорректирующие коды: k (информационных символов) -> n (n > k) n-k - проверочные (избыточные символы)Избыточность,

Слайд 17О помехоустойчивом кодировании

О помехоустойчивом кодировании

Обратная связь

Если не удалось найти и скачать доклад-презентацию, Вы можете заказать его на нашем сайте. Мы постараемся найти нужный Вам материал и отправим по электронной почте. Не стесняйтесь обращаться к нам, если у вас возникли вопросы или пожелания:

Email: Нажмите что бы посмотреть 

Что такое TheSlide.ru?

Это сайт презентации, докладов, проектов в PowerPoint. Здесь удобно  хранить и делиться своими презентациями с другими пользователями.


Для правообладателей

Яндекс.Метрика