Разделы презентаций


Устройства согласования сигналов с датчиков

Содержание

Лекция 6 Устройства согласования сигналов с датчиков

Слайды и текст этой презентации

Слайд 1Автоматизированные информационно-управляющие системы
Доц. каф. АПП
Кульчицкий Александр Александрович
doz-ku@rambler.ru

Автоматизированные информационно-управляющие системыДоц. каф. АППКульчицкий Александр Александровичdoz-ku@rambler.ru

Слайд 2Лекция 6 Устройства согласования сигналов с датчиков

Лекция 6  Устройства согласования сигналов с датчиков

Слайд 3Измерительные (нормирующие) преобразователи датчиков температуры
ИП 0304

Измерительные (нормирующие) преобразователи датчиков температурыИП 0304

Слайд 4Схема преобразователя ИП 0304

Схема преобразователя ИП 0304

Слайд 5Конфигуратор

Конфигуратор

Слайд 6Универсальный нормирующий преобразователь НПТ1
Преобразование сигналов термодатчиков в унифицированный сигнал 0(4)...20мА
Универсальный

вход
Поддержка большинства известных типов термодатчиков
Высокая точность преобразования
Высокая разрешающая способность
Настройка по

интерфейсу USB 2.0
Климатическое исполнение «-40...+85 С»
Универсальный нормирующий преобразователь НПТ1Преобразование сигналов термодатчиков в унифицированный сигнал 0(4)...20мАУниверсальный входПоддержка большинства известных типов термодатчиковВысокая точность преобразованияВысокая

Слайд 7Нормализатор сигнала тензомоста
Тип входного сигнала — мост
Диапазон входного сигнала: ±15,

±30, ±100 мВ
Выходной сигнал: 0-10, 0-5 В, 0-20 мА
Гальваническая изоляция

1000 В
Нормализатор сигнала тензомостаТип входного сигнала — мостДиапазон входного сигнала: ±15, ±30, ±100 мВВыходной сигнал: 0-10, 0-5 В,

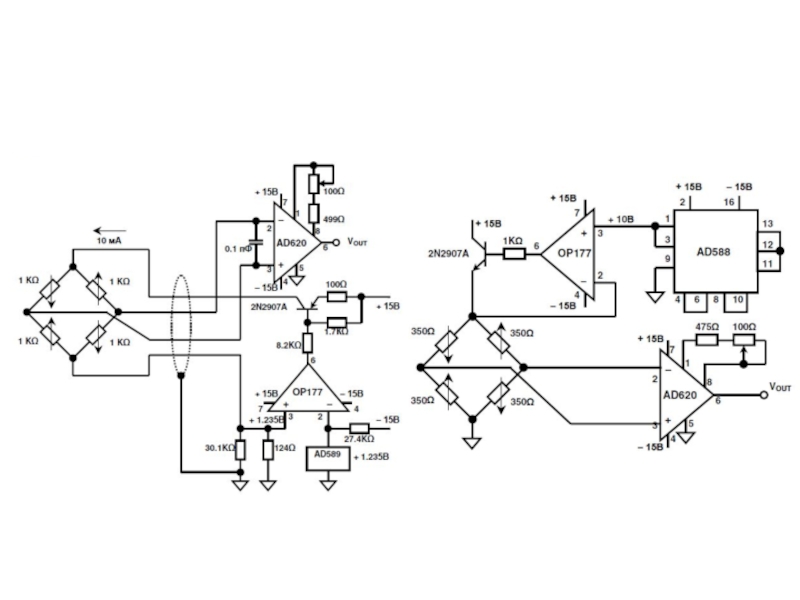
Слайд 9Усилитель тензосигнала тип 131

Сопротивление моста от 120 до 2000 Ом


Четырехпроводная схема подключения тензомоста
Напряжение питания 12-24В
Рабочая температура -20ºC..+50ºC
Обеспечивает напряжение

возбуждения моста 8,0В
Линейность 1:4000
Усилитель тензосигнала тип 131Сопротивление моста от 120 до 2000 Ом Четырехпроводная схема подключения тензомоста Напряжение питания 12-24ВРабочая

Слайд 10Линейное преобразование переменного тока частотой 45 - 65 Гц в

выходной унифицированный сигнал постоянного ток

Линейное преобразование переменного тока частотой 45 - 65 Гц в выходной унифицированный сигнал постоянного ток

Слайд 11Линейное преобразование активной мощности трехфазных и однофазных, четырех- и трехпроводных

цепей переменного тока в унифицированный выходной сигнал постоянного тока или

напряжения
Линейное преобразование активной мощности трехфазных и однофазных, четырех- и трехпроводных цепей переменного тока в унифицированный выходной сигнал

Слайд 12Преобразователи линейного преобразования частоты переменного тока в унифицированные выходные сигналы

постоянного тока

Преобразователи линейного преобразования частоты переменного тока в унифицированные выходные сигналы постоянного тока

Слайд 13Модули ввода-вывода Мх110
Стандарт проводной связи RS-485.
Простые протоколы, основанные на принципе

«запрос-ответ». работа по протоколам ModBus-ASCII, ModBus-RTU, DCON и ОВЕН.
Модули объединяются

в сеть с помощью двухпроводной линии связи и подключаются к ведущему устройству (Master). В роли мастера может выступать:
ПЛК,
персональный компьютер с установленной SCADA-системой
панель оператора.
модулей (Slave), имеет уникальный адрес.
Одновременно в одной сети может быть один мастер и до 32 модулей. Максимальная длина линии связи составляет 1200 м. Длина линии связи и количество модулей в сети могут быть увеличены с помощью повторителей интерфейса (например, ОВЕН АС5).

Модули ввода-вывода Мх110Стандарт проводной связи RS-485.Простые протоколы, основанные на принципе «запрос-ответ». работа по протоколам ModBus-ASCII, ModBus-RTU, DCON

Слайд 14Модификации модулей ввода вывода Mx110

Модификации модулей ввода вывода Mx110

Слайд 16Подключение прибора

Подключение прибора

Слайд 18
Модульная система согласования сигналов SCXI - высокопроизводительная многоканальная платформа согласования

и коммутации из одного или нескольких промышленных шасси с установленными

различными модулями согласования сигналов.
Портативная недорогая система согласования сигналов SCC–недорогое решение для задач согласования сигналов с небольшим количеством каналов с возможностя поканальной конфигурации каналов ввода/вывода с использованием одно- и двухканальных модулей
SC серия – устройства сбора данных со встроенными возможностями согласования сигналов - расширяют возможности платформы PXI путем интегрирования схем согласования сигналов в 16-разрядные модули PXI.

Модульная система согласования сигналов SCXI - высокопроизводительная многоканальная платформа согласования и коммутации из одного или нескольких промышленных

Слайд 20Шасси CompactDAQ на базе интерфейсов USB и Ethernet

Шасси CompactDAQ на базе интерфейсов USB и Ethernet

Слайд 21Модули ввода вывода C-серии
 
Аналоговый ввод, аналоговый вывод, цифровой ввод-вывод, реле

Модули ввода вывода C-серии Аналоговый ввод, аналоговый вывод, цифровой ввод-вывод, реле

Слайд 24Технология реконфигурируемого ввода/вывода (RIO)
Reconfigurable input/output – RIO) предоставляет вам возможность

создания на аппаратном уровне вашей собственной контрольно-измерительной системы, используя программируемые

логические интегральные схемы (ПЛИС) и инструментарий среды графической разработки приложений LabVIEW
Технология реконфигурируемого ввода/вывода (RIO)Reconfigurable input/output – RIO) предоставляет вам возможность создания на аппаратном уровне вашей собственной контрольно-измерительной

Слайд 25CompactRIO
Контроллер реального времени
Реконфигурируемое шасси
Модули ввода/вывода

CompactRIO  Контроллер реального времени Реконфигурируемое шассиМодули ввода/вывода

Слайд 26Контроллер реального времени
LabVIEW Real-Time

Контроллер реального времени LabVIEW Real-Time

Слайд 27Установка модуля ввода/вывода в шасси

Установка модуля ввода/вывода в шасси

Слайд 29Стандарты измерительных систем

Стандарты измерительных систем

Слайд 30Канал общего пользования
КОП (General Purpose Interface Bus - GPIB)

разработан компанией Hewlett Packard в конце 1960 года для обеспечения

связи между компьютерами и измерительными приборами, известен как стандатр IEEE 488.(2.).
КОП является цифровой 24-х разрядной параллельной шиной. Шина состоит из:
8 линий данных (data lines),
5 линий управления шиной (bus management lines) - ATN, EOI, LFC, REN, SRQ,
3 линий квитирования (handshaking),
8 заземленных линий.
сообщения (messages) представляются в виде символов ASCII

Канал общего пользования КОП (General Purpose Interface Bus - GPIB) разработан компанией Hewlett Packard в конце 1960

Слайд 31Устройства и типичная система с КОП
Каждое устройство, включая плату-контроллер,

должно иметь свой уникальный адрес КОП в диапазоне от 0

до 30
Устройства и типичная система с КОП Каждое устройство, включая плату-контроллер, должно иметь свой уникальный адрес КОП в

Слайд 32PXI и VXI
VXI, сокращение от «VMEbus extension for Instrumentation»

(«расширение шины VME для использования в инструментальных системах»)
PXI, сокращение

от «compactPCl extension for Instrumentation» («расширение шины Compact-PCI для использования в инструментальных системах»)
PXI и VXI VXI, сокращение от «VMEbus extension for Instrumentation» («расширение шины VME для использования в инструментальных

Слайд 33Стандарт PXI
(Pci eXtention for Instrumentation) разработан фирмой National Instruments

и представлен в 1997 году как расширение стандарта CompactPCI дл

измерений и исследований. Стандарт изначально ориентирован на контрольно-измерительную, диагностическую, информационно-вычислительную технику и совмещает в себе все достоинства PCI и GPIB.
Стандарт PXI (Pci eXtention for Instrumentation) разработан фирмой National Instruments и представлен в 1997 году как расширение

Слайд 34Основные особенности
высокая PCI-производительность (132 Мбайт/с, 32 разряда, 33 МГц);
проверенный механический

конструктив (Евромеханика 3U, 6U);
высоконадежные соединители (многократные циклы установки модулей и

вибростойкость);
фронтальное расположение модулей расширения (время замены модуля и подключения сигналов минимально);
до 8 PCI-устройств на одной шине (в обычном ПК не больше 4);
невысокая стоимость аппаратуры ввиду совместимости по многим параметрам с обычными PCI-устройствами;
полная программная совместимость с обычными ПК-технологиями (Windows 98/NT, Plug&Play и т.д.).

Основные особенностивысокая PCI-производительность (132 Мбайт/с, 32 разряда, 33 МГц);проверенный механический конструктив (Евромеханика 3U, 6U);высоконадежные соединители (многократные циклы

Слайд 36Конструктивное исполнение
Конструктивно PXI представляет собой корзину, оснащенную соединительной платой (backplane)

на 8 PCI-модулями с коммуникационной способностью до 132 Мбайт/с для

32-разрядной 33 МГц PCI-шины и вдвое больше для 64-разрядной реализации PCI в будущем (разъем P1)
Конструктивное исполнениеКонструктивно PXI представляет собой корзину, оснащенную соединительной платой (backplane) на 8 PCI-модулями с коммуникационной способностью до

Слайд 37Примеры шасси
NI PXI-1056
3U/6U Dual-Stack Chassis for PXI
NI PXIe-1062Q
8-Slot 3U PXI

Express Chassis with AC - Up to 3 GB/s

Примеры шассиNI PXI-10563U/6U Dual-Stack Chassis for PXINI PXIe-1062Q8-Slot 3U PXI Express Chassis with AC - Up to

Слайд 38Типичный представитель CompactPCI
Максимальная скорость передачи данных между внешним устройством и

FIFO-буфером, установленным на плате, может быть до 80 Мбайт/с для

цифрового вывода и 160 Мбайт/с для ввода.
Типичный представитель CompactPCIМаксимальная скорость передачи данных между внешним устройством и FIFO-буфером, установленным на плате, может быть до

Слайд 39VME-шина
Характеристики шины
Разрядность шины — 32/64
Адрес/Данные — раздельные (VME32), мультиплексируемые (VME64)
Тип шины — Асинхронная
Конструктив —

Евромеханика 3U, 6U, 9U
Максимальное количество модулей в крейте — 21 штука
Пропускная

способность в 32 разрядном варианте — 40 Мбайт/с (VME32), 80 Мбайт/с (VME64)
В режиме блочных передач (когда на 1-у передачу адреса идёт несколько передач данных) скорость может достигать 320 Мбайт/с (VME64).
Программирование:
двоичные коды (регистровые операции)
ASCII коды (командные сообщения)

VXI, сокращение от «VMEbus extension for Instrumentation» («расширение шины VME для использования в инструментальных системах»)

VME-шинаХарактеристики шиныРазрядность шины — 32/64Адрес/Данные — раздельные (VME32), мультиплексируемые (VME64)Тип шины — АсинхроннаяКонструктив — Евромеханика 3U, 6U, 9UМаксимальное количество модулей в

Слайд 40Требования

Требования

Слайд 41VXI
Технические средства VXI
Крейты и источники питания Системные модули Функциональные модули:    

  Измерительные модули       Мультиплексоры и модули ключей    

  Генераторы и источники       Модули цифрового ввода/вывода.       Модули специального назначения
VXI Технические средства VXIКрейты и источники питания Системные модули Функциональные модули:       Измерительные модули  

Слайд 42
Логически все устройства шины VME делятся на три типа:
ведущий;

ведомый;
арбитр.
Ведущий — инициирует циклы на шине. Ведомый — осуществляет операции по

команде ведущего. Арбитр — осуществляет контроль за занятостью шины.
Логически все устройства шины VME делятся на три типа: ведущий; ведомый; арбитр.Ведущий — инициирует циклы на шине. Ведомый —

Обратная связь

Если не удалось найти и скачать доклад-презентацию, Вы можете заказать его на нашем сайте. Мы постараемся найти нужный Вам материал и отправим по электронной почте. Не стесняйтесь обращаться к нам, если у вас возникли вопросы или пожелания:

Email: Нажмите что бы посмотреть 

Что такое TheSlide.ru?

Это сайт презентации, докладов, проектов в PowerPoint. Здесь удобно  хранить и делиться своими презентациями с другими пользователями.


Для правообладателей

Яндекс.Метрика