Разделы презентаций


ВНУТРЕННИЙ МЕХАНИЗМ функционирования ПРЕДПРИЯТИЯ

Содержание

Цель курса – приобретение знаний о структуре, принципах построения и закономерностях функционирования ВЭМ предприятия СТРУКТУРА КУРСАРаздел 1. Предпосылки и формы функционирования ВЭМ Раздел 2. Планирование деятельности подразделений предприятия Раздел 3.

Слайды и текст этой презентации

Слайд 1ВНУТРЕННИЙ МЕХАНИЗМ функционирования ПРЕДПРИЯТИЯ

ВНУТРЕННИЙ МЕХАНИЗМ функционирования ПРЕДПРИЯТИЯ

Слайд 2Цель курса – приобретение знаний о структуре, принципах построения и

закономерностях функционирования ВЭМ предприятия
СТРУКТУРА КУРСА
Раздел 1. Предпосылки и формы

функционирования ВЭМ
Раздел 2. Планирование деятельности подразделений предприятия
Раздел 3. Контроль, оценка и стимулирование деятельности

Цель курса – приобретение знаний о структуре, принципах построения и закономерностях функционирования ВЭМ предприятия СТРУКТУРА КУРСАРаздел 1.

Слайд 3РАЗДЕЛ 1. ПРЕДПОСЫЛКИ И ФОРМЫ ФУНКЦИОНИРОВАНИЯ ВЭМ ПРЕДПРИЯТИЯ
Тема 1. Производственно-организационная

и экономическая структуризация предприятия

Предприятие как система
Структура предприятия
Производственная структура предприятия
Организационная структура

предприятия
РАЗДЕЛ 1. ПРЕДПОСЫЛКИ И ФОРМЫ ФУНКЦИОНИРОВАНИЯ ВЭМ ПРЕДПРИЯТИЯТема 1. Производственно-организационная и экономическая структуризация предприятияПредприятие как системаСтруктура предприятияПроизводственная

Слайд 4Гражданский кодекс РФ

Статья 48. Понятие юридического лица

Юридическим лицом признается организация, которая имеет в собственности, хозяйственном ведении

или оперативном управлении обособленное имущество и отвечает по своим обязательствам этим имуществом, может от своего имени приобретать и осуществлять имущественные и личные неимущественные права, нести обязанности, быть истцом и ответчиком в суде.

Гражданский	 кодекс РФ Статья 48. Понятие юридического лица  Юридическим лицом признается организация, которая имеет в собственности,

Слайд 5Статья 50. Коммерческие и некоммерческие организации
1. Юридическими лицами могут быть

организации, преследующие извлечение прибыли в качестве основной цели своей деятельности

(коммерческие организации) либо не имеющие извлечение прибыли в качестве такой цели и не распределяющие полученную прибыль между участниками (некоммерческие организации).
2. Юридические лица, являющиеся коммерческими организациями, могут создаваться в форме хозяйственных товариществ и обществ, производственных кооперативов, государственных и муниципальных унитарных предприятий.

Статья 50. Коммерческие и некоммерческие организации 1. Юридическими лицами могут быть организации, преследующие извлечение прибыли в качестве

Слайд 6Статья 50. Коммерческие и некоммерческие организации
3. Юридические лица, являющиеся некоммерческими

организациями, могут создаваться в форме потребительских кооперативов, общественных или религиозных

организаций (объединений), учреждений, благотворительных и иных фондов, а также в других формах, предусмотренных законом.

Некоммерческие организации могут осуществлять предпринимательскую деятельность лишь постольку, поскольку это служит достижению целей, ради которых они созданы, и соответствующую этим целям.

Статья 50. Коммерческие и некоммерческие организации 3. Юридические лица, являющиеся некоммерческими организациями, могут создаваться в форме потребительских

Слайд 7Формы собственности (Общероссийский классификатор форм собственности)
10 РОССИЙСКАЯ СОБСТВЕННОСТЬ
11 Государственная собственность

12 Федеральная собственность 13 Собственность субъектов Российской Федерации 14 Муниципальная собственность 16 Частная собственность 18 Собственность российских граждан, постоянно проживающих за границей 19 Собственность потребительской кооперации 15 Собственность общественных и религиозных организаций (объединений) 50 Собственность благотворительных организаций 51 Собственность политических общественных объединений 52 Собственность профессиональных союзов 53 Собственность общественных объединений 54 Собственность религиозных объединений 17 Смешанная российская собственность 40 Смешанная российская собственность с долей государственной собственности 41 Смешанная российская собственность с долей федеральной собственности 42 Смешанная российская собственность с долей собственности субъектов Российской Федерации
43 Смешанная российская собственность с долями федеральной собственности и собственности субъектов Российской Федерации
49 Иная смешанная российская собственность 61 Собственность государственных корпораций
Формы собственности (Общероссийский классификатор форм собственности)10	РОССИЙСКАЯ СОБСТВЕННОСТЬ	11	Государственная собственность

Слайд 8Формы собственности (Общероссийский классификатор форм собственности)
20 ИНОСТРАННАЯ СОБСТВЕННОСТЬ

21 Собственность международных организаций 22 Собственность иностранных государств 23 Собственность иностранных юридических лиц 24 Собственность иностранных граждан и лиц без гражданства 27 Смешанная иностранная собственность
30 СОВМЕСТНАЯ РОССИЙСКАЯ И ИНОСТРАННАЯ СОБСТВЕННОСТЬ 31 Совместная федеральная и иностранная собственность 32 Совместная собственность субъектов Российской Федерации и иностранная собственность 33 Совместная муниципальная и иностранная собственность 34 Совместная частная и иностранная собственность 35 Совместная собственность общественных и религиозных организаций (объединений) и иностранная собственность
Формы собственности (Общероссийский классификатор форм собственности)   20 	ИНОСТРАННАЯ СОБСТВЕННОСТЬ

Слайд 9Статья 4. Категории субъектов малого и среднего предпринимательства (Федеральный закон

от 24.07.07.N 209-ФЗ «О развитии малого и среднего предпринимательства в Российской

Федерации»)

1. К субъектам малого и среднего предпринимательства относятся внесенные в единый государственный реестр юридических лиц потребительские кооперативы и коммерческие организации (за исключением государственных и муниципальных унитарных предприятий), а также физические лица, внесенные в единый государственный реестр индивидуальных предпринимателей и осуществляющие предпринимательскую деятельность без образования юридического лица (далее - индивидуальные предприниматели), крестьянские фермерские хозяйства, соответствующие следующим условиям:

Статья 4. Категории субъектов малого и среднего предпринимательства  (Федеральный закон от 24.07.07.N 209-ФЗ «О развитии малого

Слайд 101) для юридических лиц - суммарная доля участия Российской Федерации,

субъектов Российской Федерации, муниципальных образований, иностранных юридических лиц, общественных и

религиозных организаций (объединений), благотворительных и иных фондов в уставном (складочном) капитале (паевом фонде) указанных юридических лиц не должна превышать двадцать пять процентов (за исключением активов акционерных инвестиционных фондов и закрытых паевых инвестиционных фондов), доля участия, принадлежащая одному или нескольким юридическим лицам, не являющимся субъектами малого и среднего предпринимательства, не должна превышать двадцать пять процентов.
1) для юридических лиц - суммарная доля участия Российской Федерации, субъектов Российской Федерации, муниципальных образований, иностранных юридических

Слайд 112) средняя численность работников за предшествующий календарный год не должна

превышать следующие предельные значения средней численности работников для каждой категории

субъектов малого и среднего предпринимательства:
а) от 101 до 250 человек включительно для средних предприятий;
б) до 100 человек включительно для малых предприятий; в) микропредприятия - до 15 человек;

3) выручка от реализации товаров (работ, услуг) без учета НДС или балансовая стоимость активов (остаточная стоимость основных средств и нематериальных активов) за предшествующий календарный год не должна превышать предельные значения, установленные Правительством РФ для каждой категории субъектов малого и среднего предпринимательства.

С 01.02.13:
средние предприятия - 1000 млн. рублей
малые предприятия - 400 млн. рублей;
микропредприятия - 60 млн. рублей;


2) средняя численность работников за предшествующий календарный год не должна превышать следующие предельные значения средней численности работников

Слайд 12Экономические модели предприятия

Экономические модели предприятия

Слайд 13Экономические модели предприятия

Экономические модели предприятия

Слайд 14АСПЕКТЫ СТРУКТУРИЗАЦИИ ПРЕДПРИЯТИЯ
1. Производственно-технический - это технико-технологический комплекс, система

машин и механизмов, определяющих мощность предприятия и виды выпускаемой продукции

(услуг)
2. Социальный - коллектив людей, находящихся в определенных отношениях друг с другом в процессе осуществления трудовой деятельности
3. Информационный - плановая, отчетная, нормативно-техническая документация, информация, характеризующая состояние и динамику различных процессов
АСПЕКТЫ СТРУКТУРИЗАЦИИ ПРЕДПРИЯТИЯ 1. Производственно-технический - это технико-технологический комплекс, система машин и механизмов, определяющих мощность предприятия и

Слайд 15АСПЕКТЫ СТРУКТУРИЗАЦИИ ПРЕДПРИЯТИЯ
4. Экономический – экономические отношения с государством (правовые,

кредитно-денежные); государственным бюджетом (как плательщик налогов); субъектами рыночной инфраструктуры (спроса-предложения);

с предприятиями-партнерами (технико – экономические)
5. Экологический - комплексность его материально-энергетического обмена с внешней средой
6. Административно-правовой - юридическое лицо с установленными в законодательном порядке правами и обязанностями
7. Организационный – объединяет производственную структуру и организационную структуру управления

АСПЕКТЫ СТРУКТУРИЗАЦИИ ПРЕДПРИЯТИЯ4. Экономический – экономические отношения с государством (правовые, кредитно-денежные); государственным бюджетом (как плательщик налогов); субъектами

Слайд 16Структура предприятия как производственной системы

Структура предприятия как производственной системы

Слайд 17ВЗАИМОСВЯЗЬ СТРУКТУР ПРЕДПРИЯТИЯ

ВЗАИМОСВЯЗЬ СТРУКТУР ПРЕДПРИЯТИЯ

Слайд 18ТИПОВАЯ ПРОИЗВОДСТВЕННАЯ СТРУКТУРА

ТИПОВАЯ ПРОИЗВОДСТВЕННАЯ СТРУКТУРА

Слайд 19Цех – обособленное в технологическом и административном отношении звено предприятия,

в котором изготавливается полностью продукт или выполняется определенная законченная стадия

производства продукта согласно внутризаводской специализации
Виды цехов
Основные (заготовительные, обрабатывающие, сборочные)
вспомогательные (инструментальные, ремонтные, модельные),
обслуживающие (транспортные, энергохозяйство)
побочные (товаров народного потребления, утилизации)
Цех – обособленное в технологическом и административном отношении звено предприятия, в котором изготавливается полностью продукт или выполняется

Слайд 20Участок - это совокупность территориально обособленных рабочих мест, на которых

выполняются технологически однородные работы или изготавливается однотипная продукция

Бригада -

совокупность пространственно обособленных рабочих мест
Участок - это совокупность территориально обособленных рабочих мест, на которых выполняются технологически однородные работы или изготавливается однотипная

Слайд 21Производственная структура машиностроительного предприятия
ПРЕДПРИЯТИЕ
Цеха
Обслуживающие хозяйства
Побочные
Заготови-тельные
Литейный
Кузнечно-прессовой
Кузнечно-штамповочный
Обрабатывающие
Механический
Термический
Цех покрытия
Сборочные
Механосборочный
Сборочный
Ремонтно-механический
Инструментальный
Энергетический
Цех утиля
Цех товаров народного потребления
Транспортное
Складское
Основные
Вспомогательные

Производственная структура машиностроительного предприятияПРЕДПРИЯТИЕЦехаОбслуживающие хозяйстваПобочныеЗаготови-тельныеЛитейный	Кузнечно-прессовой	Кузнечно-штамповочный	ОбрабатывающиеМеханический	Термический	Цех покрытияСборочныеМеханосборочныйСборочныйРемонтно-механический	Инструментальный	ЭнергетическийЦех утиляЦех товаров народного потребленияТранспортноеСкладскоеОсновныеВспомогательные

Слайд 24ОСНОВНЫЕ ФАКТОРЫ, ОПРЕДЕЛЯЮЩИЕ ПРОИЗВОДСТВЕННУЮ СТРУКТУРУ
Производственный профиль
Объем производства продукции, трудоемкость

ее изготовления;
Характер и степень специализации подразделений
Место нахождения предприятия, особенности внешней

и внутренней кооперации
Уровень автоматизации и механизации производства

ОСНОВНЫЕ ФАКТОРЫ, ОПРЕДЕЛЯЮЩИЕ ПРОИЗВОДСТВЕННУЮ СТРУКТУРУ Производственный профильОбъем производства продукции, трудоемкость ее изготовления;Характер и степень специализации подразделенийМесто нахождения

Слайд 25Организационная структура управления предприятия – совокупность управленческих подразделений между которыми

установлена система взаимосвязей, призванных обеспечить реализацию функций и процессов для

достижения целей предприятия
Организационная структура управления предприятия – совокупность управленческих подразделений между которыми установлена система взаимосвязей, призванных обеспечить реализацию функций

Слайд 26Элементы организационной структуры управления
- Функции управления;
- Звено управления - это

отдельный орган (руководитель), который наделяется функциями управления, правами для их

реализации и несет ответственность за выполнение функций и использование прав;
- Уровень управления - совокупность подразделений определенной ступени руководящей иерархии
Элементы организационной структуры управления- Функции управления;- Звено управления - это отдельный орган (руководитель), который наделяется функциями управления,

Слайд 27 ТИПЫ И ВИДЫ ОРГСТРУКТУР УПРАВЛЕНИЯ ПРЕДПРИЯТИЯ

ТИПЫ И ВИДЫ ОРГСТРУКТУР УПРАВЛЕНИЯ ПРЕДПРИЯТИЯ

Слайд 28Сравнительная характеристика типов организационных структур управления

Сравнительная характеристика типов организационных структур управления

Слайд 29Линейная организационная структура управления

Линейная организационная структура управления

Слайд 30Функциональная организационная структура управления

Функциональная организационная структура управления

Слайд 31Функциональная организационная структура управления

Функциональная организационная структура управления

Слайд 32Функциональная организационная структура управления

Функциональная организационная структура управления

Слайд 33Линейно-функциональная организационная структура управления персоналом

Линейно-функциональная организационная структура управления персоналом

Слайд 34Тема 2. Структура и формы функционирования ВЭМ предприятия

Тема 2. Структура и формы функционирования ВЭМ предприятия

Слайд 35СТРУКТУРА МЕХАНИЗМА УПРАВЛЕНИЯ ПРЕДПРИЯТИЕМ
Элементы объекта управления
Управляющая подсистема
Цели

СТРУКТУРА МЕХАНИЗМА УПРАВЛЕНИЯ ПРЕДПРИЯТИЕМЭлементы объекта управленияУправляющая подсистемаЦели

Слайд 36СТРУКТУРА КОМПЛЕКСНОГО МЕХАНИЗМА УПРАВЛЕНИЯ ПРЕДПРИЯТИЯ

СТРУКТУРА КОМПЛЕКСНОГО МЕХАНИЗМА УПРАВЛЕНИЯ ПРЕДПРИЯТИЯ

Слайд 38Взаимосвязь трудовой мотивации человека и системы мотивации персонала на предприятии

Взаимосвязь трудовой мотивации человека и системы мотивации персонала на предприятии

Слайд 39Организационный механизм
1.Структуризации
Факторов производства
Производственного процесса
2. Организации управления деятельностью
Оперативные цели
Стратегические

цели
3. Планирования деятельности
Стратегической
Оперативной
Бизнес-планирования
4.Организационно-технические
Стандартизация
Сертификация
Лицензирование
5. Информационные
Внешней информации
Внутренней информации

Организационный механизм1.Структуризации Факторов производстваПроизводственного процесса2. Организации управления деятельностью Оперативные целиСтратегические цели3. Планирования деятельностиСтратегическойОперативнойБизнес-планирования4.Организационно-техническиеСтандартизацияСертификацияЛицензирование5. ИнформационныеВнешней информацииВнутренней	 информации

Слайд 40СТРУКТУРА ЭКОНОМИЧЕСКОГО МЕХАНИЗМА ПРЕДПРИЯТИЯ
Механизм формирования и использования ресурсов
Механизм
управления затратами
Механизм управления

финансами
Механизм ценообразования
Механизм взаимодействия с рынком
Механизм гос. регулирования и поддержки
Экономический механизм


СТРУКТУРА ЭКОНОМИЧЕСКОГО МЕХАНИЗМА ПРЕДПРИЯТИЯМеханизм формирования и использования ресурсовМеханизмуправления затратамиМеханизм управления финансамиМеханизм ценообразованияМеханизм взаимодействия с рынкомМеханизм гос. регулирования

Слайд 41Факторы, определяющие структуру ВЭМ предприятия
организационно-техническая система предприятия;
система планирования деятельности подразделений;
система

контроля и оценки деятельности подразделений;
материальная ответственность подразделений за результаты

их работы;
мотивационный механизм
Факторы, определяющие структуру ВЭМ предприятияорганизационно-техническая система предприятия;система планирования деятельности подразделений;система контроля и оценки деятельности подразделений; материальная ответственность

Слайд 42ПРИНЦИПЫ ПОСТРОЕНИЯ ВЭМ ПРЕДПРИЯТИЯ
целевой совместимости;
непрерывности и надежности;
планомерности;
динамизма;
распределения функций

управления;
научности и обоснованности выбора методов управления;
эффективности управления

ПРИНЦИПЫ ПОСТРОЕНИЯ ВЭМ ПРЕДПРИЯТИЯцелевой совместимости;непрерывности и надежности; планомерности;динамизма; распределения функций управления;научности и обоснованности выбора методов управления; эффективности

Слайд 43УСЛОВИЯ ЭФФЕКТИВНОЙ ОРГАНИЗАЦИИ ВНУТРИПРОИЗВОДСТВЕННЫХ ЭКОНОМИЧЕСКИХ ОТНОШЕНИЙ
относительная имущественная, экономическая, финансовая самостоятельность

подразделений;
регламентация деятельности подразделений;
прогрессивная нормативная база;
создание системы мотивации за конечные результаты

труда;
формирование внутренней инфраструктуры;
организационное оформление подразделений в виде центров ответственности.
УСЛОВИЯ ЭФФЕКТИВНОЙ ОРГАНИЗАЦИИ ВНУТРИПРОИЗВОДСТВЕННЫХ ЭКОНОМИЧЕСКИХ ОТНОШЕНИЙотносительная имущественная, экономическая, финансовая самостоятельность подразделений;регламентация деятельности подразделений;прогрессивная нормативная база;создание системы мотивации

Слайд 44Пример формирования внутренней инфраструктуры
Управление техническим развитием;
Управление материально-техническим снабжением и сбытом
Управление

производством
Управление финансами
Бухгалтерия
Социальное и кадровое управление

Пример формирования внутренней инфраструктурыУправление техническим развитием;Управление материально-техническим снабжением и сбытомУправление производствомУправление финансамиБухгалтерияСоциальное и кадровое управление

Слайд 45ВИДЫ ПОДРАЗДЕЛЕНИЙ - ЦЕНТРОВ ОТВЕТСТВЕННОСТИ
Центр доходов (сбыт)
Центр затрат


- нормативных (цеха, снабжение)
- управленческих (аппарат

управления)
Центр прибыли (дивизионы)
Центр инвестиций (венчур)
ВИДЫ ПОДРАЗДЕЛЕНИЙ - ЦЕНТРОВ ОТВЕТСТВЕННОСТИ Центр доходов (сбыт) Центр затрат   - нормативных (цеха, снабжение)

Слайд 46- экономический интерес (основа формирования); - специфичность создания и функционирования; - ориентация

на решение текущих задач; - ограниченность сферы применения; - возможность трансформации под

влиянием факторов внешней и внутренней среды.

Основные характеристики ВЭМ предприятия:

- экономический интерес (основа формирования);  - специфичность создания и функционирования;  - ориентация на решение текущих

Слайд 47ФОРМЫ ФУНКЦИОНИРОВАНИЯ ВЭМ

Прямое плановое регулирование деятельности

Договорная форма регулирования деятельности


3. Синтезированное (смешанное) регулирование деятельности

ФОРМЫ ФУНКЦИОНИРОВАНИЯ ВЭМПрямое плановое регулирование деятельности Договорная форма регулирования деятельности 3. Синтезированное (смешанное) регулирование деятельности

Слайд 481. Прямое плановое регулирование
Сфера применения: средние и крупные государственные предприятия,

акционерные общества

Цель: выполнение плановых показателей

Преимущества:
+ определенность и

простота;
+ детализированное распределение функций;
+ высокая степень координации и контроля
Недостатки:
- Низкая адаптивность к изменениям
Низкая степень самостоятельности подразделений;
Высокая зависимость от аппарата управления;
1. Прямое плановое регулирование	Сфера применения: средние и крупные государственные предприятия, акционерные общества  Цель: выполнение плановых показателей	Преимущества:

Слайд 492. Договорная форма регулирования
Сфера применения: предприятия частной формы собственности

Цель:

получение прибыли на основе налаживания конструктивных отношений между подразделениями

Преимущества:


+ наличие реального экономического интереса;
+ большая степень самостоятельности подразделений;
+ большая ответственность подразделения за результаты труда
Недостатки:
- функциональная обособленность может привести к нарушению технологической системы;
- сложность взаимоотношений подразделений и аппарата управления;
2. Договорная форма регулированияСфера применения: предприятия частной формы собственности Цель: получение прибыли на основе налаживания конструктивных

Слайд 503. Смешанная форма регулирования
Сфера применения: предприятия в кризисной ситуации

Цель: обеспечение

выполнения критических показателей деятельности на основе максимальной экономии ресурсов

Преимущества:


+ определение основных и второстепенных направлений деятельности подразделений;
+ упрощение отношений между подразделениями и аппаратом управления;
+ синтез координации и контроля с относительной самостоятельностью
Недостатки:
- Отсутствие материального стимулирования работы подразделений;
- Перекладывание ответственности.

3. Смешанная форма регулированияСфера применения: предприятия в кризисной ситуацииЦель: обеспечение выполнения критических показателей деятельности на основе максимальной

Слайд 515. Организация договорных отношений на предприятии
Виды договоров :
- Аренды имущества

(перечень, стоимость имущества, условия аренды, сумма арендной платы с учетом

амортизации и т.д.)
- Поставки продукции, товаров, МТР, выполнения работ, оказания услуг (объем, номенклатура, качество, цены, сроки поставки, санкции)
5. Организация договорных отношений  на предприятииВиды договоров :- Аренды имущества (перечень, стоимость имущества, условия аренды, сумма

Слайд 52СИСТЕМА ВНУТРЕННЕГО ХОЗРАСЧЕТА НА ПРЕДПРИЯТИИ
Преимущества
разделение ответственности между подразделениями;
повышение инновационной активности;
снижение

издержек без ущерба для качества;
устранение неэффективных подразделений;
создание эффективной схемы делегирования

полномочий;
создание эффективной системы мотивации;
увеличение рентабельности предприятия.
СИСТЕМА ВНУТРЕННЕГО ХОЗРАСЧЕТА НА ПРЕДПРИЯТИИПреимуществаразделение ответственности между подразделениями;повышение инновационной активности;снижение издержек без ущерба для качества;устранение неэффективных подразделений;создание

Слайд 53СИСТЕМА ВНУТРЕННЕГО ХОЗРАСЧЕТА НА ПРЕДПРИЯТИИ
Риски

распада предприятия;
роста текучести кадров;
обострения

конфликтных ситуаций;
несогласованности взаимодействия подразделений

СИСТЕМА ВНУТРЕННЕГО ХОЗРАСЧЕТА НА ПРЕДПРИЯТИИРискираспада предприятия; роста текучести кадров; обострения конфликтных ситуаций; несогласованности взаимодействия подразделений

Слайд 54Тема 3. Трансфертные цены и методы их формирования
3.1. Трансфертное

ценообразование: понятие, предпосылки возникновения, функции

3.2. Методы трансфертного ценообразования

3.3. Расчет

прибыли подразделения на базе трансфертных цен

Тема 3. Трансфертные цены и методы их формирования 3.1. Трансфертное ценообразование: понятие, предпосылки возникновения, функции3.2. Методы трансфертного

Слайд 55Цена – денежное выражение стоимости единицы товара, работы или услуги.

Элементы

цены:
себестоимость;
прибыль;
налоги (НДС, акциз);
Наценки торгово-сбытовых организаций;
торговые надбавки, скидки

Цена – денежное выражение стоимости единицы товара, работы или услуги.Элементы цены:себестоимость;прибыль;налоги (НДС, акциз); Наценки торгово-сбытовых организаций;торговые надбавки,

Слайд 56Ценообразование – процесс обоснования, утверждения, пересмотра цен и тарифов, определение

их уровня, соотношения и структуры

Цели предприятия, реализуемые посредством цен
Выживание на

рынке;
Максимизация прибыли;
Лидерство на рынке;
Лидерство в качестве товара и услуг

Ценообразование – процесс обоснования, утверждения, пересмотра цен и тарифов, определение их уровня, соотношения и структурыЦели предприятия, реализуемые

Слайд 57Классификация цен

Классификация цен

Слайд 58Трансфертная цена (внутренняя) - планово-расчетная цена, по которой происходит реализация

продукции (услуг) подразделений предприятия друг другу.




Сфера применения – в дифференцированных

компаниях, имеющих:
несколько видов бизнеса;
высокоразвитую и организованную внутреннюю информационную структуру.





Трансфертная цена (внутренняя) - планово-расчетная цена, по которой происходит реализация продукции (услуг) подразделений предприятия друг другу.Сфера применения

Слайд 59Трансфертная цена – инструмент
- реализации договорных отношений между структурными подразделениями

предприятия;
- экономического управления структурными подразделениями со стороны администрации
Трансфертное ценообразование

– процесс установления трансфертной цены для конкретного товара (услуги) и субъекта, который этот товар продает.
Трансфертная цена – инструмент- реализации договорных отношений между структурными подразделениями предприятия;- экономического управления структурными подразделениями со стороны

Слайд 60Трансфертная цена – основа внутрифирменных отношений:
Регулирует спрос и предложение на

продукцию подразделений;
Обеспечивает эффективное распределение ограниченных ресурсов между подразделениями;
Позволяет определять финансовые

результаты подразделений;
База разработки системы мотивации подразделений;
Информационная база для принятия управленческих решений.
Трансфертная цена – основа внутрифирменных отношений:Регулирует спрос и предложение на продукцию подразделений;Обеспечивает эффективное распределение ограниченных ресурсов между

Слайд 61Система внутренних цен – особый механизм стоимостной оценки ресурсов, промежуточной

и конечной продукции, действующей в пределах предприятия и позволяющий эффективно

влиять на формирование и распределение доходов между структурными подразделениями.
Система внутренних цен – особый механизм стоимостной оценки ресурсов, промежуточной и конечной продукции, действующей в пределах предприятия

Слайд 62ФУНКЦИИ ТРАНСФЕРТНОЙ ЦЕНЫ
Учетно-расчетная - учет издержек производства и реализации продукции;



Сопоставительная - сравнение цены на продукцию подразделения с рыночной ценой;

Стимулирующая

– возможность подразделений, производящих конкурентоспособные продукты, принимать участие в дополнительном распределении прибыли.
ФУНКЦИИ ТРАНСФЕРТНОЙ ЦЕНЫУчетно-расчетная - учет издержек производства и реализации продукции; Сопоставительная - сравнение цены на продукцию подразделения

Слайд 63Расчет элементов внутренней цены
Материальные ресурсы = оптовая цена + затраты

на переработку и транспортировку
Продукция и услуги вспомогательных цехов =

плановая себестоимость
Услуги обслуживающих цехов = смета расходов
Продукция основных цехов = себестоимость + прибыль
Расчет элементов внутренней ценыМатериальные ресурсы = оптовая цена + затраты на переработку и транспортировкуПродукция и услуги вспомогательных

Слайд 64Методы трансфертного ценообразования
Затратное:
по удельным переменным затратам (VC’);

по удельным полным затратам

(ТС’=VC’+FC’);

- с учетом маржинальных затрат (P=VC’+FC’+П’)

Рыночное
Фактическое
Договорное
Смешанное

Методы трансфертного ценообразованияЗатратное:по удельным переменным затратам (VC’);по удельным полным затратам (ТС’=VC’+FC’);- с учетом маржинальных затрат (P=VC’+FC’+П’) Рыночное

Слайд 65Затратный метод ценообразования
Достоинства:
простота использования,
возможность контроля заинтересованными сторонами внутри предприятия,


наличие конкретных исполнителей,
заинтересованность в правильном учете.
Недостатки:
– заинтересованность сторон

в завышении затрат,
- зависимость от корпоративной культуры

Затратный метод ценообразованияДостоинства:простота использования, возможность контроля заинтересованными сторонами внутри предприятия, наличие конкретных исполнителей, заинтересованность в правильном учете.

Слайд 66Рыночный метод ценообразования – внутренняя цена = рыночной
Преимущества
показатели деятельности

подразделений отражают реальный экономический вклад подразделения в общую прибыль компании;
рентабельность

подразделений может быть сопоставлена с рентабельностью аналогичных компаний на рынке.
Недостатки:
Трудности с поиском аналога продукта, созданного в таких же условиях;
Достоверность информации об уровне цен;
Отсутствие возможности реализации промежуточного продукта на рынке
Рыночный метод ценообразования – внутренняя цена = рыночнойПреимущества показатели деятельности подразделений отражают реальный экономический вклад подразделения в

Слайд 67Фактическое ценообразование - включение доли прибыли на каждом этапе производственного

цикла
Преимущества:
- Обеспечивает рентабельность каждого подразделения предприятия;
– большая заинтересованность подразделений

в достижении лучшего конечного результата.
Недостаток:
- сложность распределения прибыли между подразделениями и определение нормы прибыли для каждого из них.
Фактическое ценообразование - включение доли прибыли на каждом этапе производственного циклаПреимущества:- Обеспечивает рентабельность каждого подразделения предприятия;–

Слайд 68Договорное ценообразование - по результатам переговоров между руководителями подразделений
Недостаток:
возможность

возникновения конфликтов;
нарушение целостности предприятия из-за несогласованной работы подразделений.

База переговоров

– рыночная цена
Правила переговоров:
свобода выбора в приобретении / реализации внутри предприятия или на стороне;
Информирование сторон о возможной альтернативной закупке или продаже
Договорное ценообразование - по результатам переговоров между руководителями подразделенийНедостаток: возможность возникновения конфликтов;нарушение целостности предприятия из-за несогласованной работы

Слайд 69Смешанное ценообразование – комбинация методов
Нижняя граница цены – затратный метод
Верхняя

граница цены – рыночный метод

Смешанное ценообразование – комбинация методовНижняя граница цены – затратный методВерхняя граница цены – рыночный метод

Слайд 70БАЗА РАСПРЕДЕЛЕНИЯ ПРИБЫЛИ МЕЖДУ ПОДРАЗДЕЛЕНИЯМИ ПРИ ВНУТРЕННЕМ ЦЕНООБРАЗОВАНИИ
1. Отраслевые

нормы прибыли;
2. Доля выручки от реализации продукции (услуг) подразделения в

выручке предприятия;
3. Затраты:
трудовые (заработная плата),
добавленные (стоимость обработки изделия), общие (производственная себестоимость);
стоимость ОПФ, закрепленных за подразделением
БАЗА РАСПРЕДЕЛЕНИЯ ПРИБЫЛИ МЕЖДУ ПОДРАЗДЕЛЕНИЯМИ ПРИ ВНУТРЕННЕМ ЦЕНООБРАЗОВАНИИ 1. Отраслевые нормы прибыли;2. Доля выручки от реализации продукции

Слайд 71БАЗА РАСПРЕДЕЛЕНИЯ ПРИБЫЛИ МЕЖДУ ПОДРАЗДЕЛЕНИЯМИ НА ОСНОВЕ ТРАНСФЕРТНЫХ ЦЕН
- трудовые

(оплата труда):

Pтрі = fі * (Ррын – VC’) + VCі



где Ртрі — трансфертная цена і-й бизнес-единицы;
fі — доля ФОТ і-й бизнес-единицы в общем ФОТ предприятия;
Ррын — рыночная цена на продукт;
VC’ — переменные затраты на единицу продукции всех бизнес-единиц;
VC’і — переменные затраты і-й бизнес-единицы.

Отсюда, маржинальная прибыль подразделения (Пмі):

Пмі = Pтрі - VCі

БАЗА РАСПРЕДЕЛЕНИЯ ПРИБЫЛИ МЕЖДУ ПОДРАЗДЕЛЕНИЯМИ НА ОСНОВЕ ТРАНСФЕРТНЫХ ЦЕН		- трудовые (оплата труда):		Pтрі = fі * (Ррын –

Слайд 72добавленные затраты подразделения:





добавленные затраты подразделения:

Слайд 73Пример. Механосборочный цех производит прибор А, входящий в состав готового

изделия предприятия. Рассчитать трансфертную цену на прибор А.
Статьи затрат

на прибор А, руб.

Цена готовой машины, в которую входит прибор, - 1000 руб. , полная с/с – 800 руб., производственная с/с -700 руб., стоимость обработки (полная с/с без прямых материальных расходов) – 400 руб. Годовая производственная с/с прибора А – 5000 тыс. руб., с/с без прямых материальных расходов (добавленные затраты) – 3000 тыс. руб. Годовая сумма прибыли предприятия для распределения между подразделениями – 400 тыс. руб.

Пример. Механосборочный цех производит прибор А, входящий в состав готового изделия предприятия. Рассчитать трансфертную цену на прибор

Слайд 741. Сдоб ji = Суммарные Сдоб ji : Кол-во j-х

изделий
Количество j-х изделий = Произв. с/с цеха : произв. с/с

прибора А
Произв. с/с прибора А = 68,0+35,0+15,8+21,5+3,0+13,0+28,7+15,0 =200 руб
Кол-во j-х изделий = 5000 000 : 200 = 25 000 шт.
Сдоб ji = 3000 000 : 25000 =120 руб.

2. кpn = Пр / ∑Сдоб
∑Сдоб = Добавл.затраты пр-ва в с/с машины* кол-во приборов А
∑Сдоб = 400 *25 000 = 10 000 000 руб.
Кpn = 400 000 : 10 000 000 = 0,04.
Ртрji= 120 (1+0,04)=124,8 руб.

1. Сдоб ji = Суммарные Сдоб ji : Кол-во j-х изделийКоличество j-х изделий = Произв. с/с цеха

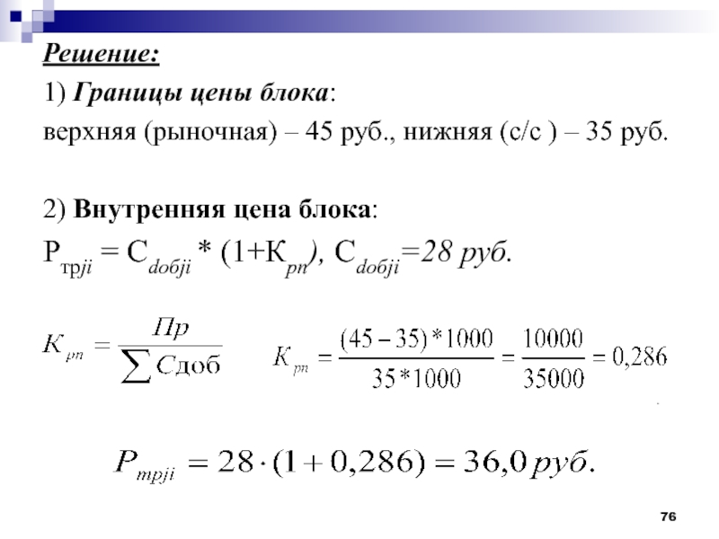
Слайд 75Пример. Подразделение А производит блоки. Подразделению Б необходимо 1000 блоков.

Затраты подразделения А на производство одного блока - 28 руб.

При поставке блоков для подразделения Б, подразделению А необходимо уменьшить продажу на рынке на 700 блоков в год. Рыночная цена блока – 45 руб. Полная с/с блока – 35 руб. Мощности подразделения А используются на 100%.
Определить:
1) верхнюю и нижнюю границы внутренней цены блока;
2) внутреннюю цену блока;
3) сумму недополученной прибыли подразделения А от изменений в структуре реализации продукции.
Пример. Подразделение А производит блоки. Подразделению Б необходимо 1000 блоков. Затраты подразделения А на производство одного блока

Слайд 76Решение:
1) Границы цены блока:
верхняя (рыночная) – 45 руб., нижняя

(с/с ) – 35 руб.

2) Внутренняя цена блока:
Ртрji =

Сdобji * (1+Кpn), Сdобji=28 руб.




Решение:1) Границы цены блока: верхняя (рыночная) – 45 руб., нижняя (с/с ) – 35 руб.2) Внутренняя цена

Слайд 773) Сумма недополученной прибыли:

3) Сумма недополученной прибыли:

Слайд 78Тема 4. Планирование деятельности подразделений предприятия

Тема 4. Планирование деятельности подразделений предприятия

Слайд 794.1. Система и содержание внутренних планов предприятия
Планирование – процесс определения

задач на будущее, условий и способов их выполнения
Виды планирования
Внешнее
функционирование предприятия

как юр.лица в макросреде.

Внутреннее
работа подразделений с устойчивыми технологическими связями

Технико-
экономическое

Оперативно-календарное

4.1. Система и содержание внутренних планов предприятияПланирование – процесс определения задач на будущее, условий и способов их

Слайд 80Комплексный план деятельности
подразделения
Подразделение-
центр затрат
Подразделение-центр прибыли

План производства
План обеспечения

персоналом и оплаты труда
План орг.-тех. развития
План затрат
План маркетинга
План производства

План обеспечения

персоналом и оплаты труда

План орг.-тех.развития

Финансовый план

Комплексный план деятельности подразделения Подразделение- центр затратПодразделение-центр прибылиПлан производстваПлан обеспечения персоналом и оплаты трудаПлан орг.-тех. развитияПлан затратПлан

Слайд 814.2. Принципы и методы разработки внутренних планов
Принципы разработки внутренних планов
Системности

– координация и интеграция процессов планирования.
Участия – привлечение к

процессу планирования работников, которые будут участвовать в реализации этих планов
Оптимальности – стремление к достижению целей с минимальными затратами или максимальным результатом, т.е. оптимальное использование сырья, материалов, трудовых ресурсов, средств производства, денежных средств.
4.2. Принципы и методы разработки внутренних плановПринципы разработки внутренних плановСистемности – координация и интеграция процессов планирования. Участия

Слайд 82Непрерывности – поддержка непрерывной плановой перспективы; взаимосвязь планов разных временных

горизонтов; разработка планов и доведение их до исполнителей в срок.



Гибкости – возможность оперативного изменения планов в результате реакции на внешние и внутренние изменения
Непрерывности – поддержка непрерывной плановой перспективы; взаимосвязь планов разных временных горизонтов; разработка планов и доведение их до

Слайд 83МЕТОДЫ ПЛАНИРОВАНИЯ

МЕТОДЫ ПЛАНИРОВАНИЯ

Слайд 854.3. Нормы и нормативы планирования
Норма – максимально допустимые величины

абсолютных затрат ресурсов на единицу продукции.
Норматив – характеристика режима использования

ресурсов.
Нормативная база предприятия – сложная система норм и нормативов.
4.3. Нормы и нормативы планирования Норма – максимально допустимые величины абсолютных затрат ресурсов на единицу продукции.Норматив –

Слайд 86Факторы формирования норм организационного развития
Расчетное влияние плановых факторов на изменение

затрат ресурсов
Массив сводных норм и нормативов
Массив специфицированных норм и нормативов
Фактическая

реализация факторов, пересмотр и изменение норм

Текущие планы подразделений предприятия

Перспективные и годовые планы предприятия

Факторы формирования норм организационного развитияРасчетное влияние плановых факторов на изменение затрат ресурсовМассив сводных норм и нормативовМассив специфицированных

Слайд 87Нормативная база планирования деятельности подразделений

Нормативная база планирования деятельности подразделений

Слайд 91Классификация норм и нормативов

Классификация норм и нормативов

Слайд 93МЕТОДЫ РАЗРАБОТКИ НОРМ И НОРМАТИВОВ:
Расчетно-аналитический – установление норм и нормативов

на основе анализа возможностей наилучшего использования ресурсов с инженерным обсчетом

на основе технической документации
Опытно-аналитический – установление норм и нормативов на основе изучения опыта выполнения нормируемого процесса в лабораториях
Опытно-статистический – установление норм на основе опыта выполнения аналогичных работ в предыдущих периодах.
МЕТОДЫ РАЗРАБОТКИ НОРМ И НОРМАТИВОВ:Расчетно-аналитический – установление норм и нормативов на основе анализа возможностей наилучшего использования ресурсов

Слайд 94Примеры норм и нормативов
В промышленности:
– подетальная номенклатура и объем

выпуска продукции;
качество продукции;
численность персонала, производительность труда;
фонд заработной платы;
нормы расходов материалов,

инструментов, топлива, энергии;
нормы потерь от нехватки оборотных средств, от простоев оборудования, естественные потери и пр.
себестоимости и прибыли

Примеры норм и нормативовВ промышленности: – подетальная номенклатура и объем выпуска продукции;качество продукции;численность персонала, производительность труда;фонд заработной

Слайд 95В строительстве:
– Сооружение объекта в установленные договором сроки;
- Смета

расходов на строительно-монтажные работы (государственные строительные нормативы);
Численность персонала, фонд оплаты

труда.
В сельском хозяйстве:
Объемы посевных площадей;
Расходы, связанные с посевной, досмотром и уборкой урожая;
Численность работников;
Качество продукции (категория, сортность)

В строительстве: – Сооружение объекта в установленные договором сроки;- Смета расходов на строительно-монтажные работы (государственные строительные нормативы);Численность

Слайд 96На транспорте:
– Объемы перевозок в период времени;
Нормы расходов горюче-смазочных

материалов;
Расходы вспомогательных материалов;
Нормы расходов на ремонт подвижного состава;
Нормы выхода подвижного

состава на линию
Соблюдение графиков движения и сроков снабжения грузами.
В связи:
Количество установленных линий связи на 1000 абонентов;
Норматив оцифровки сети связи;
Количество радиотрансляционных точек

На транспорте: – Объемы перевозок в период времени;Нормы расходов горюче-смазочных материалов;Расходы вспомогательных материалов;Нормы расходов на ремонт подвижного

Слайд 97Тема 5. Производственная программа подразделений и ее ресурсное обеспечение
Содержание

и порядок разработки производственной программы подразделений.

Обеспечение производственной программы производственной мощностью.

Обеспечение

производственной программы трудовыми ресурсами

Тема 5. Производственная программа подразделений и ее ресурсное обеспечение Содержание и порядок разработки производственной программы подразделений.Обеспечение производственной

Слайд 98Производственная программа подразделений основного производства – это совокупность продукции конкретной

номенклатуры и ассортимента, которая может быть изготовлена в плановом периоде

в определенных объемах согласно специализации и производственной мощности этих подразделений.

Производственная программа подразделений основного производства – это совокупность продукции конкретной номенклатуры и ассортимента, которая может быть изготовлена

Слайд 99ПЛАНОВО-УЧЕТНЫЕ ЕДИНИЦЫ ПРОДУКЦИИ

ПЛАНОВО-УЧЕТНЫЕ ЕДИНИЦЫ ПРОДУКЦИИ

Слайд 100Особенности планирования объема производства цеха:
1. Последовательность планирования – обратная технологическому

процессу
NB = NП + NC + Nн –Nф,

где NB

- плановый выпуск изделий в натуральном выражении, ед.
NП - план поставки следующим согласно технологическому маршруту цехам,
NC - поставка изделий на склад готовой продукции,
Nн, Nф - нормативный и фактический межцеховой запас этого изделия.
Особенности планирования объема производства цеха:1. Последовательность планирования – обратная технологическому процессу NB = NП + NC +

Слайд 101Пример.
Заготовительный и механический цеха изготавливают для сборочного цеха корпус

редуктора машины. Квартальный план завода - 700 машин. Требуется также

40 корпусов для сервисного центра и есть заказ другого завода на 150 заготовок корпусов. Незавершенное производство периодически корректируется и поддерживается на нормативном уровне.
На текущий момент количество изделий незавершенного производства в сборочном цехе - 10 шт. (норма 20 шт.); в механическом цехе - на 5 шт. больше норматива; в заготовительном цехе незавершенное производство поддерживается на нормативном уровне.

Требуется: составить планы производства цехов.
Пример. 	Заготовительный и механический цеха изготавливают для сборочного цеха корпус редуктора машины. Квартальный план завода - 700

Слайд 102Решение:
1. План сборочного цеха - 700 машин.
2. Потребность сборочного цеха:

700 + (20-10) = 710 шт.
3. План механического цеха: 710

+ 40 = 750 шт.
4. Потребность механического цеха: 750 +20 – 25 = 745 шт.
5. План заготовительного цеха: 745 + 150 = 895 шт.

процесс планирования

Решение:1. План сборочного цеха - 700 машин.2. Потребность сборочного цеха: 700 + (20-10) = 710 шт.3. План

Слайд 103Особенности планирования объема производства цеха:
Виды цехов
Сборочные:
короткий производственный цикл





длительный

производственный цикл:
Вк – выпуск конечной продукции подразделения, ден.ед.;
Nі –

выпуск i-й продукции в натуральном выражении, шт;
Ці – цена i-й продукции (рыночная, трансфертная), ден.ед.


Вв - валовая продукция, ден., натур. ед.;
- изменение остатков незавершенного производства, ден., натур. ед.

Особенности планирования объема производства цеха:   Виды цеховСборочные:короткий производственный циклдлительный производственный цикл: Вк – выпуск конечной

Слайд 104 - мелкосерийное производство
Nу- условное количество изделий в незавершенном

произв-ве;
Тн.п. - трудоемкость незавершенного производства, нормо-часов;
t – трудоемкость изделия, нормо-часов.

-
- мелкосерийное производство Nу- условное количество изделий в незавершенном произв-ве;Тн.п. - трудоемкость незавершенного производства, нормо-часов;t – трудоемкость

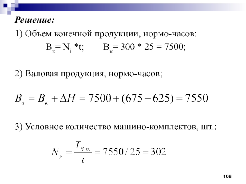
Слайд 105Пример.
Механический цех производит комплекты деталей для
металлообрабатывающих станков. План

производства на
месяц для сборочного цеха - 300 машино-комплектов;
трудоемкость

одного комплекта - 25 нормо-час.
Трудоемкость незавершенного производства,
соответственно, на начало и конец планового периода
составит 625 и 675 нормо-часов.

Определить:
1) объем конечной продукции цеха в нормо-часах;
2) валовую продукцию цеха в нормо – часах;
3) условное количество изготовленных машино – комплектов.
Пример. Механический цех производит комплекты деталей для металлообрабатывающих станков. План производства на месяц для сборочного цеха -

Слайд 106Решение:
1) Объем конечной продукции, нормо-часов:

Вк= Ni *t; Bк= 300 *

25 = 7500;

2) Валовая продукция, нормо-часов;



3) Условное количество машино-комплектов, шт.:
Решение:1) Объем конечной продукции, нормо-часов:       Вк= Ni *t;

Слайд 107Инструментальное производство и обслуживание: станочные, слесарно-сборочные, шлифовально-заточные, заготовительные, термические, контрольные

участки, восстановления инструментов, измерительная лаборатория, кладовые и т.д.
Задача – своевременное

изготовление и обеспечение производства инструментами (режущими, измерительными, сборочными и пр.) и технологической оснасткой (пресс-формы, сварочная, штамповая, термическая, поршневая), а также поддержание их в работоспособном состоянии.
Направления деятельности инструментального производства:
Инструментальное производство
Инструментальное обслуживание


Инструментальное производство и обслуживание: станочные, слесарно-сборочные, шлифовально-заточные, заготовительные, термические, контрольные участки, восстановления инструментов, измерительная лаборатория, кладовые и

Слайд 108Фонды, обеспечивающие потребность предприятия в инструменте и технологической оснастке:
Расходный

фонд - годовая потребность в инструменте для выполнения запланированного объема

продукции с учетом нормы расхода и производственного задания

Оборотный фонд - запас инструментов (Zоб) для обеспечения нормальной работы  производства

Zоб = Zскл + Zэксп.фонд + Zзаточ + Zрем + +Zконтроль.
Фонды, обеспечивающие потребность предприятия в инструменте и технологической оснастке: 		Расходный фонд - годовая потребность в инструменте для

Слайд 109Размер запасов инструмента – система "максимум- минимум":

максимальный: Zmax = Rдн

* Tпз + Zmin
минимальный: Zmin = Rдн * Tс.изг;
запас в

"точке заказа": Zт.з  = Rдн * Tн.изг;
- объем партии заказа: Zпарт = Zmax - Zmin

где Rдн - среднедневная потребность цехов в данном инструменте, шт; Tп.з - периодичность пополнения запаса в плановом периоде, дн.; Тс.изг, Tн.изг - время срочного и нормального изготовления (приобретения)
партии инструментов, дн.

Размер запасов инструмента – система

Слайд 110Пример.
Инструментальный цех обеспечивает режущим инструментом механический цех в объеме

20 единиц инструмента в день. Пополнение запасов механического цеха осуществляется

через день (12 раз в месяц). На изготовление партии (40 комплектов) режущего инструмента затрачивается 6 дней. Срочное изготовление партии режущего инструмента осуществляется за 2 дня.

Определить:
1) Минимальную норму запаса режущих инструментов;
2) Максимальную норму запаса режущих инструментов;
3) Норму запаса режущих инструментов в «точке заказа»;
4) Объем партии заказа
Пример. Инструментальный цех обеспечивает режущим инструментом механический цех в объеме 20 единиц инструмента в день. Пополнение запасов

Слайд 111 - Ремонтное подразделение - организуется в цехах основного производства либо

в инструментальных цехах. Задача – ремонт оборудования всех подразделений предприятия, изготовление

запчастей, монтаж, демонтаж, модернизация, перемещение оборудования. Планирование деятельности ремонтного подразделения: план – график ремонта оборудования + 10-15% резервной мощности для внеплановых работ.
- Ремонтное подразделение - организуется в цехах основного производства либо в инструментальных цехах. Задача – ремонт

Слайд 112 -Транспортное подразделение – обеспечивает перемещение грузов на территории предприятия,

между цехами (участками, технологическими линиями, рабочими местами), складскими помещениями, службами.

Планирование деятельности транспортного подразделения: - внутренний грузооборот – определяется на основе утвержденных плановых заданий по перемещению грузов; - потребность в транспортных средствах, по видам, численности транспортных рабочих, объему погрузочно-разгрузочных работ определяется на основе внутреннего грузопотока.
-Транспортное подразделение – обеспечивает перемещение грузов на территории предприятия, между цехами (участками, технологическими линиями,

Слайд 113 - Энергетическое подразделение – генерирующая (электростанции, котельные, газогенераторные и

компрессорные установки и пр.), передаточная (сети, распределительные устройства, трансформаторные подстанции),

и потребительская (энергоприемники) части. Планирование деятельности энергетического подразделения: норма расхода (по операциям, видам оборудования) * производственная программа выпуска продукции + затраты энергии на освещение, вентиляцию, отопление + потери в сетях
- Энергетическое подразделение – генерирующая (электростанции, котельные, газогенераторные и компрессорные установки и пр.),

Слайд 114ЭНЕРГЕТИЧЕСКИЙ БАЛАНС ПРЕДПРИЯТИЯ

ЭНЕРГЕТИЧЕСКИЙ БАЛАНС ПРЕДПРИЯТИЯ

Слайд 1152. Обеспечение производственной программы производственной мощностью
А) Однопродуктовое производство:

N п.м. – производственная мощность группы взаимозаменяемых агрегатов в натуральном

выражении;
Тр - – время работы одного агрегата в плановом периоде, час.;
mo - количество однотипных взаимозаменяемых агрегатов в группе;
to - затраты времени на изготовление одного изделия, час.



.

2. Обеспечение производственной программы производственной мощностью А) Однопродуктовое производство: N п.м. – производственная мощность группы взаимозаменяемых агрегатов

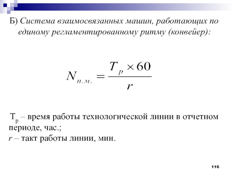
Слайд 116Б) Система взаимосвязанных машин, работающих по единому регламентированному ритму (конвейер):

Тр – время работы технологической линии в отчетном периоде, час.;
r

– такт работы линии, мин.
Б) Система взаимосвязанных машин, работающих по единому регламентированному ритму (конвейер): Тр – время работы технологической линии в

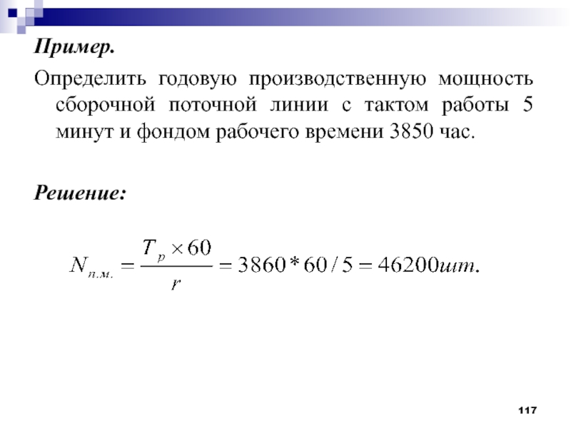
Слайд 117Пример.
Определить годовую производственную мощность сборочной поточной линии с тактом

работы 5 минут и фондом рабочего времени 3850 час.

Решение:

Пример. Определить годовую производственную мощность сборочной поточной линии с тактом работы 5 минут и фондом рабочего времени

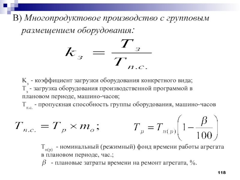
Слайд 118В) Многопродуктовое производство с групповым размещением оборудования:

Kз - коэффициент загрузки

оборудования конкретного вида;
Тз - загрузка оборудования производственной программой в

плановом периоде, машино-часов;
Тп.с. - пропускная способность группы оборудования, машино-часов

Тн(р) - номинальный (режимный) фонд времени работы агрегата
в плановом периоде, час.;
- плановые затраты времени на ремонт агрегата, %.


В) Многопродуктовое производство с групповым размещением оборудования:Kз - коэффициент загрузки оборудования конкретного вида; Тз - загрузка оборудования

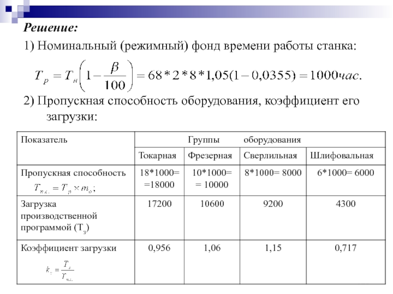
Слайд 119Пример.
Механический цех имеет 18 токарных, 10 фрезерных, 8
сверлильных

и 6 шлифовальных станков; работает в две
смены по 8

часов каждая.
Согласно квартальному плану производства на 68 рабочих
дней, загрузка оборудования по нормированному времени
составляет, машино-час : токарное - 17200, фрезерное –
10600, сверлильное - 9200, шлифовальное - 4300.
Нормы на всех станках выполняются на 105%.

Определить:
1) фонд времени работы станка, если средний простой в ремонте составляет 3,55%;
2) пропускную способность каждой группы оборудования в машино-часах;
3) коэффициенты загрузки каждой группы оборудования
Пример. 	Механический цех имеет 18 токарных, 10 фрезерных, 8 сверлильных и 6 шлифовальных станков; работает в две

Слайд 120Решение:
1) Номинальный (режимный) фонд времени работы станка:


2) Пропускная способность оборудования,

коэффициент его загрузки:

Решение:1) Номинальный (режимный) фонд времени работы станка:2) Пропускная способность оборудования, коэффициент его загрузки:

Слайд 121Г) Оборудование: n – количество наименований изделий (деталей, комплектов), обрабатываемых

на данном оборудовании; Ni – количество изделий одного наименования в натуральном

выражении; t – затраты времени на обработку одного изделия i-го вида на данной группе оборудования,мин.
Г) Оборудование:      n – количество наименований изделий (деталей, комплектов), обрабатываемых на данном

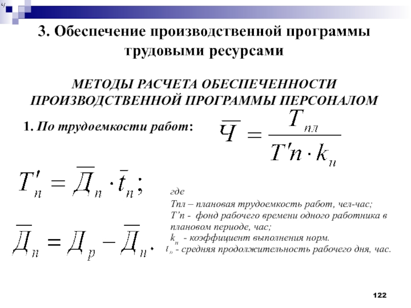
Слайд 1223. Обеспечение производственной программы трудовыми ресурсами МЕТОДЫ РАСЧЕТА ОБЕСПЕЧЕННОСТИ ПРОИЗВОДСТВЕННОЙ ПРОГРАММЫ

ПЕРСОНАЛОМ
1. По трудоемкости работ:

где
Тпл – плановая трудоемкость работ, чел-час;
Т’п -

фонд рабочего времени одного работника в плановом периоде, час;
kн - коэффициент выполнения норм.
- средняя продолжительность рабочего дня, час.


3. Обеспечение производственной программы трудовыми ресурсами  МЕТОДЫ РАСЧЕТА ОБЕСПЕЧЕННОСТИ ПРОИЗВОДСТВЕННОЙ ПРОГРАММЫ ПЕРСОНАЛОМ1. По трудоемкости работ:гдеТпл –

Слайд 1232. По норме выработки:

3. По норме обслуживания:
4. По рабочим местам:
т

– количество оборудования (рабочих мест), требующих обслуживания;
kc - количество смен


т н - норма обслуживания (количество оборудования, обслуживаемого одним работником)
тп - количество рабочих мест, на которых постоянно должны находиться люди
2. По норме выработки:3. По норме обслуживания:4. По рабочим местам:т – количество оборудования (рабочих мест), требующих обслуживания;kc

Слайд 124Пример.
Трудоемкость производственной программы цеха совпадает с

загрузкой оборудования и составляет 41300 машино-час. В плановом квартале 90

календарных дней, в т.ч. 26 выходных и 3 праздничных. По балансу рабочего времени предусматривается в среднем на одного рабочего 5 дней отпуска и 1 день потерь рабочего времени по болезни. Средняя продолжительность рабочего дня 7,9 час. 42 ед. станков обслуживает бригада наладчиков, норма обслуживания – 12 станков на одного наладчика.
Определить:
1) Фонд рабочего времени рабочего, плановый % потерь рабочего времени;
2)Плановую численность рабочих для выполнения
производственной программы;
3) Плановую численность наладчиков.



Пример.    Трудоемкость производственной программы цеха совпадает с загрузкой оборудования и составляет 41300 машино-час. В

Слайд 1251) Баланс рабочего времени одного рабочего

1) Баланс рабочего времени одного рабочего

Слайд 1262) Плановая численность рабочих для выполнения
производственной программы:




3) Плановая

численность наладчиков:


2) Плановая численность рабочих для выполнения  производственной программы:3) Плановая численность наладчиков:

Слайд 127Тема 6. Планирование затрат подразделения

Состав затрат подразделений и порядок их

планирования

Формирование смет подразделений

Планирование себестоимости продукции

Тема 6. Планирование затрат подразделенияСостав затрат подразделений и порядок их планированияФормирование смет подразделенийПланирование себестоимости продукции

Слайд 128Подходы к планированию затрат:
- По местам (подразделения - центры ответственности);
По

экономическим элементам (материальные, оплата труда, страховые социальные отчисления, амортизация, другие);
По

носителям (деталь, комплект деталей, изделие)
Подходы к планированию затрат:- По местам (подразделения - центры ответственности);По экономическим элементам (материальные, оплата труда, страховые социальные

Слайд 130РАСЧЕТ СМЕТЫ ПОДРАЗДЕЛЕНИЯ ПО СТАТЬЯМ ЗАТРАТ

Сырье и материалы (за

вычетом отходов)

2. Покупные изделия и полуфабрикаты.
3. Топливо и энергия на

технологические цели.
4. Основная зарплата производственных рабочих.
5. Дополнительная зарплата производственных рабочих.
6. Отчисления в фонды социального страхования
РАСЧЕТ СМЕТЫ ПОДРАЗДЕЛЕНИЯ ПО СТАТЬЯМ ЗАТРАТ Сырье и материалы (за вычетом отходов)2. Покупные изделия и полуфабрикаты.3. Топливо

Слайд 131Ставки страховых взносов в фонды в 2015 году на общих

основаниях

Ставки страховых взносов в фонды в 2015 году на общих основаниях

Слайд 1327. Общепроизводственные затраты:
затраты на содержание и эксплуатацию машин и оборудования:
амортизационные

отчисления
затраты на эксплуатацию оборудования (зарплата наладчиков, ремонтников, слесарей)
затраты на внутреннее

перемещение грузов (содержание и эксплуатация транспортных средств, зарплата водителей)
затраты на ремонт оборудования и транспортных средств;
затраты на быстроизнашивающийся инструмент и инвентарь (до 1года)
другие затраты (лизинг, консультации по эксплуатации оборудования и т.д.).

7. Общепроизводственные затраты:затраты на содержание и эксплуатацию машин и оборудования:амортизационные отчислениязатраты на эксплуатацию оборудования (зарплата наладчиков, ремонтников,

Слайд 133затраты на организацию и управление производством:
- затраты на управление производством

(заработная плата с отчислениями управленческого персонала);
- затраты на служебные

командировки;
- амортизационные отчисления ОФ и транспорта;
- затраты на совершенствование технологии и организации производства (оплата труда инженеров);
- затраты на обслуживание производства (оплата труда обслуживающего персонала, затраты на охрану труда);
- затраты на содержание и ремонт зданий;
- затраты на пожарную и сторожевую охрану;
- другие затраты (арендная плата и др.)
затраты на организацию и управление производством:- затраты на управление производством (заработная плата с отчислениями управленческого персонала); -

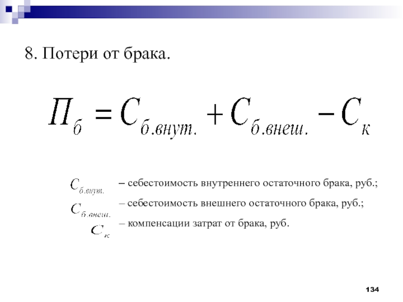
Слайд 1348. Потери от брака.

– себестоимость внутреннего остаточного брака,

руб.;
– себестоимость внешнего остаточного брака, руб.;
– компенсации затрат

от брака, руб.



8. Потери от брака. – себестоимость внутреннего остаточного брака, руб.; – себестоимость внешнего остаточного брака, руб.; –

Слайд 135Затраты на подготовку и освоение производства:
затраты на освоение новых предприятий,

производств, цехов, агрегатов;

затраты на подготовку и освоение производства единичной

продукции;

затраты по подготовительным работам в добывающих отраслях и др.

Затраты на подготовку и освоение производства:затраты на освоение новых предприятий, производств, цехов, агрегатов; затраты на подготовку и

Слайд 1363. ПОДХОДЫ К ПЛАНИРОВАНИЮ СЕБЕСТОИМОСТИ КОНЕЧНОЙ ПРОДУКЦИИ
Себестоимость общего объема выпуска:
По

подразделению:


По себестоимости отдельных изделий:

3. ПОДХОДЫ К ПЛАНИРОВАНИЮ СЕБЕСТОИМОСТИ КОНЕЧНОЙ ПРОДУКЦИИСебестоимость общего объема выпуска:По подразделению:По себестоимости отдельных изделий:

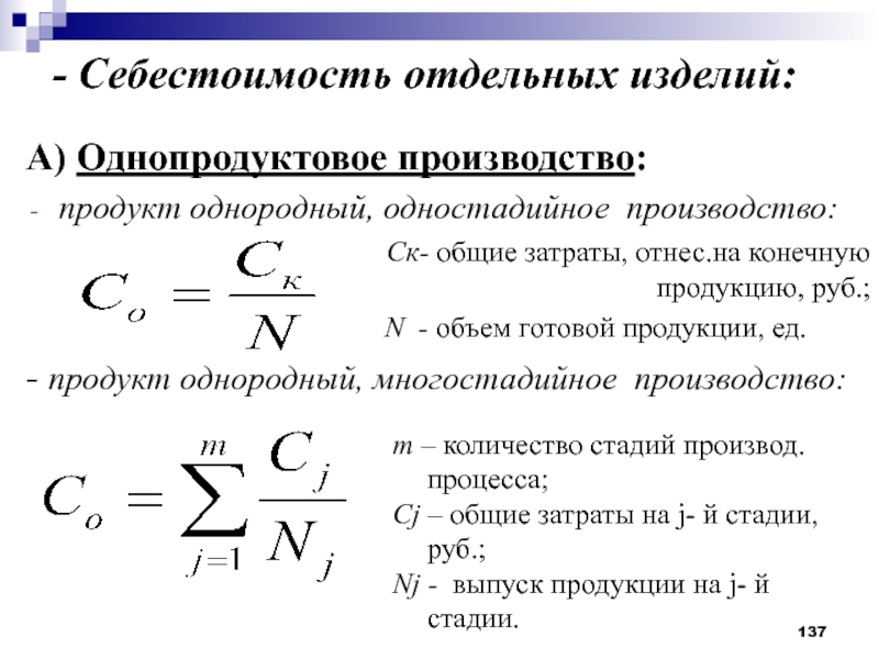
Слайд 137- Себестоимость отдельных изделий:
А) Однопродуктовое производство:
продукт однородный, одностадийное производство:


Ск- общие затраты, отнес.на конечную продукцию, руб.;
N - объем готовой продукции, ед.
- продукт однородный, многостадийное производство:

т – количество стадий производ. процесса;
Сj – общие затраты на j- й стадии, руб.;
Nj - выпуск продукции на j- й стадии.

- Себестоимость отдельных изделий:А) Однопродуктовое производство:продукт однородный, одностадийное производство:

Слайд 138- Продукт разного качества и разновидностей:
Планирование по коэффициентам эквивалентности
Пример. Пивзавод

изготавливает три сорта пива (А, Б, В). За месяц выпущено

89000 декалитров, общей себестоимостью 979000 ден.ед. Базовый - сорт Б.
Рассчитать себестоимость декалитра всех сортов
- Продукт разного качества и разновидностей:Планирование по коэффициентам эквивалентностиПример. Пивзавод изготавливает три сорта пива (А, Б, В).

Слайд 139Б) Многопродуктовое производство:

Подходы к распределению косвенных затрат:

Пропорционально основной зарплате

производственных рабочих:




С’зпл – основная зарплата производственных рабочих на одно изделие,

руб.

Б) Многопродуктовое производство:Подходы к распределению косвенных затрат: Пропорционально основной зарплате производственных рабочих:С’зпл – основная зарплата производственных рабочих

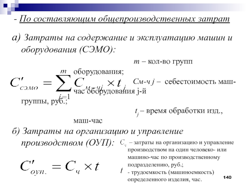
Слайд 140- По составляющим общепроизводственных затрат
а) Затраты на содержание и

эксплуатацию машин и оборудования (СЭМО):

т – кол-во групп оборудования;
См-ч j – себестоимость маш- час оборудования j-й группы, руб.;
tj – время обработки изд., маш-час
б) Затраты на организацию и управление производством (ОУП):

– затраты на организацию и управление производством на один человеко- или машино-час по производственному подразделению, руб.;
- трудоемкость (машиноемкость) определенного изделия, час.


- По составляющим общепроизводственных затрат а) Затраты на содержание и эксплуатацию машин и оборудования (СЭМО):

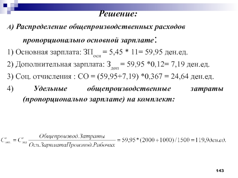
Слайд 141Пример. В цеху изготавливают три комплекта деталей для машин А,

Б, В путем обработки на трех группах оборудования, все они

также проходят слесарную обработку вручную.
Общепроизводственные годовые затраты 3000 тыс. ден.ед.,
в том числе, расходы на содержание и эксплуатацию машин и оборудование (СЭМО) - 2000 тыс. ден.ед.,
на организацию и управление производством (ОУП) - 1000 тыс. ден.ед.,
коэффициент выполнения норм - 1,1;
среднечасовая тарифная ставка рабочих и слесарей - 5,45 ден.ед.,
дополнительная зарплата - 12 % от основной;
отчисления на социальные нужды – 36,7%;
годовой фонд основной зарплаты производственных рабочих - 1500 тыс. ден.ед.,
Определить: себестоимость каждого комплекта деталей, распределив общепроизводственные расходы пропорционально основной зарплате производственных рабочих и пропорционально затратам времени на их обработку в машино-часах. Сравнить результаты.
Пример. В цеху изготавливают три комплекта деталей для машин А, Б, В путем обработки на трех группах

Слайд 142Исходные данные

Исходные данные

Слайд 143Решение:
А) Распределение общепроизводственных расходов пропорционально основной зарплате:
1) Основная зарплата:

ЗПосн = 5,45 * 11= 59,95 ден.ед.
2) Дополнительная зарплата: Здоп

= 59,95 *0,12= 7,19 ден.ед.
3) Соц. отчисления : СО = (59,95+7,19) *0,367 = 24,64 ден.ед.
4) Удельные общепроизводственные затраты (пропорционально зарплате) на комплект:



Решение:А) Распределение общепроизводственных расходов пропорционально основной зарплате: 1) Основная зарплата: ЗПосн = 5,45 * 11= 59,95 ден.ед.2)

Слайд 144Б) Распределение общепроизводственных расходов пропорционально затратам времени на их обработку:


1) Расходы на СЭМО на машино-час = Расходы СЭМО /

(Загрузка * Квн) :
токарное: 900 / (99 * 1,1)= 8,3 ден.ед.; фрезерное: 640 / (88 * 1,1) = 6,6 ден.ед.;
сверлильное: 420 / (77 * 1,1)=5 ден.ед.; рабочие места : 40/ (11 * 1,1) = 3,3ден.ед.

2) Затраты на СЭМО на комплект = Расходы на СЭМО на машино-час * нормированное время по комплекту, ден. ед.:
А: 8,3*3,3 + 6,6*2,2 + 3,3*5,5= 60,06;
Б: 8,3*5,5 + 6,6*3,3 + 5*2,2 = 78,43;
В: 8,3*5 + 6,6*6 = 81,1

3) Затраты на ОУП на машино-час = Расходы ОУП / (Загрузка * Квн) =
= 1000 / (275 * 1,1) = 3,3 ден.ед.

4) Затраты на ОУП на комплект: 3,3*11=33 ден.ед.

5) Удельные общепроизводственные затраты на комплекты:
А:60,06 + 33 = 93,06 ден.ед.,
Б: 78,43 +33= 111,43 ден.ед.,
В: 81,1+33=114,11 ден.ед
Б) Распределение общепроизводственных расходов пропорционально затратам времени на их обработку: 1) Расходы на СЭМО на машино-час =

Слайд 145Тема 7. Контроль и оценка деятельности подразделений 1. Контроль как функция

управления 2.Показатели и методы оценки деятельности предприятия 3. Оценка эффективности работы подразделений

предприятия по показателям затрат
Тема 7. Контроль и оценка деятельности подразделений  1. Контроль как функция управления  2.Показатели и методы

Слайд 146Контроль – проверка соответствия фактических характеристик (процессов, деятельности, объектов) установленным

требованиям (ограничениям)
Цель внутреннего контроля — информационное обеспечение системы управления

для принятия эффективных решений по достижению текущих и тактических целей предприятия.
Задачи контроля деятельности подразделений:
основные, вспомогательные - обеспечение выпуска высококачественной и комплектной продукции, отвечающей техническим условиям и стандартам
обслуживающие - выполнение работ (услуг), отвечающих потребностям предприятия

Контроль – проверка соответствия фактических характеристик (процессов, деятельности, объектов) установленным требованиям (ограничениям) Цель внутреннего контроля — информационное

Слайд 147ВИДЫ КОНТРОЛЯ РЕЗУЛЬТАТОВ ДЕЯТЕЛЬНОСТИ ПОДРАЗДЕЛЕНИЙ

ВИДЫ КОНТРОЛЯ РЕЗУЛЬТАТОВ ДЕЯТЕЛЬНОСТИ ПОДРАЗДЕЛЕНИЙ

Слайд 149ПРИНЦИПЫ ФОРМИРОВАНИЯ СИСТЕМЫ ПОКАЗАТЕЛЕЙ КОНТРОЛЯ ДЕЯТЕЛЬНОСТИ ПРЕДПРИЯТИЯ
Количественная измеримость;

Сопоставимость (по

методике расчета, по охвату единиц, по единицам измерения, по ценам)

Достаточность

Иерархичность


ПРИНЦИПЫ ФОРМИРОВАНИЯ СИСТЕМЫ ПОКАЗАТЕЛЕЙ КОНТРОЛЯ ДЕЯТЕЛЬНОСТИ ПРЕДПРИЯТИЯ Количественная измеримость;Сопоставимость (по методике расчета, по охвату единиц, по единицам

Слайд 150ВИДЫ ПОКАЗАТЕЛЕЙ

ВИДЫ ПОКАЗАТЕЛЕЙ

Слайд 151Оценка деятельности вспомогательных подразделений

Оценка деятельности вспомогательных подразделений

Слайд 152ПОКАЗАТЕЛИ СРАВНЕНИЯ

ПОКАЗАТЕЛИ СРАВНЕНИЯ

Слайд 153ПОКАЗАТЕЛИ ВЫПОЛНЕНИЯ ПЛАНА ПО производству ПРОДУКЦИИ
Объему производства (валовая, товарная

продукция)
Номенклатуре, ассортименту
Комплектности
Ритмичности производства
Качеству

ПОКАЗАТЕЛИ ВЫПОЛНЕНИЯ ПЛАНА ПО производству ПРОДУКЦИИ Объему производства (валовая, товарная продукция)Номенклатуре, ассортиментуКомплектности Ритмичности производстваКачеству

Слайд 154Подходы к оценке выполнения плана по ассортименту
1. Способ наименьшего

процента – выявляется вид продукции, по которой план выполнен меньше

всего.
2. По удельному весу количества изделий, по которым выполнен план производства в общем ассортиментном перечне


3. По среднему проценту выполнения плана


Подходы к оценке выполнения плана по ассортименту 1. Способ наименьшего процента – выявляется вид продукции, по которой

Слайд 155Оценка комплектности выпуска продукции
Пример. Определить количество готовых комплектов по следующим

данным

Оценка комплектности выпуска продукцииПример. Определить количество готовых комплектов по следующим данным

Слайд 156Подходы к оценке ритмичности производства
Прямые показатели :
коэффициент ритмичности (для разных

интервалов работы подразделения)



Косвенные показатели - наличие доплат за сверхурочные работы,

оплата простоев, уплата штрафов за несвоевременную поставку продукции и др.
Подходы к оценке ритмичности производстваПрямые показатели :коэффициент ритмичности (для разных интервалов работы подразделения)Косвенные показатели - наличие доплат

Слайд 157Подходы к оценке качества продукции
Коэффициент качества продукции

- удельный вес продукции высшей категории качества в

ее общем объеме;
2. Коэффициент обновления - удельный вес новой продукции в ее общем объеме;
3. Коэффициент качества по мировым стандартам - удельный вес продукции мирового качества в ее общем объеме.
4. Коэффициент сертифицированности продукции – удельный вес сертифицированной продукции ее общем объеме
5. Коэффициент сортности:
5.1. отношение количества продукции 1 сорта к общему объему производства (в натуральных показателях);
5.2. отношение средней цены продукции всех сортов к цене продукции 1 или высшего сорта.
Подходы к оценке качества продукцииКоэффициент  качества  продукции  -  удельный  вес продукции высшей

Слайд 158n – количество показателей Кповi (Кпонi) – повышающий (понижающий) коэффициент по

показателю i
Рплi – выполнение плана по показателю i, %
hi –

норматив повышения (понижения) КТВ за каждый % перевыполнения (недовыполнения) плана по показателю i
n – количество показателей Кповi (Кпонi) – повышающий (понижающий) коэффициент по показателю iРплi – выполнение плана по

Слайд 159Пример. Комплексная оценка деятельности цеха осуществляется по показателям выполнения плана,

%: - номенклатура продукции – 96,7; - плановая экономия по

смете затрат – 2; - ритмичность производства – 98; - производительность труда – 105. Рассчитать КТВ по цеху
Пример. Комплексная оценка деятельности цеха осуществляется по показателям выполнения плана, %:  - номенклатура продукции – 96,7;

Слайд 160Нормативы корректирования КТВ
КТВ=1+(2*0,05+5*0,01)- 0,03 - 0,05 =1,07.

Нормативы корректирования КТВ КТВ=1+(2*0,05+5*0,01)- 0,03 - 0,05 =1,07.

Слайд 161Эффективность работы подразделений
Центр затрат – сумма затрат:

абс: - смета затрат подразделения, себестоимость единицы продукции;

отн: - затратоемкость: трудоемкость, энергоемкость, материалоемкость
Центр прибыли – сумма прибыли:
абс: - общая сумма прибыли; сумма прибыли единицы продукции;
отн: - рентабельность.
Эффективность работы подразделений Центр затрат – сумма затрат:   абс: - смета затрат подразделения, себестоимость единицы

Слайд 162 Пример:
Фирма производит шкафы для одежды по следующим нормам прямых

переменных затрат на шт.:
- материалы - 6м.кв по цене 20

ден.ед. за 1 м.кв.;
- трудоемкость – 20 чел-час;
- среднечасовая тарифная ставка - 3 ден.ед.
Объем производства - 150 шт.;
Закуплено 915 м.кв досок стоимостью 17845,5 ден.ед..
Фактически на производство затрачено 2925 чел.-час,
Выплачена заработная плата - 9067,5 ден.ед.

Рассчитать изменение суммы всех затрат, в том числе материальных и на оплату труда, вследствие отклонения от норм
Пример:Фирма производит шкафы для одежды по следующим нормам прямых переменных затрат на шт.:- материалы - 6м.кв

Слайд 163Решение:
а) Экономия (перерасход) затрат вследствие изменения расходов на материалы, ден.ед.:


Эм = (См / Nф - Снорма)* Nф*Цф= (915/150 -

6)* 150 *17845,5 /915 = +292,55 ден. ед.
б) Экономия (перерасход)затрат вследствие изменения цен на материалы, д.ед.:
Эц = (Сф/ Мф-Цпл)* Nф*Мнорма = (17845,5/915-20)* 150*6 = - 447,05 ден. ед.
Отклонение по материалам =292,55 - 447,05= -154,50 ден.ед.
Решение:а) Экономия (перерасход) затрат вследствие изменения расходов на материалы, ден.ед.: Эм = (См / Nф - Снорма)*

Слайд 164в) Экономия (перерасход) затрат вследствие изменения затрат рабочего времени:
ЭРВ

=(ФРВф/Nф – Трудоемкнорма)* Nф*ЗПф = (2925/150 - 20)* 150 *

9067,5 / 2925= - 232,5 ден.ед.
г) Экономия (перерасход) затрат вследствие изменения тарифных ставок:
Эзп= (ФОТф/ФРВф - ЗПпл)* Nф*Трудоемкнорма=(9067,5/2925 - 3)* 150*20 = +300 ден.ед.
Отклонение по труду = -232,5 + 300 = 67,5 ден.ед.
Общее отклонение : = -154,5+67,5= - 87 ден.ед. - экономия
в) Экономия (перерасход) затрат вследствие изменения затрат рабочего времени: ЭРВ =(ФРВф/Nф – Трудоемкнорма)* Nф*ЗПф = (2925/150 -

Слайд 165МОДЕЛЬ РАСЧЕТА ЗАТРАТ С УЧЕТОМ ПЕРЕМЕНЫХ И ПОСТОЯННЫХ
для однопродуктового производства:


с

учетом фактического объема производства:

МОДЕЛЬ РАСЧЕТА ЗАТРАТ С УЧЕТОМ ПЕРЕМЕНЫХ И ПОСТОЯННЫХ для однопродуктового производства:с учетом фактического объема производства:

Слайд 166Пример.
За отчетный период объем производства цеха увеличился на
15%,

а совокупные расходы возросли с 500 до 560 тыс. ден.ед.
Определить:
-

сумму переменных и постоянных затрат по их динамике;
- сумму плановых расходов при росте объема производства на 10%.

Решение

1)Абсолютный прирост совокупных (TC) или переменных (VC) расходов:
ΔСTC(VC) = Cк – Сн =560 – 500 = 60 тыс. ден.ед

2) Сумма переменных затрат на начало периода (VCн):
VC = ΔСTC(VC) / Δ О = 60 / 0,15 = 400 тыс. ден.ед.

Пример. За отчетный период объем производства цеха увеличился на 15%, а совокупные расходы возросли с 500 до

Слайд 1673) Сумма постоянных затрат на начало/конец периода (FCн; к ):
FCн;

к = TC – VC = 500 - 400 =100

тыс. ден.ед.

4) Сумма переменных затрат на конец периода (VCк):
VCк = ТСк - FCн; к = 560 - 100 = 460 тыс. ден.ед.

5) ТС при росте объема производства на 10%:
ТС = VCк*1,1 + FCн; к = 460*1,1+100 = 606 тыс. ден.ед.

3) Сумма постоянных затрат на начало/конец периода (FCн; к ):FCн; к = TC – VC = 500

Слайд 168Пример.
Предприятие изготовило за месяц 1000 шт. продукта А,
продано, шт.

– 900;
запасов готовой продукции на складе на начало месяца

не было;
цена изделия, ден.ед. - 100,
производственная себестоимость, ден.ед. - 60;
административные расходы, ден.ед. – 10000,
расходы на сбыт, ден.ед. – 12000.

Вычислить:
валовую и операционную прибыль предприятия за месяц;
валовую и операционную рентабельность продаж.
Пример. Предприятие изготовило за месяц 1000 шт. продукта А,продано, шт. – 900; запасов готовой продукции на складе

Слайд 169Решение:
1) Валовая прибыль (Пв):
Пв = ВР – Спроиз. = 900*100

– 900*60 =36000 ден.ед.

2) Операционная прибыль (Попер.):
Попер. = Пв –

Снепроизв. = 36000 – (10000+12000)=14000 ден.ед.

3) Валовая рентабельность (Рв):
Рв= Пв / ВР = 36000 / 90000 *100% = 40,0%;

4) Операционная рентабельность (Ропер):
Ропер.= Попер. / ВР = 14000 / 90000 *100% =15,6%.
Решение:1) Валовая прибыль (Пв):Пв = ВР – Спроиз. = 900*100 – 900*60 =36000 ден.ед.2) Операционная прибыль (Попер.):Попер.

Слайд 170Тема 8. Механизм стимулирования

Тема 8. Механизм стимулирования

Слайд 1718.1. Оплата труда: сущность, организация
8.2. Формы и система оплаты труда

на предприятии
8.3. Премирование на предприятии
8.4. Мотивация труда

8.1. Оплата труда: сущность, организация8.2. Формы и система оплаты труда на предприятии8.3. Премирование на предприятии8.4. Мотивация труда

Слайд 172Заработная плата (оплата труда работника) - вознаграждение за труд в

зависимости от квалификации работника, сложности, количества, качества и условий выполняемой

работы, а также компенсационные выплаты (доплаты и надбавки компенсационного характера, в том числе за работу в условиях, отклоняющихся от нормальных, работу в особых климатических условиях и на территориях, подвергшихся радиоактивному загрязнению, и иные выплаты компенсационного характера) и стимулирующие выплаты (доплаты и надбавки стимулирующего характера, премии и иные поощрительные выплаты) (ТК РФ ст. 129).
Размер ЗП зависит от:
Квалификация работника
Сложность выполняемых работ
личного трудового вклада;
условий труда;
конечного результата работы предприятия;
уровня налогов и отчислений;
минимального ее уровня в государстве


Заработная плата (оплата труда работника) - вознаграждение за труд в зависимости от квалификации работника, сложности, количества, качества

Слайд 173Виды оплаты труда
Тарифная ставка - фиксированный размер оплаты труда работника

за выполнение  нормы труда определенной сложности (квалификации) за единицу времени

без учета компенсационных, стимулирующих и социальных выплат.
Оклад (должностной оклад) - фиксированный размер оплаты труда работника за исполнение трудовых (должностных) обязанностей определенной сложности за календарный месяц без учета компенсационных, стимулирующих и социальных выплат.

- Минимальная – устанавливается одновременно на всей территории РФ федеральным законом и не может быть ниже величины прожиточного минимума трудоспособного населения (Крым с 01.07.2016 – 7500 руб. )
- Номинальная
- Реальная (индексация)

Фонд оплаты труда
- Фонд основной зарплаты;
- Фонд дополнительной зарплаты;
- Другие поощрительные и компенсационные выплаты
Виды оплаты трудаТарифная ставка - фиксированный размер оплаты труда работника за выполнение  нормы труда определенной сложности (квалификации)

Слайд 174Организация оплаты труда

Тарифная система – совокупность нормативов, с помощью которых  

дифференцируют и регулируют уровень заработной платы различных групп и категорий

работающих в зависимости от квалификационного уровня, условий, тяжести, интенсивности и ответственности выполняемых ими работ.

2.Система должностных окладов. Должностной оклад – это абсолютный размер заработной платы, устанавливаемый в соответствии с занимаемой должностью. 
 
3.Бестарифная система - заработная плата работников представляет долю в фонде оплаты труда и зависит от:
квалификационного уровня;
коэффициента трудового участия;
фактически отработанного времени.

Организация оплаты труда Тарифная система – совокупность нормативов, с помощью которых   дифференцируют и регулируют уровень заработной платы различных

Слайд 175Элементы тарифной системы
1. Тарифно-квалификационный справочник содержит требования к знаниям

и навыкам рабочего по данным профессиям и разрядам. Предназначен для

тарификации работ, присвоения квалификационных разрядов рабочим, составления программ по подготовке и повышению квалификации работающих во всех отраслях народного хозяйства.

2. Тарифная ставка – выраженный в денежной форме абсолютный размер оплаты труда различных групп и категорий работающих в единицу времени (час, день, месяц).Тарифные ставки учитывают условия труда,  его интенсивность и форму оплаты труда.

3. Тарифная сетка – шкала разрядов, указывающая на соотношение в оплате труда между различными разрядами работ и рабочих различной квалификации. Тарифная сетка представляет собой совокупность квалификационных разрядов и соответствующих им тарифных коэффициентов, с помощью которых устанавливается непосредственная зависимость оплаты труда рабочих от их квалификации. 
Элементы тарифной системы 1. Тарифно-квалификационный справочник содержит требования к знаниям и навыкам рабочего по данным профессиям и

Слайд 176Формы и системы оплаты труда

Формы и системы оплаты труда

Слайд 177Сдельная оплата труда
Преимущества: - прямая зависимость от количественного результата труда, -

справедливая оценка труда при определенных условиях, - простота начисления.

Недостатки: - риск снижения качества продукции; - риск нарушения технологических режимов, регламентов обслуживания машин, техники безопасности.

Условия применения:
количественное измерение результатов труда и их зависимость от работников;
точный учет и возможность увеличения объемов выполненных работ;
потребность стимулирования роста производительности труда;
возможность нормирования труда.
Сдельная оплата труда  Преимущества: - прямая зависимость от количественного результата труда, - справедливая оценка труда при

Слайд 178СИСТЕМЫ СДЕЛЬНОЙ ОПЛАТЫ

Простая = Размер оплаты за ед. прод. (работ)

* кол-во прод. (работ)
Премиальная = норма + премия
Сдельно-прогрессивная

= норма + прогрессивно растущие премиальные выплаты
Коллективная (бригадная) – ЗП рабочего рассчитывается по объему работ, выполненному бригадой, по факту выполнения
Аккордная – оплата комплекса работ бригадой в заранее установленной сумме
Непрямая (косвенная) – ЗП работника зависит от результатов труда других работников (для вспомогательных рабочих)
СИСТЕМЫ СДЕЛЬНОЙ ОПЛАТЫПростая = Размер оплаты за ед. прод. (работ) * кол-во прод. (работ) Премиальная = норма

Слайд 179Бестарифная система оплаты труда
(коллективная, аккордная)

ЗП работника - часть ФОТ бригады


и зависит от:

- квалификационного уровня (К);
коэффициента трудового участия (КТУ);
фактически отработанного

времени (Тф)
Бестарифная система оплаты труда(коллективная, аккордная)ЗП работника - часть ФОТ бригады и зависит от:- квалификационного уровня (К);коэффициента трудового

Слайд 180Методика расчета ЗП по бестарифной системе
Расчет количества баллов (Бi) работника:
Бі

= К · Тф · КТУ

2. Расчет общей суммы баллов

всех работников:
Б = Σ Бi

3. Доля ФОТ, соответствующая баллу:
d = ФОТ / Б;

4. ЗП работника:
ЗПi = d · Бi

Методика расчета ЗП по бестарифной системеРасчет количества баллов (Бi) работника:Бі = К · Тф · КТУ2. Расчет

Слайд 181Пример. Бригада из четырех человек работает по сдельной оплате с

общим конечным результатом. Распределение сдельного заработка осуществляется пропорционально количеству отработанных

дней и коэффициент трудового участия (КТУ) (см. табл.). За месяц бригаде начислено 3161 ден.ед, зарплаты, в том числе 2871 ден.ед. – за конечный результат, 290 ден.ед. – индивидуальные доплаты.
Распределить сдельную зарплату между рабочими бригады по КТУ
Пример. Бригада из четырех человек работает по сдельной оплате с общим конечным результатом. Распределение сдельного заработка осуществляется

Слайд 182Расчет базовых КТУ членов бригады

Расчет базовых КТУ членов бригады

Слайд 184Повременная оплата труда
Условия применения:
функции работника сводятся к наблюдению за

ходом технологического процесса;
производственный процесс строго регламентирован;
увеличение выпуска продукции может привести

к потере качества;
качество результатов труда - определяющим показателем;
работа является небезопасной для работника;
загрузка работой нерегулярная и носит вероятностный характер.
Повременная оплата труда Условия применения:функции работника сводятся к наблюдению за ходом технологического процесса;производственный процесс строго регламентирован;увеличение выпуска

Слайд 185Системы повременной ЗП

Простая = Часовая тарифная ставка · Тф

Повременно-премиальная =

ЗП мес, кв + % надбавка (по договору, контракту)

Окладная

Системы повременной ЗППростая = Часовая тарифная ставка · ТфПовременно-премиальная = ЗП мес, кв + % надбавка (по

Слайд 186Формы и источники материального стимулирования
Формы
Источники
стимулирования

Формы и источники материального стимулированияФормыИсточникистимулирования

Слайд 187Премирование
Нормативные документы:
– положение о премировании,
трудовой или коллективный договор,
другие

локальные нормативные акты предприятия
Сумма премий может включаться:

1. Расходы по

обычным видам деятельности :
- выполнение и перевыполнение производственных заданий;
сокращение сроков производства и др.

2. Внереализационные расходы :
- к юбилею или другой праздничной дате ;

3. Нераспределенная прибыль - решение общего собрания участников (учредителей), акционеров организации


ПремированиеНормативные документы: – положение о премировании, трудовой или коллективный договор,другие локальные нормативные акты предприятия Сумма премий может

Слайд 188Мотивация – процесс стимулирования деятельности работника, направленный на достижение индивидуальных

и общих целей
Мотивационные модели
- Потребления (физиология, защищенность, социальная безопасность);
Ожидания

(удовлетворение вознаграждением по результату);
Справедливости (соотношение личного вознаграждения с поощрениями других)
Мотивация – процесс стимулирования деятельности работника, направленный на достижение индивидуальных и общих целей Мотивационные модели- Потребления (физиология,

Слайд 189Требования к построению системы мотивации

Создание условий для занятости и развития

по критериям повышения результативности труда;
Согласование результатов и оплаты труда;
Создание возможности

для повышения профессионального мастерства, реализации способностей работника;
Создание атмосферы заинтересованности в результатах труда и др.
Требования к построению системы мотивацииСоздание условий для занятости и развития по критериям повышения результативности труда;Согласование результатов и

Слайд 190Методы мотивации
Экономические

1.1. Прямая мотивация:

- сдельная и премиальная ЗП;

- премирование за рационализаторство;
- система участия работников в прибыли;
- оплата обучения работников.
1.2. Непрямая:
- льготный отпуск, оплата экскурсий, зрелищный мероприятий;
- льготное питание, транспортное обслуживание, и др.

2. Неэкономические
Методы мотивацииЭкономические 1.1. Прямая мотивация:      - сдельная и премиальная ЗП;

Слайд 191Пример.
Уставный капитал ПАО в сумме

2,2 млн. ден.ед. сформирован из 220 тыс. акций номинальной стоимостью

10 ден.ед., из них 10 тыс. акций - привилегированные. Дивиденды по привилегированным акциям - 20 %, по обычным 15 %. Годовая прибыль ПАО после уплаты налогов и отчислений в резервный фонд - 540 000 ден.ед.

Вычислить:
а) сумму прибыли, необходимой для выплаты дивидендов;
б) долю прибыли на выплату дивидендов в общей ее сумме
Пример.   		 Уставный капитал ПАО в сумме 2,2 млн. ден.ед. сформирован из 220 тыс. акций

Слайд 192Решение

а) Сумма прибыли для выплаты дивидендов:
10 000 * 10 *

0,2 + (220 000-10 000) * 10 *0,15= = 335000

ден. ед.
б) Доля прибыли на выплату дивидендов:
335000/540000 = 0,62 или 62,0% > 50%
т.е. инвестиционные возможности ограничены


Решениеа) Сумма прибыли для выплаты дивидендов:10 000 * 10 * 0,2 + (220 000-10 000) * 10

Слайд 193Тема 9. Материальная ответственность за результаты работы подразделений предприятия

1.Формы и

содержание материальной ответственности
2.Методы определения убытков и экономических санкций
3. Особенности внутрипроизводственной

материальной ответственности
Тема 9. Материальная ответственность за результаты работы подразделений предприятия1.Формы и содержание материальной ответственности2.Методы определения убытков и экономических

Слайд 1941.Формы и содержание материальной ответственности
Субъекты обязательств по поставкам продукции
Потребители
Предприятия
Население
Государство
Ответственность
Нарушение сроков

поставки;
Несоответствие качества
Несоответствие качества
Ответственность
Соответствие параметров качества продукции стандартам;
Соответствие ценовой

политики нормам антимонопольного законодательства
1.Формы и содержание материальной ответственностиСубъекты обязательств по поставкам продукцииПотребителиПредприятияНаселениеГосударствоОтветственностьНарушение сроков поставки; Несоответствие качества Несоответствие качестваОтветственностьСоответствие параметров качества

Слайд 195Материальная ответственность подразделений за конечные результаты деятельности предприятия – ответственность

за экономические убытки, причиненные невыполнением договорных обязательств в форме их

возмещения и выплаты неустойки
Внутренняя материальная ответственность подразделений - отношения между подразделениями предприятия по возмещению понесенных потерь, которые организуются и регулируются самим предприятием на основе гражданского права и методики вычисления убытков, реализуется через систему экономических претензий
Материальная ответственность подразделений за конечные результаты деятельности предприятия – ответственность за экономические убытки, причиненные невыполнением договорных обязательств

Слайд 196Формы материальной ответственности
1) Неустойка – определенная законом или договором денежная

сумма, которую должник обязан уплатить кредитору в случае неисполнения или

ненадлежащего исполнения обязательств (морально-профилактическая функция)

Разновидности неустоек:
штраф – однократно взыскиваемая неустойка, определяемая в твердой денежной сумме либо в процентном отношении к определенной величине;
- пеня – неустойка, взыскиваемая нарастающим итогом за определенный период (день, неделю и т.п.) просрочки исполнения обязательства

Формы материальной ответственности1) Неустойка – определенная законом или договором денежная сумма, которую должник обязан уплатить кредитору в

Слайд 197Виды неустоек (ст. 394 ГК РФ)
Зачетная* - убытки возмещаются

в части, не покрытой неустойкой;
исключительная - взыскание только неустойки

без убытков;
штрафная - убытки взыскиваются сверх неустойки;
альтернативная – либо неустойка, либо убытки.

_________________________________________
* Подлежит взысканию, если в договоре не указан вид неустойки
Виды неустоек (ст. 394 ГК РФ) Зачетная* - убытки возмещаются в части, не покрытой неустойкой; исключительная -

Слайд 1982) Возмещение убытков – возмещение причиненных неисполнением или ненадлежащим исполнением

обязательств.
(ст. 393 ГК) (компенсационная функция)
Убыток -

расходы, которые лицо, чье право нарушено, произвело или должно будет произвести для восстановления нарушенного права.
2) Возмещение убытков – возмещение причиненных неисполнением или ненадлежащим исполнением обязательств.    (ст. 393 ГК)

Слайд 199Реальный ущерб - утрата или повреждение имущества, дополнительные затраты потерпевшей

стороны вследствие нарушения действий со стороны контрагента.

Упущенная выгода - неполученные

доходы, которые лицо получило бы при обычных условиях гражданского оборота, если бы его право не было нарушено (ст. 15 ГК).
Реальный ущерб - утрата или повреждение имущества, дополнительные затраты потерпевшей стороны вследствие нарушения действий со стороны контрагента.Упущенная

Слайд 200Реальный ущерб:

- состоявшееся или предстоящее уменьшение наличного имущества;
расходы по восстановлению

нарушенного права (расходы на устранение недостатков товаров, работ, услуг и

т.д.).

Упущенная выгода –

несостоявшееся увеличение имущества потерпевшего в виде доходов, которые потерпевшая сторона получила бы при обычных условиях гражданского оборота, если бы ее право не было нарушено и обязательство было бы исполнено.
Реальный ущерб:- состоявшееся или предстоящее уменьшение наличного имущества;расходы по восстановлению нарушенного права (расходы на устранение недостатков товаров,

Слайд 201Основание для возмещения убытков – претензия:
Оформляется в произвольной форме
Содержит:
-

указание обязательства, нарушенного партнером, со ссылкой на соответствующие нормы законодательства;

- определение требований, предъявляемых к нему;
- сумма претензии и ее расчет;
- определение срока рассмотрения претензии и ответа на нее (по условиям договора, «разумный срок» или 7 дней);
- прилагаются подтверждающие документы (нотариально заверенные копии договора, счета-фактуры, платежные документы, акты, сертификаты и т. д.)

Основание для возмещения убытков – претензия:Оформляется в произвольной формеСодержит: - указание обязательства, нарушенного партнером, со ссылкой на

Слайд 2022. Методы определения убытков и экономических санкций
Принципы возмещения убытков:
- обязательность

– уплачивают все подразделения предприятия;
неизбежность и своевременность;
объективность и реальность предъявляемых

претензий – величина убытков рассчитывается на основе действующей у потерпевшей стороны норм, тарифов и цен;
полный объем возмещения;
правильный выбор источника возмещения
2. Методы определения убытков и экономических санкцийПринципы возмещения убытков:- обязательность – уплачивают все подразделения предприятия;неизбежность и своевременность;объективность

Слайд 203Основные причины возникновения убытков
Нарушение договорных обязательств по объему, номенклатуре, качеству

, срокам поставок продукции, выполнения работ, оказанию услуг;
несоблюдение норм,

нормативов, лимитов;
потери от дефектов в полученных материалах, кражи;
аварийные и незапланированные ремонты;
аннулирование заказов;
простой оборудования, работников;
форсирование производства;
снижение качества продукции и др.

Основные причины возникновения убытковНарушение договорных обязательств по объему, номенклатуре, качеству , срокам поставок продукции, выполнения работ, оказанию

Слайд 204Виды убытков по основным причинам

Виды убытков по основным причинам

Слайд 205Определение ущерба от снижения объема производства продукции
∆П –недополученная прибыль из-за

уменьшения объемов производства;


∆FC - увеличение условно-постоянных расходов в себестоимости продукции;


С

- сумма выплаченных санкций потребителям

Определение ущерба от снижения объема производства продукции∆П –недополученная прибыль из-за уменьшения объемов производства;∆FC - увеличение условно-постоянных расходов

Слайд 206
Расчет суммы упущенной выгоды

1) Доходы, полученные лицом, нарушившим договор, вследствие

такого нарушения;
2) разница между уровнем рентабельности предприятия до и после

нарушения договорных обязательств;
3) Через норму прибыли на вложенный капитал;
4) через коэффициент оборачиваемости оборотного капитала;
5) на основании собственных методик определения размера убытков, установленных сторонами в договоре и др.

Расчет суммы упущенной выгоды1) Доходы, полученные лицом, нарушившим договор, вследствие такого нарушения;2) разница между уровнем рентабельности предприятия

Слайд 207 Пример. Расчет ущерба (убытков) при уменьшении объема производства продукции

Пример. Расчет ущерба (убытков) при уменьшении объема производства продукции

Слайд 208Расчет суммы убытка, ден. ед.

Расчет суммы убытка, ден. ед.

Слайд 209где Суб -общая сумма убытков
Вп, Вф - выплаты работникам за

время простоя и форсирование производства соответственно
ОТдоп -процент увеличения основного размера

оплаты труда за работу сверх нормы (более 8 час., в выходные дни)
НФОТ - начисления на ФОТ
Рэк -другие дополнительные эксплуатационные расходы (аренда доп.инструмента, ремонт)
С - сумма выплаченных санкций контрагентам

Определение ущерба от простоев и форсирования производства

где Суб -общая сумма убытковВп, Вф - выплаты работникам за время простоя и форсирование производства соответственноОТдоп -процент

Слайд 211Определение ущерба от замены материалов и комплектующих, от устранения недостатков

в полученной продукции
Суб -общая сумма убытков
Сф, Сз - затраты на

материалы, соответственно, фактически использованные и замененные, руб.
Вм - дополнительные выплаты работникам за повышенную трудоемкость работ при использовании других материалов, руб.
Определение ущерба от замены материалов и комплектующих, от устранения недостатков в полученной продукцииСуб -общая сумма убытковСф, Сз

Слайд 213Определение ущерба от скрытых дефектов полученных материалов
Свнутр - производственная себестоимость

бракованной продукции
Свнешн - полная себестоимость бракованной продукции
Вбр - выручка от

реализации бракованной продукции (если бракованная продукция не заменяется)
∆П - уменьшение прибыли в результате снижения объема реализации продукции, руб.
Определение ущерба от скрытых дефектов полученных материаловСвнутр - производственная себестоимость бракованной продукцииСвнешн - полная себестоимость бракованной продукцииВбр

Слайд 214Определение ущерба от доставки продукции ускоренным способом
Ст.уск., Ст.дог. - расходы

на транспортировку, соответственно, ускоренную и обусловленную договорными обязательствами

Определение ущерба от доставки продукции ускоренным способомСт.уск., Ст.дог. - расходы на транспортировку, соответственно, ускоренную и обусловленную договорными

Слайд 216Определение ущерба от возникновения дополнительных расходов по приобретению продукции у

другого продавца или изготовления ее собственными силами
Сф - расходы на

приобретение и доставку продукции у другого продавца или изготовление собственными силами (на уровне производственной себестоимости)

Сдог.- расходы на приобретение продукции по договору
Определение ущерба от возникновения дополнительных расходов по приобретению продукции у другого продавца или изготовления ее собственными силамиСф

Слайд 218Определение ущерба от изменения ассортимента продукции и снижения ее качества
Сго

– дополнительные расходы по гарантийному обслуживанию продукции более низкого качества

∆П

– снижение прибыли из-за уменьшения выручки от реализации продукции или изменения ее ассортимента
Определение ущерба от изменения ассортимента продукции и снижения ее качестваСго – дополнительные расходы по гарантийному обслуживанию продукции

Слайд 219Возмещение убытков
Источник: резервный фонд предприятия

Компенсация выплат из резервного фонда

за счет:
ФОТ (премии + выплаты с ЗП);
прибыли подразделения- виновника

Возмещение убытков Источник: резервный фонд предприятияКомпенсация выплат из резервного фонда за счет:ФОТ (премии + выплаты с ЗП);прибыли

Слайд 220Регламентирующие элементы системы внутренней материальной ответственности
классификация претензий по типовым

нарушениям и последствиям, приводящим к потерям (простой, брак);
документы, фиксирующие факт

нарушений;
порядок оформления, подачи, рассмотрения, учета претензий;
определение органа (комиссии) по рассмотрению претензий;
методика вычисления убытков и величины претензий



3. Особенности внутрипроизводственной материальной ответственности

Регламентирующие элементы системы внутренней материальной ответственности классификация претензий по типовым нарушениям и последствиям, приводящим к потерям (простой,

Слайд 221Для подразделений – центров прибыли – общая методика определения ущерба

(П - Суб).

Для подразделений – центров затрат (с/с +∆FC):



qпл – плановый объем производства конечной продукции, нат.ед.
qсн – снижение объема производства конечной продукции в результате невыполнения обязательств обеспечивающим подразделением, нат.ед.

Для подразделений – центров прибыли – общая методика определения ущерба (П - Суб). Для подразделений – центров

Слайд 222Пример. В результате невыполнения договора поставки материалов предприятие снизило выпуск

изделия А на 45 штук, изделия Б - на 55

штук. Цена изделий, соответственно – 390 и 320 ден. ед., а удельные переменные расходы –250 и 200 ден. ед. Недостаток материалов вызвал простои, за которые выплачено рабочим 1500 ден. ед. Дополнительная ЗП - 12%, соц. отчисления 36,7 %. За недопоставку изделий А и Б в полном объеме согласно договору предприятие заплатило штраф в сумме 3500 ден. ед.
Вычислить:
убыток в результате уменьшения объема производства и реализации продукции;
общую сумму убытков от невыполнения договорных обязательств для оформления претензии поставщику
Пример. В результате невыполнения договора поставки материалов предприятие снизило выпуск изделия А на 45 штук, изделия Б

Слайд 223Решение:
1. Неполученная прибыль (убыток) из-за уменьшения объема производства и продукции:
П

(У) = (Ц – VC’)*∆O,
П(У)А=(390-250)*45=6300 ден. ед.
П(У)Б=(320-200)*55=6600 ден. ед.
Итого:

6300+6600=12900 ден. ед.

2. Убытки в результате простоя:
- ЗП: 1500+1500*0,12+((1500+1500*0,12)*0,367) = 2296,56 ден. ед.

3. Убытки итого:
У = 12900 + 2296,56+3500 =18696,56 ден. ед.
Решение:1. Неполученная прибыль (убыток) из-за уменьшения объема производства и продукции:П (У) = (Ц – VC’)*∆O, П(У)А=(390-250)*45=6300 ден.

Обратная связь

Если не удалось найти и скачать доклад-презентацию, Вы можете заказать его на нашем сайте. Мы постараемся найти нужный Вам материал и отправим по электронной почте. Не стесняйтесь обращаться к нам, если у вас возникли вопросы или пожелания:

Email: Нажмите что бы посмотреть 

Что такое TheSlide.ru?

Это сайт презентации, докладов, проектов в PowerPoint. Здесь удобно  хранить и делиться своими презентациями с другими пользователями.


Для правообладателей

Яндекс.Метрика