Разделы презентаций


Web - квест

Содержание

Уважаемые студенты! Перед Вами стоят следующие задачи:- осуществить поиск и систематизацию информации об истории и основных понятиях теории множеств;- разобраться в геометрическом представлении множеств;- решить задачи по теории множеств. На эти и

Слайды и текст этой презентации

Слайд 1Web - квест
Теория множеств

Web - квестТеория множеств

Слайд 2Уважаемые студенты!

Перед Вами стоят следующие задачи:

- осуществить поиск и

систематизацию информации об истории и основных понятиях теории множеств;
- разобраться

в геометрическом представлении множеств;
- решить задачи по теории множеств.
 

На эти и многие другие вопросы вы узнаете ответы, если примете в работе веб-квеста.

Уважаемые студенты! Перед Вами стоят следующие задачи:- осуществить поиск и систематизацию информации об истории и основных понятиях

Слайд 3Роли
ИСТОРИК

ТЕОРЕТИК

ВИЗУАЛ

ПРАКТИК

РолиИСТОРИКТЕОРЕТИКВИЗУАЛПРАКТИК

Слайд 4ИСТОРИК
1. Используя интернет ресурсы выделить предпосылки к возникновению теории множеств.

Представить «Наивную теорию множеств», «Аксиоматическую теорию множеств», «Дескриптивную теорию множеств».

Обозначить основные парадоксы теории множеств. Представить теорию множеств в лицах (Георг Кантор, Иогаанн Карл Фриидрих Гааусс, Иооганн Дирихлее, Бернард Больцаано, Джон Венн, Леонард Эйлер и пр.)
2. Подготовить индивидуальные или групповые отчеты в произвольной форме (устного доклада, мультимедийной презентации, реферата и пр.)
Критерии оценивания творческих работ
Интернет-ресурсы




ИСТОРИК1. Используя интернет ресурсы выделить предпосылки к возникновению теории множеств. Представить «Наивную теорию множеств», «Аксиоматическую теорию множеств»,

Слайд 5ИНТЕРНЕТ-РЕСУРСЫ
Парадоксы теории множеств и их философская интерпретация https://habrahabr.ru/post/197578/
И.В. Ященко Парадоксы

теории множеств http://www.mccme.ru/free-books/mmmf-lectures/book.20.pdf
Портал Естественных Наук http://e-science.sources.ru/node/4500
Георг Кантор & Польская школа

теории множеств http://www.euler-foundation.org/wp-content/uploads/2012/12/sinkevich_mono.pdf
Из истории математики. Теория множеств: http://dl.bsu.by/mod/book/view.php?id=10160&chapterid=1156
Теория множеств. Исторические сведения. http://www.algebraical.info/doku.php?id=theory:set
Георг Кантор и рождение теории трансфинитных множеств http://www.ega-math.narod.ru/Singh/Cantor.htm

ИНТЕРНЕТ-РЕСУРСЫПарадоксы теории множеств и их философская интерпретация https://habrahabr.ru/post/197578/И.В. Ященко Парадоксы теории множеств http://www.mccme.ru/free-books/mmmf-lectures/book.20.pdfПортал Естественных Наук http://e-science.sources.ru/node/4500Георг Кантор

Слайд 6ТЕОРЕТИК
1. Используя интернет ресурсы выделить представить: Основные понятия теории множеств.

Подмножества. Отношение включения. Условные обозначения в теории множеств. Операции над

множествами: Объединение множеств, Пересечение множеств, Разность множеств. Универсальное множество. Дополнение множества.  Разбиение множества. Тождества алгебры множеств. Упорядоченное множество. Декартово произведение множеств. Проекция множества. Привести примеры.

2. Подготовить индивидуальные или групповые отчеты в произвольной форме (устного доклада, мультимедийной презентации, реферата и пр.)
Критерии оценивания творческих работ
Интернет-ресурсы



ТЕОРЕТИК1. Используя интернет ресурсы выделить представить: Основные понятия теории множеств. Подмножества. Отношение включения. Условные обозначения в теории

Слайд 7ИНТЕРНЕТ-РЕСУРСЫ

Лекция: Операции над множествами. Упорядоченное множество. http://victor-safronov.ru/systems-analysis/lectures/rodionov/12.html
Лекция: Основные понятия теории

множеств. http://victor-safronov.ru/systems-analysis/lectures/rodionov/11.html
Введение в теорию множеств и комбинаторику. http://lyceum.urfu.ru/study/mat/080118172948.pdf
Дискретная математика: электронный

учебник http://lvf2004.com/dop_t2.html
Множества и отношения http://stu.sernam.ru/book_algebra.php?id=25
Множества и операции над ними. http://mathmetod.wikispaces.com/%D0%9C%D0%BD%D0%BE%D0%B6%D0%B5%D1%81%D1%82%D0%B2%D0%B0+%D0%B8+%D0%BE%D0%BF%D0%B5%D1%80%D0%B0%D1%86%D0%B8%D0%B8+%D0%BD%D0%B0%D0%B4+%D0%BD%D0%B8%D0%BC%D0%B8
Операции над множествами http://www.bymath.net/studyguide/sets/sec/sets2.htm

ИНТЕРНЕТ-РЕСУРСЫЛекция: Операции над множествами. Упорядоченное множество. http://victor-safronov.ru/systems-analysis/lectures/rodionov/12.htmlЛекция: Основные понятия теории множеств. http://victor-safronov.ru/systems-analysis/lectures/rodionov/11.htmlВведение в теорию множеств и комбинаторику.

Слайд 8ВИЗУАЛ
1. Используя интернет ресурсы выделить показать: Геометрическое представление множеств. Круги

Эйлера. Диаграммы Эйлера — Венна. Привести примеры.
2. Подготовить индивидуальные или

групповые отчеты в произвольной форме (устного доклада, мультимедийной презентации, реферата и пр.)
Критерии оценивания творческих работ
Интернет-ресурсы



ВИЗУАЛ1. Используя интернет ресурсы выделить показать: Геометрическое представление множеств. Круги Эйлера. Диаграммы Эйлера — Венна. Привести примеры.2.

Слайд 9ИНТЕРНЕТ-РЕСУРСЫ
Геометрическое представление множеств. Диаграммы Эйлера — Венна
http://www.poezija1.narod.ru/dm_1_question/5_geometrija_Venna.html
Дискретная математика: электронный

учебник http://lvf2004.com/dop_t2r2part1.html
Диаграммы Эйлера — Венна http://infoegehelp.ru/index.php?option=com_content&view=article&id=243:diagreilervenn&catid=40:2011-12-18-14-30-56&Itemid=65
Построение диаграмм Венна http://uunn.ru/old-site/venn/
Алгебра и

теория чисел. Диаграммы Эйлера — Венна. http://stu.sernam.ru/book_algebra.php?id=25
Множества и операции над ними. http://mathmetod.wikispaces.com/%D0%9C%D0%BD%D0%BE%D0%B6%D0%B5%D1%81%D1%82%D0%B2%D0%B0+%D0%B8+%D0%BE%D0%BF%D0%B5%D1%80%D0%B0%D1%86%D0%B8%D0%B8+%D0%BD%D0%B0%D0%B4+%D0%BD%D0%B8%D0%BC%D0%B8
Операции над множествами http://www.bymath.net/studyguide/sets/sec/sets2.htm
Круги Эйлера онлайн http://www.otvet-prost.ru/publ/kalkuljatory_onlajn/postroit_krugi_ehjlera_onlajn/4-1-0-25

ИНТЕРНЕТ-РЕСУРСЫГеометрическое представление множеств. Диаграммы Эйлера — Венна http://www.poezija1.narod.ru/dm_1_question/5_geometrija_Venna.htmlДискретная математика: электронный учебник http://lvf2004.com/dop_t2r2part1.htmlДиаграммы Эйлера — Венна http://infoegehelp.ru/index.php?option=com_content&view=article&id=243:diagreilervenn&catid=40:2011-12-18-14-30-56&Itemid=65Построение диаграмм

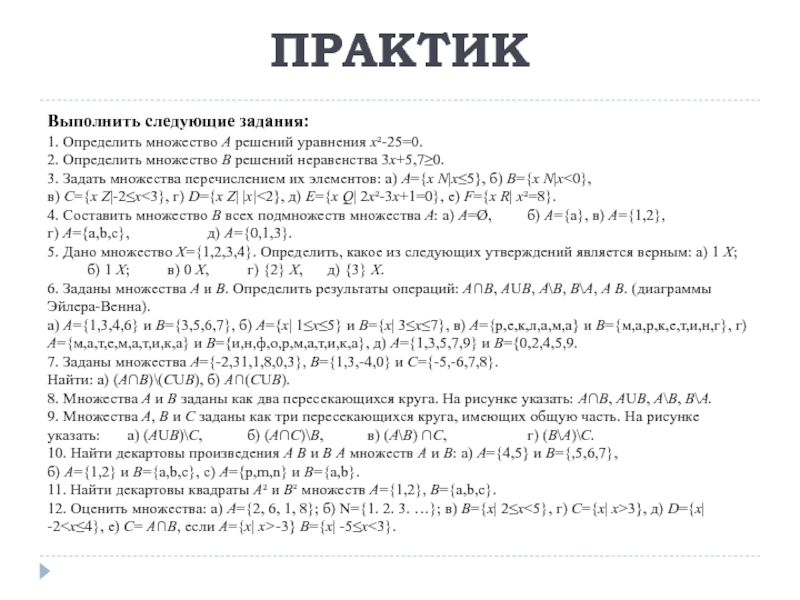
Слайд 10ПРАКТИК
Выполнить следующие задания:
1. Определить множество А решений уравнения х²-25=0.
2. Определить

множество В решений неравенства 3х+5,7≥0.
3. Задать множества перечислением их элементов:

а) А={x N|x≤5}, б) В={x N|x<0},
в) C={x Z|-2≤x<3}, г) D={x Z| |x|<2}, д) E={x Q| 2x²-3x+1=0}, е) F={x R| x²=8}.
4. Составить множество В всех подмножеств множества А: а) А=Ø, б) А={а}, в) А={1,2},
г) А={a,b,c}, д) А={0,1,3}.
5. Дано множество Х={1,2,3,4}. Определить, какое из следующих утверждений является верным: а) 1 Х; б) 1 Х; в) 0 Х, г) {2} X, д) {3} X.
6. Заданы множества А и B. Определить результаты операций: А∩В, АUВ, А\В, В\А, А В. (диаграммы Эйлера-Венна).
а) А={1,3,4,6} и B={3,5,6,7}, б) А={х| 1≤x≤5} и B={х| 3≤x≤7}, в) А={р,е,к,л,а,м,а} и B={м,а,р,к,е,т,и,н,г}, г) А={м,а,т,е,м,а,т,и,к,а} и B={и,н,ф,о,р,м,а,т,и,к,а}, д) А={1,3,5,7,9} и B={0,2,4,5,9.
7. Заданы множества А={-2,31,1,8,0,3}, B={1,3,-4,0} и С={-5,-6,7,8}.
Найти: а) (А∩В)\(CUB), б) А∩(CUB).
8. Множества А и В заданы как два пересекающихся круга. На рисунке указать: А∩В, АUВ, А\В, В\А.
9. Множества А, В и С заданы как три пересекающихся круга, имеющих общую часть. На рисунке указать: а) (АUВ)\С, б) (А∩С)\В, в) (А\В) ∩С, г) (В\А)\С.
10. Найти декартовы произведения А В и В А множеств А и В: а) А={4,5} и B={,5,6,7},
б) А={1,2} и B={a,b,c}, с) А={p,m,n} и B={a,b}.
11. Найти декартовы квадраты А² и В² множеств А={1,2}, B={a,b,c}.
12. Оценить множества: а) А={2, 6, 1, 8}; б) N={1. 2. 3. …}; в) B={х| 2≤x<5}, г) C={х| x>3}, д) D={х| -2-3} B={х| -5≤x<3}.

ПРАКТИКВыполнить следующие задания:1. Определить множество А решений уравнения х²-25=0.2. Определить множество В решений неравенства 3х+5,7≥0.3. Задать множества

Слайд 11ИНТЕРНЕТ-РЕСУРСЫ
Множества и отношения http://stu.sernam.ru/book_algebra.php?id=25
Множества и операции над ними. http://mathmetod.wikispaces.com/%D0%9C%D0%BD%D0%BE%D0%B6%D0%B5%D1%81%D1%82%D0%B2%D0%B0+%D0%B8+%D0%BE%D0%BF%D0%B5%D1%80%D0%B0%D1%86%D0%B8%D0%B8+%D0%BD%D0%B0%D0%B4+%D0%BD%D0%B8%D0%BC%D0%B8
Операции над

множествами http://www.bymath.net/studyguide/sets/sec/sets2.htm
 

ИНТЕРНЕТ-РЕСУРСЫМножества и отношения http://stu.sernam.ru/book_algebra.php?id=25Множества и операции над ними. http://mathmetod.wikispaces.com/%D0%9C%D0%BD%D0%BE%D0%B6%D0%B5%D1%81%D1%82%D0%B2%D0%B0+%D0%B8+%D0%BE%D0%BF%D0%B5%D1%80%D0%B0%D1%86%D0%B8%D0%B8+%D0%BD%D0%B0%D0%B4+%D0%BD%D0%B8%D0%BC%D0%B8Операции над множествами http://www.bymath.net/studyguide/sets/sec/sets2.htm 

Обратная связь

Если не удалось найти и скачать доклад-презентацию, Вы можете заказать его на нашем сайте. Мы постараемся найти нужный Вам материал и отправим по электронной почте. Не стесняйтесь обращаться к нам, если у вас возникли вопросы или пожелания:

Email: Нажмите что бы посмотреть 

Что такое TheSlide.ru?

Это сайт презентации, докладов, проектов в PowerPoint. Здесь удобно  хранить и делиться своими презентациями с другими пользователями.


Для правообладателей

Яндекс.Метрика