Разделы презентаций


Закон Био-Савара - Лапласа

Лекция 15Тема: Закон Био-Савара - Лапласа15.1. Магнитные взаимодействия. Магнитное поле;15.2. Закон Био - Савара – Лапласа: 15.2.1. Расчет магнитного поля прямолинейного проводника с током; 15.2.2. Расчет магнитного поля кругового тока;15.3. Магнитное

Слайды и текст этой презентации

Слайд 1З Д Р А В С Т В У Й

Т Е!

З Д Р А В С Т В У Й Т Е!

Слайд 2
Лекция 15

Тема: Закон Био-Савара - Лапласа
15.1. Магнитные взаимодействия. Магнитное поле;
15.2.

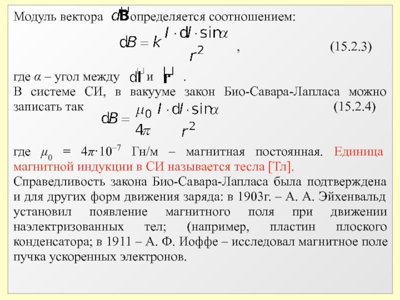
Закон Био - Савара – Лапласа:
15.2.1. Расчет магнитного поля

прямолинейного проводника с током;
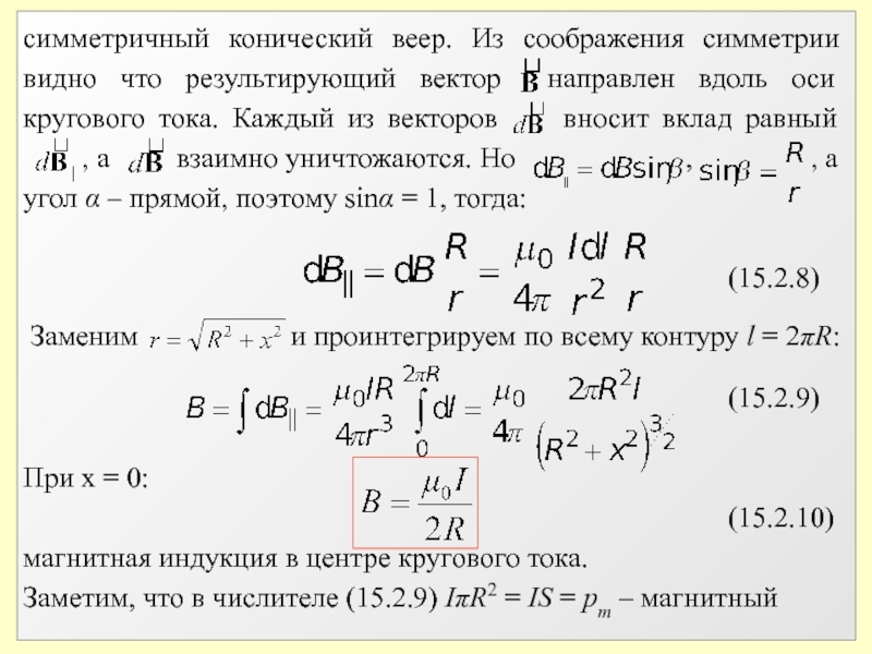
15.2.2. Расчет магнитного поля кругового тока;
15.3. Магнитное поле движущегося заряда;
15.4. Напряженность магнитного поля;
15.7. Теорема Гаусса для вектора магнитной индукции.


Содержание лекции:

Сегодня: *

Лекция 15Тема: Закон Био-Савара - Лапласа15.1. Магнитные взаимодействия. Магнитное поле;15.2. Закон Био - Савара – Лапласа: 15.2.1.

Слайд 3
15.1. Магнитные взаимодействия

15.1. Магнитные взаимодействия

Слайд 12



Рис. 9.1

Рис.15.1


Рис. 9.1Рис.15.1

Слайд 16
15.2. 3акон Био-Савара-Лапласа


15.2. 3акон Био-Савара-Лапласа

Слайд 17



Рис.15.2








Рис.15.2

Слайд 19

Рис.15.3


Рис.15.3

Слайд 21




Рис.15.4

Рис.15.5




Рис.15.4Рис.15.5

Слайд 22











Заменим

и проинтегрируем по всему контуру l = 2πR:


Заменим           и проинтегрируем по всему контуру l

Слайд 24





Рис.15.7




Рис.15.7

Слайд 26
15.4. Напряженность магнитного поля.


15.4. Напряженность магнитного поля.

Слайд 27






Тогда напряженность магнитного поля заряда q, движущегося в вакууме равна:

(15.4.3)


Тогда напряженность магнитного поля заряда q, движущегося в вакууме равна:

Слайд 31Лекция окончена.
Сегодня: *

Лекция окончена.Сегодня: *

Обратная связь

Если не удалось найти и скачать доклад-презентацию, Вы можете заказать его на нашем сайте. Мы постараемся найти нужный Вам материал и отправим по электронной почте. Не стесняйтесь обращаться к нам, если у вас возникли вопросы или пожелания:

Email: Нажмите что бы посмотреть 

Что такое TheSlide.ru?

Это сайт презентации, докладов, проектов в PowerPoint. Здесь удобно  хранить и делиться своими презентациями с другими пользователями.


Для правообладателей

Яндекс.Метрика