Разделы презентаций


Защита от вибрации

Содержание

Причиной возбуждения вибраций являются возникающие при работе машин и агрегатов неуравновешенные силовые воздействия, источниками которых служат:возвратно-поступательные движения системнеуравновешенные вращающиеся массыударное взаимодействие сопрягаемых деталейоборудование и инструмент, использующие в технологических целях ударное воздействие

Слайды и текст этой презентации

Слайд 1Тема 11. Защита от вибрации
Вибротранспортер
Ударно-трамбовочная машина
Вибропояс для похудения
Виброзвонок

Тема 11. Защита от вибрацииВибротранспортерУдарно-трамбовочная машинаВибропояс для похуденияВиброзвонок

Слайд 2Причиной возбуждения вибраций являются возникающие при работе машин и агрегатов

неуравновешенные силовые воздействия, источниками которых служат:


возвратно-поступательные движения систем

неуравновешенные вращающиеся массы

ударное

взаимодействие сопрягаемых деталей

оборудование и инструмент, использующие в технологических целях ударное воздействие на обрабатываемый материал

Источники вибрации

Причиной возбуждения вибраций являются возникающие при работе машин и агрегатов неуравновешенные силовые воздействия, источниками которых служат:возвратно-поступательные движения

Слайд 3Физические характеристики вибрации



Гармоническое колебание
виброперемещение (м)
виброскорость (м/с)
виброускорение (м/с²)
х0 – амплитуда
виброперемещения,

м;
t – время, с;
ω=2πf=2π/Т – угловая
частота колебаний, рад/c;
f=1/T – линейная

частота
колебаний, Гц;
Т= t/n – период колебаний;
n – число полных колебаний за время t;
φ0 – начальная фаза колебаний в момент времени t=0;
φ=ωt+φ0 – полная фаза колебаний
Физические характеристики вибрацииГармоническое колебаниевиброперемещение (м)виброскорость (м/с)виброускорение (м/с²)х0 – амплитуда виброперемещения, м;t – время, с;ω=2πf=2π/Т – угловаячастота колебаний,

Слайд 4Влияние вибрации на организм человека
появляются нейрососудистые расстройства рук, меняется

крове-наполнение тканей, кистей рук и др.
нарушается сердечно-сосудистая деятельность, расстраивается нервная

система, нарушается подвижность

< 0,7-1 Гц − вызывает укачивание
1-2 Гц − сонливое состояние, но не вызывают резонанса
6–9 Гц − резонансный диапазон

Вибрационная болезнь  – проф. заболевание, вызванное длительным воздействием интенсивной вибрации (симптомы многообразны и проявляются в нарушении работы нервной и сердечно-сосудистой систем, функций опорно-двигательного аппарата, поражении мышечных тканей и суставов), 3 формы

Влияние вибрации на организм человека появляются нейрососудистые расстройства рук, меняется крове-наполнение тканей, кистей рук и др.нарушается сердечно-сосудистая

Слайд 5Локальная вибрация
При охвате цилиндрических,
торцовых и близких к ним
поверхностей
При

охвате сферических
поверхностей
Факторы, определяющие степень воздействия
частота и амплитуда вибрации;

продолжительность

воздействия, τ, ч;

место приложения и направление оси вибрационного воздействия;

явление резонанса

индивидуальные особенности организма

условия воздействия вибрации

Положение стоя

Положение сидя

Общая вибрация

Три частотных диапазона:
НЧ (общая - 1−4 Гц; локальная - 8−16 Гц)
СЧ (общая - 8−16 Гц; локальная - 31,5−63 Гц)
ВЧ (общая - 31,5−63 Гц; локальная - 125−1000 Гц)

Локальная вибрацияПри охвате цилиндрических, торцовых и близких к ним поверхностейПри охвате сферических поверхностейФакторы, определяющие степень воздействиячастота и

Слайд 6Физиологические характеристики вибрации
Октавная полоса частот (октава) – диапазон, верхняя и

нижняя граничные частоты которого связаны соотношением
Третьоктавная полоса частот (третьоктава)

– полоса частот, верхняя и нижняя частоты которой связаны соотношением

Среднегеометрические частоты:



для октавы

для третьоктавы

для локальной вибрации в виде октавных полос с : 1, 2, 4, 8; 16; 31,5; 63; 125; 250; 500; 1000 Гц

для общей вибрации в виде октавных или 1/3 октавных полос с : 0,8; 1; 1,25; 1,6; 2,0; 2,5; 3,15; 4,0; 5,0; 6,3; 8,0; 10,0; 12,5; 16,0; 20,0; 25,0; 31,5; 40,0; 50,0; 63,0; 80,0 Гц

Логарифмический уровень – характеристика,
сравнивающая две одноименные физические величины,
пропорциональные десятичному логарифму их отношения (дБ)

Физиологические характеристики вибрацииОктавная полоса частот (октава) – диапазон, верхняя и нижняя граничные частоты которого связаны соотношением Третьоктавная

Слайд 7Физиологические характеристики вибрации




Физиологические характеристики вибрации

Слайд 8Меры защиты от вибрации
Нормирование
ГОСТ 12.1.012-2004 «Вибрационная безопасность. Общие требования»

СН 2.2.4/2.1.8.566-96

«Производственная вибрация, вибрация в помещениях жилых и общественных зданий. Санитарные

нормы»

Общая вибрация по характеристике условий труда

1 категория – транспортная

2 категория – транспортно-технологическая

3 категория – технологическая:

а) воздействующая на операторов стационарных машин и оборудования и передающаяся на рабочие места, не имеющие источников вибраций

б) передающаяся на рабочие места в складах, столовых, бытовых, дежурных и др. производственных помещениях, где нет генерирующих вибрацию машин

в) на рабочих местах работников умственного труда и персонала, не занимающегося физическим трудом

Меры защиты от вибрацииНормированиеГОСТ 12.1.012-2004 «Вибрационная безопасность. Общие требования»СН 2.2.4/2.1.8.566-96 «Производственная вибрация, вибрация в помещениях жилых и

Слайд 9для общей вибрации - в Δ и Δ/3 в диапазоне

0,8–80 Гц

0,8; 1; 1,25; 1,6; 2; 2,5; 3,15; 4; 5;

…31,5; 40; 50; 63; 80

для локальной вибрации - в Δ в диапазоне 1–1000 Гц

1; 2; 4; 8; 16; 31,5; 63; 125; 250; 500; 1000

для продолжительности рабочей смены - 8 ч. (480 мин.)

Если τ < 480 мин, то допустимые значения определяются:



для LV или La

для v или а

u480, L480 – допустимые значения, указанные в нормативах

При τ<30 мин. в качестве нормы принимают значение, вычисленное для τ=30 мин.

Нормируются параметры:

для общей вибрации - в Δ и Δ/3 в диапазоне 0,8–80 Гц 	0,8; 1; 1,25; 1,6; 2; 2,5;

Слайд 10Организационные меры защиты
режим работы
рабочая смена – не более 8

ч. (480 мин.)

фактическое время работы в контакте с вибрацией

– менее 2/3 раб. смены

непрерывная продолжительность воздействия вибрации – 10-15 мин

сверхурочные работы с вибрирующим оборудованием не допускаются


регламентированные перерывы (20 мин. через 1-2 ч. после начала смены; 30 мин. через 2 ч. после обеда)


включение в рабочий цикл технологических операций, не связанных с воздействием вибрации


работа с вибрирующим оборудованием должна производиться, как правило, в отапливаемых помещениях


графики ремонтных работ/профилактический ремонт оборудования,

контроль за характеристиками виброинструмента – не реже 1 р/год


6. мед. осмотры 1 раз в год, не допуск лиц моложе 18 лет и женщин в период беременности
Организационные меры защитырежим работы рабочая смена – не более 8 ч. (480 мин.) фактическое время работы в

Слайд 11Технические меры защиты

Технические меры защиты

Слайд 12Технические меры защиты
устранение дисбаланса вращающихся масс


исключение резонансных режимов работы:

изменением характеристик

системы (массы или жесткости)

установлением др. (по частоте) рабочего режима



Вибродемпфирование –

процесс уменьшения вибрации
защищаемого объекта путем превращения энергии
механических колебаний системы в др. виды энергии


изготовление деталей из материалов,
обладающих большим коэффициентом
потерь

нанесение на конструкцию
вибродемпфирующих покрытий (ВДП)

жесткие (эффективны на НЧ и СЧ)
мягкие (эффективны на ВЧ)

снижение вибрации машин (снижение вибрации в источнике)

Методы демпфирования:

Вибродемпфирование
кузова автомобиля

Технические меры защитыустранение дисбаланса вращающихся массисключение резонансных режимов работы:изменением характеристик системы (массы или жесткости)установлением др. (по частоте)

Слайд 13Технические меры защиты
проектирование технологических процессов
и производственных помещений, обеспечивающих не

превышение
гигиенических норм вибрации на рабочих местах
расположение вибрирующего оборудования на

оптимальном расстоянии друг от друга

плавающие полы

дистанционное управление, автоматизация, промышленные роботы

замена технологических операций и процессов, требующих ударных и вращательных движений, резких ускорений
Технические меры защитыпроектирование технологических процессов и производственных помещений, обеспечивающих не превышение гигиенических норм вибрации на рабочих местахрасположение

Слайд 14Технические меры защиты
3. применение средств виброзащиты (виброизоляции
и виброгашения), снижающих воздействие

вибрации
на работающих на пути ее распространения

Технические меры защиты3. применение средств виброзащиты (виброизоляциии виброгашения), снижающих воздействие вибрации на работающих на пути ее распространения

Слайд 15Технические меры защиты
Виброизоляторы (амортизаторы):

упругие прокладки из резины, дерева, войлока (при

скоростях вращения оборудования n>1800 об/мин)

стальные пружины (при n< 1800 об/мин

+ неблагоприятные условия эксплуатации (высокие температуры, наличие масел, паров, кислот, щелочей)

Пассивная виброизоляция

Активная виброизоляция

Технические меры защитыВиброизоляторы (амортизаторы):упругие прокладки из резины, дерева, войлока (при скоростях вращения оборудования n>1800 об/мин)стальные пружины (при

Слайд 16



Коэффициент передачи вибрации на основание (КП) – показывает, какая доля

динамических сил предается через амортизаторы:
если f1

применение амортизаторов практически бесполезно;

если f1=f0 – резонанс, КП ↑ – эффективность виброизоляции ничтожна, более того, амортизирующие устройства в этом случае ↑ передачу динамических сил на основание;

если f1 ≥ f0 , то КП<1 и эффективность виброизоляторов возрастает с ↑ η (т.е. с ↑ f1)

Следовательно, условием хорошей работы является

при

– эффективность виброизоляторов 81-96 %

Коэффициент передачи вибрации на основание (КП) – показывает, какая доля динамических сил предается через амортизаторы:если f1

Слайд 17


дБ



Виброгашение

U=100·(1-КП) , %

Эффективность виброизоляции

где – ослабление уровня вибрации, дБ

Виброгаситель крепится на вибрирующем агрегате, поэтому в нем в каждый момент времени возбуждаются колебания, находящиеся в противофазе с колебаниями агрегата


Слайд 18Средства индивидуальной защиты от вибраций
для рук  – резиновые перчатки и

рукавицы с прокладками или двойным слоем (внутренний – хлопчатобумажный, наружный

резиновый), в зимнее время – теплые рукавицы

для ног – виброгасящая обувь; резиновые коврики, виброзащитные площадки (платформы)

для тела оператора  – нагрудники, антивибрационные пояса, костюмы из упругодемпфирующих материалов

Рукавицы виброзащитные ВЗР

Перчатки антивибрационные
«Вибростат 1»

Средства индивидуальной защиты от вибрацийдля рук  – резиновые перчатки и рукавицы с прокладками или двойным слоем (внутренний

Слайд 19Шум – хаотическое сочетание различных по частоте и интенсивности звуков,

мешающие восприятию полезных сигналов, нарушающих тишину и неблагоприятно воздействующих на

организм человека

Источники – движущиеся частицы машин, механизмов, жидкостей, воздуха и газов

Тема 12. Защита от шума

Шум – хаотическое сочетание различных по частоте и интенсивности звуков, мешающие восприятию полезных сигналов, нарушающих тишину и

Слайд 20Шум, окружающий человека

Шум, окружающий человека

Слайд 21Характеристики звуковых колебаний

Звук – механические колебания, распространяющиеся волнообразно в упругих средах

– газах, жидкостях, твердых телах

Основные физические характеристики звуковых колебаний:
частота f,

Гц f=c/λ;

скорость распространения звука с, м/с;

звуковое давление P, Па - разность между мгновенным давлением в точке звукового поля и средним давлением в невозмущенной среде;

интенсивность звука в данной точке  I, Вт/м² - средняя энергия в единицу времени, отнесенная к единице площади поверхности, перпендикулярной к направлению распространения волны:

Ρ – звуковое давление, Па
ρ – плотность воздуха, кг/м3
с – скорость звука, м/с

Характеристики звуковых колебанийЗвук – механические колебания, распространяющиеся волнообразно в упругих средах – газах, жидкостях, твердых телахОсновные физические характеристики

Слайд 22Влияние шума на организм человека и его последствия
Факторы, влияющие на

степень поражения:
интенсивность шума
частота
длительность
повторяемость
индивидуальная чувствительность организма
возраст
влияние шума на слуховой орган;
шум  –

общефизиологический раздражитель

Строение уха

Влияние шума на организм  человека и его последствияФакторы, влияющие на степень поражения:интенсивность шумачастотадлительностьповторяемостьиндивидуальная чувствительность организмавозраствлияние шума

Слайд 23Физиологические характеристики шума
Громкость шума – интенсивность слухового ощущения (громкий, тихий),

неодинаково воспринимаемых различных частот и длительностей шума
1) Частота – одна

из основных характеристик, по которой человек различает звуки

Весь диапазон слышимых частот делится на октавы

fср=31,5; 63; 125; 250;500;1000;2000;4000;8000 Гц

НЧ звуки f = 20 Гц–400 Гц 
СЧ звуки f = 0,400 –1 кГц 
ВЧ звуки f > 1 кГц 

Физиологические характеристики шумаГромкость шума – интенсивность слухового ощущения (громкий, тихий), неодинаково воспринимаемых различных частот и длительностей шума1)

Слайд 24Физиологические характеристики шума
При f=1 кГц

I0=10-12 Вт/м2,

(эталонная частота) P0=2·10-5 Па

При f=1 кГц I=10 Вт/м2,
P=2·102 Па

порог слышимости

болевой порог

Физиологические характеристики шумаПри f=1 кГц

Слайд 25Физиологические характеристики шума
2) Уровень интенсивности звука:


, дБ

3)

Уровень звукового давления: т.к. I ~ P 2



, дБ


При частоте f=1 кГц: I0=10-12 Вт/м2, P0=2·10-5 Па

Уменьшение уровня шума от значений L1 до L2

Физиологические характеристики шума2) Уровень интенсивности звука: 										  , дБ3) Уровень звукового давления: т.к. I ~ P

Слайд 26Классификация шума
Тональный − в одной октаве наблюдается максимум,

в котором превышение над соседними полосами частот более 10 дБ, следовательно,

слышится только он

по характеру спектра

Широкополосный − шум с непрерывным спектром шириной более 1 октавы

по природе возникновения:


механические


аэродинамические и гидродинамические


электромагнитные и др.

Классификация шума Тональный − в одной октаве наблюдается максимум, в котором превышение над соседними полосами частот более

Слайд 27Классификация шума
колеблющийся во времени − уровень звука которого непрерывно изменяется

во времени
по временным характеристикам
постоянный − изменение уровня звука в течение

смены (8ч.) не более, чем на 5 дБ А непостоянный − изменение уровня звука в течение смены более 5 дБ А

прерывистый − уровень звука которого ступенчато изменяется (на 5 дБ А и более), причем длительность интервалов, в течение которых уровень остается постоянным, составляет 1 с и более

импульсный − состоящий из одного или нескольких звуковых сигналов, каждый длительностью менее 1 с, при этом уровни звука отличаются от фона более чем на 7 дБ А

Классификация шума колеблющийся во времени − уровень звука которого непрерывно изменяется во времени по временным характеристикампостоянный − изменение уровня

Слайд 28Нормирование параметров шума
ГОСТ 12.1.003-83* «ССБТ. Шум. Общие требования безопасности»

СН 2.2.4/2.1.8.562-96

«Шум на рабочих местах, в помещениях жилых, общественных зданий и

на территории жилой застройки»

СП 51.13330.2011 Защита от шума. Актуализированная редакция СНиП 23-03-2003

в зависимости от вида трудовой деятельности нормируются следующие параметры:

LP, дБ в 9 октавных полосах частот Δ с
fср = 31,5; 63; …. 8000 Гц;

2) LA, дБ А - уровень звука, измеренный по шкале «А» шумомера

ΔLi – корректирующая поправка, являющаяся функцией частоты (табличное значение) – имитирует чувствительность человеческого уха

Нормирование параметров шумаГОСТ 12.1.003-83* «ССБТ. Шум. Общие требования безопасности»СН 2.2.4/2.1.8.562-96 «Шум на рабочих местах, в помещениях жилых,

Слайд 29
LA доп = 80 дБ А — на постоянных рабочих местах производственных помещений;
LA доп = 75 дБ А — работа,

требующая сосредоточенности, в лабораториях с шумным оборудованием (на пультах управления

без речевой связи по телефону или в шумных помещениях);
LA доп = 65 дБ А — операторская работа, диспетчерская (с речевой связью по телефону);
LA доп = 50 дБ А — в помещениях умственного труда (для программистов)

Нормирование параметров шума

LA доп = 80 дБ А — на постоянных рабочих местах производственных помещений;LA доп = 75 дБ А — работа, требующая сосредоточенности, в лабораториях с шумным оборудованием

Слайд 30Организационные меры защиты
рациональный режим труда и

отдыха;

своевременный ремонт машин и

оборудования

медосмотры
Организационные меры защиты  рациональный режим труда и    отдыха;  своевременный ремонт машин и

Слайд 31Технические меры защиты
ГОСТ 12.1.029-80 ССБТ. Средства и методы защиты от шума.

Классификация

СП 51.13330.2011 Защита от шума. Актуализированная редакция СНиП 23-03-2003
по способу

реализации защиты:

технические;

строительно-акустические;

архитиктурно-планировочные.

по отношению к источнику возбуждения шума:

снижающие шум в источнике возникновения;

снижающие шум на пути его распространения от источника до защищаемого объекта
Технические меры защитыГОСТ 12.1.029-80 ССБТ. Средства и методы защиты от шума. КлассификацияСП 51.13330.2011 Защита от шума. Актуализированная редакция

Слайд 32Для снижения механического шума:

Совершенствование технологических процессов и оборудования:

изменение технологии производства,

способа обработки и транспортирования материала и др.;

изменение конструктивных элементов машин

и оборудования;
использование смазки, демпфирующих покрытий соударяющихся деталей;

своевременный ремонт, балансировка вращающихся узлов

2. дистанционное управление и автоматический контроль

При сухом трении (в подшипниках, зубчатых передачах):
применяют смазки и присадки;
уменьшают относительную скорость трущихся тел;
тщательность изготовления, плотная посадка деталей;
использование подшипников скольжения

1. Снижение шума в источнике возникновения

Для снижения механического шума:Совершенствование технологических процессов и оборудования:изменение технологии производства, способа обработки и транспортирования материала и др.;изменение

Слайд 33


Активный глушитель шума для
систем тепловентиляции и
кондиционирования жилых и


производственных зданий
Реактивный лабиринтный глушитель: 1 – камеры, 2 – перфорированные

трубы

Снижение аэродинамического шума

активные (абсорбционные)

реактивные (рефлексные)

резонаторного типа

комбинированные

Резонаторный глушитель для автомобиля

Активный глушитель шума для систем тепловентиляции и кондиционирования жилых и производственных зданийРеактивный лабиринтный глушитель: 1 – камеры,

Слайд 34архитектурно-планировочными решениями
строительно-акустическими методами



Архитектурно-планировочные решения:
рациональная планировка цехов;
рациональная планировка технологического оборудования;
рациональное размещение

рабочих мест;
рациональное акустическое планирование зон и режима движения транспортных средств

и транспортных потоков;
создание шумозащищенных зон

Суммарный уровень интенсивности звука в одной расчетной точке от нескольких источников:

Общий уровень интенсивности звука n источников шума с одинаковым уровнем интенсивности звука L1,

2. Снижение шума на пути его распространения

архитектурно-планировочными решениямистроительно-акустическими методамиАрхитектурно-планировочные решения:рациональная планировка цехов;рациональная планировка технологического оборудования;рациональное размещение рабочих мест;рациональное акустическое планирование зон и режима

Слайд 351) Звукоизоляция – способность ограждающей конструкции противостоять энергии звука, проходящего

через нее
Звукоизолирующие свойства ограждения характеризуются коэффициентом звукопроницаемости τ – отношение

звуковой энергии, прошедшей через ограждение (Вт), к падающей на него звуковой энергии (Вт):





Звукоизолирующая способность:

Строительно-акустические методы:

«бесконечной» звукоизолирующей перегородки

однослойной перегородки: G = ρ⋅h - поверхностная масса вещества, кг/м2; ρ - плотность, кг/м3; h - толщина перегородки, м; f - частота звука, Гц; K1 – коэффициент

кожуха: Lфакт - фактический уровень шума, дБ;
Lдоп - допустимый уровень шума, дБ;
α – коэффициент звукопоглощения

1) Звукоизоляция – способность ограждающей конструкции противостоять энергии звука, проходящего через нееЗвукоизолирующие свойства ограждения характеризуются коэффициентом звукопроницаемости

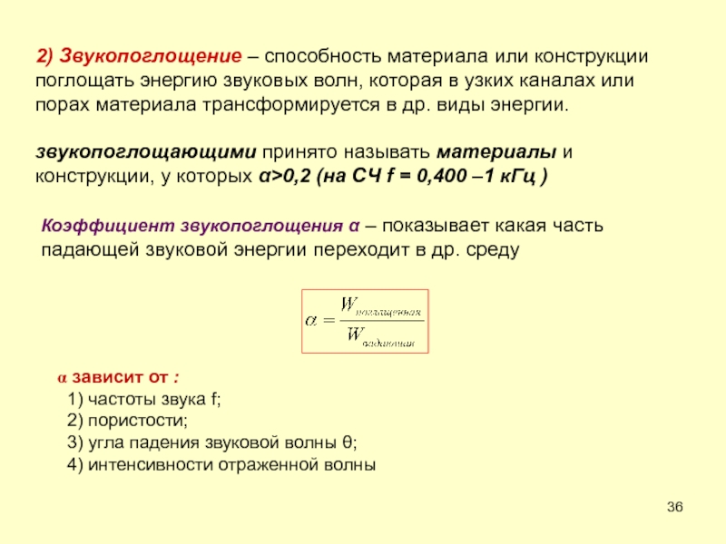
Слайд 362) Звукопоглощение – способность материала или конструкции поглощать энергию звуковых

волн, которая в узких каналах или порах материала трансформируется в

др. виды энергии.

звукопоглощающими принято называть материалы и конструкции, у которых α>0,2 (на СЧ f = 0,400 –1 кГц )

Коэффициент звукопоглощения α – показывает какая часть падающей звуковой энергии переходит в др. среду



зависит от :
1) частоты звука f;
2) пористости;
3) угла падения звуковой волны θ;
4) интенсивности отраженной волны

2) Звукопоглощение – способность материала или конструкции поглощать энергию звуковых волн, которая в узких каналах или порах

Слайд 37

Акустической характеристикой помещения является полное звукопоглощение:
Средства реализации звукопоглощения:

звукопоглощающая облицовка

потолка и стен, шторы на
окнах;

штучные звукопоглотители;

интерференционный

метод

αi — коэффициенты поглощения поверхности площадью Si;
Аоб — поглощение звука оборудованием или мебелью.

Штучные звукопоглотители

Акустической характеристикой помещения является полное звукопоглощение:Средства реализации звукопоглощения: звукопоглощающая облицовка потолка и стен, шторы на  окнах;

Слайд 38Средства индивидуальной защиты
Внутренние

Внешние

Средства индивидуальной защитыВнутренниеВнешние

Слайд 39Характеристики и источники инфразвука


Инфразвук – механические колебания упругой среды, распространяющиеся

на частотах ниже 20 Гц
Тема 13. Защита от инфразвука
Естественные источники ИЗ

Промышленные

источники ИЗ

Реактивные двигатели
Двигатели вертолетов
Воздушные и поршневые компрессоры
Автомобильный транспорт
Бульдозеры
Доменные печи
Электропечи и др.
Характеристики и источники инфразвукаИнфразвук – механические колебания упругой среды, распространяющиеся на частотах ниже 20 ГцТема 13. Защита от

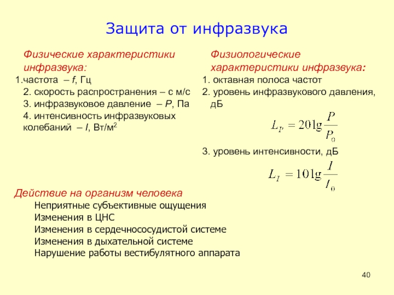
Слайд 40Действие на организм человека
Неприятные субъективные ощущения
Изменения в ЦНС
Изменения в сердечнососудистой

системе
Изменения в дыхательной системе
Нарушение работы вестибулятного аппарата

Физические характеристики инфразвука:
частота  –

f, Гц
2. скорость распространения – с м/с
3. инфразвуковое давление  – P, Па
4. интенсивность инфразвуковых колебаний  – I, Вт/м2

Физиологические характеристики инфразвука:
октавная полоса частот
уровень инфразвукового давления, дБ



уровень интенсивности, дБ

Защита от инфразвука

Действие на организм человекаНеприятные субъективные ощущенияИзменения в ЦНСИзменения в сердечнососудистой системеИзменения в дыхательной системеНарушение работы вестибулятного аппаратаФизические

Слайд 41Меры защиты от инфразвука
Нормирование инфразвука
СН 2.2.4/2.1.8.583-96 «Инфразвук на рабочих местах,

в жилых и общественных помещениях и на территории жилой застройки»



LP, дБ в октавных полосах частот с fср = 2, 4, 8, 16 Гц Максимальное значение Lдоп = 100 дБ
LPобщ, дБ Лин измеренный по шкале шумомера «линейная» дБ Лин. Максимальное значение Lдоп = 100 дБ Лин

Организационные меры защиты

режим труда и отдыха
к работе допускаются лица не моложе 18 лет, прошедшие соответствующий курс обучения и инструктаж по технике безопасности
предварительные и периодические медосмотры
контроль уровней звукового давления оборудования

Меры защиты от инфразвукаНормирование инфразвукаСН 2.2.4/2.1.8.583-96 «Инфразвук на рабочих местах, в жилых и общественных помещениях и на

Слайд 42Технические меры защиты
защита расстоянием

снижение инфразвука в источнике возникновения на этапах

возбуждения колебаний и излучения звука

конструктивное изменение источников

Индивидуальные меры защиты
Защита

органов слуха и головы
Широкие пояса в области живота
Технические меры защитызащита расстояниемснижение инфразвука в источнике возникновения на этапах возбуждения колебаний и излучения звука конструктивное изменение

Слайд 43Характеристики и источники ультразвука
Ультразвук – механические колебания упругой среды с

частотами большими верхней границы слышимости (от 18-20 кГц)
Источники
Обезжиривание
Очистка
Пайка
Сварка
Дефектоскопия
УЗИ и др. мед.

исследования
Радиология
Геофизические
исследования и др.

Тема 14. Защита от ультразвука

Характеристики и источники ультразвукаУльтразвук – механические колебания упругой среды с частотами большими верхней границы слышимости (от 18-20 кГц)ИсточникиОбезжириваниеОчисткаПайкаСваркаДефектоскопияУЗИ

Слайд 44Характеристики и источники ультразвука


Характеристики:
частота  – f, Гц
2. скорость распространения

– с м/с
3. давление ультразвука – P, Па
4. интенсивность

ультразвуковых колебаний – I , Вт/м2

По спектральным характеристикам :
• НЧ УЗ с fср =16 - 63 кГц
• СЧ УЗ с fср = 125 - 250 кГц
• ВЧ УЗ с fср = 1,0 - 31,5 МГц

Физиологические характеристики:
1. октавные и третьоктавные полосы частот
2. уровень ультразвукового
давления, дБ


3. уровень интенсивности, дБ



Действие на организм человека
Воздушный ИЗ – изменения ЦНС, сердечнососудистой и эндокринной систем, слухового и вестибулярного анализаторов

Контактный УЗ – нарушение капиллярного кровообращения в кистях рук, снижение плотности костной ткани (профзаболевание – полиневрит рук)

Характеристики и источники ультразвукаХарактеристики: частота  – f, Гц2. скорость распространения – с м/с 3. давление ультразвука –

Слайд 45Меры защиты от ультразвукового излучения
Нормирование ультразвука
ГОСТ 12.1.001-89.ССБТ. Ультразвук. Общие требования

безопасности
СанПиН 2.2.4/2.1.8.582-96 Гигиенические требования при работах с источниками воздушного и

контактного ультразвука промышленного, медицинского и бытового назначения


Воздушный ультразвук


Контактный ультразвук

Lv = 20 lg V/V0,
Где V0 - опорное значение виброскорости, 5·10-8, м/с

Меры защиты от ультразвукового излученияНормирование ультразвукаГОСТ 12.1.001-89.ССБТ. Ультразвук. Общие требования безопасностиСанПиН 2.2.4/2.1.8.582-96 Гигиенические требования при работах с

Слайд 46Технические меры защиты
Защита от воздушного УЗ: защита расстоянием, средства звукоизоляции

и звукопоглощения

Защита от контактного УЗ: исключение непосредственного соприкосновения работающих с

источникомУЗ (вспомогательные операции – при выключенном источнике УЗ, специальные приспособления или инструмент с удлиненными и виброизолированными ручками)

автоматизация и дистанционное управление источниками УЗ

Индивидуальные меры защиты

Защита от воздушного УЗ – противошумы:
внутренние (беруши)
внешние (наушники)

Защита от контактного УЗ – нарукавники, рукавицы или перчатки

Технические меры защитыЗащита от воздушного УЗ: защита расстоянием, средства звукоизоляции и звукопоглощенияЗащита от контактного УЗ: исключение непосредственного

Обратная связь

Если не удалось найти и скачать доклад-презентацию, Вы можете заказать его на нашем сайте. Мы постараемся найти нужный Вам материал и отправим по электронной почте. Не стесняйтесь обращаться к нам, если у вас возникли вопросы или пожелания:

Email: Нажмите что бы посмотреть 

Что такое TheSlide.ru?

Это сайт презентации, докладов, проектов в PowerPoint. Здесь удобно  хранить и делиться своими презентациями с другими пользователями.


Для правообладателей

Яндекс.Метрика