Разделы презентаций


– (– а ) = а а) – (– 4 ) = * б) 9 = – * 4 (– 9 ) в) – (+5,2) = * – 5,2 г) – = *

Содержание

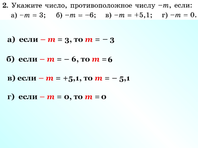
а) если – m = 3, то m =– 3 б) если – m = – 6, то m =6 в) если – m = +5,1, то m =– 5,1 г)

Слайды и текст этой презентации

Слайд 1– (– а) = а
а) – (– 4) =


*
б) 9 = –
*
4
(– 9)
в) – (+5,2) =


*

– 5,2

г) – =

*

– (– а) = а а) – (– 4) = *б) 9 = – *4 (– 9)в)

Слайд 2а) если – m = 3, то m =
– 3


б) если – m = – 6, то m =
6


в) если – m = +5,1, то m =

– 5,1

г) если – m = 0, то m =

0

а) если – m = 3, то m =– 3 б) если – m = – 6,

Слайд 30
1
k
3,5
k = – 4
– 4

01k3,5k = – 4 – 4

Слайд 4Проверка
домашнего
задания

Проверкадомашнегозадания

Слайд 5№ 72
Укажите число, противоположное числу b, если:
если b = +1,2,

то – b =
– 1,2
b = +1,2,

b = – , b = – 7, b = 4,3.

если b = – 7, то – b =

7

если b = 4,3, то – b =

– 4,3

№ 72Укажите число, противоположное числу b, если:если b = +1,2, то – b = – 1,2 b

Слайд 6№ 75
Укажите число, противоположное числу – b, если:
если – b

= – 2, то b =
2
– b = –

2, – b = +15, – b = – 3,1, – b =

если – b = +15, то b =

– 15

если – b = – 3,1, то b =

3,1

№ 75Укажите число, противоположное числу – b, если:если – b = – 2, то b =2 –

Слайд 7№ 89(б,г,д)
Укажите все целые числа, расположенные на координатной прямой между

числами:
б) – 5,7 и – 0,5;
– 5; – 4; –

3; – 2; – 1;

– 2; – 1;

№ 89(б,г,д)Укажите все целые числа, расположенные на координатной прямой между числами:б) – 5,7 и – 0,5;– 5;

Слайд 8№ 89(б,г,д)
Укажите все целые числа, расположенные на координатной прямой между

числами:
– 5; – 4; – 3; – 2; – 1;

0; 1; 2;
№ 89(б,г,д)Укажите все целые числа, расположенные на координатной прямой между числами:– 5; – 4; – 3; –

Слайд 9№ 99
Найдите значение выражения:

№ 99Найдите значение выражения:

Слайд 10№ 99
Найдите значение выражения:

№ 99Найдите значение выражения:

Слайд 11РТ № 3.3
Заполните таблицу.
– 3
5
– 8
7

10
16
8
4

РТ № 3.3Заполните таблицу.– 3 5 – 8 7 – 10 16 84

Слайд 12

К л а с с н а я р

а б о т а.


К л а с с н а я  р а б о т а.

Слайд 13№ 81
Укажите координаты точек М, N, K.
0
- 4
2
6

№ 81Укажите координаты точек М, N, K.0- 426

Слайд 14№ 82(в,г)
Найдите расстояние между точками координатной прямой:
в) М(– 15) и

N(15);
15
15
MN =
30
г) K(– 21,8) и L(+21,8);
KL =
21,8 +

21,8 =

43,6

№ 82(в,г)Найдите расстояние между точками координатной прямой:в) М(– 15) и N(15); 1515MN =30г) K(– 21,8) и L(+21,8);

Слайд 15№ 90
Решите уравнение:
а) |х| = 9
9
– 9
9
0
х
9
х1 = 9

х2 = – 9
Ответ: ± 9


б) |х| = 25

25

– 25

25

0

х

25

х1 = 25 х2 = – 25

Ответ: ± 25

№ 90Решите уравнение:а) |х| = 99– 990х9х1 = 9     х2 = – 9

Слайд 16№ 90
Решите уравнение:
в) |х| = 0
0
0
х
х = 0
Ответ: 0
г)

|х| = – 7
– 7
0
х
– 7
Ответ: корней

нет

д) |х| = 3

3

– 3

3

0

х

3

х1 = 3 х2 = – 3

Ответ: ± 3

№ 90Решите уравнение:в) |х| = 000хх = 0Ответ: 0 г) |х| = – 7 – 7 0х–

Слайд 17№ 84
1) Укажите: а) |– х|, если |х| = 5;
б)

|х|, если |– х| = 8.
а) если |х| = 5,

то |– х| =

5

б) если |– х| = 8, то |х| =

8

2) Верно ли, что |x| = |– х|? Почему?

|x| = |– х|

№ 841) Укажите: а) |– х|, если |х| = 5;б) |х|, если |– х| = 8.а) если

Слайд 18№ 91
Вычислите:
г) |– 8,1| · |– 3,2| =
1,5 · 3

=
4,5
0,75 : 25 =
0,03
а) 1,5 ·

|– 3| =

б) |– 0,75| : |25| =

в) |– 1,5| : 3 =

1,5 : 3 =

0,5

8,1 · 3,2 =

25,92

д) |– 1,8| · |+2| =

е) |+0,4| · |– 5| =

1,8 · 2 =

3,6

0,4 · 5 =

2

№ 91Вычислите:г) |– 8,1| · |– 3,2| =1,5 · 3 = 4,5 0,75 : 25 = 0,03

Слайд 19№ 92
Вычислите:

№ 92Вычислите:

Слайд 20№ 92
Вычислите:

№ 92Вычислите:

Слайд 21IIIIIIIIIIIIIIIIIIIIIIIII
№ 100
Запишите все целые числа, модули которых:
а) меньше 5;
б) больше

5, но меньше 12.
5
– 5
5
0
5
– 4; – 3; – 2;

– 1; 0; 1; 2; 3; 4

– 5

5

0

12

– 12

IIIIIIIIIIII

IIIIIIIIIIII

– 11; – 10; – 9; – 8; – 7; – 6; 6; 7; 8; 9; 10; 11

IIIIIIIIIIIIIIIIIIIIIIIII№ 100Запишите все целые числа, модули которых:а) меньше 5;б) больше 5, но меньше 12.5– 5505– 4; –

Слайд 22IIIIIIIIIIIIIIIIIIIIIIIII
№ 101
Укажите (сделайте рисунок), где на координат- ной прямой расположены

числа, модули кото- рых равны 1; больше 1; меньше 1.
IIIIIIII

1

1

0

– 1

1

0

– 1

1

0

IIIIIIII

IIIIIIIIIIIIIIIIIIIIIIIII№ 101Укажите (сделайте рисунок), где на координат- ной прямой расположены числа, модули кото- рых равны 1; больше

Слайд 23Дома:
№ 88; 94; 102; 105; 106

Дома:№ 88; 94; 102; 105; 106

Слайд 24Самостоятельная работа
стр. 16

С – 3.4

Самостоятельная работастр. 16        С – 3.4

Обратная связь

Если не удалось найти и скачать доклад-презентацию, Вы можете заказать его на нашем сайте. Мы постараемся найти нужный Вам материал и отправим по электронной почте. Не стесняйтесь обращаться к нам, если у вас возникли вопросы или пожелания:

Email: Нажмите что бы посмотреть 

Что такое TheSlide.ru?

Это сайт презентации, докладов, проектов в PowerPoint. Здесь удобно  хранить и делиться своими презентациями с другими пользователями.


Для правообладателей

Яндекс.Метрика