Разделы презентаций


лекция 18.ppt

Экспериментальные данные и график показывают, что это уравнение нелинейное и имеет вид (Y=AXB), причем показатель степени больше 3, но меньше 4.

Слайды и текст этой презентации

Слайд 1ЛЕКЦИЯ 18
ПАРНАЯ НЕЛИНЕЙНАЯ РЕГРЕССИЯ.
НЕЛИНЕЙНАЯ РЕГРЕССИЯ ВИДА Y=AXB

Некоторые процессы описываются нелинейными уравнениями различного вида .

Например- зависимость силы давления воздуха на движении автомобиля от скорости и т. д. Для определения коэффициентов регрессии уравнение необходимо линеаризовать.
Пример: Определить коэффициенты регрессии уравнения разгона автомобиля (зависимость скорости от времени) по экспериментальным данным, приведенным в таблице 1. В таблице обозначено : Х – время; Yi - скорость. В каждой точке эксперимента проводилось по 3 опыта. На рисунке приведен график зависимости скорости от времени, построенный по средним значениям в каждой точке эксперимента.

Таблица 1.
Результаты эксперимента

ЛЕКЦИЯ 18ПАРНАЯ НЕЛИНЕЙНАЯ РЕГРЕССИЯ.НЕЛИНЕЙНАЯ РЕГРЕССИЯ ВИДА Y=AXB      Некоторые процессы описываются нелинейными уравнениями

Слайд 2Экспериментальные данные и график показывают, что это уравнение нелинейное и

имеет вид (Y=AXB), причем показатель степени больше 3, но меньше

4.
Произведем линеаризацию уравнения и замену переменных: lgY = lgA + BlgX == >
== > Х1 = lgX Z= lgY a0 = lgA a1 = B
В результате получим линейное уравнение: Z= a0 + a1 Х1 .Все расчеты производим в табличной форме (табл.2).

Таблица 2.

Результаты эксперимента и расчет коэффициентов регрессии

Экспериментальные данные и график показывают, что это уравнение нелинейное и имеет вид (Y=AXB), причем показатель степени больше

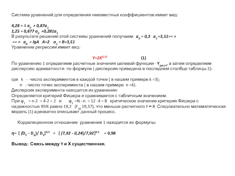
Слайд 3Система уравнений для определения неизвестных коэффициентов имеет вид:
 
4,28 = 4

a0 + 0,87a1
1,25 = 0,877 a0 +0,281a1
В результате решения этой

системы уравнений получаем: a0 = 0,3 a1 =3,51== >
== > a0 = lgA A=2 a1 = B=3,51
Уравнение регрессии имеет вид:
 
Y=2X3,51 (1)
По уравнению 1 определяем расчетные значения целевой функции - Yрасч, а затем определяем дисперсию адекватности по формуле ( дисперсия приведена в последнем столбце таблицы 2):
 
где k - число экспериментов в каждой точке ( в нашем примере k =3);
n - число точек эксперимента ( в нашем примере n =4).
Дисперсия эксперимента находится из уравнения:
Определяется критерий Фишера и сравнивается с табличным значением.
При φ1 = n-2 = 4-2 = 2 и φ2 =N –n = 12 -4 = 8 критическое значение критерия Фишера с надежностью 95% равно 19,2 (Fкр 19,37), что меньше расчетного F ≈ 8 Следовательно математическая модель (1) адекватно описывает данный процесс.
 
Корреляционное отношение уравнения 1 находится из формулы:
 
η= [ (DY - DA)/ DY]0,5 = [ (7,92 - 0,24)/7,92]0,5 = 0,98
 
Вывод: Связь между Y и Х существенная.

Система уравнений для определения неизвестных коэффициентов имеет вид: 4,28 = 4 a0 + 0,87a11,25 = 0,877 a0 +0,281a1В

Слайд 42. НЕЛИНЕЙНАЯ РЕГРЕССИЯ ВИДА Y=Aехр (ВХ)

Процесс разрушения горной породы ударом описывается нелинейными уравнениями различного

вида . Например- зависимость суммарной энергии, необходимой для разрушения негабарита от энергии единичного удара. Для определения коэффициентов регрессии это уравнение необходимо линеаризовать.
Пример: Определить коэффициенты регрессии зависимости суммарной энергии, необходимой для разрушения негабарита от энергии единичного удара. по экспериментальным данным, приведенным в таблице 1. В таблице обозначено : Х – энергия единичного удара; Yi - суммарная энергия разрушения куска горной породы. В каждой точке эксперимента проводилось по 3 опыта. На рисунке приведен график зависимости суммарной энергии, необходимой для разрушения негабарита от энергии единичного удара, построенный по средним значениям в каждой точке эксперимента.

Таблица 1.
Результаты эксперимента

2. НЕЛИНЕЙНАЯ РЕГРЕССИЯ ВИДА Y=Aехр (ВХ)      Процесс разрушения горной породы ударом описывается

Слайд 5Экспериментальные данные и график показывают, что это уравнение нелинейное и

имеет вид (Y=Aехр(ВХ).


Произведем линеаризацию уравнения (логарифмируем уравнение) и замену переменных:
lnY = lnA + BX == > Х1 = X Z= lnY a0 = lnA a1 = B
В результате получим линейное уравнение: Z= a0 + a1 Х1 .Все расчеты производим в табличной форме (табл.2).

Экспериментальные данные и график показывают, что это уравнение нелинейное и имеет вид (Y=Aехр(ВХ).

Слайд 6 Таблица 2.
Результаты эксперимента и расчет коэффициентов регрессии
Система уравнений для определения

неизвестных коэффициентов имеет вид:
 
6,14 = 5 a0 + 38a1
20,43 =

38 a0 +326a1
В результате решения этой системы уравнений получаем: a0 = 6,5 a1 =-0,695== >
== > a0 = lgA A=750 a1 = B=-0,695
Уравнение регрессии имеет вид:
 
Y=750ехр(-0,695X) (1)

 

Таблица 2.Результаты эксперимента и расчет коэффициентов регрессииСистема уравнений для определения неизвестных коэффициентов имеет вид: 6,14 = 5 a0

Слайд 7По уравнению 1 определяем расчетные значения целевой функции - Yрасч,

а затем определяем дисперсию адекватности и эксперимента:

 

где

k - число экспериментов в каждой точке ( в нашем примере k =3);
n - число точек эксперимента ( в нашем примере n =5).
Определяется критерий Фишера и сравнивается с табличным значением.
 




 
При φ1 = n-2 = 5-2 = 3 и φ2 =N –n = 15 -5 = 10 критическое значение критерия Фишера с надежностью 95% равно 8,78 (Fкр = 8,78), что меньше расчетного F ≈ 0,4 Следовательно математическая модель (1) адекватно описывает данный процесс.
Корреляционное отношение уравнения 1 находится из формулы:
 
η = [ (DY - DA)/ DY]0,5 = [ (262 - 177)/ 262 ]0,5 = 0,57
 
 
 
По уравнению 1 определяем расчетные значения целевой функции - Yрасч, а затем определяем дисперсию адекватности и эксперимента: 

Обратная связь

Если не удалось найти и скачать доклад-презентацию, Вы можете заказать его на нашем сайте. Мы постараемся найти нужный Вам материал и отправим по электронной почте. Не стесняйтесь обращаться к нам, если у вас возникли вопросы или пожелания:

Email: Нажмите что бы посмотреть 

Что такое TheSlide.ru?

Это сайт презентации, докладов, проектов в PowerPoint. Здесь удобно  хранить и делиться своими презентациями с другими пользователями.


Для правообладателей

Яндекс.Метрика