Разделы презентаций


пример.ppt

Теорема 1. Между конечными множествами А и В существует взаимнооднозначное соответствие тогда и только тогда, когда |А|=|В|.

Слайды и текст этой презентации

Слайд 1


Рис. 2.1

Рис. 2.1

Слайд 2Теорема 1.

Между конечными множествами А и В
существует взаимнооднозначное

соответствие тогда и только тогда, когда |А|=|В|.

Теорема 1. Между конечными множествами А и В существует взаимнооднозначное   соответствие тогда и только тогда, когда

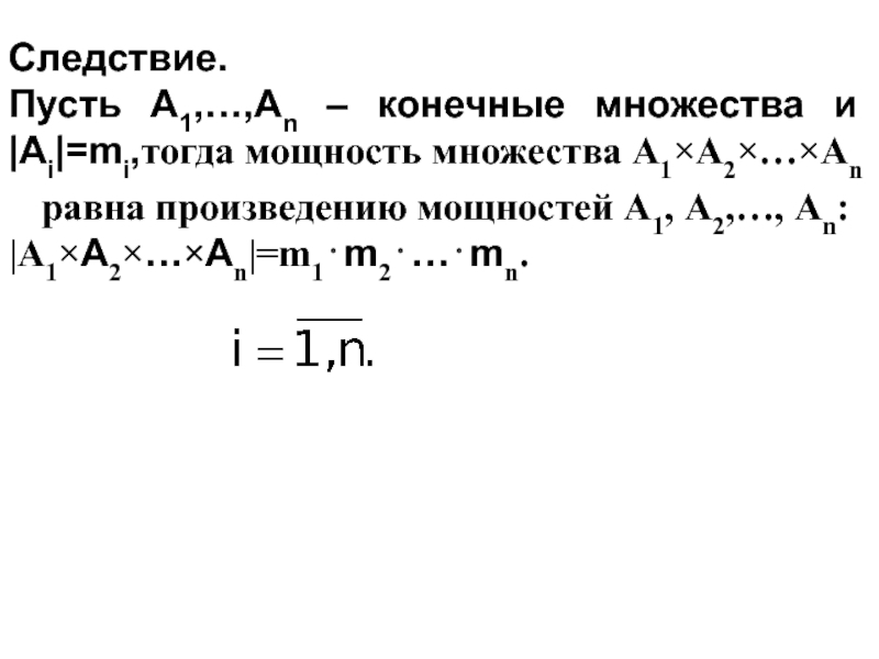
Слайд 3Следствие.
Пусть А1,…,Аn – конечные множества и |Ai|=mi,тогда мощность множества

А1×А2×…×Аn

равна произведению мощностей А1, А2,…, Аn: |A1×A2×…×An|=m1⋅m2⋅…⋅mn.

Следствие. Пусть А1,…,Аn – конечные множества и |Ai|=mi,тогда мощность множества А1×А2×…×Аnравна произведению мощностей А1, А2,…, Аn:  |A1×A2×…×An|=m1⋅m2⋅…⋅mn.

Обратная связь

Если не удалось найти и скачать доклад-презентацию, Вы можете заказать его на нашем сайте. Мы постараемся найти нужный Вам материал и отправим по электронной почте. Не стесняйтесь обращаться к нам, если у вас возникли вопросы или пожелания:

Email: Нажмите что бы посмотреть 

Что такое TheSlide.ru?

Это сайт презентации, докладов, проектов в PowerPoint. Здесь удобно  хранить и делиться своими презентациями с другими пользователями.


Для правообладателей

Яндекс.Метрика