САУ
Различают статический и динамический режимы работы САУ
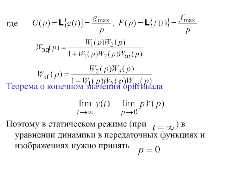
В статическом режиме,
при котором все внешние воздействия и параметры системы не меняются, качество управления характеризуется статической точностьюРассмотрим одноконтурную САУ
