Разделы презентаций


Тема 5 Оптические волокна.ppt

Содержание

ГрадиентныеХод лучей в различных случаяхОбобщенный закон СнелляТочка поворота

Слайды и текст этой презентации

Слайд 1Планарные волноводы
Ступенчатые
Отражение от плоской границы раздела

Планарные волноводыСтупенчатыеОтражение от плоской границы раздела

Слайд 2Градиентные
Ход лучей в различных случаях
Обобщенный закон Снелля
Точка поворота

ГрадиентныеХод лучей в различных случаяхОбобщенный закон СнелляТочка поворота

Слайд 3Синусоидальные траектории
Зигзагообразные траектории

Синусоидальные траекторииЗигзагообразные траектории

Слайд 4Устройство оптических волокон
Профиль показателя преломления

Устройство оптических волоконПрофиль показателя преломления

Слайд 5Градиентные
Меридиональные и сагиттальные лучи

ГрадиентныеМеридиональные и сагиттальные лучи

Слайд 6Оптические кабели

Оптические кабели

Слайд 7Моды ступенчатых оптических волокон

Моды ступенчатых оптических волокон

Слайд 8Цилиндрическая система координат

a

Цилиндрическая система координатa

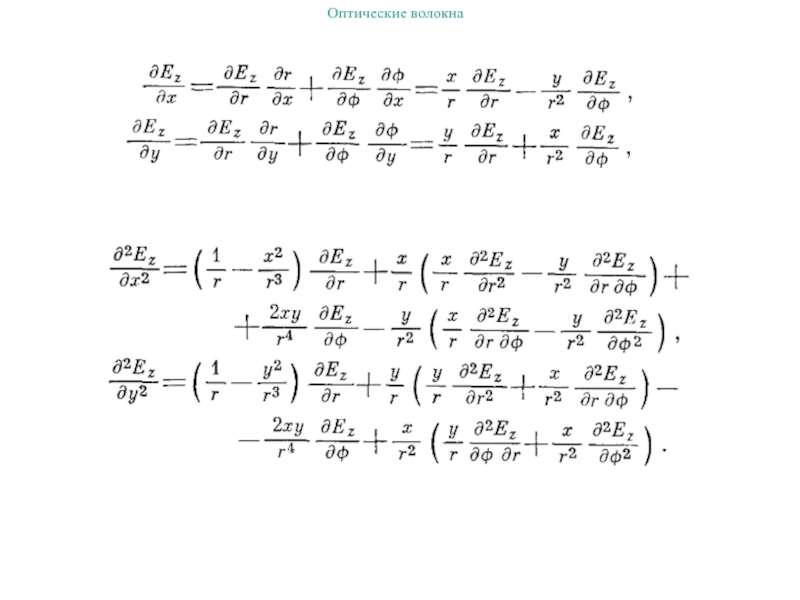
Слайд 9Преобразование производных

Преобразование производных

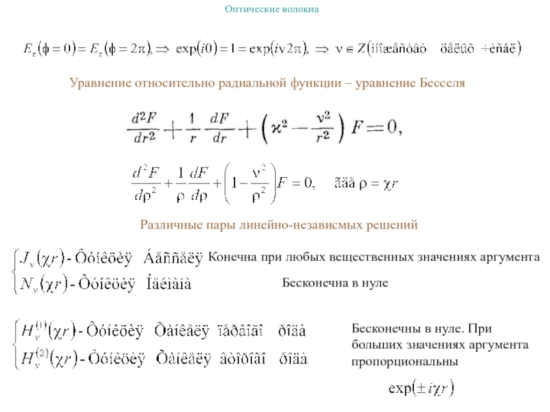
Слайд 11Уравнения для продольных составляющих полей в цилиндрической системе координат
Будем искать

решение в виде
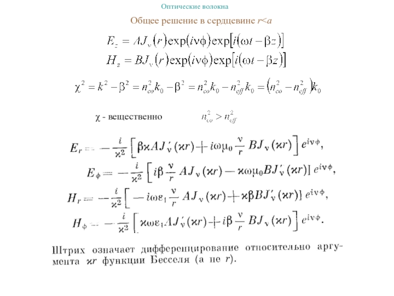
В сердцевине
В оболочке

Уравнения для продольных составляющих полей в цилиндрической системе координатБудем искать решение в видеВ сердцевинеВ оболочке

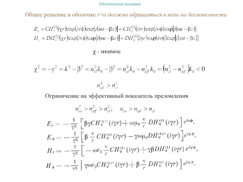
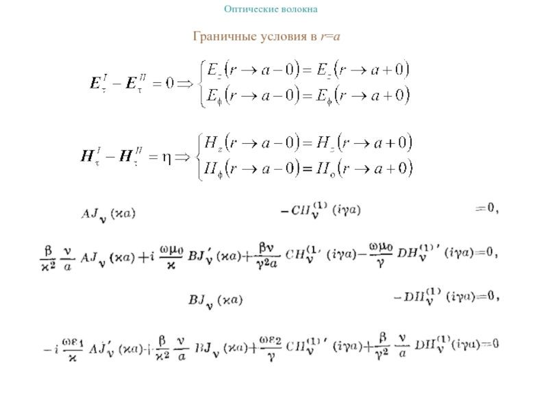
Слайд 14Общее решение в оболочке r>a должно обращаться в ноль на

бесконечности
χ - мнимое
Ограничение на эффективный показатель преломления

Общее решение в оболочке r>a должно обращаться в ноль на бесконечностиχ - мнимоеОграничение на эффективный показатель преломления

Слайд 16Дисперсионное уравнение относительно β
Решением являются величины βνδ

Дисперсионное уравнение относительно βРешением являются величины βνδ

Слайд 19Соотношения между коэффициентами
Последний неизвестный коэффициент определяется из заданной мощности светового

поля в волокне
Соотношение ортогональности
Структура электромагнитного поля моды

Соотношения между коэффициентамиПоследний неизвестный коэффициент определяется из заданной мощности светового поля в волокнеСоотношение ортогональностиСтруктура электромагнитного поля моды

Слайд 20Торцевое возбуждение волокон

Торцевое возбуждение волокон

Слайд 21Торцевое возбуждение волокон при помощи дифракционной решетки
Пусть
электромагнитное поле на торце

волокна z=+0.
Оно возбуждает направляемые моды волокна с мультииндексами μ (в

частности все моды волокна). Тогда этим направляемым модам при z=+0 отвечает часть поля электрической напряженности Eext равная

Неизвестные функции Ψμ(t) зависят от времени медленно

Торцевое возбуждение волокон при помощи дифракционной решеткиПустьэлектромагнитное поле на торце волокна z=+0.Оно возбуждает направляемые моды волокна с

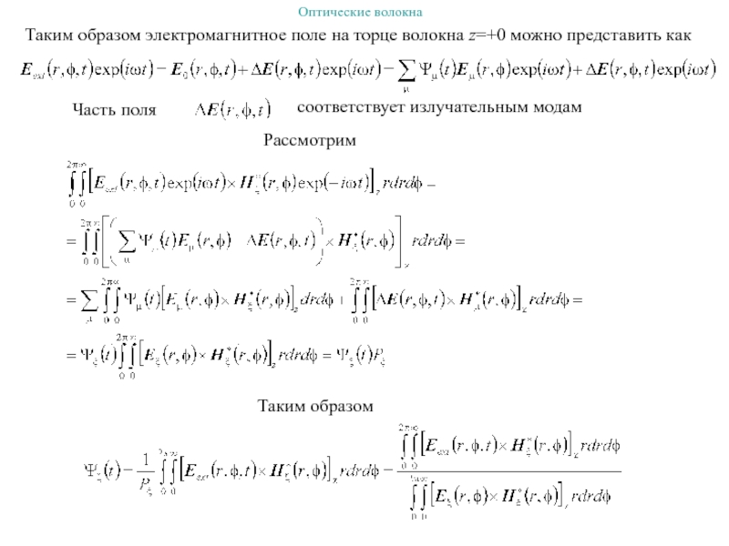
Слайд 22Таким образом электромагнитное поле на торце волокна z=+0 можно представить

как
Рассмотрим
Таким образом

Таким образом электромагнитное поле на торце волокна z=+0 можно представить какРассмотримТаким образом

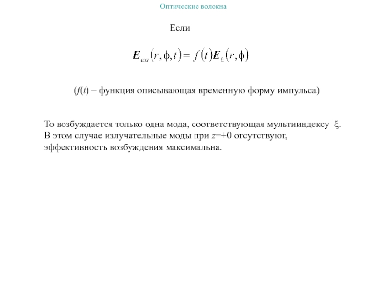
Слайд 23Если
(f(t) – функция описывающая временную форму импульса)

То возбуждается только

одна мода, соответствующая мультииндексу ξ. В этом случае излучательные моды

при z=+0 отсутствуют, эффективность возбуждения максимальна.
Если(f(t) – функция описывающая временную форму импульса) То возбуждается только одна мода, соответствующая мультииндексу ξ. В этом

Слайд 24Пропускная способность оптического волокна
Определяется уширением импульсов за счет различных

видов дисперсии

Уширение импульса определяется как квадратичная разность длительности импульсов
на

выходе и выходе


Пропускная способность оптического волокна Определяется уширением импульсов за счет различных видов дисперсииУширение импульса определяется как квадратичная разность

Слайд 25Рисунок взят из диссертации Круглова Р.С.

Рисунок взят из диссертации Круглова Р.С.

Слайд 26Физической причиной уширения импульса является дисперсия ОВ
Межмодовая дисперсия возникает вследствие

различия групповых скоростей ВМ, поэтому имеет место только в многомодовом

волокне.
Материальная дисперсия обусловлена зависимостью показателя преломления среды от длины волны светового излучения, что приводит к различию скоростей распространения спектральных составляющих источника излучения.
Волноводная дисперсия обусловлена направляющими свойствами ОВ. Данный тип дисперсии, в первую очередь, определяется профилем показателя преломления ОВ и пропорционален ширине спектра излучения источника Δλ.
Поляризационно-модовая дисперсия возникает вследствие различия скоростей распространения двух взаимно перпендикулярных поляризационных составляющих моды. Величина поляризационно-модовой дисперсии очень мала, поэтому ее учет необходим только в одномодовом ОВ при передачи широкополосных сигналов.
Физической причиной уширения импульса является дисперсия ОВМежмодовая дисперсия возникает вследствие различия групповых скоростей ВМ, поэтому имеет место

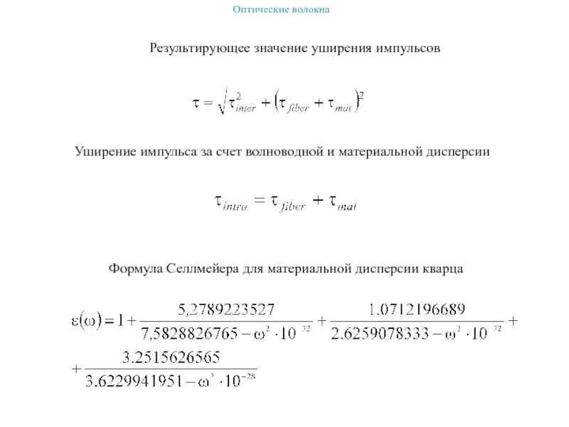
Слайд 27Результирующее значение уширения импульсов

Уширение импульса за счет волноводной и

материальной дисперсии

Формула Селлмейера для материальной дисперсии кварца

Результирующее значение уширения импульсов Уширение импульса за счет волноводной и материальной дисперсии Формула Селлмейера для материальной дисперсии

Слайд 28



Внутримодовая дисперсия

Внутримодовая дисперсия

Слайд 29
Уширение за счет внутримодовой дисперсии

где L – длина оптического волокна

Уширение за счет внутримодовой дисперсиигде L – длина оптического волокна

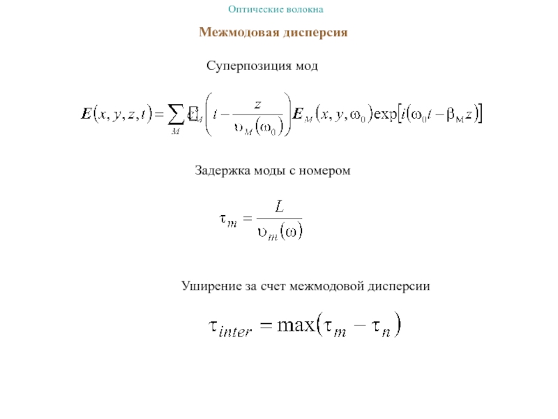
Слайд 30Межмодовая дисперсия


Суперпозиция мод
Задержка моды с номером

Уширение за счет

межмодовой дисперсии

Межмодовая дисперсияСуперпозиция мод Задержка моды с номером Уширение за счет межмодовой дисперсии

Слайд 31
Нормированные временные формы светового импульса: 1 – на входе многомодового

микроструктурированного оптического волокна на основе полиметилметакрилата; 2 – на выходе

волокна длиной 150 м.
Нормированные временные формы светового импульса: 1 – на входе многомодового микроструктурированного оптического волокна на основе полиметилметакрилата; 2

Обратная связь

Если не удалось найти и скачать доклад-презентацию, Вы можете заказать его на нашем сайте. Мы постараемся найти нужный Вам материал и отправим по электронной почте. Не стесняйтесь обращаться к нам, если у вас возникли вопросы или пожелания:

Email: Нажмите что бы посмотреть 

Что такое TheSlide.ru?

Это сайт презентации, докладов, проектов в PowerPoint. Здесь удобно  хранить и делиться своими презентациями с другими пользователями.


Для правообладателей

Яндекс.Метрика