Разделы презентаций


Презентация-Лекция 2-математика-фармация.pptx

Содержание

Пусть функция у = f(x) определена на некотором промежутке, и пусть x0 - некоторая точка этого промежутка. Пусть Δx - приращение к значению аргумента такое, что (x0 + Δx) не выходит

Слайды и текст этой презентации

Слайд 1ЛЕКЦИЯ № 2

по дисциплине «Математика»
на тему: «Производные функций. Правила дифференцирования.

Дифференциал функции»

для курсантов I курса по военной специальности «Фармация»

ВОЕННО–МЕДИЦИНСКАЯ АКАДЕМИЯ имени

С.М. Кирова Кафедра биологической и медицинской физики
ЛЕКЦИЯ № 2по дисциплине «Математика»на тему: «Производные функций. Правила дифференцирования. Дифференциал функции»	для курсантов I курса по военной

Слайд 2
Пусть функция у = f(x) определена на некотором промежутке, и

пусть x0 - некоторая точка этого промежутка. Пусть Δx -

приращение к значению аргумента такое, что (x0 + Δx) не выходит за пределы упомянутого промежутка, а Δy =
= f(x0 + Δx) — f(x0) — соответствующее приращение функции.

1. Понятие производной. Правила дифференцирования. Производные от основных элементарных функций.

Пусть функция у = f(x) определена на некотором промежутке, и пусть x0 - некоторая точка этого промежутка.

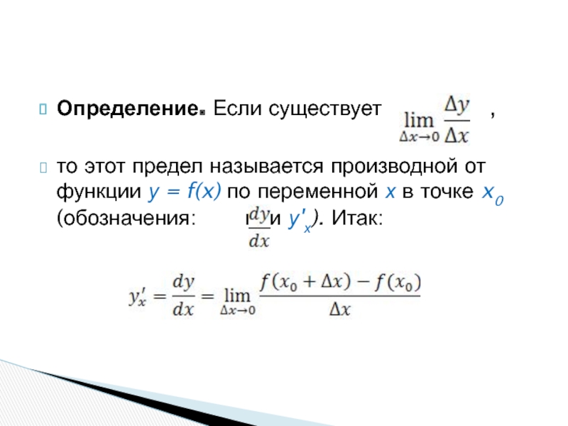
Слайд 3Определение. Если существует

,

то этот предел называется производной от функции у =

f(x) по переменной х в точке x0 (обозначения: или у'х). Итак:










Определение. Если существует        , то этот предел называется производной от

Слайд 4Если этот предел конечен, то производная называется конечной, если же

этот предел бесконечен, то у'х — бесконечная производная.
Если конечная производная

существует в каждой точке некоторого множества, то она оказывается функцией от х , заданной на этом множестве.


Если этот предел конечен, то производная называется конечной, если же этот предел бесконечен, то у'х — бесконечная

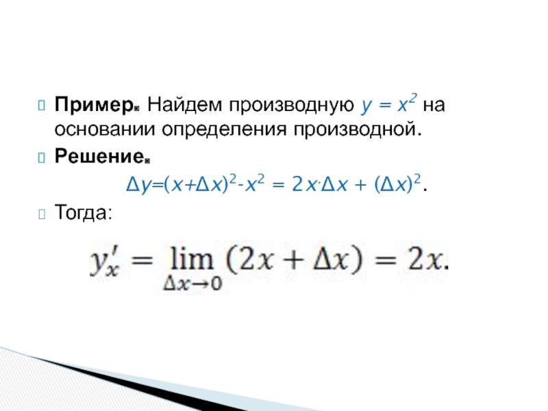
Слайд 5Пример. Найдем производную у = х2 на основании определения производной.
Решение.
Δy=(x+Δx)2-x2

= 2x.Δx + (Δx)2.
Тогда:


Пример. Найдем производную у = х2 на основании определения производной.Решение.Δy=(x+Δx)2-x2 = 2x.Δx + (Δx)2.Тогда:

Слайд 6
Физический смысл - производная функции отражает скорость изменения функции при

изменении ее аргумента.
Например, если x = f(t) есть уравнение прямолинейного

движения точки, то производная dx/dt представляет собой мгновенную скорость точки в момент времени t.

Геометрический и физический смысл производной

Физический смысл - производная функции отражает скорость изменения функции при изменении ее аргумента.Например, если x = f(t)

Слайд 7Скорость (быстрота) протекания физических, химических, биологических процессов, например скорость охлаждения

тела, скорость химической реакции и т.п., также выражается при помощи

производной.
Например, скорость охлаждения тела равна производной температуры тела по времени:
Скорость химической реакции есть производная массы образующегося вещества по времени: .
и т.д.




Скорость (быстрота) протекания физических, химических, биологических процессов, например скорость охлаждения тела, скорость химической реакции и т.п., также

Слайд 8
Геометрический смысл:
Производная функции у = f(x) геометрически представляет собой угловой

коэффициент касательной к графику этой функции в точке с абсциссой

х (тангенс угла наклона касательной к оси 0X).



Геометрический смысл:Производная функции у = f(x) геометрически представляет собой угловой коэффициент касательной к графику этой функции в

Слайд 10
При этом если существует касательная, то существует и производная, и

наоборот. Случаю касательной, не параллельной оси OY, отвечает конечная производная,

параллельной оси OY – бесконечная производная.


При этом если существует касательная, то существует и производная, и наоборот. Случаю касательной, не параллельной оси OY,

Слайд 12
Определение: Если приращение функции
y = f(x) в точке х

можно представить в форме
Δy = AΔx + αΔx,
где А

не зависит от Δх и α – бесконечно малое в точке х, то эта функция называется дифференцируемой в точке x.

Дифференцируемость функции в точке

Определение: Если приращение функции 	y = f(x) в точке х можно представить в форме Δy = AΔx

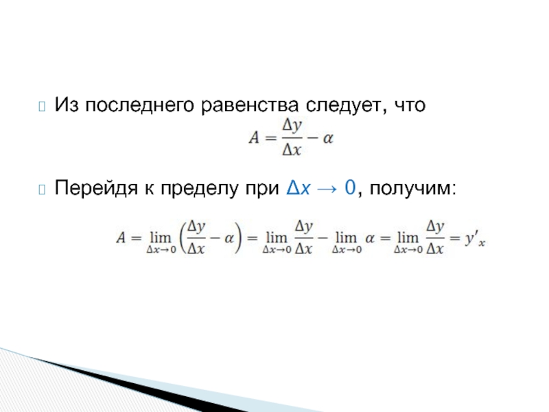
Слайд 13Из последнего равенства следует, что


Перейдя к пределу при Δх

→ 0, получим:




Из последнего равенства следует, что Перейдя к пределу при Δх → 0, получим:

Слайд 14Итак, если y = f(x) дифференцируема в точке х, то

приращение этой функции можно представить в виде
где α –

бесконечно малое в точке х.
Отсюда следует, что если функция y = f(x) дифференцируема в точке х, то она обладает в этой точке конечной производной.
Можно показать, что справедливо и обратное утверждение.



Итак, если y = f(x) дифференцируема в точке х, то приращение этой функции можно представить в виде

Слайд 15Теорема 1 (необходимое условие дифференцируемости):
Если функция y = f(x) дифференцируема

в точке х, то она непрерывна в ней.
Обратное утверждение неверно,

то есть из непрерывности не следует дифференцируемость. Рассмотрим две функции:

Связь дифференцируемости и непрерывности

Теорема 1 (необходимое условие дифференцируемости):Если функция y = f(x) дифференцируема в точке х, то она непрерывна в

Слайд 16
Эти функции непрерывны, но не имеют производной в точке x0:


а) бесконечная производная; б) производной нет.

Эти функции непрерывны, но не имеют производной в точке x0: а) бесконечная производная; б) производной нет.

Слайд 17
1. Производная от постоянной величины равна нулю, т.е. если y

= C, то y’ = 0:
Доказательство. По определению производной y’

=
Очевидно, что Δу = 0, следовательно Δу/Δх= 0; у'= 0.

Правила дифференцирования:


1. Производная от постоянной величины равна нулю, т.е. если y = C, то y’ = 0:Доказательство. По

Слайд 182. Производная алгебраической суммы конечного числа функций равна сумме производных

слагаемых:
(u + v + w + ...)' = u '

+ v ' + w ' + ...
Доказательство. Очевидно,
Δ(u + v + w + ...) = Δи + Δv + Δw + ... Остается поделить обе части этого равенства на Δx, перейти к пределу при
Δx → 0 и воспользоваться тем, что предел алгебраической суммы функций равен алгебраической сумме пределов слагаемых.


2. Производная алгебраической суммы конечного числа функций равна сумме производных слагаемых:	(u + v + w + ...)'

Слайд 193. Производная произведения двух функций определяется формулой:


4. Производная частного от

деления двух функций определяется формулой:





3. Производная произведения двух функций определяется формулой:4. Производная частного от деления двух функций определяется формулой:

Слайд 20 Производные от основных элементарных функций:

Производные от основных элементарных функций:

Слайд 22
Рассмотрим сложную функцию с одним промежуточным аргументом: у=f(u),u =φ(х), предполагая

при этом, что функция у дифференцируема по аргументу u, а

функция u дифференцируема по аргументу х. Требуется вывести правило дифференцирования этой сложной функции.

2. Дифференцирование сложной функции.

Рассмотрим сложную функцию с одним промежуточным аргументом: у=f(u),u =φ(х), предполагая при этом, что функция у дифференцируема по

Слайд 23На основании определения производной имеем



так как предел равен произведению пределов.

На основании определения производной имеемтак как предел равен произведению пределов.

Слайд 24Если учесть, что

поскольку всякая дифференцируемая функция непрерывна, то

получим, что

Если учесть, что поскольку всякая дифференцируемая  функция непрерывна, то получим, что

Слайд 25или, в других обозначениях,


или, в других обозначениях,

Слайд 26Пример.
Найти у', если: у = sin3 5х.
Производную этой сложной

функции будем находить по формуле

Тогда

Пример. Найти у', если: у = sin3 5х.Производную этой сложной функции будем находить по формуле Тогда

Слайд 27Предположим, что функция у = f(x) определена, монотонна и дифференцируема

в некоторой области, причем производная dy/dx нигде не равна нулю.


Наша функция у = f(x) имеет обратную функцию х = φ (у), и нам надо получить правило дифференцирования этой функции.

Производная обратной функции.

Предположим, что функция у = f(x) определена, монотонна и дифференцируема в некоторой области, причем производная dy/dx нигде

Слайд 28Для вывода можно воспользоваться правилом дифференцирования сложной функции с одним

промежуточным аргументом.
Согласно представлениям о сложной функции функцию у можно

рассматривать как сложную функцию от самой себя с промежуточным аргументом х:
у = f(x), х = φ(у).


Для вывода можно воспользоваться правилом дифференцирования сложной функции с одним промежуточным аргументом. Согласно представлениям о сложной функции

Слайд 29На основании правила дифференцирования сложной функции получаем:

Поскольку

= 1, получаем правило дифференцирования обратной функции:



На основании правила дифференцирования сложной функции получаем: Поскольку   = 1, получаем правило дифференцирования обратной функции:

Слайд 30
Определение. Дифференциалом функции называется произведение производной этой функции на приращение

ее аргумента:

3. Дифференциал функции: определение, геометрический смысл.

Определение. Дифференциалом функции называется произведение производной этой функции на приращение ее аргумента: 3. Дифференциал функции: определение, геометрический

Слайд 31Как видно из определения, дифференциал функции существует лишь для дифференцируемых

функций, то есть функций, имеющих производную.
Дифференциал функции прямо пропорционален приращению

аргумента Δx (линеен относительно приращения аргумента функции).


Как видно из определения, дифференциал функции существует лишь для дифференцируемых функций, то есть функций, имеющих производную.Дифференциал функции

Слайд 32Рассмотрим следующий пример:
Найдем приращение Δy функции y =x2 и

дифференциал этой функции:
Δy = (x + Δx)2 – x2 =

x2 + 2xΔx + (Δx)2 – x2 = 2xΔx + (Δx)2
dy = 2xΔx
Из сравнения этих выражений видно, что приращение функции отличается от дифференциала функции на величину квадрата приращения аргумента (Δx)2.


Связь между дифференциалом функции и приращением функции:

Рассмотрим следующий пример: Найдем приращение Δy функции y =x2 и дифференциал этой функции:Δy = (x + Δx)2

Слайд 33Рассмотрим малые приращения аргумента. Например, пусть при x = 1

приращение аргумента равно 0,01. В этом случае первое слагаемое в

приращении функции (равное величине дифференциала) составит 0,02, а второе слагаемое – всего 0,0001, т.е. в 200 раз меньше.


Рассмотрим малые приращения аргумента. Например, пусть при x = 1 приращение аргумента равно 0,01. В этом случае

Слайд 34
Таким образом, дифференциал функции, в общем случае отличаясь от приращения

функции, представляет собой главную часть этого приращения, линейную относительно приращения

аргумента. В этом заключается аналитический смысл дифференциала.


Таким образом, дифференциал функции, в общем случае отличаясь от приращения функции, представляет собой главную часть этого приращения,

Слайд 35
При достаточно малых приращениях аргумента величина приращения функции приближенно равна

дифференциалу этой функции: Δy ≈ dy, причем погрешность этого приближенного

равенства тем меньше, чем меньше приращение Δx аргумента.


При достаточно малых приращениях аргумента величина приращения функции приближенно равна дифференциалу этой функции: Δy ≈ dy, причем

Слайд 36Рассмотрим график функции y = f(x).

Геометрический смысл дифференциала.

Рассмотрим график функции y = f(x).  Геометрический смысл дифференциала.

Слайд 37Пусть через точку A (x,y), лежащую на кривой графика функции,

проведена касательная DF, образующая угол FDC = φ с положительным

направлением оси 0X. Пусть точка B (x + Δx; y + Δy) также принадлежит данной кривой. Точка F лежит на пересечении линии BC, параллельной оси 0Y, и касательной DF.


Пусть через точку A (x,y), лежащую на кривой графика функции, проведена касательная DF, образующая угол FDC =

Слайд 38
Поскольку углы FAE и FDC равны как соответственные при пересечении

параллельных прямых АЕ и DC прямой DF, то угол FAE

прямоугольного треугольника AFE также равен φ. Из этого треугольника для катета FE получаем:
FE = AE•tgφ.


Поскольку углы FAE и FDC равны как соответственные при пересечении параллельных прямых АЕ и DC прямой DF,

Слайд 39Учитывая, что катет АЕ = Δx, а из геометрического смысла

производной следует, что tgφ = y’, то из этого равенства

имеем:
FE = y’•Δx = dy.
Дифференциал функции y = f(x) в точке с абсциссой x равен приращению ординаты касательной, проведенной к графику функции в этой точке, при переходе из данной точки в точку с абсциссой x + Δx.


Учитывая, что катет АЕ = Δx, а из геометрического смысла производной следует, что tgφ = y’, то

Слайд 40
Рассмотрим функцию, равную своему аргументу: y = x.
Тогда дифференциал функции

равен дифференциалу аргумента:
dy =y’•Δx = 1•Δx = Δx
Таким образом, дифференциал

аргумента равен приращению аргумента.

Дифференциал аргумента функции

Рассмотрим функцию, равную своему аргументу: y = x.Тогда дифференциал функции равен дифференциалу аргумента:dy =y’•Δx = 1•Δx =

Слайд 41

Формулу дифференциала функции можно записать в виде:
dy = y’dy,
а формулу

производной – в виде:



Формулу дифференциала функции можно записать в виде:dy = y’dy,а формулу производной – в виде:

Слайд 42

Таким образом, производная функции равна отношению дифференциала функции к дифференциалу

ее аргумента.


Таким образом, производная функции равна отношению дифференциала функции к дифференциалу ее аргумента.

Обратная связь

Если не удалось найти и скачать доклад-презентацию, Вы можете заказать его на нашем сайте. Мы постараемся найти нужный Вам материал и отправим по электронной почте. Не стесняйтесь обращаться к нам, если у вас возникли вопросы или пожелания:

Email: Нажмите что бы посмотреть 

Что такое TheSlide.ru?

Это сайт презентации, докладов, проектов в PowerPoint. Здесь удобно  хранить и делиться своими презентациями с другими пользователями.


Для правообладателей

Яндекс.Метрика