Разделы презентаций


Лекция 11.pptx

Содержание

1. Системы координат и векторы.- Как найти расстояние между двумя точками? и Что такое вектор? Какие вектора называются коллиниарными?- Что является суммой двух векторов?- Что является линейной комбинацией векторов?- Какие

Слайды и текст этой презентации

Слайд 1Лекция 11.
Преобразования на плоскости.

План лекции:
1. Системы координат и

векторы.

2. Уравнения прямой и плоскости.

3. Аналитическое представление кривых и

поверхностей.

4. Пересечение луча с плоскостью и сферой.

. 5. Интерполяция функций одной и двух переменных.
Лекция 11. Преобразования на плоскости. План лекции:	1. Системы координат и векторы.	2. Уравнения прямой и плоскости. 			3. Аналитическое

Слайд 21. Системы координат и векторы.
- Как найти расстояние между двумя

точками?
и
Что такое вектор?
Какие вектора называются коллиниарными?
-

Что является суммой двух векторов?

- Что является линейной комбинацией векторов?


- Какие вектора называются компланарными?

1. Системы координат и векторы.- Как найти расстояние между двумя точками? и Что такое вектор?  Какие

Слайд 3 Какие вектора называются линейно независимыми?
Линейно

зависимыми?
- Что является скалярным произведением двух векторов?
- Что является векторным

произведением двух векторов?
Какие вектора называются линейно независимыми?   Линейно зависимыми?- Что является скалярным произведением двух векторов?- Что

Слайд 42. Уравнения прямой и плоскости.
Уравнение прямой на плоскости в декартовой

системе координат можно задать уравнением вида

для
случая, когда прямая не параллельна оси OY, и уравнением
для вертикальной прямой.

Задать прямую можно с использованием вектора направления этой прямой и точки, лежащей на этой прямой

Параметрическое уравнение прямой:

в котором параметр t пробегает все значения числовой прямой.

2. Уравнения прямой и плоскости.Уравнение прямой на плоскости в декартовой системе координат можно задать уравнением вида

Слайд 5Координаты точки, соответствующей некоторому значению этого параметра, определяются соотношениями:
Прямая

в пространстве задается аналогично:
Через каждую точку плоскости можно провести единственную

прямую, перпендикулярную данной плоскости. Все эти прямые будут параллельны друг другу, значит, они имеют общий вектор направления. Этот вектор - нормаль к плоскости. Если длина вектора равна единице, это единичная нормаль.
Координаты точки, соответствующей некоторому значению этого параметра, определяются соотношениями: Прямая в пространстве задается аналогично:Через каждую точку плоскости

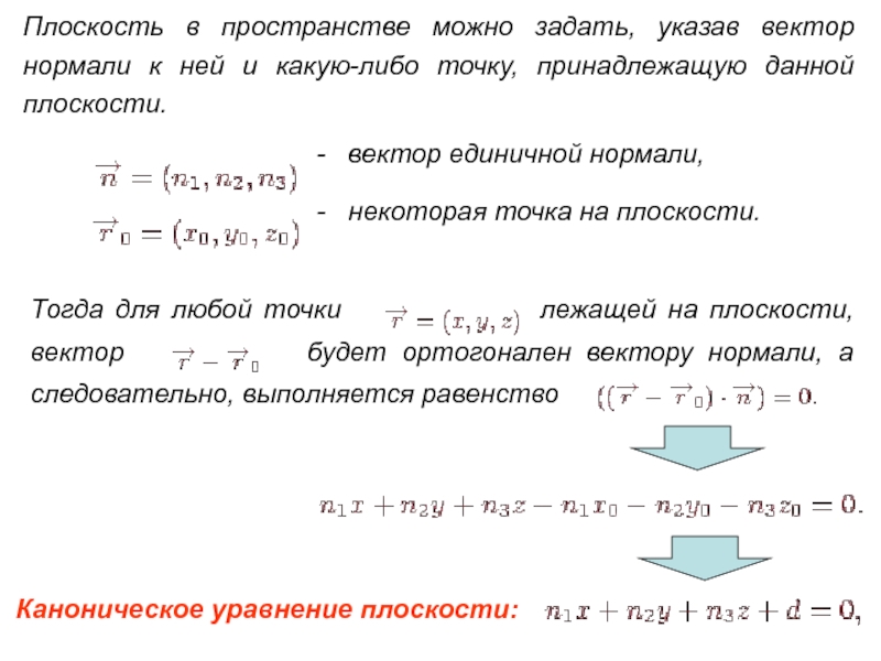
Слайд 6Плоскость в пространстве можно задать, указав вектор нормали к ней

и какую-либо точку, принадлежащую данной плоскости.
- вектор единичной

нормали,
- некоторая точка на плоскости.

Тогда для любой точки лежащей на плоскости, вектор будет ортогонален вектору нормали, а следовательно, выполняется равенство



Каноническое уравнение плоскости:

Плоскость в пространстве можно задать, указав вектор нормали к ней и какую-либо точку, принадлежащую данной плоскости. -

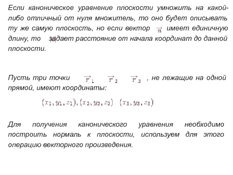
Слайд 7Если каноническое уравнение плоскости умножить на какой-либо отличный от нуля

множитель, то оно будет описывать ту же самую плоскость, но

если вектор имеет единичную длину, то задает расстояние от начала координат до данной плоскости.

Пусть три точки , не лежащие на одной прямой, имеют координаты:

Для получения канонического уравнения необходимо построить нормаль к плоскости, используем для этого операцию векторного произведения.

Если каноническое уравнение плоскости умножить на какой-либо отличный от нуля множитель, то оно будет описывать ту же

Слайд 8В каких плоскостях лежат эти вектора?
Каноническое уравнение плоскости будет иметь

вид:
Определим значение . Так как точка

принадлежит этой плоскости, то ее координаты должны удовлетворять полученному уравнению. Подставим их в уравнение и получим:
В каких плоскостях лежат эти вектора?Каноническое уравнение плоскости будет иметь вид: Определим значение    .

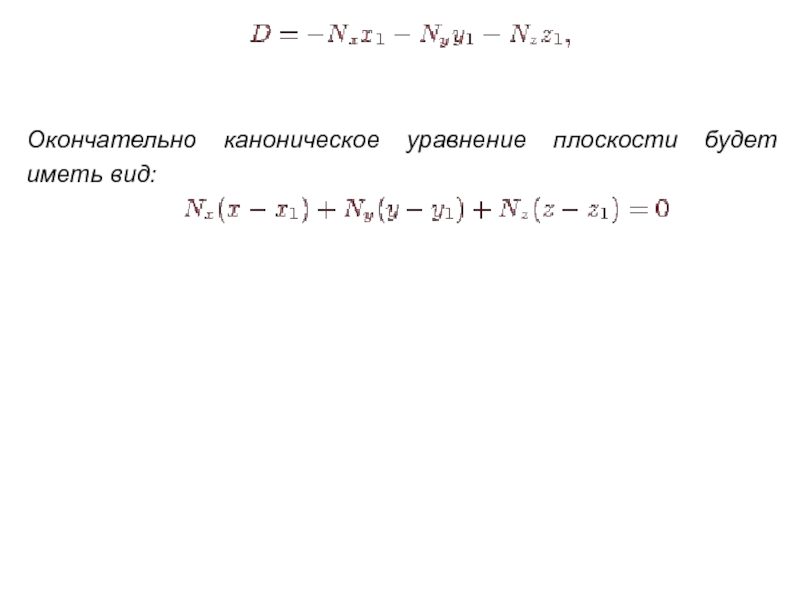
Слайд 9Окончательно каноническое уравнение плоскости будет иметь вид:

Окончательно каноническое уравнение плоскости будет иметь вид:

Слайд 103. Аналитическое представление кривых и
поверхностей.
Кривая на плоскости -

это геометрическое место точек удовлетворяющих уравнению


где - функция двух переменных.

Задают ли следующие уравнения линии?

3. Аналитическое представление кривых и 							 поверхностей.Кривая на плоскости - это геометрическое место точек

Слайд 13Задает ли следующее уравнение поверхность в пространстве?

Задает ли следующее уравнение поверхность в пространстве?

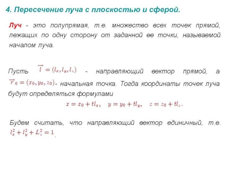
Слайд 154. Пересечение луча с плоскостью и сферой.

4. Пересечение луча с плоскостью и сферой.

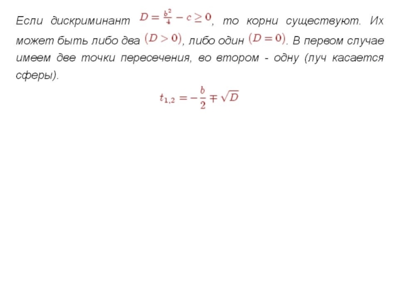
Слайд 16В каком случае может существовать такая точка?

В каком случае может существовать такая точка?

Слайд 195. Интерполяция функций одной и двух переменных.
Если функция задается своими

значениями на некотором дискретном множестве точек (узлов) из области определения

и необходимо получить значение функции в какой-либо точке, не совпадающей с узлом, используют различные методы приближенного вычисления, которые основываются на некоторых априорных предположениях относительно этой функции.

Интерполяция – точка, в которой ищется значение функции, принадлежит заданной области.

Экстраполяция – точка лежит вне области.
5. Интерполяция функций одной и двух переменных.Если функция задается своими значениями на некотором дискретном множестве точек (узлов)

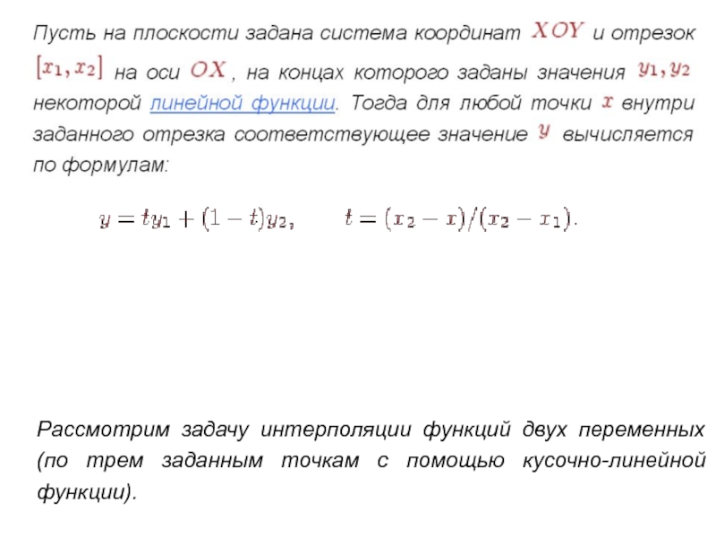
Слайд 20Линейная интерполяция - в промежутках между узлами она ведет себя

в соответствии с линейным законом.

Линейная интерполяция - в промежутках между узлами она ведет себя в соответствии с линейным законом.

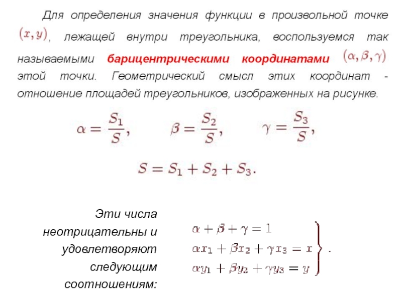
Слайд 21Рассмотрим задачу интерполяции функций двух переменных (по трем заданным точкам

с помощью кусочно-линейной функции).

Рассмотрим задачу интерполяции функций двух переменных (по трем заданным точкам с помощью кусочно-линейной функции).

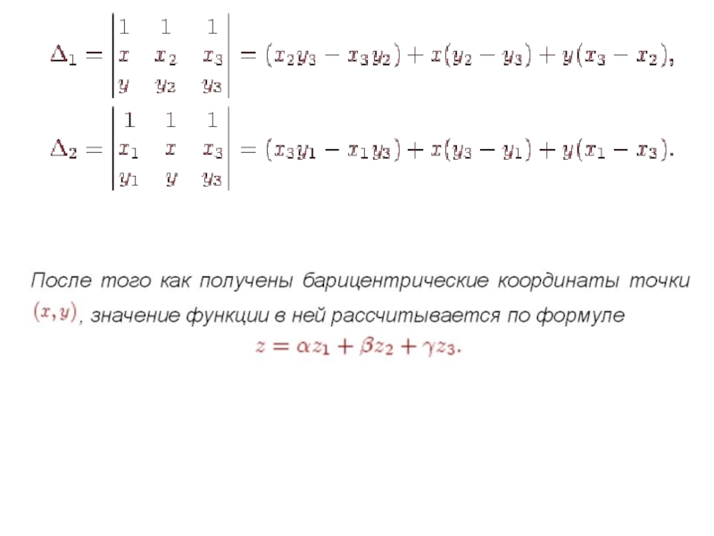
Слайд 23Эти числа неотрицательны и удовлетворяют следующим соотношениям:

Эти числа неотрицательны и удовлетворяют следующим соотношениям:

Слайд 24Эти соотношения будем рассматривать как уравнения для нахождения чисел
Определитель

этой системы уравнений:

Эти соотношения будем рассматривать как уравнения для нахождения чисел Определитель этой системы уравнений:

Слайд 26Существуют хорошо разработанные методы гладкой интерполяции функций. Особенно часто при

интерполяции кривых и поверхностей используются сплайн-функции, которые гладко "склеиваются" из

полиномов. Среди них следует выделить кубические сплайны, которые строятся из полиномов третьей степени. Они широко используются в инженерной геометрии благодаря простоте их вычисления и другим полезным свойствам.
Существуют хорошо разработанные методы гладкой интерполяции функций. Особенно часто при интерполяции кривых и поверхностей используются сплайн-функции, которые

Обратная связь

Если не удалось найти и скачать доклад-презентацию, Вы можете заказать его на нашем сайте. Мы постараемся найти нужный Вам материал и отправим по электронной почте. Не стесняйтесь обращаться к нам, если у вас возникли вопросы или пожелания:

Email: Нажмите что бы посмотреть 

Что такое TheSlide.ru?

Это сайт презентации, докладов, проектов в PowerPoint. Здесь удобно  хранить и делиться своими презентациями с другими пользователями.


Для правообладателей

Яндекс.Метрика