Разделы презентаций


ДИНАМИКА ВРАЩАТЕЛЬНОГО ДВИЖЕНИЯ

Содержание

В определении (2) под нужно понимать сумму (3) сил, приложенных в одной точке. Величина (6)называется моментом инерции тела относительно оси вращения. Тело рассматривается как набор материальных точек ,

Слайды и текст этой презентации

Слайд 1ДИНАМИКА ВРАЩАТЕЛЬНОГО ДВИЖЕНИЯ
4.1. Момент импульса. Момент силы.
Уравнение динамики вращательного

движения.

Рассмотрим движение МТ массой , на которую действует сила

; . – радиус-вектор МТ, проведенный из точки О , – ее импульс. Введём два определения.
Моментом импульса МТ относительно точки О называется величина
(1)
Моментом силы относительно точки О называется величина
(2)
Если – сумма сил, действующих на МТ

(3)
то

(4)
где
(5)
ДИНАМИКА ВРАЩАТЕЛЬНОГО ДВИЖЕНИЯ4.1. Момент импульса. Момент силы. Уравнение динамики вращательного движения.	Рассмотрим движение МТ массой  , на

Слайд 2 В определении (2) под нужно понимать сумму (3)

сил, приложенных в одной точке.
Величина
(6)
называется моментом инерции тела относительно

оси вращения.
Тело рассматривается как набор материальных точек , – расстояние от материальной точки до оси. Момент инерции – величина, аддитивная по определению.
С учетом определения (6) можно записать:
(7)
или
(8)
Величина – момент импульса тела относительно оси ОZ.
Продифференцируем определение (2) по времени:

(9)
Первое слагаемое в правой части (9) равно нулю, т.к. – это мгновенная скорость, сонаправленная с импульсом. Используя уравнение движения МТ в импульсной форме получаем по аналогии


(10)
Это уравнение вращательного движения МТ (уравнение моментов).
В определении (2) под   нужно понимать сумму (3) сил, приложенных в одной точке.	Величина 						(6)называется моментом

Слайд 3 Перейдем к описанию движения механической системы. Используем модель – набор

материальных точек.
Моментом импульса механической системы относительно точки О называется величина

(11)
где – момент импульса i-й материальной точки.

Продифференцировав (11) по времени и используя уравнение движения (10), получаем

(12)
где – сумма моментов всех сил, действующих на i-ю мат. точку.
Сумму в правой части (12) представим в виде двух слагаемых:

(13)
где – сумма моментов внешних сил, действующих на систему, а – сумма моментов всех внутренних сил, действующих на все мат. точки, входящие в состав системы.
Докажем, что
(14)
Перейдем к описанию движения механической системы. Используем модель – набор материальных точек.	Моментом импульса механической системы относительно точки

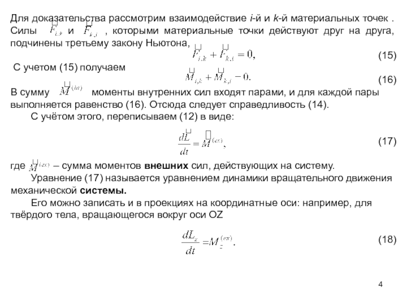
Слайд 4Для доказательства рассмотрим взаимодействие i-й и k-й материальных точек .

Силы и , которыми материальные точки

действуют друг на друга, подчинены третьему закону Ньютона,
(15)
С учетом (15) получаем
(16)
В сумму моменты внутренних сил входят парами, и для каждой пары выполняется равенство (16). Отсюда следует справедливость (14).
С учётом этого, переписываем (12) в виде:

(17)

где – сумма моментов внешних сил, действующих на систему.
Уравнение (17) называется уравнением динамики вращательного движения механической системы.
Его можно записать и в проекциях на координатные оси: например, для твёрдого тела, вращающегося вокруг оси OZ

(18)


Для доказательства рассмотрим взаимодействие i-й и k-й материальных точек . Силы   и   ,

Слайд 5
4.2. Закон сохранения момента импульса. Момент инерции.

Из уравнения динамики вращательного

движения системы (17) получаем закон сохранения момента импульса,
, (19)
т.е. если сумма

моментов внешних сил, действующих на систему, равна нулю, то момент импульса системы сохраняется.
Отметим, что здесь речь идет о векторах моментов, вычисленных относительно некоторой точки О. Это условие выполняется в случае замкнутой системы.

Рассмотрим теперь закон сохранения момента импульса относительно оси. Из уравнения (18) получаем
(20)

т.е. если сумма моментов действующих на систему внешних сил относительно некоторой оси равна нулю, то момент импульса системы относительно этой оси сохраняется.
4.2. Закон сохранения момента импульса. Момент инерции.	Из уравнения динамики вращательного движения системы (17) получаем закон сохранения момента

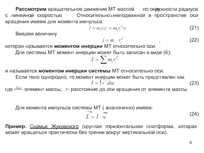
Слайд 6 Рассмотрим вращательное движение МТ массой по окружности радиуса

с линейной скоростью . Относительно неподвижной

в пространстве оси вращения имеем для момента импульса:
(21)
Введем величину
, (22)
которая называется моментом инерции МТ относительно оси.
Для системы МТ момент инерции может быть записан в виде (6):


и называется моментом инерции системы МТ относительно оси.
Если тело однородно, то момент инерции может быть представлен как
(23)
где - элемент массы, - расстояние до оси вращения от элемента массы.


Для момента импульса системы МТ ( аналогично) имеем:
(24)

Пример. Скамья Жуковского (круглая горизонтальная платформа, которая может вращаться практически без трения вокруг вертикальной оси).











Рассмотрим вращательное движение МТ массой   по окружности радиуса    с линейной скоростью

Слайд 7 Задача. Человек располагается на вращающейся скамье Жуковского в ее центре

в положении “руки по швам”. Система «человек-скамья» вращается с некоторой

угловой скоростью . Как изменится угловая скорость вращения системы, если человек разведет руки в стороны?
Обозначим – момент инерции системы относительно оси вращения при первоначальном положении “руки по швам”,
, (25 а)
где – момент инерции скамьи, – начальный момент инерции человека.
Пусть – конечный момент инерции системы человек-скамья,
(25 б)
где – момент инерции человека в положении “руки в стороны”.
Очевидно, когда человек разводит руки в стороны, изменяется распределение его массы относительно оси вращения: массы некоторых частей тела (частей рук) удаляются от оси вращения, в то время как другие части тела (туловище, ноги, голова) остаются в прежнем положении относительно оси. В соответствии с определением момента инерции (22) это означает, что при переходе из положения “руки по швам” в положение “руки в стороны” момент инерции человека относительно оси вращения увеличивается:
(26)
Для системы «человек-скамья» тогда будем иметь:
(27)
– т.е. при разведении рук в стороны увеличивается момент инерции системы относительно неподвижной оси вращения.
Задача. Человек располагается на вращающейся скамье Жуковского в ее центре в положении “руки по швам”. Система «человек-скамья»

Слайд 8 В соответствии с законом сохранения момента импульса относительно оси получаем.


(28)
или, более подробно,

Для конечной угловой скорости получаем


(29)
Таким образом, угловая

скорость вращения системы уменьшается. Если теперь человек, вращающийся с разведенными в стороны руками, прижмет руки к груди, то его момент инерции и – следовательно – момент инерции системы относительно оси уменьшится, а угловая скорость вращения – увеличится.
В соответствии с законом сохранения момента импульса относительно оси получаем. 						(28)или, более подробно,					Для конечной угловой скорости получаем

Слайд 94.3 Примеры вычисления моментов инерции твердых тел.
Теорема Штейнера.

Пример №1.

Пусть имеется тонкий однородный стержень длиной и массой

. Однородность означает, что масса участка стержня пропорциональна длине этого участка . Тогда линейную плотность массы можно записать
(30)
или ввести функцию , где – расстояние от данной точки стержня до его левого конца, которая определяется равенством:

(31)
Однородность тонкого стержня означает, что для всех точек стержня
(32)


Рассчитаем момент инерции стержня относительно оси OO′, перпендикулярной стержню и проходящей через один из его концов (рис. 4.7).
4.3 Примеры вычисления моментов инерции твердых тел. Теорема Штейнера.	Пример №1. Пусть имеется тонкий однородный стержень длиной

Слайд 10 Поскольку масса распределена вдоль стержня непрерывным образом, “размазана” по стержню,

при вычислении момента инерции мы поступим так. Выделим бесконечно малый

кусочек стержня (элемент) (см. рис. 4.7) с массой (материальная точка). Найдем момент инерции этого элемента относительно оси,
(33)
Момент инерции всего стержня:

(34)
Величина dm выражается через линейную плотность массы (31):
(35)
Учитывая однородность стержня, запишем

(36)
Тогда
(37)
Поскольку масса распределена вдоль стержня непрерывным образом, “размазана” по стержню, при вычислении момента инерции мы поступим так.

Слайд 11Подставляя (37) в (34), получаем выражение для момента инерции стержня

в виде определенного интеграла:
(38)
В (38) суммируются вклады в моменты инерции

элементов стержня, положение каждого из которых определяется величиной . (расстоянием до оси вращения), а изменяется от 0 до .
Вычислив интеграл (38), получим
(39)

Пример №2. Найдем момент инерции сплошного однородного цилиндра массы m и радиуса относительно оси цилиндра.
Пусть – высота цилиндра. Тогда его объёмная плотность в любой точке

(40)

«Порежем» цилиндр на соосные трубы с бесконечно тонкими стенками. На рис. 4.8 показаны сплошной цилиндр и одна из таких бесконечно тонких труб. Радиус трубы , толщина стенки – . Масса трубы

(41)
Где – объем трубы.
Подставляя (37) в (34), получаем выражение для момента инерции стержня в виде определенного интеграла:					(38)В (38) суммируются вклады

Слайд 12
Момент инерции трубы
(42)
Интегрируя по от

, получаем момент инерции цилиндра:



(43)
Подставив в (43)

выражение для плотности цилиндра (40), найдем


(44)
PS. Полученный результат не зависит от высоты цилиндра. Поэтому он применим и для однородного диска, в том числе и сколь угодно тонкого, а в пределе – и бесконечно тонкого.
Момент инерции трубы 				(42)Интегрируя по  от      , получаем момент инерции цилиндра:

Слайд 13Рассмотрим далее важное понятие – центр масс (центр инерции). Пусть

.

– массы материальных точек системы, – их радиус-векторы.
Центром масс (центром инерции) механической системы называется точка, положение которой определяется радиус-вектором.




(45)

Часто пользуются более простым (менее подробным) символом суммирования, например, массу системы записывают в виде:

(46)
Определение (45) можно записать в проекциях, тогда, например, для координаты центра масс получим

(47)
PS1. Определение (45) можно применять и к твердому телу, рассматривая его как набор материальных точек.
PS2. Нетрудно убедиться в том, что положения центров масс симметричных систем (например, однородного шара или отрезка с равномерно распределенной массой), вычисленные по формуле (45), совпадают с центром симметрии этих систем.

Рассмотрим далее важное понятие – центр масс (центр инерции). Пусть

Слайд 14








Теорема Штейнера. Пусть для тела массы известен момент инерции

. относительно оси ОО1, проходящей через центр масс тела. Тогда

момент инерции этого тела относительно оси О′О1′, параллельной ОО1, определяется по правилу
(48)
где – расстояние между осями.

















Теорема Штейнера. Пусть для тела массы  известен момент инерции . относительно оси ОО1, проходящей через центр

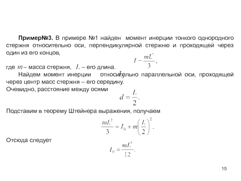
Слайд 15 Пример№3. В примере №1 найден момент инерции тонкого однородного стержня

относительно оси, перпендикулярной стержню и проходящей через один из его

концов,

где – масса стержня, – его длина.
Найдем момент инерции относительно параллельной оси, проходящей через центр масс стержня – его середину.
Очевидно, расстояние между осями


Подставим в теорему Штейнера выражения, получаем



Отсюда следует


Пример№3. В примере №1 найден момент инерции тонкого однородного стержня относительно оси, перпендикулярной стержню и проходящей через

Слайд 164.4. Кинетическая энергия вращающегося тела. Работа при вращательном движении. Теорема

о кинетической энергии.

При вращении тела относительно некоторой неподвижной в пространстве

оси скорости всех его материальных точек определяются равенством
(49)
где – угловая скорость тела, а – поперечная составляющая радиус-вектора материальной точки . Точка отсчета О лежит на оси вращения, так что начало вектора также находится на оси.
Из (49) следует
(50)
Подставляя выражение (50) в определение кинетической энергии

(51)
получаем

(52)
Сумма в скобках (52) – это момент инерции тела относительно оси. Поэтому для вращающегося тела окончательно имеем


(53)
4.4. Кинетическая энергия вращающегося тела. Работа при вращательном движении. Теорема о кинетической энергии.При вращении тела относительно некоторой

Слайд 17В общем случае кинетическая энергия твердого тела может быть представлена

в виде суммы
(54)
где
(55)
– кинетическая энергия поступательного движения тела,

– масса тела, . – скорость его центра масс;
(56)
кинетическая энергия вращения тела относительно оси, проходящей через центр масс.
Учитывая (55) и (56), получим

(57)
представление кинетической энергии в виде суммы (57), которое справедливо только для твердого тела, совершающего поступательно-вращательное движение.
В общем случае кинетическая энергия твердого тела может быть представлена в виде суммы 					(54)где						(55)– кинетическая энергия поступательного

Слайд 18 Пример. Пусть имеется тонкий обруч массой и радиусом

, который катится без проскальзывания по горизонтальной поверхности

со скоростью . Найдем кинетическую энергию катящегося обруча.
Величина – это скорость центра масс обруча. В системе отсчета, связанной с центром масс обруча, горизонтальная поверхность движется “назад” со скоростью , а обруч вращается с угловой скоростью

(58)
Момент инерции обруча относительно оси, проходящей через его центр (совпадающий с центром масс)
(59)
Используя (57), получаем

(60)

Рассмотрим работу внешней силы , действующей на твердое тело, вращающееся вокруг неподвижной оси. Тело – набор материальных точек, и сила оказывается приложенной к какой-то материальной точке. Элементарная работа силы , по определению,
(61)
где – бесконечно малое перемещение этой материальной точки.
Пример. Пусть имеется тонкий обруч массой   и радиусом   , который катится без проскальзывания

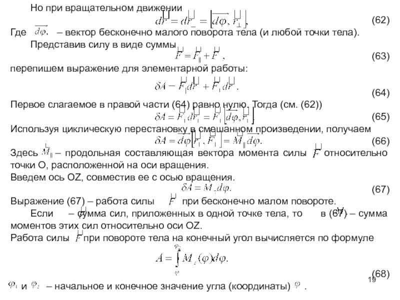
Слайд 19 Но при вращательном движении
(62)
Где

– вектор бесконечно малого поворота тела (и любой точки тела).
Представив

силу в виде суммы
(63)
перепишем выражение для элементарной работы:

(64)
Первое слагаемое в правой части (64) равно нулю. Тогда (см. (62))
(65)
Используя циклическую перестановку в смешанном произведении, получаем
(66)
Здесь – продольная составляющая вектора момента силы относительно точки О, расположенной на оси вращения.
Введем ось OZ, совместив ее с осью вращения.
(67)
Выражение (67) – работа силы при бесконечно малом повороте.
Если – сумма сил, приложенных в одной точке тела, то в (67) – сумма моментов этих сил относительно оси OZ.
Работа силы при повороте тела на конечный угол вычисляется по формуле


(68)
и – начальное и конечное значение угла (координаты) .
Но при вращательном движении 					(62)Где      – вектор бесконечно малого поворота тела (и

Слайд 20 Пример 1 Тонкий однородный диск массой и радиусом

подвешен так, как показано на рис. 4.10, и может совершать

колебания относительно горизонтальной оси, проходящей через точку О и перпендикулярной плоскости диска. Точка С на рис. 4.10 – центр тяжести диска. Диск отклонили так, что отрезок ОС образовал угол с вертикалью, и отпустили. Найти работу силы тяжести над диском при его движении до положения равновесия (оно показано на рис. 4.10).
Пример 1 Тонкий однородный диск массой  и радиусом  подвешен так, как показано на рис. 4.10,

Слайд 21Можно считать, что сила тяжести приложена к материальной точке, находящейся

в центре тяжести, – точке С. Начальное и конечное значение

угловой координаты этой точки равны соответственно ; (см. рис. 4.11). На рис. 4.11 ось OZ направлена к наблюдателю.

Момент силы тяжести относительно оси OZ определяется углом (см. рис. 4.11):
(69)
Вычисляем работу

(70)

Можно считать, что сила тяжести приложена к материальной точке, находящейся в центре тяжести, – точке С. Начальное

Слайд 22 Пример 2. Вращающийся цилиндрический барабан радиуса тормозят, прикладывая к

его боковой поверхности тормозную колодку. Найти работу силы трения при

повороте барабана на угол . Считать величину силы трения известной и постоянной.
На рис. 4.12 показаны направления замедленного вращения барабана и вектор силы трения, касательный к цилиндрической поверхности. Если направить ось OZ “к нам”, то
(71)

В начальный момент времени положим .Поскольку положительные углы для данного направления OZ откладываются против часовой стрелки, а барабан поворачивается на – по часовой, то получаем .
Вычисление по формуле (68) дает

(72)

Пример 2. Вращающийся цилиндрический барабан радиуса  тормозят, прикладывая к его боковой поверхности тормозную колодку. Найти работу

Слайд 23 Теорема о кинетической энергии для вращательного движения. Элементарная работа силы,

приложенной к материальной точке,

. Сила - внешняя. Очевидно, что работа внутренней силы над твердым телом должна определяться точно так же.
Поскольку определение работы осталось прежним, теорема о кинетической энергии также должна сохранить свой вид:
(73)

Левая часть (73) – изменение кинетической энергии твердого тела за бесконечно малый промежуток времени , правая – алгебраическая сумма элементарных (за время ) работ всех сил, действующих на тело (т.е. на все материальные точки тела).
Применим теорему (73) к случаю чисто вращательного движения твердого тела, например, к вращению тела с неподвижной осью. Действующая на вращающееся твердое тело внешняя сила “включает” внутренние силы в твердом теле. Тормозная колодка в рассмотренном выше примере действует на элементы тела, расположенные на поверхности барабана (по рис. 4.12), в результате чего тормозятся все элементы тела. Это – результат действия внутренних сил.
Запишем суммарную работу в виде
(74)
где – сумма элементарных работ внутренних сил, а – сумма элементарных работ сил внешних.
Теорема о кинетической энергии для вращательного движения. Элементарная работа силы, приложенной к материальной точке,

Слайд 24 Эти слагаемые могут быть представлены в форме
(75)
(76)
Величина

– сумма моментов внутренних сил относительно оси OZ,

– сумма моментов внешних сил относительно оси.
Но при выводе уравнения вращательного движения мы показали, что сумма моментов внутренних сил равна нулю. Следовательно
(77)

При повороте тела на конечный угол имеем, очевидно,
(78)
Равенства (78) возникают из-за того, что все точки тела совершают за любой промежуток времени одинаковые угловые перемещения. Имеется поступательный аналог: при поступательном движении системы все ее точки совершают одинаковые перемещения , и сумма работ внутренних сил оказывается равной нулю благодаря третьему закону Ньютона.
Теорема о кинетической энергии, таким образом, приобретает вид

(79)
и, соответственно, для поворотов на конечные углы


(80)
Эти слагаемые могут быть представлены в форме					(75)					(76)Величина     – сумма моментов внутренних сил относительно

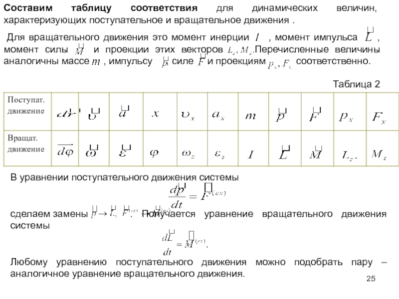
Слайд 25Составим таблицу соответствия для динамических величин, характеризующих поступательное и вращательное

движения .
Для вращательного движения это момент инерции

, момент импульса , момент силы и проекции этих векторов Перечисленные величины аналогичны массе , импульсу , силе и проекциям соответственно.










Таблица 2

В уравнении поступательного движения системы


сделаем замены . Получается уравнение вращательного движения системы


Любому уравнению поступательного движения можно подобрать пару – аналогичное уравнение вращательного движения.

Составим таблицу соответствия для динамических величин, характеризующих поступательное и вращательное движения . Для вращательного движения это момент

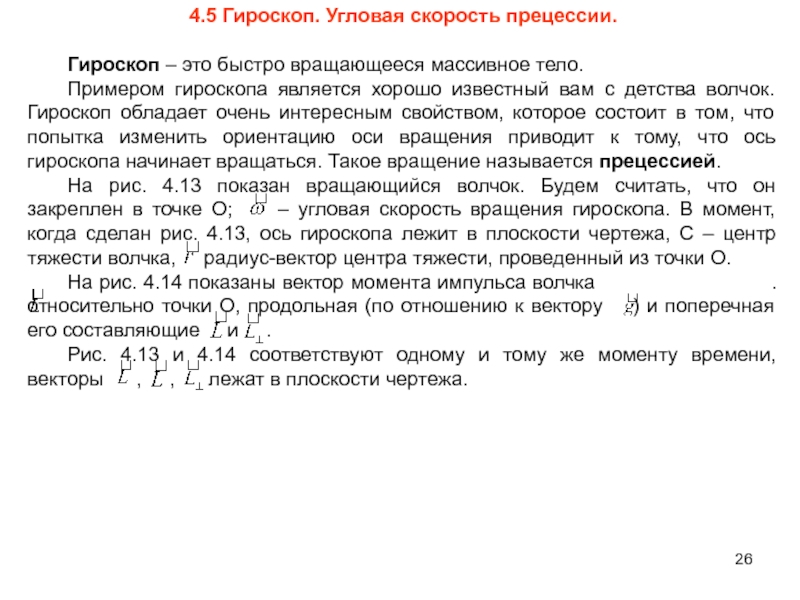
Слайд 264.5 Гироскоп. Угловая скорость прецессии.

Гироскоп – это быстро вращающееся массивное

тело.
Примером гироскопа является хорошо известный вам с детства волчок. Гироскоп

обладает очень интересным свойством, которое состоит в том, что попытка изменить ориентацию оси вращения приводит к тому, что ось гироскопа начинает вращаться. Такое вращение называется прецессией.
На рис. 4.13 показан вращающийся волчок. Будем считать, что он закреплен в точке О; – угловая скорость вращения гироскопа. В момент, когда сделан рис. 4.13, ось гироскопа лежит в плоскости чертежа, С – центр тяжести волчка, радиус-вектор центра тяжести, проведенный из точки О.
На рис. 4.14 показаны вектор момента импульса волчка . относительно точки О, продольная (по отношению к вектору ) и поперечная его составляющие и .
Рис. 4.13 и 4.14 соответствуют одному и тому же моменту времени, векторы , , лежат в плоскости чертежа.
4.5 Гироскоп. Угловая скорость прецессии.	Гироскоп – это быстро вращающееся массивное тело.	Примером гироскопа является хорошо известный вам с

Слайд 27 Пренебрегая моментом сил трения, уравнение движения волчка запишем в виде,


где



– момент силы тяжести относительно т.О. Вектор .

направлен “от нас” – как показано на рис. 4.14. Бесконечно малое изменение момента импульса волчка (за время ) –
– это вектор, также направленный “от нас”.
Таким образом, получаем

причем

Отсюда следует

Пренебрегая моментом сил трения, уравнение движения волчка запишем в виде,						где 					– момент силы тяжести относительно т.О. Вектор

Слайд 28 На рис. 4.15 показано движение вектора . Он описывает

конус с углом раствора , конец вектора

движется по окружности радиуса с центром в точке О′ – она также показана на рисунке. Ось конуса вертикальна. Ось волчка, с которой совмещён вектор также описывает конус, т.е. вращается вокруг вертикальной оси. Это вращение и называется прецессией гироскопа. Угловая скорость прецессии в данном случае направлена вертикально вверх
На рис. 4.15 показано движение вектора  . Он описывает конус с углом раствора   ,

Слайд 29 Величину можно вычислить как угловую скорость движения конца вектора

по окружности.
Из рис. 4.15 следует
(81)
Рассматривая бесконечно малый

сектор, мы можем записать:

(82)
Отсюда

(83)
Модуль момента силы тяжести
(84)

(85)
Подставляя в (83), находим угловую скорость прецессии гироскопа

(86)
Если ввести момент инерции волчка относительно его оси, то

(87)
Отметим, что не зависит от угла между осью гироскопа и вертикалью.

Величину  можно вычислить как угловую скорость движения конца вектора   по окружности.Из рис. 4.15 следует

Обратная связь

Если не удалось найти и скачать доклад-презентацию, Вы можете заказать его на нашем сайте. Мы постараемся найти нужный Вам материал и отправим по электронной почте. Не стесняйтесь обращаться к нам, если у вас возникли вопросы или пожелания:

Email: Нажмите что бы посмотреть 

Что такое TheSlide.ru?

Это сайт презентации, докладов, проектов в PowerPoint. Здесь удобно  хранить и делиться своими презентациями с другими пользователями.


Для правообладателей

Яндекс.Метрика