Разделы презентаций


Раздражимость и возбудимость клеток и тканей. Методы исследования электровозбудимых мембран. Потенциал покоя и механизм его форм

Содержание

РАЗДРАЖИМОСТЬ – ОБЩЕЕ СВОЙСТВО ВСЕХ ЖИВЫХ ОРГАНИЗМОВ

Слайды и текст этой презентации

Слайд 1Раздражимость и возбудимость клеток и тканей. Методы исследования электровозбудимых мембран. Потенциал покоя

и механизм его формирования

Раздражимость и возбудимость клеток и тканей. Методы исследования электровозбудимых мембран. Потенциал покоя и механизм его формирования

Слайд 2РАЗДРАЖИМОСТЬ – ОБЩЕЕ СВОЙСТВО ВСЕХ ЖИВЫХ ОРГАНИЗМОВ

РАЗДРАЖИМОСТЬ – ОБЩЕЕ СВОЙСТВО ВСЕХ ЖИВЫХ ОРГАНИЗМОВ

Слайд 3ВОЗБУДИМЫЕ ТКАНИ

ВОЗБУДИМЫЕ ТКАНИ

Слайд 4Мера возбудимости – порог раздражения, т.е. минимальная сила раздражителя, вызывающая

ответ.
ВОЗБУЖДЕНИЕ – сложный биологический процесс, который характеризуется специфическим изменением обмена

веществ, временной деполяризацией мембраны клеток и проявляющейся специализированной реакцией ткани.
Мера возбудимости – порог раздражения, т.е. минимальная сила раздражителя, вызывающая ответ.ВОЗБУЖДЕНИЕ – сложный биологический процесс, который характеризуется

Слайд 5РАЗДРАЖИТЕЛИ
ПОДПОРОГОВЫЕ
СВЕРХПОРОГОВЫЕ
ПОРОГОВЫЕ

РАЗДРАЖИТЕЛИПОДПОРОГОВЫЕСВЕРХПОРОГОВЫЕПОРОГОВЫЕ

Слайд 6РАЗДРАЖИТЕЛИ
ФИЗИЧЕСКИЕ (механические, звуковые, световые, температурные, электрические)

ХИМИЧЕСКИЕ (щелочи, кислоты, гормоны, продукты

обмена веществ)

ФИЗИКО-ХИМИЧЕСКИЕ (изменения осмотического давления, рН и т.п.)

РАЗДРАЖИТЕЛИФИЗИЧЕСКИЕ (механические, звуковые, световые, температурные, электрические)ХИМИЧЕСКИЕ (щелочи, кислоты, гормоны, продукты обмена веществ)ФИЗИКО-ХИМИЧЕСКИЕ (изменения осмотического давления, рН и

Слайд 7РАЗДРАЖИТЕЛИ
НЕАДЕКВАТНЫЕ
АДЕКВАТНЫЕ

РАЗДРАЖИТЕЛИНЕАДЕКВАТНЫЕАДЕКВАТНЫЕ

Слайд 8СООТНОШЕНИЕ МЕЖДУ ПОРОГОВОЙ СИЛОЙ РАЗДРАЖЕНИЯ И ЕГО ДЛИТЕЛЬНОСТЬЮ

СООТНОШЕНИЕ МЕЖДУ ПОРОГОВОЙ СИЛОЙ РАЗДРАЖЕНИЯ И ЕГО ДЛИТЕЛЬНОСТЬЮ

Слайд 9КРИВАЯ «СИЛА – ДЛИТЕЛЬНОСТЬ»
OA – реобаза

ОС – полезное время
OD – 2 реобазы
OF – хронаксия



КРИВАЯ «СИЛА – ДЛИТЕЛЬНОСТЬ» OA – реобаза     ОС – полезное времяOD – 2

Слайд 11МЕТОДЫ ИССЛЕДОВАНИЯ ЭЛЕКТРОВОЗБУДИМЫХ ТКАНЕЙ

МЕТОДЫ ИССЛЕДОВАНИЯ ЭЛЕКТРОВОЗБУДИМЫХ ТКАНЕЙ

Слайд 12ПРОГРЕСС В ИССЛЕДОВАНИИ БИОПОТЕНЦИАЛОВ ОБЕСПЕЧЕН

РАЗРАБОТКОЙ МИКРОЭЛЕКТРОДНОГО МЕТОДА ВНУТРИКЛЕТОЧНОГО ОТВЕДЕНИЯ ПОТЕНЦИАЛОВ

СОЗДАНИЕ

СПЕЦИАЛЬНЫХ УСИЛИТЕЛЕЙ БИОПОТЕНЦИАЛОВ

ВЫБОР УДАЧНЫХ ОБЪЕКТОВ ИССЛЕДОВАНИЯ

ПРОГРЕСС В ИССЛЕДОВАНИИ БИОПОТЕНЦИАЛОВ ОБЕСПЕЧЕНРАЗРАБОТКОЙ МИКРОЭЛЕКТРОДНОГО МЕТОДА ВНУТРИКЛЕТОЧНОГО ОТВЕДЕНИЯ ПОТЕНЦИАЛОВСОЗДАНИЕ СПЕЦИАЛЬНЫХ УСИЛИТЕЛЕЙ БИОПОТЕНЦИАЛОВВЫБОР УДАЧНЫХ ОБЪЕКТОВ ИССЛЕДОВАНИЯ

Слайд 13ДИАМЕТР гигантского аксона – 0,5 – 1 мм

ДИАМЕТР гигантского аксона – 0,5 – 1 мм

Слайд 14ОСНОВНЫЕ ЭЛЕМЕНТЫ УСТАНОВКИ ДЛЯ ИЗУЧЕНИЯ ВОЗБУДИМЫХ КЛЕТОК И ТКАНЕЙ

1) электроды

для регистрации и стимуляции;
2) усилители биоэлектрических сигналов;
3) регистратор;


4) стимулятор;
5) система для обработки физиологической информации.

ОСНОВНЫЕ ЭЛЕМЕНТЫ УСТАНОВКИ ДЛЯ ИЗУЧЕНИЯ ВОЗБУДИМЫХ КЛЕТОК И ТКАНЕЙ1) электроды для регистрации и стимуляции; 2) усилители биоэлектрических

Слайд 15a - внутриклеточное раздражение и отведение потенциалов гигантского аксона кальмара

при коаксиальном введении электродов .
б - раздражение и отведение

потенциалов от одиночного перехвата Ранвье, изолированного двумя воздушными промежутками ("мостиками").

Схемы методик, применяемых для различных нервных волокон для исследования их электрогенеза

a - внутриклеточное раздражение и отведение потенциалов гигантского аксона кальмара при коаксиальном введении электродов . б -

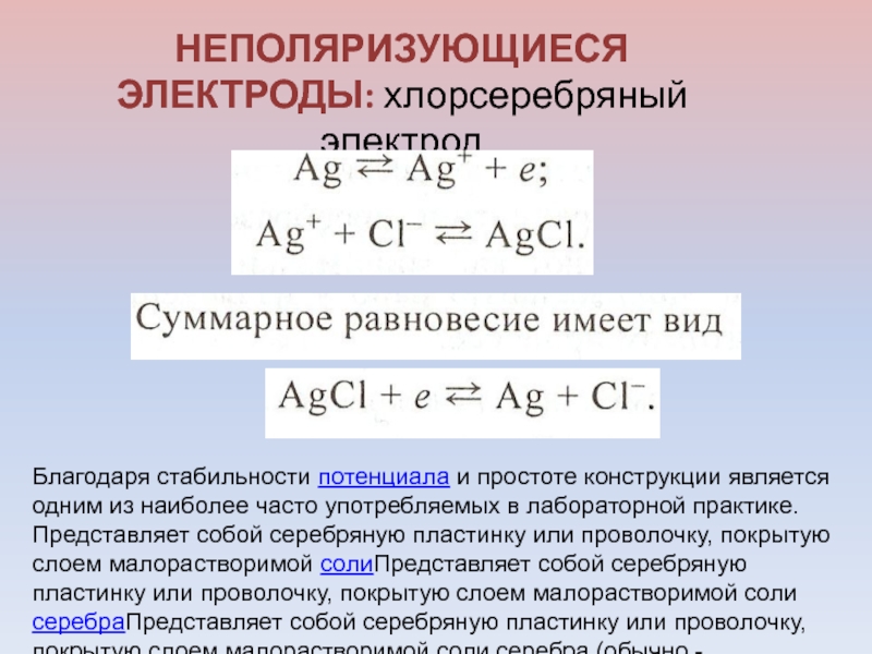
Слайд 16НЕПОЛЯРИЗУЮЩИЕСЯ ЭЛЕКТРОДЫ: хлорсеребряный электрод
Благодаря стабильности потенциала и простоте конструкции является

одним из наиболее часто употребляемых в лабораторной практике.
Представляет собой

серебряную пластинку или проволочку, покрытую слоем малорастворимой солиПредставляет собой серебряную пластинку или проволочку, покрытую слоем малорастворимой соли серебраПредставляет собой серебряную пластинку или проволочку, покрытую слоем малорастворимой соли серебра (обычно - хлоридаПредставляет собой серебряную пластинку или проволочку, покрытую слоем малорастворимой соли серебра (обычно - хлорида) и опущенной в насыщенный растворПредставляет собой серебряную пластинку или проволочку, покрытую слоем малорастворимой соли серебра (обычно - хлорида) и опущенной в насыщенный раствор хлорида калия.
НЕПОЛЯРИЗУЮЩИЕСЯ ЭЛЕКТРОДЫ: хлорсеребряный электродБлагодаря стабильности потенциала и простоте конструкции является одним из наиболее часто употребляемых в лабораторной

Слайд 17Микроэлектроды введены в 1946 американскими учёными Р. Джерардом и Дж.

Лингом.
Применяются для отведения электрических потенциалов от одиночного мышечного волокна

или от отдельной клетки.
Микроэлектроды введены в 1946 американскими учёными Р. Джерардом и Дж. Лингом. Применяются для отведения электрических потенциалов от

Слайд 19Внутриклеточная регистрация трансмембранных потенциалов и электростимуляция клеточной мембраны
А — схема

установки для изучения электрических характеристик клеточных мембран; Б — момент

введения микроэлектрода а клетку. 1 — стеклянный микроэлектрод для подачи тока; 2 — стеклянный микроэлектрод для регистрации реакции клеточной мембраны; 3 — электроды сравнения; 4 — измеритель величины раздражающего тока; 5 — усилитель; 6 — регистратор.
Внутриклеточная регистрация трансмембранных потенциалов и электростимуляция клеточной мембраныА — схема установки для изучения электрических характеристик клеточных мембран;

Слайд 20
В лабораторных исследованиях используются
металлические микроэлектроды с диаметром кончика порядка

1 мкм,
стеклянные микропипетки с диаметром кончика меньше 1 мкм,

заполненные раствором электролита
В лабораторных исследованиях используются металлические микроэлектроды с диаметром кончика порядка 1 мкм, стеклянные микропипетки с диаметром кончика

Слайд 21РЕГИСТРАЦИЯ МП НЕРВНОЙ КЛЕТКИ
А) путем введения микроэлектрода;
Б) путем введения

микроэлектрода внутрь аксона

РЕГИСТРАЦИЯ МП НЕРВНОЙ КЛЕТКИ А) путем введения микроэлектрода;Б) путем введения микроэлектрода внутрь аксона

Слайд 23Метод пэтч-кламп введен в лабораторную практику Э. Неером и Б.

Сакманом в 1976 г.

Метод пэтч-кламп введен в лабораторную практику Э. Неером и Б. Сакманом в 1976 г.

Слайд 24Клеточная мембрана формирует очень плотный контакт с поверхностью кончика микроэлектрода.

Между стеклом и мембранным фрагментом возникает контакт, имеющий гигаомное сопротивление.

В результате образуется электрически изолированный участок мембраны, и шум регистрирующего сигнала уменьшается на несколько порядков. К участку прикладывается напряжение и меряется возникший ионный ток.
Клеточная мембрана формирует очень плотный контакт с поверхностью кончика микроэлектрода. Между стеклом и мембранным фрагментом возникает контакт,

Слайд 26ИЗМЕРЕНИЯ НА ПРИКРЕПЛЕННОЙ, НО НЕПОВРЕЖДЕННОЙ КЛЕТКЕ
ИЗМЕРЕНИЯ НА ЦЕЛОЙ КЛЕТКЕ ПРИ

РАЗРУШЕНИИ МЕМБРАНЫ В КОНЧИКЕ МИКРОПИПЕТКИ


ИЗМЕРЕНИЯ НА ПРИКРЕПЛЕННОЙ, НО НЕПОВРЕЖДЕННОЙ КЛЕТКЕИЗМЕРЕНИЯ НА ЦЕЛОЙ КЛЕТКЕ ПРИ РАЗРУШЕНИИ МЕМБРАНЫ В КОНЧИКЕ МИКРОПИПЕТКИ

Слайд 28Мембранная теория возбуждения:

при раздражении возбудимой клетки в её поверхностной

мембране происходит молекулярная перестройка, которая приводит к изменению проницаемости мембраны

и появлению трансмембранных ионных токов.
Мембранная теория возбуждения: при раздражении возбудимой клетки в её поверхностной мембране происходит молекулярная перестройка, которая приводит к

Слайд 29Основные положения мембранной теории возбуждения сформулированы немецким нейрофизиологом Ю. Бернштейном

(1902)
ПОЛЯРИЗАЦИЯ КЛЕТОЧНОЙ МЕМБРАНЫ В ПОКОЕ

Основные положения мембранной теории возбуждения сформулированы немецким нейрофизиологом Ю. Бернштейном (1902) ПОЛЯРИЗАЦИЯ КЛЕТОЧНОЙ МЕМБРАНЫ В ПОКОЕ

Слайд 30Развитие мембранной теории возбуждения получило в трудах английских учёных: П.

Бойла и Э. Конуэя (1941), А. Ходжкина, Б. Каца, А.

Хаксли (1949).

А. ХОДЖКИН

А. ХАКСЛИ

Нобелевская премия по физиологии и медицине, 1963 г
"За открытия, касающиеся ионных механизмов возбуждения и торможения в периферических и центральных участках мембраны нервных клеток"

Развитие мембранной теории возбуждения получило в трудах английских учёных: П. Бойла и Э. Конуэя (1941), А. Ходжкина,

Слайд 31Регистрация мембранного потенциала покоя
А — микроэлектрод 1 еще не введен

в нервное волокно; луч осциллографа показывает, что разность потенциалов у

микроэлектрода и индифферентного электрода 2 равна нулю.

Б — микроэлектрод введен в нервное волокно (прокол мембраны); он регистрирует постоянный отрицательный потенциал относительно внешнего раствора — мембранный потенциал покоя.
Регистрация мембранного потенциала покоя А — микроэлектрод 1 еще не введен в нервное волокно; луч осциллографа показывает, что

Слайд 32Потенциал покоя, механизм его формирования

Потенциал покоя, механизм его формирования

Слайд 33Предположение Бернштейна:
поверхностная мембрана возбудимой клетки в покое обладает избирательной проницаемостью:

ионы K+ проходят через неё гораздо легче, чем ионы Na+

и Cl-.
Т. к. концентрация K+ в клетке выше, чем во внеклеточной среде, диффузия этих ионов через мембрану создаёт на ней разность потенциалов —потенциал покоя (ПП), причём внутренняя сторона мембраны оказывается заряженной отрицательно, а внешняя — положительно.
Предположение Бернштейна:поверхностная мембрана возбудимой клетки в покое обладает избирательной проницаемостью: ионы K+ проходят через неё гораздо легче,

Слайд 34ДИФФУЗИОННЫЙ ПОТЕНЦИАЛ
Na+
Na+
Na+
Na+
Cl-
Cl-
Cl-


+
-
ПОДВИЖНОСТЬ ИОНОВ ХЛОРА (v) ВЫШЕ, ЧЕМ ИОНОВ НАТРИЯ (u)

ДИФФУЗИОННЫЙ ПОТЕНЦИАЛNa+Na+Na+Na+Cl-Cl-Cl-+-ПОДВИЖНОСТЬ ИОНОВ ХЛОРА (v) ВЫШЕ, ЧЕМ ИОНОВ НАТРИЯ (u)

Слайд 35МЕМБРАННЫЙ ПОТЕНЦИАЛ
Cl-
Cl-
К+
К+
МЕМБРАНА НЕ ПРОНИЦАЕМА ДЛЯ ИОНОВ ХЛОРА

-
+


МЕМБРАННЫЙ ПОТЕНЦИАЛCl-Cl-К+К+МЕМБРАНА НЕ ПРОНИЦАЕМА ДЛЯ ИОНОВ ХЛОРА-+

Слайд 36
ЭЛЕКТРОХИМИЧЕСКИЙ ПОТЕНЦИАЛ
УСЛОВИЕ РАВНОВЕСИЯ

РАВНОВЕСНЫЕ ПОТЕНЦИАЛЫ:
ENa=+35…+65 мВ
EK = -70…-100 мВ

ЭЛЕКТРОХИМИЧЕСКИЙ ПОТЕНЦИАЛУСЛОВИЕ РАВНОВЕСИЯРАВНОВЕСНЫЕ ПОТЕНЦИАЛЫ:ENa=+35…+65 мВEK  = -70…-100 мВ

Слайд 37
Возникновение электрохимического равновесия на полупроницаемой мембране.
Диффузионное давление (1) в

равновесии с противоположной электростатической силой (2), стремящейся удержать вместе ионы

с противоположными зарядами
Возникновение электрохимического равновесия на полупроницаемой мембране. Диффузионное давление (1) в равновесии с противоположной электростатической силой (2), стремящейся

Слайд 39Зависимость мембранного потенциала (МП) нервного волокна каракатицы от наружной концентрации

К+(1) и величина МП, рассчитанная по уравнению Нернста для калиевого

электрода (2)
Зависимость мембранного потенциала (МП) нервного волокна каракатицы от наружной концентрации К+(1) и величина МП, рассчитанная по уравнению

Слайд 40Зависимость величины ПП от [K+]е (расчетная и экспериментальная кривые).
По

оси абсцисс – содержание калия во внешней среде в мМ,

по оси ординат – величина мембранного потенциала в мВ.
Зависимость величины ПП от [K+]е (расчетная и экспериментальная кривые). По оси абсцисс – содержание калия во внешней

Слайд 43состояние равновесия наступает в результате диффузии лишь очень небольшого количества

ионов (по сравнению с их общим содержанием);

калиевый равновесный потенциал всегда

больше (по абсолютному значению) реального потенциала покоя
состояние равновесия наступает в результате диффузии лишь очень небольшого количества ионов (по сравнению с их общим содержанием);калиевый

Слайд 44УРАВНЕНИЕ НЕРНСТА

Здесь и далее индекс «е» относится к внешним концентрациям

ионов, а индекс «i» - ко внутренним.

УРАВНЕНИЕ НЕРНСТАЗдесь и далее индекс «е» относится к внешним концентрациям ионов, а индекс «i» - ко внутренним.

Слайд 46ПП гигантского аксона кальмара ( - 70 мВ) близок к

его Ек ( - 75 мВ), но не равен ему.

ПРИЧИНА:ПП

формирует утечка и других ионов: Na+, Cl-.

При этом поступление Сl- в аксон, (Еcl> - 70 мВ) повышает, a Na+ понижает ПП (ENa=+55MB).

ПП гигантского аксона кальмара ( - 70 мВ) близок к его Ек ( - 75 мВ), но

Слайд 47Итоговая величина ПП, обусловленного переносом многих ионов может быть достаточно

точно рассчитана по формуле Гольдмана.

Итоговая величина ПП, обусловленного переносом многих ионов может быть достаточно точно рассчитана по формуле Гольдмана.

Слайд 48УРАВНЕНИЕ ГОЛЬДМАНА

PK : PNa: PCl = 1 : 0,04 :

0,45
Соотношение проницаемостей потенциалообразующих ионов в состоянии покоя

УРАВНЕНИЕ ГОЛЬДМАНАPK : PNa: PCl = 1 : 0,04 : 0,45Соотношение проницаемостей потенциалообразующих ионов в состоянии покоя

Слайд 49Вклад активного транспорта в формирование потенциала покоя

Вклад активного транспорта в формирование потенциала покоя

Слайд 50
ПП складывается из Еконц и Енас

ПП складывается из Еконц и Енас

Слайд 51РОЛЬ Na/K НАСОСА В ГЕНЕРАЦИИ ПП
Поддержание высокой концентрации К+ внутри

клетки, что обеспечивает постоянство величины ПП. Электрогенность насоса: вклад в

ПП.

Поддержание низкой концентрации Na+ внутри клетки, что, с одной стороны, обеспечивает генерацию потенциала действия, с другой — обеспечивает сохранение нормальных осмолярности и объема клетки.

РОЛЬ Na/K НАСОСА В ГЕНЕРАЦИИ ПППоддержание высокой концентрации К+ внутри клетки, что обеспечивает постоянство величины ПП. Электрогенность

Слайд 52Электротонический потенциал и локальный ответ, их сходство и различие

Электротонический потенциал и локальный ответ, их сходство и различие

Слайд 53Схема регистрации мембранного потенциала клетки (А); мембранный потенциал клетки в

состоянии покоя и его возможные изменения (Б):
1 – деполяризация, 2

– гиперполяризация,
3 – реполяризация
Схема регистрации мембранного потенциала клетки (А); мембранный потенциал клетки в состоянии покоя и его возможные изменения (Б):1

Слайд 54Изменение мембранного потенциала клетки (А) при действии электрического тока различной

силы (Б):


Изменение мембранного потенциала клетки (А) при действии электрического тока различной силы (Б):

Слайд 55ЭЛЕКТРОТОНИЧЕСКИЕ ПОТЕНЦИАЛЫ И ЛОКАЛЬНЫЕ ОТВЕТЫ

ЭЛЕКТРОТОНИЧЕСКИЕ ПОТЕНЦИАЛЫ И ЛОКАЛЬНЫЕ ОТВЕТЫ

Слайд 56ВОЛЬТ-АМПЕРНАЯ ХАРАКТЕРИСТИКА ЭЛЕКТРОТОНИЧЕСКОГО ПОТЕНЦИАЛА

ВОЛЬТ-АМПЕРНАЯ ХАРАКТЕРИСТИКА ЭЛЕКТРОТОНИЧЕСКОГО ПОТЕНЦИАЛА

Слайд 57
МП - мембранный потенциал покоя,
ПД - потенциал действия,
ЛО

- локальный ответ,
КУД - критический уровень деполяризации, СН -

следовая негативность, СП - следовая позитивность,
АЭТ - анэлектротонический потенциал,
КЭТ - катэлектротонический потенциал
МП - мембранный потенциал покоя, ПД - потенциал действия, ЛО - локальный ответ, КУД - критический уровень

Обратная связь

Если не удалось найти и скачать доклад-презентацию, Вы можете заказать его на нашем сайте. Мы постараемся найти нужный Вам материал и отправим по электронной почте. Не стесняйтесь обращаться к нам, если у вас возникли вопросы или пожелания:

Email: Нажмите что бы посмотреть 

Что такое TheSlide.ru?

Это сайт презентации, докладов, проектов в PowerPoint. Здесь удобно  хранить и делиться своими презентациями с другими пользователями.


Для правообладателей

Яндекс.Метрика