Разделы презентаций


Прямая в пространстве

Содержание

Содержание5. Уравнение прямой в пространстве6. Уравнение прямой, проходящей через две точки7. Прямая как линия пересечения двух плоскостей8. Параллельность прямой плоскости9. Угол между двумя прямыми. Условие параллельности и пер...10. Условие принадлежности двух

Слайды и текст этой презентации

Слайд 1ПРЯМАЯ В ПРОСТРАНСТВЕ

ПРЯМАЯ В ПРОСТРАНСТВЕ

Слайд 2Содержание
5. Уравнение прямой в пространстве
6. Уравнение прямой, проходящей через две

точки
7. Прямая как линия пересечения двух плоскостей
8. Параллельность прямой плоскости
9.

Угол между двумя прямыми. Условие параллельности и пер...
10. Условие принадлежности двух прямых к одной плоскости
11. Геометрический смысл неравенства первой степени с тр...
12. Расстояние от точки до плоскости
13. Расстояние от точки до прямой в пространстве
14.Расстояние между скрещивающимися прямыми
15. Угол между прямой и плоскостью

Содержание5. Уравнение прямой в пространстве6. Уравнение прямой, проходящей через две точки7. Прямая как линия пересечения двух плоскостей8.

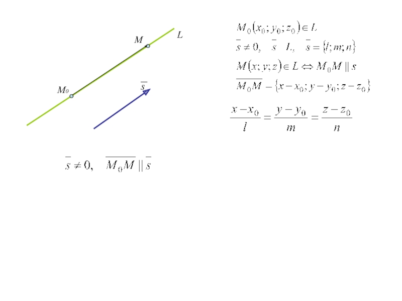
Слайд 35. Уравнение прямой в пространстве

5. Уравнение прямой в пространстве

Слайд 45. Уравнение прямой в пространстве
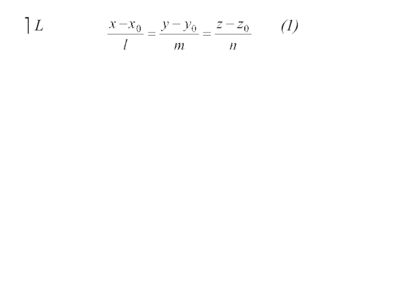
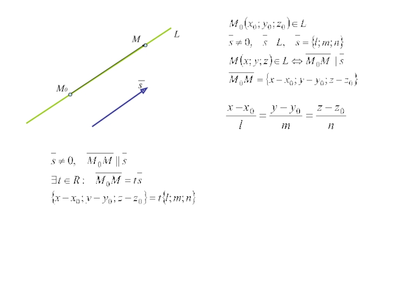
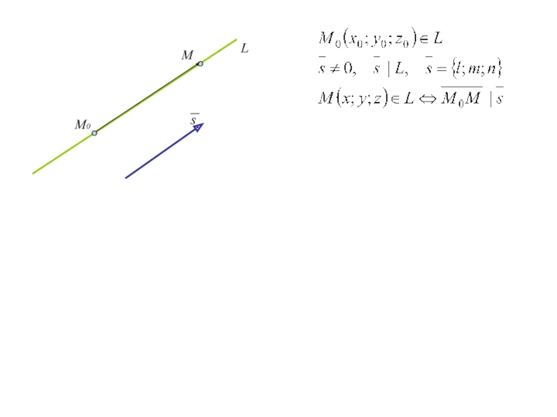
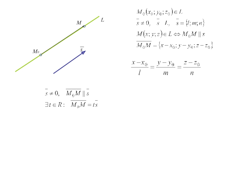
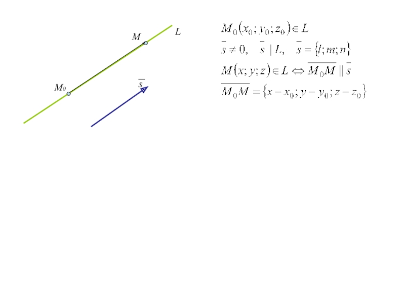
В ДПСК уравнения прямой, проходящей через

точку М0 (x0;y0;z0) и имеющей направляющий вектор s={l;m;n} имеют вид

(1)


5. Уравнение прямой в пространствеВ ДПСК уравнения прямой, проходящей через точку М0 (x0;y0;z0) и имеющей направляющий вектор

Слайд 55. Уравнение прямой в пространстве
В ДСК уравнения прямой, проходящей через

точку М0 (x0;y0;z0) и имеющей направляющий вектор s={l;m;n} имеют вид

(1)

(канонические уравнения прямой)
5. Уравнение прямой в пространствеВ ДСК уравнения прямой, проходящей через точку М0 (x0;y0;z0) и имеющей направляющий вектор

Слайд 65. Уравнение прямой в пространстве
В ДСК уравнения прямой, проходящей через

точку М0 (x0;y0;z0) и имеющей направляющий вектор s={l;m;n} имеют вид

(1)

(канонические уравнения прямой)
В параметрической форме

(2)
5. Уравнение прямой в пространствеВ ДСК уравнения прямой, проходящей через точку М0 (x0;y0;z0) и имеющей направляющий вектор

Слайд 186. Уравнение прямой, проходящей через две точки



6. Уравнение прямой, проходящей через две точки

Слайд 196. Уравнение прямой, проходящей через две точки


6. Уравнение прямой, проходящей через две точки

Слайд 206. Уравнение прямой, проходящей через две точки



M1

M2

6. Уравнение прямой, проходящей через две точкиM1M2

Слайд 216. Уравнение прямой, проходящей через две точки


L

M1

M2

6. Уравнение прямой, проходящей через две точкиLM1M2

Слайд 226. Уравнение прямой, проходящей через две точки


L

M1

M2

6. Уравнение прямой, проходящей через две точкиLM1M2

Слайд 236. Уравнение прямой, проходящей через две точки


L

M1

M2

6. Уравнение прямой, проходящей через две точкиLM1M2

Слайд 246. Уравнение прямой, проходящей через две точки

L

M1

M2

6. Уравнение прямой, проходящей через две точкиLM1M2

Слайд 257. Прямая как линия пересечения двух плоскостей

7. Прямая как линия пересечения двух плоскостей

Слайд 28






П1
П2
L

П1П2L

Слайд 29





П1
П2
L

П1П2L

Слайд 30





П1
П2
L

П1П2L

Слайд 31


Прямую L можно задать уравнениями двух плоскостей

П1
П2
L

Прямую L можно задать уравнениями двух плоскостейП1П2L

Слайд 32


Прямую L можно задать уравнениями двух плоскостей


П1
П2
L

Прямую L можно задать уравнениями двух плоскостейП1П2L

Слайд 33


Прямую L можно задать уравнениями двух плоскостей


(общее уравнение прямой)


П1
П2
L

Прямую L можно задать уравнениями двух плоскостей(общее уравнение прямой)П1П2L

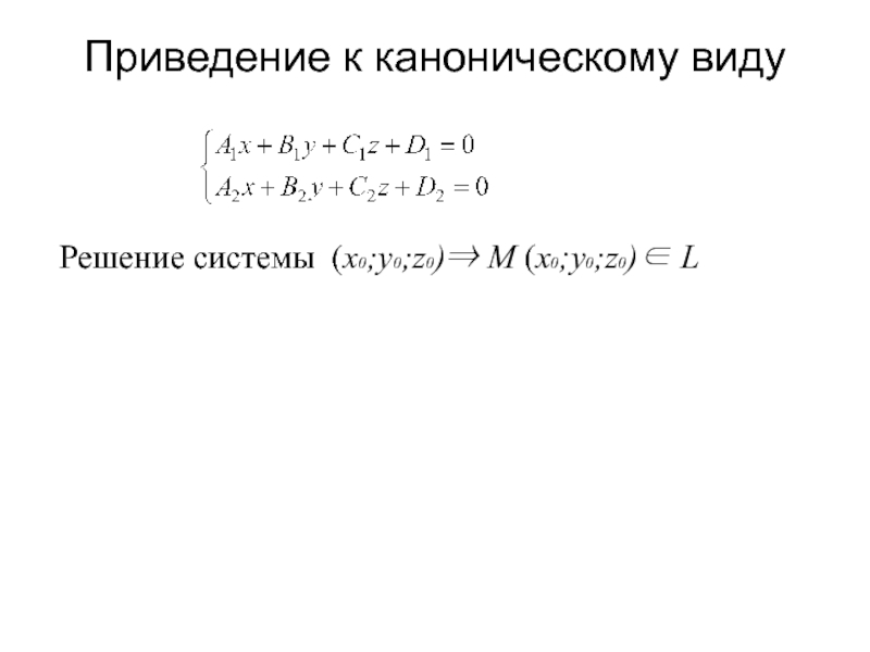
Слайд 34Приведение к каноническому виду

Приведение к каноническому виду

Слайд 35Приведение к каноническому виду


Приведение к каноническому виду

Слайд 36Приведение к каноническому виду
Решение системы (x0;y0;z0)

Приведение к каноническому видуРешение системы (x0;y0;z0)

Слайд 37Приведение к каноническому виду
Решение системы (x0;y0;z0)⇒ M (x0;y0;z0)∈ L

Приведение к каноническому видуРешение системы (x0;y0;z0)⇒ M (x0;y0;z0)∈ L

Слайд 38





П1
П2
L
s

П1П2Ls

Слайд 39




П1
П2
L
n1
s

П1П2Ln1s

Слайд 40




П1
П2
L
s

П1П2Ls

Слайд 41




П1
П2
L

s

П1П2Ls

Слайд 42




П1
П2
L
n2
n1
s

П1П2Ln2n1s

Слайд 43




П1
П2
L
n2
n1
s

П1П2Ln2n1s

Слайд 44




П1
П2
L
n2
n1
s

П1П2Ln2n1s

Слайд 45




П1
П2
L
n2
n1
s

П1П2Ln2n1s

Слайд 46




П1
П2
L
n2
n1
s

П1П2Ln2n1s

Слайд 47


Проверим компланарность вектора s каждой плоскости

П1
П2
L
n2
n1
s

Проверим компланарность вектора s каждой плоскостиП1П2Ln2n1s

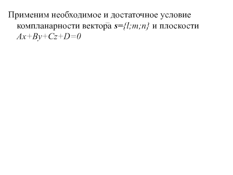
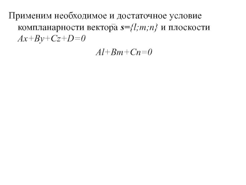
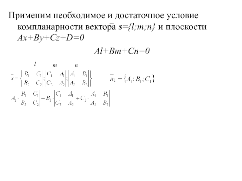
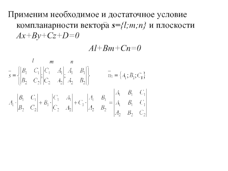
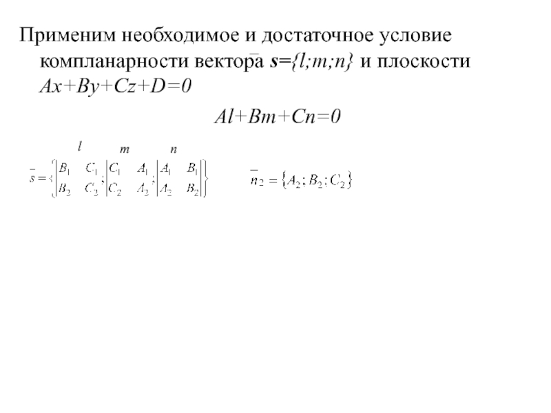
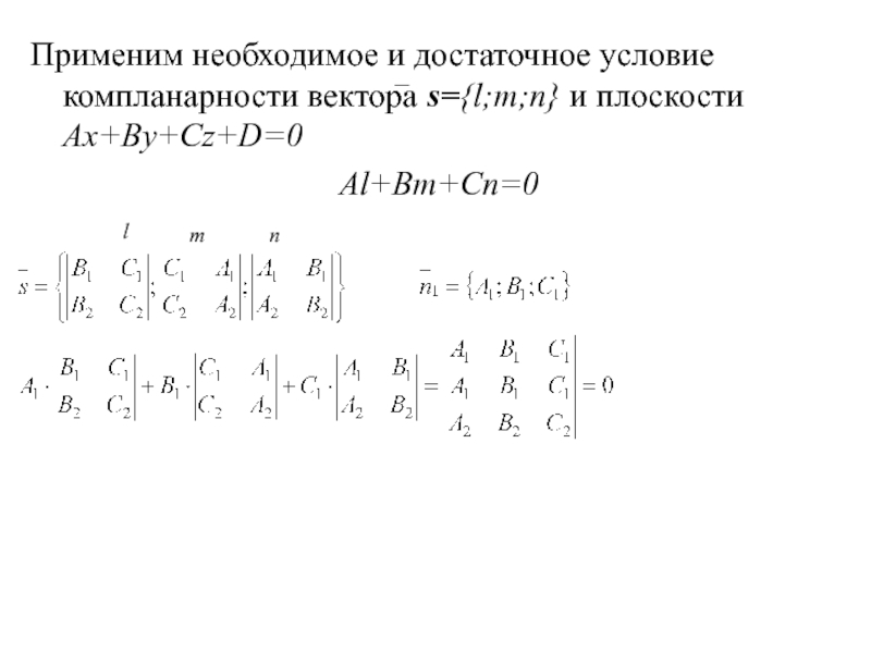
Слайд 48Применим необходимое и достаточное условие компланарности вектора s={l;m;n} и плоскости

Ax+By+Cz+D=0


Применим необходимое и достаточное условие компланарности вектора s={l;m;n} и плоскости Ax+By+Cz+D=0

Слайд 49Применим необходимое и достаточное условие компланарности вектора s={l;m;n} и плоскости

Ax+By+Cz+D=0
Al+Bm+Cn=0


Применим необходимое и достаточное условие компланарности вектора s={l;m;n} и плоскости Ax+By+Cz+D=0Al+Bm+Cn=0

Слайд 50Применим необходимое и достаточное условие компланарности вектора s={l;m;n} и плоскости

Ax+By+Cz+D=0
Al+Bm+Cn=0

Применим необходимое и достаточное условие компланарности вектора s={l;m;n} и плоскости Ax+By+Cz+D=0Al+Bm+Cn=0

Слайд 51Применим необходимое и достаточное условие компланарности вектора s={l;m;n} и плоскости

Ax+By+Cz+D=0
Al+Bm+Cn=0
l
m
n

Применим необходимое и достаточное условие компланарности вектора s={l;m;n} и плоскости Ax+By+Cz+D=0Al+Bm+Cn=0lmn

Слайд 52Применим необходимое и достаточное условие компланарности вектора s={l;m;n} и плоскости

Ax+By+Cz+D=0
Al+Bm+Cn=0
l
m
n

Применим необходимое и достаточное условие компланарности вектора s={l;m;n} и плоскости Ax+By+Cz+D=0Al+Bm+Cn=0lmn

Слайд 53Применим необходимое и достаточное условие компланарности вектора s={l;m;n} и плоскости

Ax+By+Cz+D=0
Al+Bm+Cn=0
l
m
n

Применим необходимое и достаточное условие компланарности вектора s={l;m;n} и плоскости Ax+By+Cz+D=0Al+Bm+Cn=0lmn

Слайд 54Применим необходимое и достаточное условие компланарности вектора s={l;m;n} и плоскости

Ax+By+Cz+D=0
Al+Bm+Cn=0
l
m
n

Применим необходимое и достаточное условие компланарности вектора s={l;m;n} и плоскости Ax+By+Cz+D=0Al+Bm+Cn=0lmn

Слайд 55Применим необходимое и достаточное условие компланарности вектора s={l;m;n} и плоскости

Ax+By+Cz+D=0
Al+Bm+Cn=0
l
m
n

Применим необходимое и достаточное условие компланарности вектора s={l;m;n} и плоскости Ax+By+Cz+D=0Al+Bm+Cn=0lmn

Слайд 56Применим необходимое и достаточное условие компланарности вектора s={l;m;n} и плоскости

Ax+By+Cz+D=0
Al+Bm+Cn=0
l
m
n

Применим необходимое и достаточное условие компланарности вектора s={l;m;n} и плоскости Ax+By+Cz+D=0Al+Bm+Cn=0lmn

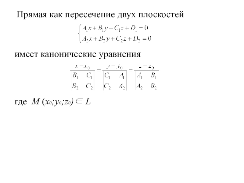
Слайд 57имеет канонические уравнения



где M (x0;y0;z0)∈ L
Прямая как пересечение двух плоскостей

имеет канонические уравнениягде M (x0;y0;z0)∈ LПрямая как пересечение двух плоскостей

Слайд 588. Параллельность прямой плоскости

8. Параллельность прямой плоскости

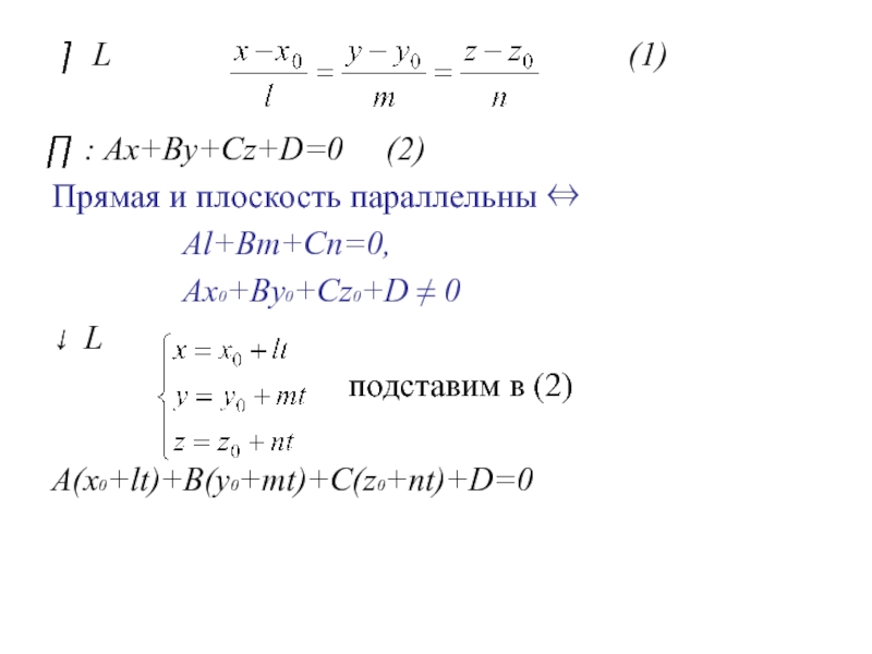
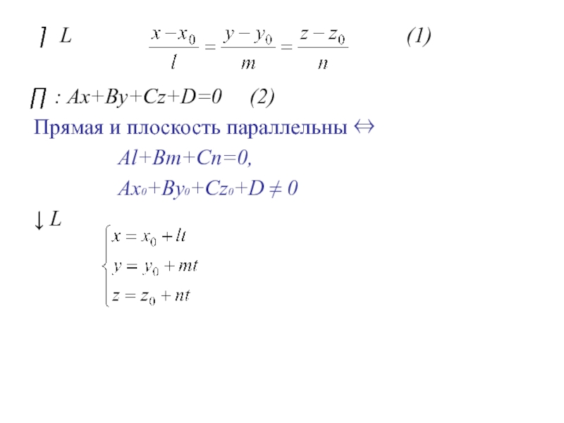
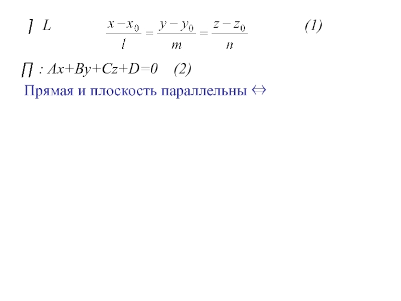
Слайд 59⎤ L

(1)


⎤ L

Слайд 60 L

∏ : Ax+By+Cz+D=0 (2)



(1)

L∏ : Ax+By+Cz+D=0   (2)         (1)

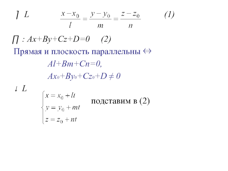
Слайд 61 L

(1)

: Ax+By+Cz+D=0 (2)
Прямая и плоскость параллельны ⇔


L

Слайд 62 L

(1)

: Ax+By+Cz+D=0 (2)
Прямая и плоскость параллельны ⇔
Al+Bm+Cn=0,
Ax0+By0+Cz0+D ≠ 0


L

Слайд 63 L

(1)

: Ax+By+Cz+D=0 (2)
Прямая и плоскость параллельны ⇔
Al+Bm+Cn=0,
Ax0+By0+Cz0+D ≠ 0
↓ L
L

Слайд 64 L

(1)

: Ax+By+Cz+D=0 (2)
Прямая и плоскость параллельны ⇔
Al+Bm+Cn=0,
Ax0+By0+Cz0+D ≠ 0
L
подставим в (2)
L

Слайд 65 L

(1)

: Ax+By+Cz+D=0 (2)
Прямая и плоскость параллельны ⇔
Al+Bm+Cn=0,
Ax0+By0+Cz0+D ≠ 0
L
подставим в (2)

A(x0+lt)+B(y0+mt)+C(z0+nt)+D=0
L

Слайд 66 L

(1)

: Ax+By+Cz+D=0 (2)
Прямая и плоскость параллельны ⇔
Al+Bm+Cn=0,
Ax0+By0+Cz0+D ≠ 0
L
подставим в (2)

A(x0+lt)+B(y0+mt)+C(z0+nt)+D=0
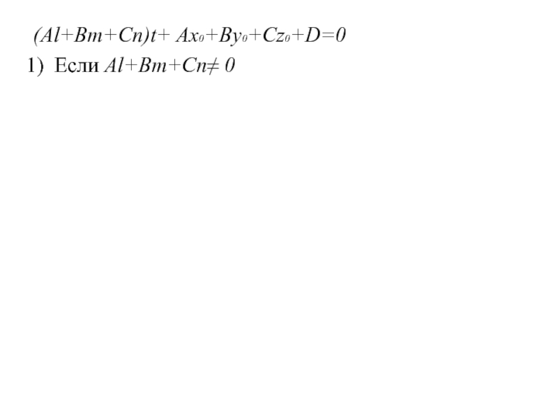
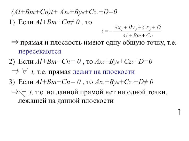
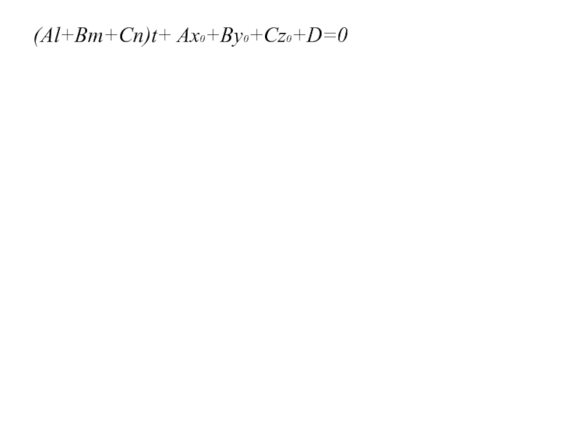
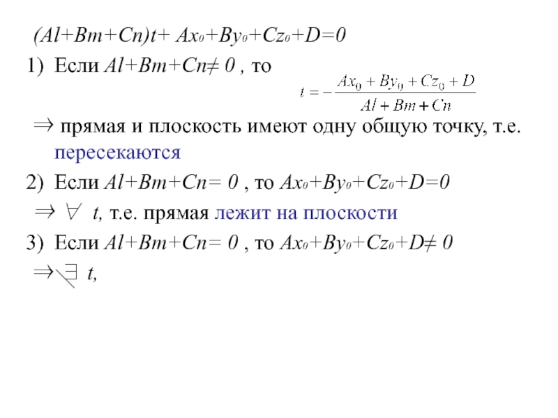
(Al+Bm+Cn)t+ Ax0+By0+Cz0+D=0
L

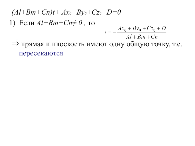
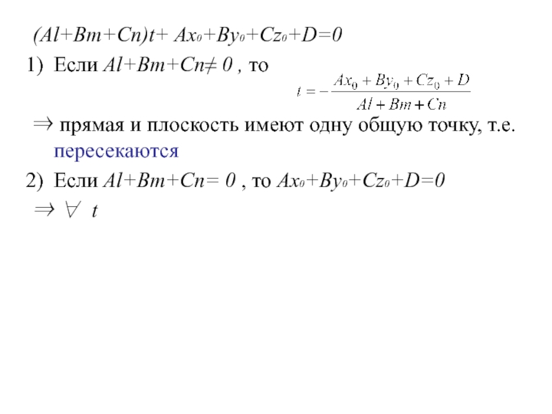
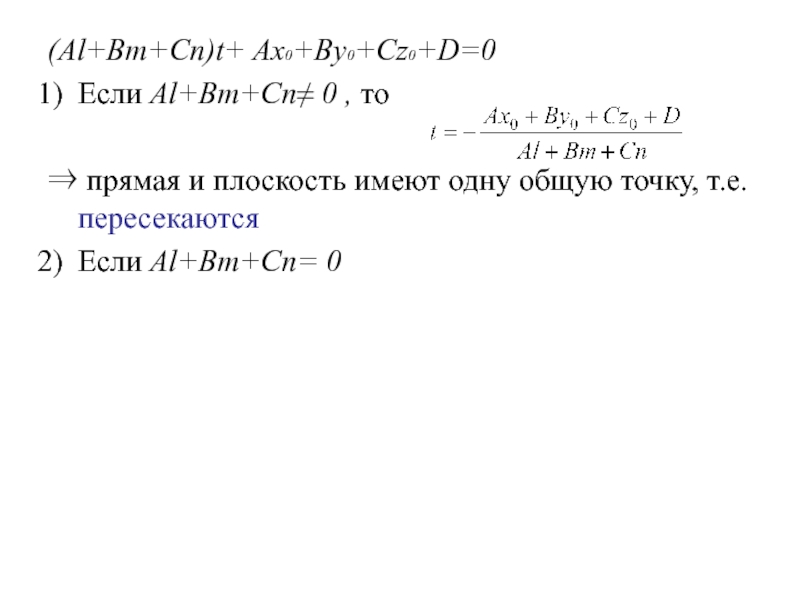
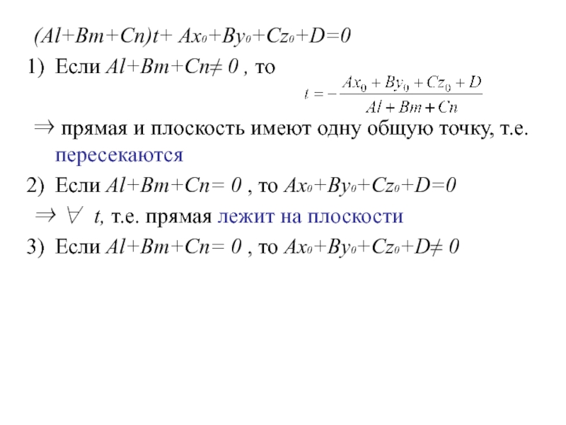
Слайд 67(Al+Bm+Cn)t+ Ax0+By0+Cz0+D=0


(Al+Bm+Cn)t+ Ax0+By0+Cz0+D=0

Слайд 68(Al+Bm+Cn)t+ Ax0+By0+Cz0+D=0
Если Al+Bm+Cn≠ 0


(Al+Bm+Cn)t+ Ax0+By0+Cz0+D=0Если Al+Bm+Cn≠ 0

Слайд 69(Al+Bm+Cn)t+ Ax0+By0+Cz0+D=0
Если Al+Bm+Cn≠ 0 , то

(Al+Bm+Cn)t+ Ax0+By0+Cz0+D=0Если Al+Bm+Cn≠ 0 , то

Слайд 70(Al+Bm+Cn)t+ Ax0+By0+Cz0+D=0
Если Al+Bm+Cn≠ 0 , то

⇒ прямая и плоскость

имеют одну общую точку, т.е. пересекаются


(Al+Bm+Cn)t+ Ax0+By0+Cz0+D=0Если Al+Bm+Cn≠ 0 , то ⇒ прямая и плоскость имеют одну общую точку, т.е. пересекаются

Слайд 71(Al+Bm+Cn)t+ Ax0+By0+Cz0+D=0
Если Al+Bm+Cn≠ 0 , то

⇒ прямая и плоскость

имеют одну общую точку, т.е. пересекаются
Если Al+Bm+Cn= 0

(Al+Bm+Cn)t+ Ax0+By0+Cz0+D=0Если Al+Bm+Cn≠ 0 , то ⇒ прямая и плоскость имеют одну общую точку, т.е. пересекаютсяЕсли Al+Bm+Cn=

Слайд 72(Al+Bm+Cn)t+ Ax0+By0+Cz0+D=0
Если Al+Bm+Cn≠ 0 , то

⇒ прямая и плоскость

имеют одну общую точку, т.е. пересекаются
Если Al+Bm+Cn= 0 , то

Ax0+By0+Cz0+D=0


(Al+Bm+Cn)t+ Ax0+By0+Cz0+D=0Если Al+Bm+Cn≠ 0 , то ⇒ прямая и плоскость имеют одну общую точку, т.е. пересекаютсяЕсли Al+Bm+Cn=

Слайд 73(Al+Bm+Cn)t+ Ax0+By0+Cz0+D=0
Если Al+Bm+Cn≠ 0 , то

⇒ прямая и плоскость

имеют одну общую точку, т.е. пересекаются
Если Al+Bm+Cn= 0 , то

Ax0+By0+Cz0+D=0
⇒ ∀ t


(Al+Bm+Cn)t+ Ax0+By0+Cz0+D=0Если Al+Bm+Cn≠ 0 , то ⇒ прямая и плоскость имеют одну общую точку, т.е. пересекаютсяЕсли Al+Bm+Cn=

Слайд 74(Al+Bm+Cn)t+ Ax0+By0+Cz0+D=0
Если Al+Bm+Cn≠ 0 , то

⇒ прямая и плоскость

имеют одну общую точку, т.е. пересекаются
Если Al+Bm+Cn= 0 , то

Ax0+By0+Cz0+D=0
⇒ ∀ t, т.е. прямая лежит на плоскости


(Al+Bm+Cn)t+ Ax0+By0+Cz0+D=0Если Al+Bm+Cn≠ 0 , то ⇒ прямая и плоскость имеют одну общую точку, т.е. пересекаютсяЕсли Al+Bm+Cn=

Слайд 75(Al+Bm+Cn)t+ Ax0+By0+Cz0+D=0
Если Al+Bm+Cn≠ 0 , то

⇒ прямая и плоскость

имеют одну общую точку, т.е. пересекаются
Если Al+Bm+Cn= 0 , то

Ax0+By0+Cz0+D=0
⇒ ∀ t, т.е. прямая лежит на плоскости
Если Al+Bm+Cn= 0 , то Ax0+By0+Cz0+D≠ 0


(Al+Bm+Cn)t+ Ax0+By0+Cz0+D=0Если Al+Bm+Cn≠ 0 , то ⇒ прямая и плоскость имеют одну общую точку, т.е. пересекаютсяЕсли Al+Bm+Cn=

Слайд 76(Al+Bm+Cn)t+ Ax0+By0+Cz0+D=0
Если Al+Bm+Cn≠ 0 , то

⇒ прямая и плоскость

имеют одну общую точку, т.е. пересекаются
Если Al+Bm+Cn= 0 , то

Ax0+By0+Cz0+D=0
⇒ ∀ t, т.е. прямая лежит на плоскости
Если Al+Bm+Cn= 0 , то Ax0+By0+Cz0+D≠ 0
⇒ ∃ t,


(Al+Bm+Cn)t+ Ax0+By0+Cz0+D=0Если Al+Bm+Cn≠ 0 , то ⇒ прямая и плоскость имеют одну общую точку, т.е. пересекаютсяЕсли Al+Bm+Cn=

Слайд 77(Al+Bm+Cn)t+ Ax0+By0+Cz0+D=0
Если Al+Bm+Cn≠ 0 , то

⇒ прямая и плоскость

имеют одну общую точку, т.е. пересекаются
Если Al+Bm+Cn= 0 , то

Ax0+By0+Cz0+D=0
⇒ ∀ t, т.е. прямая лежит на плоскости
Если Al+Bm+Cn= 0 , то Ax0+By0+Cz0+D≠ 0
⇒ ∃ t, т.е. на данной прямой нет ни одной точки, лежащей на данной плоскости



(Al+Bm+Cn)t+ Ax0+By0+Cz0+D=0Если Al+Bm+Cn≠ 0 , то ⇒ прямая и плоскость имеют одну общую точку, т.е. пересекаютсяЕсли Al+Bm+Cn=

Слайд 78(Al+Bm+Cn)t+ Ax0+By0+Cz0+D=0
Если Al+Bm+Cn≠ 0 , то

⇒ прямая и плоскость

имеют одну общую точку, т.е. пересекаются
Если Al+Bm+Cn= 0 , то

Ax0+By0+Cz0+D=0
⇒ ∀ t, т.е. прямая лежит на плоскости
Если Al+Bm+Cn= 0 , то Ax0+By0+Cz0+D≠ 0
⇒ ∃ t, т.е. на данной прямой нет ни одной точки, лежащей на данной плоскости, прямая параллельна плоскости



(Al+Bm+Cn)t+ Ax0+By0+Cz0+D=0Если Al+Bm+Cn≠ 0 , то ⇒ прямая и плоскость имеют одну общую точку, т.е. пересекаютсяЕсли Al+Bm+Cn=

Слайд 799. Угол между двумя прямыми. Условие параллельности и перпендикулярности прямых

9. Угол между двумя прямыми. Условие параллельности и перпендикулярности прямых

Слайд 809. Угол между двумя прямыми. Условие параллельности и перпендикулярности прямых


L1

9. Угол между двумя прямыми. Условие параллельности и перпендикулярности прямыхL1

Слайд 819. Угол между двумя прямыми. Условие параллельности и перпендикулярности прямых



L1
L2

9. Угол между двумя прямыми. Условие параллельности и перпендикулярности прямыхL1L2

Слайд 829. Угол между двумя прямыми. Условие параллельности и перпендикулярности прямых


L1
L2

9. Угол между двумя прямыми. Условие параллельности и перпендикулярности прямыхL1L2

Слайд 839. Угол между двумя прямыми. Условие параллельности и перпендикулярности прямых


L1
L2

9. Угол между двумя прямыми. Условие параллельности и перпендикулярности прямыхL1L2

Слайд 849. Угол между двумя прямыми. Условие параллельности и перпендикулярности прямых


L1
L2

9. Угол между двумя прямыми. Условие параллельности и перпендикулярности прямыхL1L2

Слайд 859. Угол между двумя прямыми. Условие параллельности и перпендикулярности прямых


L1
L2

9. Угол между двумя прямыми. Условие параллельности и перпендикулярности прямыхL1L2

Слайд 869. Угол между двумя прямыми. Условие параллельности и перпендикулярности прямых


L1
L2

9. Угол между двумя прямыми. Условие параллельности и перпендикулярности прямыхL1L2

Слайд 879. Угол между двумя прямыми. Условие параллельности и перпендикулярности прямых


L1
L2

9. Угол между двумя прямыми. Условие параллельности и перпендикулярности прямыхL1L2

Слайд 889. Угол между двумя прямыми. Условие параллельности и перпендикулярности прямых

L1
L2

9. Угол между двумя прямыми. Условие параллельности и перпендикулярности прямыхL1L2

Слайд 899. Угол между двумя прямыми. Условие параллельности и перпендикулярности прямых

L1
L2

9. Угол между двумя прямыми. Условие параллельности и перпендикулярности прямыхL1L2

Слайд 909. Угол между двумя прямыми. Условие параллельности и перпендикулярности прямых
L1
L2

9. Угол между двумя прямыми. Условие параллельности и перпендикулярности прямыхL1L2

Слайд 919. Угол между двумя прямыми. Условие параллельности и перпендикулярности прямых
(угол

между двумя прямыми L1 и L2)
L1
L2

9. Угол между двумя прямыми. Условие параллельности и перпендикулярности прямых(угол между двумя прямыми L1 и L2)L1L2

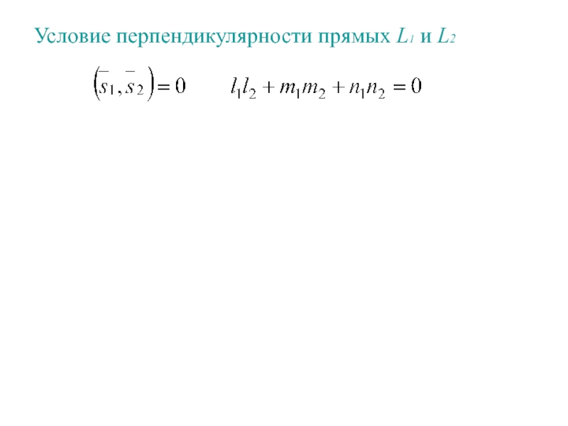
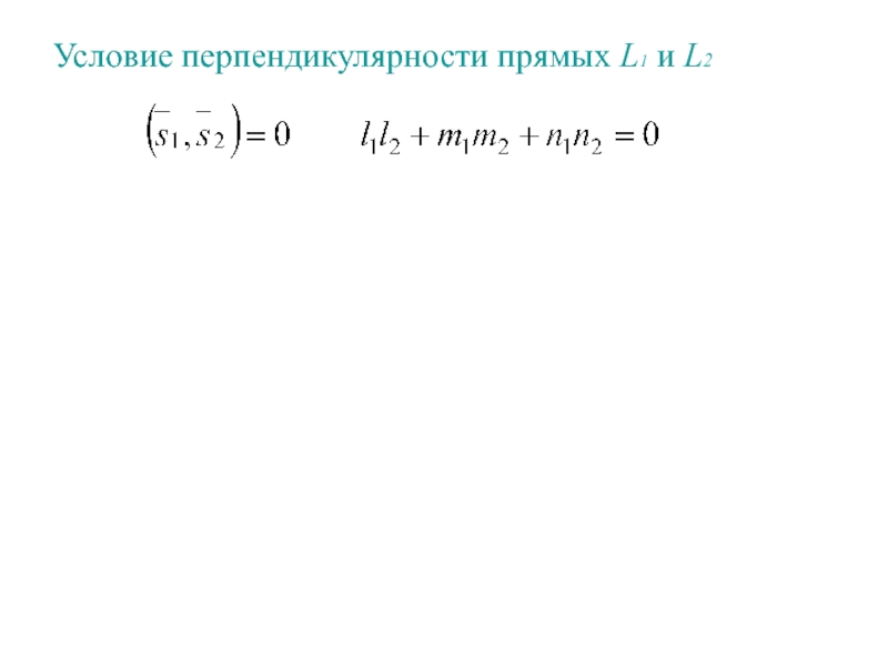
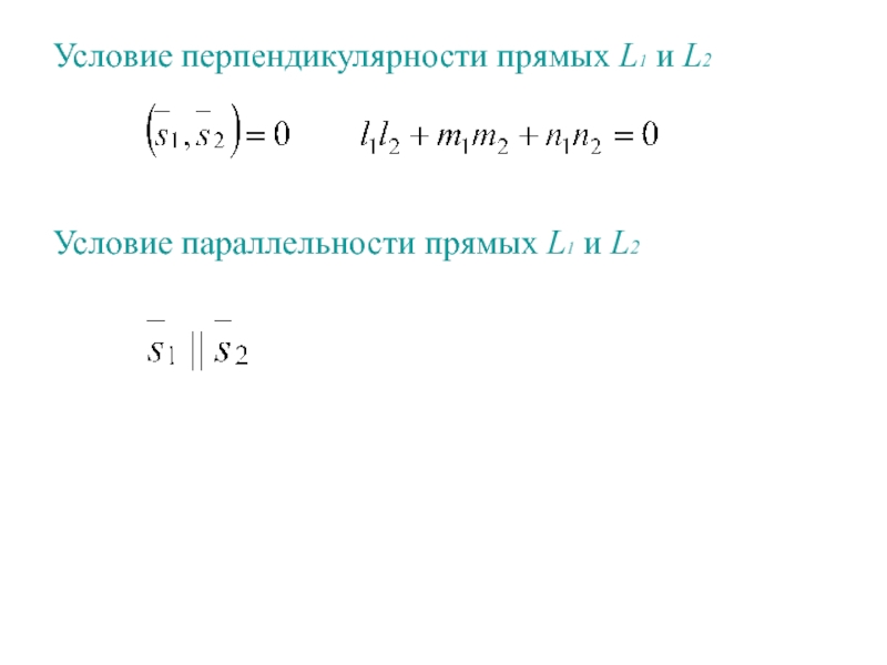
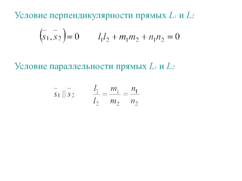
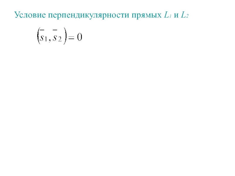
Слайд 92Условие перпендикулярности прямых L1 и L2


Условие перпендикулярности прямых L1 и L2

Слайд 93Условие перпендикулярности прямых L1 и L2

Условие перпендикулярности прямых L1 и L2

Слайд 94Условие перпендикулярности прямых L1 и L2

Условие перпендикулярности прямых L1 и L2

Слайд 95Условие перпендикулярности прямых L1 и L2

Условие перпендикулярности прямых L1 и L2

Слайд 96Условие перпендикулярности прямых L1 и L2





Условие параллельности прямых L1 и

L2

Условие перпендикулярности прямых L1 и L2Условие параллельности прямых L1 и L2

Слайд 97Условие перпендикулярности прямых L1 и L2





Условие параллельности прямых L1 и

Условие перпендикулярности прямых L1 и L2Условие параллельности прямых L1 и L2

Слайд 98Условие перпендикулярности прямых L1 и L2





Условие параллельности прямых L1 и

Условие перпендикулярности прямых L1 и L2Условие параллельности прямых L1 и L2

Слайд 99Условие перпендикулярности прямых L1 и L2





Условие параллельности прямых L1 и

Условие перпендикулярности прямых L1 и L2Условие параллельности прямых L1 и L2

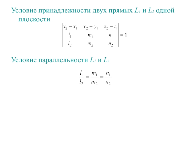
Слайд 10010. Условие принадлежности двух прямых к одной плоскости

10. Условие принадлежности двух прямых к одной плоскости

Слайд 102L1 и L2 могут:


L1 и L2  могут:

Слайд 103L1 и L2 могут:
пересекаться


L1 и L2  могут:пересекаться

Слайд 104L1 и L2 могут:
Пересекаться
Быть параллельными


L1 и L2  могут:ПересекатьсяБыть параллельными

Слайд 105L1 и L2 могут:
Пересекаться
Быть параллельными
Скрещиваться (прямые не лежат в

одной плоскости)


L1 и L2  могут:ПересекатьсяБыть параллельнымиСкрещиваться (прямые не лежат в одной плоскости)

Слайд 106
L1 и L2 могут:
Пересекаться
Быть параллельными
Скрещиваться (прямые не лежат в

одной плоскости)


L1 и L2  могут:ПересекатьсяБыть параллельнымиСкрещиваться (прямые не лежат в одной плоскости)

Слайд 107
L1 и L2 могут:
Пересекаться
Быть параллельными
Скрещиваться (прямые не лежат в

одной плоскости)



L1 и L2  могут:ПересекатьсяБыть параллельнымиСкрещиваться (прямые не лежат в одной плоскости)

Слайд 117Условие компланарности трех векторов


М1
М2

Условие компланарности трех векторовМ1М2

Слайд 118Условие компланарности трех векторов


М1
М2

Условие компланарности трех векторовМ1М2

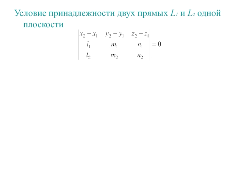
Слайд 119Условие принадлежности двух прямых L1 и L2 одной плоскости

Условие принадлежности двух прямых L1 и L2 одной плоскости

Слайд 120Условие принадлежности двух прямых L1 и L2 одной плоскости



Условие параллельности

L1 и L2






Условие принадлежности двух прямых L1 и L2 одной плоскостиУсловие параллельности L1 и L2

Слайд 12111. Геометрический смысл неравенства первой степени с тремя неизвестными

11. Геометрический смысл неравенства первой степени с тремя неизвестными

Слайд 122Теорема: Пусть относительно ДПСК плоскость задана общим уравнением Ax+By+Cz+D=0. Тогда

для координат (x,y,z) всех точек, лежащих по одну сторону от

этой плоскости выполняется неравенство Ax+By+Cz+D>0, а для координат (x,y,z) всех точек, лежащих по другую сторону от этой плоскости выполняется неравенство Ax+By+Cz+D<0
Теорема: Пусть относительно ДПСК плоскость задана общим уравнением Ax+By+Cz+D=0. Тогда для координат (x,y,z) всех точек, лежащих по

Слайд 123Полупространство, для координат всех точек которых Ax+By+Cz+D>0 , будем называть

положительным полупространством
Полупространство, для координат всех точек которых Ax+By+Cz+D

называть отрицательным полупространством

+

+

+

+

+

+

+

+

Ax+By+Cz+D>0

Ax+By+Cz+D<0

-

-

-

-

-

-

-

Полупространство, для координат всех точек которых Ax+By+Cz+D>0 , будем называть положительным полупространствомПолупространство, для координат всех точек которых

Слайд 124Теорема: Пусть относительно ДПСК плоскость задана общим уравнением Ax+By+Cz+D=0. Тогда

если отложить нормальный вектор этой плоскости от любой точки этой

плоскости, то конец отложенного вектора будет находиться в положительном полупространстве от данной плоскости



Теорема: Пусть относительно ДПСК плоскость задана общим уравнением Ax+By+Cz+D=0. Тогда если отложить нормальный вектор этой плоскости от

Слайд 12512. Расстояние от точки до плоскости

12. Расстояние от точки до плоскости

Слайд 12612. Расстояние от точки до плоскости


П

12. Расстояние от точки до плоскостиП

Слайд 12712. Расстояние от точки до плоскости
П : Ax+By+Cz+D=0



П

12. Расстояние от точки до плоскостиП : Ax+By+Cz+D=0П

Слайд 12812. Расстояние от точки до плоскости
П : Ax+By+Cz+D=0
M1(x1;y1;z1)∉ П



П

М1

12. Расстояние от точки до плоскостиП : Ax+By+Cz+D=0M1(x1;y1;z1)∉ ППМ1

Слайд 12912. Расстояние от точки до плоскости
П : Ax+By+Cz+D=0
M1(x1;y1;z1)∉ П

n ⊥ П



П

М1
n

12. Расстояние от точки до плоскостиП : Ax+By+Cz+D=0M1(x1;y1;z1)∉ П     n ⊥ ППМ1n

Слайд 13012. Расстояние от точки до плоскости
П : Ax+By+Cz+D=0
M1(x1;y1;z1)∉ П

n ⊥ П
M0(x0;y0;z0)∈ П



П
n

М0

12. Расстояние от точки до плоскостиП : Ax+By+Cz+D=0M1(x1;y1;z1)∉ П     n ⊥ П

Слайд 13112. Расстояние от точки до плоскости
П : Ax+By+Cz+D=0
M1(x1;y1;z1)∉ П

n ⊥ П
M0(x0;y0;z0)∈ П
d=d(M1,П)



П
n

М0

12. Расстояние от точки до плоскостиП : Ax+By+Cz+D=0M1(x1;y1;z1)∉ П     n ⊥ П

Слайд 13212. Расстояние от точки до плоскости
П : Ax+By+Cz+D=0
M1(x1;y1;z1)∉ П

n ⊥ П
M0(x0;y0;z0)∈ П
d=d(M1,П)



П
n

М0
d

12. Расстояние от точки до плоскостиП : Ax+By+Cz+D=0M1(x1;y1;z1)∉ П     n ⊥ П

Слайд 13312. Расстояние от точки до плоскости
П : Ax+By+Cz+D=0
M1(x1;y1;z1)∉ П

n ⊥ П
M0(x0;y0;z0)∈ П
d=d(M1,П)


П
n

М0
d

12. Расстояние от точки до плоскостиП : Ax+By+Cz+D=0M1(x1;y1;z1)∉ П     n ⊥ П

Слайд 13412. Расстояние от точки до плоскости
П : Ax+By+Cz+D=0
M1(x1;y1;z1)∉ П

n ⊥ П
M0(x0;y0;z0)∈ П
d=d(M1,П)


П
n

М0
d

12. Расстояние от точки до плоскостиП : Ax+By+Cz+D=0M1(x1;y1;z1)∉ П     n ⊥ П

Слайд 13512. Расстояние от точки до плоскости
П : Ax+By+Cz+D=0
M1(x1;y1;z1)∉ П

n ⊥ П
M0(x0;y0;z0)∈ П
d=d(M1,П)

П
n

М0
d

12. Расстояние от точки до плоскостиП : Ax+By+Cz+D=0M1(x1;y1;z1)∉ П     n ⊥ П

Слайд 13612. Расстояние от точки до плоскости
П : Ax+By+Cz+D=0
M1(x1;y1;z1)∉ П

n ⊥ П
M0(x0;y0;z0)∈ П
d=d(M1,П)

П
n

М0
d

12. Расстояние от точки до плоскостиП : Ax+By+Cz+D=0M1(x1;y1;z1)∉ П     n ⊥ П

Слайд 13712. Расстояние от точки до плоскости
П : Ax+By+Cz+D=0
M1(x1;y1;z1)∉ П

n ⊥ П
M0(x0;y0;z0)∈ П
d=d(M1,П)

П
n

М0
d

12. Расстояние от точки до плоскостиП : Ax+By+Cz+D=0M1(x1;y1;z1)∉ П     n ⊥ П

Слайд 13812. Расстояние от точки до плоскости
П : Ax+By+Cz+D=0
M1(x1;y1;z1)∉ П

n ⊥ П
M0(x0;y0;z0)∈ П
d=d(M1,П)

П
n

М0
d
т.к.

M0(x0;y0;z0)∈ П ⇒ Ax0+By0+Cz0+D=0

12. Расстояние от точки до плоскостиП : Ax+By+Cz+D=0M1(x1;y1;z1)∉ П     n ⊥ П

Слайд 139 Расстояние от точки M1(x1;y1;z1)

до плоскости Ax+By+Cz+D=0

Расстояние от точки M1(x1;y1;z1)

Слайд 14013. Расстояние от точки до прямой в пространстве

13. Расстояние от точки до прямой в пространстве

Слайд 14113. Расстояние от точки до прямой в пространстве


L

13. Расстояние от точки до прямой в пространствеL

Слайд 14213. Расстояние от точки до прямой в пространстве
M1(x1;y1;z1)∉ L


L

M1

13. Расстояние от точки до прямой в пространствеM1(x1;y1;z1)∉ LLM1

Слайд 14313. Расстояние от точки до прямой в пространстве
M1(x1;y1;z1)∉ L


L

M1

13. Расстояние от точки до прямой в пространствеM1(x1;y1;z1)∉ LLM1

Слайд 14413. Расстояние от точки до прямой в пространстве
M1(x1;y1;z1)∉ L
s={l;m;n} ,

M0(x0;y0;z0)∈ L


L

M1

13. Расстояние от точки до прямой в пространствеM1(x1;y1;z1)∉ Ls={l;m;n} , M0(x0;y0;z0)∈ LLM1

Слайд 14513. Расстояние от точки до прямой в пространстве
M1(x1;y1;z1)∉ L
s={l;m;n} ,

M0(x0;y0;z0)∈ L


L

M1

M0

13. Расстояние от точки до прямой в пространствеM1(x1;y1;z1)∉ Ls={l;m;n} , M0(x0;y0;z0)∈ LLM1M0

Слайд 14613. Расстояние от точки до прямой в пространстве
M1(x1;y1;z1)∉ L
s={l;m;n} ,

M0(x0;y0;z0)∈ L


L

M1

M0
s

13. Расстояние от точки до прямой в пространствеM1(x1;y1;z1)∉ Ls={l;m;n} , M0(x0;y0;z0)∈ LLM1M0s

Слайд 14713. Расстояние от точки до прямой в пространстве
M1(x1;y1;z1)∉ L
s={l;m;n} ,

M0(x0;y0;z0)∈ L


13. Расстояние от точки до прямой в пространствеM1(x1;y1;z1)∉ Ls={l;m;n} , M0(x0;y0;z0)∈ L

Слайд 14813. Расстояние от точки до прямой в пространстве
M1(x1;y1;z1)∉ L
s={l;m;n} ,

M0(x0;y0;z0)∈ L


13. Расстояние от точки до прямой в пространствеM1(x1;y1;z1)∉ Ls={l;m;n} , M0(x0;y0;z0)∈ L

Слайд 14913. Расстояние от точки до прямой в пространстве
M1(x1;y1;z1)∉ L
s={l;m;n} ,

M0(x0;y0;z0)∈ L


13. Расстояние от точки до прямой в пространствеM1(x1;y1;z1)∉ Ls={l;m;n} , M0(x0;y0;z0)∈ L

Слайд 15013. Расстояние от точки до прямой в пространстве
M1(x1;y1;z1)∉ L
s={l;m;n} ,

M0(x0;y0;z0)∈ L


L

M1
M0
s

13. Расстояние от точки до прямой в пространствеM1(x1;y1;z1)∉ Ls={l;m;n} , M0(x0;y0;z0)∈ LLM1M0s

Слайд 15113. Расстояние от точки до прямой в пространстве
M1(x1;y1;z1)∉ L
s={l;m;n} ,

M0(x0;y0;z0)∈ L

L

M1
M0
s




13. Расстояние от точки до прямой в пространствеM1(x1;y1;z1)∉ Ls={l;m;n} , M0(x0;y0;z0)∈ LLM1M0s

Слайд 15213. Расстояние от точки до прямой в пространстве
M1(x1;y1;z1)∉ L
s={l;m;n} ,

M0(x0;y0;z0)∈ L

L

M1
M0
s




13. Расстояние от точки до прямой в пространствеM1(x1;y1;z1)∉ Ls={l;m;n} , M0(x0;y0;z0)∈ LLM1M0s

Слайд 15313. Расстояние от точки до прямой в пространстве
M1(x1;y1;z1)∉ L
s={l;m;n} ,

M0(x0;y0;z0)∈ L

L

M1
M0
s





13. Расстояние от точки до прямой в пространствеM1(x1;y1;z1)∉ Ls={l;m;n} , M0(x0;y0;z0)∈ LLM1M0s

Слайд 155 Расстояние от точки M1(x1;y1;z1) до прямой






Расстояние  от точки  M1(x1;y1;z1)  до прямой

Слайд 15614.Расстояние между скрещивающимися прямыми

14.Расстояние между скрещивающимися прямыми

Слайд 15714.Расстояние между скрещивающимися прямыми

14.Расстояние между скрещивающимися прямыми

Слайд 15814.Расстояние между скрещивающимися прямыми

14.Расстояние между скрещивающимися прямыми

Слайд 15914.Расстояние между скрещивающимися прямыми




M1
M2
s1
s2

14.Расстояние между скрещивающимися прямымиM1M2s1s2

Слайд 16014.Расстояние между скрещивающимися прямыми




M1
M2
s1
s2
d

14.Расстояние между скрещивающимися прямымиM1M2s1s2d

Слайд 16114.Расстояние между скрещивающимися прямыми



M1
M2
s1
s2
d

14.Расстояние между скрещивающимися прямымиM1M2s1s2d

Слайд 16214.Расстояние между скрещивающимися прямыми



M1
M2
s1
s2
d

L

14.Расстояние между скрещивающимися прямымиM1M2s1s2dL

Слайд 16314.Расстояние между скрещивающимися прямыми



M1
M2
s1
s2
d

L

14.Расстояние между скрещивающимися прямымиM1M2s1s2dL

Слайд 16414.Расстояние между скрещивающимися прямыми



M1
M2
s1
s2
d

L


14.Расстояние между скрещивающимися прямымиM1M2s1s2dL

Слайд 16514.Расстояние между скрещивающимися прямыми



M1
M2
s1
s2
d

L



14.Расстояние между скрещивающимися прямымиM1M2s1s2dL

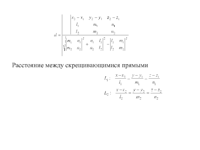
Слайд 168Расстояние между скрещивающимися прямыми

Расстояние между скрещивающимися прямыми

Слайд 16915. Угол между прямой и плоскостью

15. Угол между прямой и плоскостью

Слайд 17015. Угол между прямой и плоскостью




П : Ax+By+Cz+D=0
П

15. Угол между прямой и плоскостьюП : Ax+By+Cz+D=0П

Слайд 17115. Угол между прямой и плоскостью



П : Ax+By+Cz+D=0
П

15. Угол между прямой и плоскостьюП : Ax+By+Cz+D=0П

Слайд 17215. Угол между прямой и плоскостью



П : Ax+By+Cz+D=0
П


ϕ

15. Угол между прямой и плоскостьюП : Ax+By+Cz+D=0Пϕ

Слайд 17315. Угол между прямой и плоскостью



П : Ax+By+Cz+D=0
П

ϕ

15. Угол между прямой и плоскостьюП : Ax+By+Cz+D=0Пϕ

Слайд 17415. Угол между прямой и плоскостью



П : Ax+By+Cz+D=0
П

ϕ

15. Угол между прямой и плоскостьюП : Ax+By+Cz+D=0Пϕ

Слайд 17515. Угол между прямой и плоскостью



П : Ax+By+Cz+D=0
П

ϕ



α

15. Угол между прямой и плоскостьюП : Ax+By+Cz+D=0Пϕα

Слайд 17615. Угол между прямой и плоскостью


П : Ax+By+Cz+D=0
П

ϕ



α

15. Угол между прямой и плоскостьюП : Ax+By+Cz+D=0Пϕα

Слайд 17715. Угол между прямой и плоскостью

П : Ax+By+Cz+D=0
П

ϕ



α


15. Угол между прямой и плоскостьюП : Ax+By+Cz+D=0Пϕα

Слайд 17815. Угол между прямой и плоскостью

П : Ax+By+Cz+D=0
П

ϕ



α



15. Угол между прямой и плоскостьюП : Ax+By+Cz+D=0Пϕα

Слайд 17915. Угол между прямой и плоскостью

П : Ax+By+Cz+D=0
П

ϕ



α



15. Угол между прямой и плоскостьюП : Ax+By+Cz+D=0Пϕα

Обратная связь

Если не удалось найти и скачать доклад-презентацию, Вы можете заказать его на нашем сайте. Мы постараемся найти нужный Вам материал и отправим по электронной почте. Не стесняйтесь обращаться к нам, если у вас возникли вопросы или пожелания:

Email: Нажмите что бы посмотреть 

Что такое TheSlide.ru?

Это сайт презентации, докладов, проектов в PowerPoint. Здесь удобно  хранить и делиться своими презентациями с другими пользователями.


Для правообладателей

Яндекс.Метрика