Разделы презентаций


3-лек-А.ppt

1.7 Многоэлектронный атомZэ = Z - σn,lZэ - эффективный заряд ядра σn,l - константы экранирования

Слайды и текст этой презентации

Слайд 1Радиальное распределение электронной плотности

Радиальное распределение электронной плотности

Слайд 21.7 Многоэлектронный атом
Zэ = Z - σn,l
Zэ - эффективный заряд

ядра
σn,l - константы экранирования

1.7 Многоэлектронный атомZэ = Z - σn,lZэ - эффективный заряд ядра σn,l - константы экранирования

Слайд 3Зависимость энергии орбитали от Z
E1s < E2s < E2p

E3s < E3p < E4s < E3d < E4p

E5s < E4d < …
Зависимость энергии орбитали от Z E1s < E2s < E2p< E3s < E3p < E4s < E3d

Слайд 4Таблица орбиталей











Таблица орбиталей

Слайд 5Правила заселения орбиталей:
1. Принцип минимума энергии электронов.
2. Принцип (запрет)

Паули
3. Правило Хунда


Правила заселения орбиталей:1. Принцип минимума энергии электронов. 2. Принцип (запрет) Паули 3. Правило Хунда

Слайд 61.8 Периодическая таблица элементов

1.8 Периодическая таблица элементов

Слайд 7Периодическая таблица элементов
ns2np6 - благородные (инертные) газы (0 группа)
Типичные

элементы:
s- и p-элементы (главные группы)
s- элементы (1-2 группы)

-nsx - x ≤ 2
p-элементы (13-17 группы) - ns2npy y < 6
Переходные элементы (d-металлы) - ns2(n-1)dy - (3-12 группы)

Валентные электроны – электроны, принимающие участие в образовании химической связи.

Периодическая таблица элементовns2np6 - благородные (инертные) газы (0 группа) Типичные элементы: s- и p-элементы (главные группы) s-

Слайд 81.9 Физико-химические характеристики атома.
Радиус атома и иона

1.9 Физико-химические характеристики атома.Радиус атома и иона

Слайд 9Радиус иона

Радиус иона

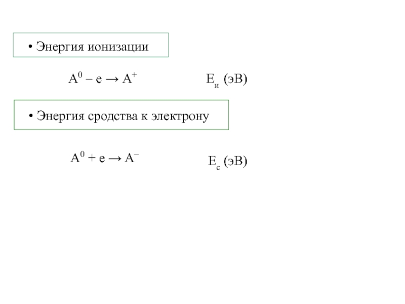
Слайд 10Eи (эВ)
Энергия ионизации
А0 – е → А+
Энергия

сродства к электрону
A0 + e → A–
Eс (эВ)

Eи (эВ) Энергия ионизации А0 – е → А+ Энергия сродства к электронуA0 + e → A–Eс

Слайд 11Электроотрицательность
по Малликену
по Полингу

Электроотрицательностьпо Малликену по Полингу

Обратная связь

Если не удалось найти и скачать доклад-презентацию, Вы можете заказать его на нашем сайте. Мы постараемся найти нужный Вам материал и отправим по электронной почте. Не стесняйтесь обращаться к нам, если у вас возникли вопросы или пожелания:

Email: Нажмите что бы посмотреть 

Что такое TheSlide.ru?

Это сайт презентации, докладов, проектов в PowerPoint. Здесь удобно  хранить и делиться своими презентациями с другими пользователями.


Для правообладателей

Яндекс.Метрика