Разделы презентаций


Акустические и сейсмические волны Целью освоения дисциплины является получение

ОСНОВНАЯ ЛИТЕРАТУРА Ландау Л.Д., Лифшиц Е.М. КТФ, том 6 «Гидродинамика». М, Физматлит, 2003, 736 с. Руденко О.В., Гурбатов С.Н. Акустика в задачах. М., Наука.. Физматлит, 1996, 336 с.Николаевский В.Н. Геомеханика и флюидодинамика.

Слайды и текст этой презентации

Слайд 1Акустические и сейсмические волны
Целью освоения дисциплины является получение знаний в

области излучения, распространения, и рассеяния акустических и сейсмических волн в

природных условиях.

Ст. преподаватель, к.т.н. Марфин Евгений Александрович

Акустические и сейсмические волныЦелью освоения дисциплины является получение знаний в области излучения, распространения, и рассеяния акустических и

Слайд 2ОСНОВНАЯ ЛИТЕРАТУРА 
Ландау Л.Д., Лифшиц Е.М. КТФ, том 6 «Гидродинамика». М,

Физматлит, 2003, 736 с.
Руденко О.В., Гурбатов С.Н. Акустика в

задачах. М., Наука.. Физматлит, 1996, 336 с.
Николаевский В.Н. Геомеханика и флюидодинамика. М., "Недра, 1996, 447с.
 
Дополнительная литература
Руденко О.В., Гурбатов С.Н., Хедберг К.М. Нелинейная акустика в задачах и примерах». Физматлит, 2006, 176 с.
 
МЕТОДИЧЕСКИЕ МАТЕРИАЛЫ
 
Насыров А.М., Овчинников М.Н. Волновые процессы. Часть 8. Акустические колебания и волны (учебное пособие), Казань, 2003, изд-во физического факультета, 32с. http://www.ksu.ru/f6/k10/index.php?id=3&idm=7
ОСНОВНАЯ ЛИТЕРАТУРА Ландау Л.Д., Лифшиц Е.М. КТФ, том 6 «Гидродинамика». М, Физматлит, 2003, 736 с. Руденко О.В., Гурбатов

Слайд 3Лекция 1.

Введение в акустику. Звуковые волны. Волновое уравнение. Скорость звука. Интенсивность.

Спектры шумов. Поглощение звука. Волны в жидкостях, газах и твердых

телах.
Лекция 1.Введение в акустику. Звуковые волны. Волновое уравнение. Скорость звука. Интенсивность. Спектры шумов. Поглощение звука. Волны в

Слайд 4Акустика — наука о звуке, трактуется как механика упругих волн.
Существование

упругих волн вытекает из законов Ньютона.
Удар по концу длинного стержня

— начальное возмущение.
Слой, прилегающий к торцу, сжимается. Возникшие силы упругости ускоряют следующий слой и деформируют его.
Упругие силы, возникшие при деформации второго слоя, остановит первый слой, а второй приобретает скорость.
Первый слой остановился и вернулся в недеформированное состояние, и второй начал двигаться и сжался.
Движение и деформация передаются от слоя к слою, — по стержню побежит упругая волна.
Во всех случаях распространения упругих волн в любых средах — твердых, жидких, газообразных — основные черты одинаковы: частицы среды в волне приобретают скорость, деформируются и в них возникают упругие напряжения, которые передают волну дальше по телу.
Акустика — наука о звуке, трактуется как механика упругих волн.Существование упругих волн вытекает из законов Ньютона.Удар по

Слайд 5При распространении волны различают два совершенно разных явления:
движение частиц среды

в волне, как материальных точек. Характеризуется смещением и скоростью частицы.

Зависят от силы звука. Эти величины, как правило, малы, а после прохождения волны каждая частица практически остается в своем исходном положении.
перемещение самой упругой волны по среде — характеризуется скоростью звука, которая зависит от свойств среды (упругость, плотность, вязкость и др.).
Существует два подхода к изучению упругих волн:
волна как движение материальных точек (частиц среды), упруго взаимодействующих между собой. Способ громоздок, т.к. частицы влияют друг на друга и необходимо анализировать поведение каждой частицы.
волна как самостоятельный объект. Удается найти простые законы поведения: распространение, отражение, преломление, рассеяние и т.д.
При распространении волны различают два совершенно разных явления:движение частиц среды в волне, как материальных точек. Характеризуется смещением

Слайд 6Ньютоновская механика для частиц среды используется для получения общих законов

поведения упругих волн.
Хотя звуковая волна — механическое явление, поведение волны

— иное, чем движение материальных тел.
Волны характеризуют непрерывным распределением в среде:
давление
скорости частиц
плотности
температуры.
Совокупность этих величин называют волновым звуковым полем.
Распространение волны – изменение волнового поля с течением время.
Среду рассматривают как сплошную.
Частица среды – любой мысленно выделенный участок среды, малый по сравнению с расстоянием, на котором свойства среды изменяются существенным образом.
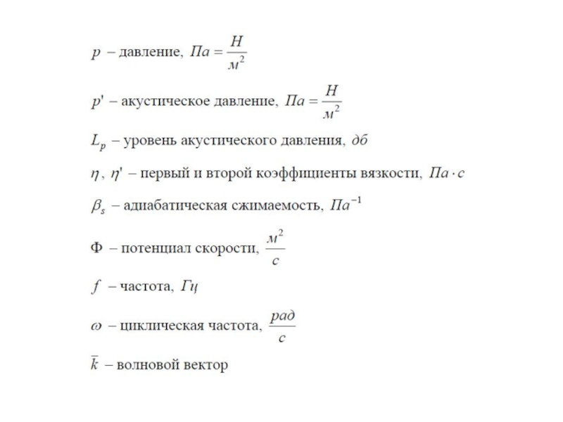
Акустическое или
Звуковое давление – превышение р давления в волне над давлением р0 в невозмущенной среде
р = р0 + р' .
Ньютоновская механика для частиц среды используется для получения общих законов поведения упругих волн.Хотя звуковая волна — механическое

Обратная связь

Если не удалось найти и скачать доклад-презентацию, Вы можете заказать его на нашем сайте. Мы постараемся найти нужный Вам материал и отправим по электронной почте. Не стесняйтесь обращаться к нам, если у вас возникли вопросы или пожелания:

Email: Нажмите что бы посмотреть 

Что такое TheSlide.ru?

Это сайт презентации, докладов, проектов в PowerPoint. Здесь удобно  хранить и делиться своими презентациями с другими пользователями.


Для правообладателей

Яндекс.Метрика