с изюмом». Модель позволила объяснить существование линейчатых атомных спектров, хотя
и не смогла дать толкование спектральным сериям. С момента предложения модели в 1898 г. до времени первой серьезной целенаправленной попытки ее проверки прошло целых 13 лет.Кавендишская лаборатория — физический факультет
Кембриджского университета.
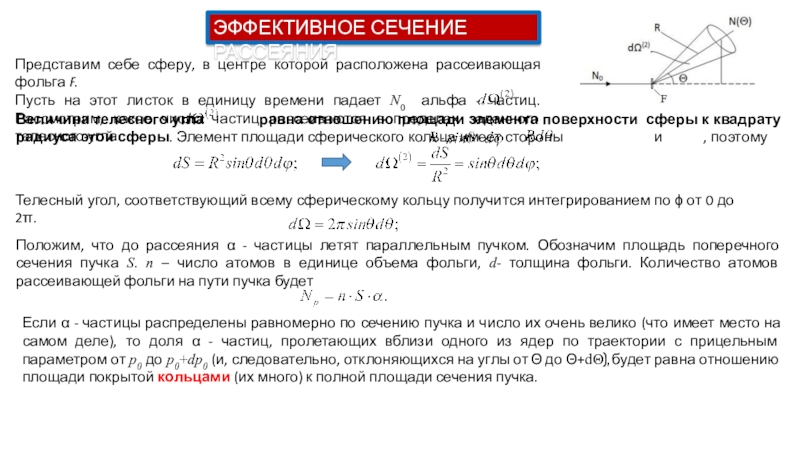
Эксперимент, решивший судьбу «пудинга» выполнили в 1911 г. в знаменитой Кавендишской лаборатории по предложению Эрнста Резерфорда Гейгер и Марсден. Любопытно, что руководил этой лабораторией в период с 1884 по 1919г. сам Дж.Дж.Томсон.
Гейгер и Марсден поставили опыт по бомбардировке тонких фольг потоком альфа-частиц и по наблюдению их рассеяния.
к12л260315








































