Разделы презентаций


Буферные системы

Содержание

Буферный раствор – раствор, содержащий протолитическую равновесную систему, способную поддерживать постоянное значение рН при разбавлении или добавлении небольших количеств кислоты или основания.Кислотно-основное равновесиеНА Н+ + А-

Слайды и текст этой презентации

Слайд 1Буферные системы, механизм действия. Буферные системы крови и слюны.

Буферные системы, механизм действия. Буферные системы крови и слюны.

Слайд 3
Буферный раствор – раствор, содержащий протолитическую равновесную систему, способную

поддерживать постоянное значение рН при разбавлении или добавлении небольших количеств

кислоты или основания.

Кислотно-основное равновесие

НА Н+ + А- В + Н+ ВН+



А- / НА
В / ВН+

кислота

сопряженное
основание

основание

сопряженная
кислота


Буферные системы

Буферный раствор – раствор, содержащий протолитическую равновесную систему, способную поддерживать постоянное значение рН при разбавлении или

Слайд 4БУФЕРНЫЕ СИСТЕМЫ

кислотные

основные
ацетатная –

СН3СОО-/СН3СООН аммиачная – NH4OH/NH4Cl


1.СН3СООН СН3СОО- + Н+ NH4+ + Н2О NH4OH + Н+


2.СН3СООNa СН3СОО- + Na+ NH4Cl NH4+ + Сl-
БУФЕРНЫЕ СИСТЕМЫ кислотные

Слайд 5Уравнение Гендерсона -Хассельбаха
Для кислотных буферных систем






Для основных буферных систем


Уравнение Гендерсона -ХассельбахаДля кислотных буферных системДля основных буферных систем

Слайд 6Механизм действия буферных систем
СН3СОО-/СН3СООН

СН3СООН + Н2О СН3СОО-

+ Н3О+

СН3СОО + Н2О СН3СОО- + ОН-

1)Добавление сильной кислоты
СН3СООН
+ Н+ СН3СООН – слабая кислота
СН3СОО-


ВЫВОД: добавление сильной кислоты не изменяет рН
буферной системы


сильная
кислота

Механизм действия буферных системСН3СОО-/СН3СООНСН3СООН + Н2О    СН3СОО- + Н3О+СН3СОО + Н2О

Слайд 7сильное
основание
2) Добавление сильного основания

СН3СООН

+ ОН- СН3СОО- + Н2О
СН3СОО-



ВЫВОД: добавление сильного основания не изменяет рН
буферной системы

сильное
основание

слабый
электролит


сильное основание2) Добавление сильного основания  СН3СООН

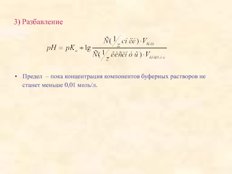
Слайд 83) Разбавление



Предел – пока концентрация компонентов буферных растворов не

станет меньше 0,01 моль/л.

3) Разбавление Предел – пока концентрация компонентов буферных растворов не станет меньше 0,01 моль/л.

Слайд 9Буферная емкость
Это величина, характеризующая способность буферного раствора противодействовать изменению рН

среды при добавлении кислот и оснований.
Это количество вещества эквивалента сильного

протолита (кислоты или щелочи), которое нужно добавить к 1 л буферного раствора, чтобы изменить величину рН на 1.






по кислоте по щелочи
Буферная емкостьЭто величина, характеризующая способность буферного раствора противодействовать изменению рН среды при добавлении кислот и оснований.Это количество

Слайд 10Буферная емкость зависит:
от концентрации компонентов буферной системы;

от соотношения концентраций компонентов

буферного раствора

Буферная емкость не постоянна в интервале буферного действия
Интервал буферного

действия: рН=рКа ± 1
Буферная емкость зависит:от концентрации компонентов буферной системы;от соотношения концентраций компонентов буферного раствораБуферная емкость не постоянна в интервале

Слайд 11Буферные системы организма человека гидрокарбонатная, гемоглобиновая, гидрофосфатная и белковая.

Буферные системы

крови








Буферные системы слюны
гидрокарбонатная,
гидрофосфатная,
белковая



Буферные системы организма человека гидрокарбонатная, гемоглобиновая, гидрофосфатная и белковая. Буферные системы кровиБуферные системы слюныгидрокарбонатная, гидрофосфатная, белковая

Слайд 12Гидрокарбонатная буферная система (Н2СО3/ НСО3-)

Атмосфера СО2(г)

СО2(aq) + Н2О Н2СО3

НСО3- + H+




рН=7,4; Ва=40 ммоль/л, Вb=1-2 ммоль/л





легкие

плазма
крови

Гидрокарбонатная буферная система  (Н2СО3/ НСО3-)Атмосфера     СО2(г)    СО2(aq) + Н2О

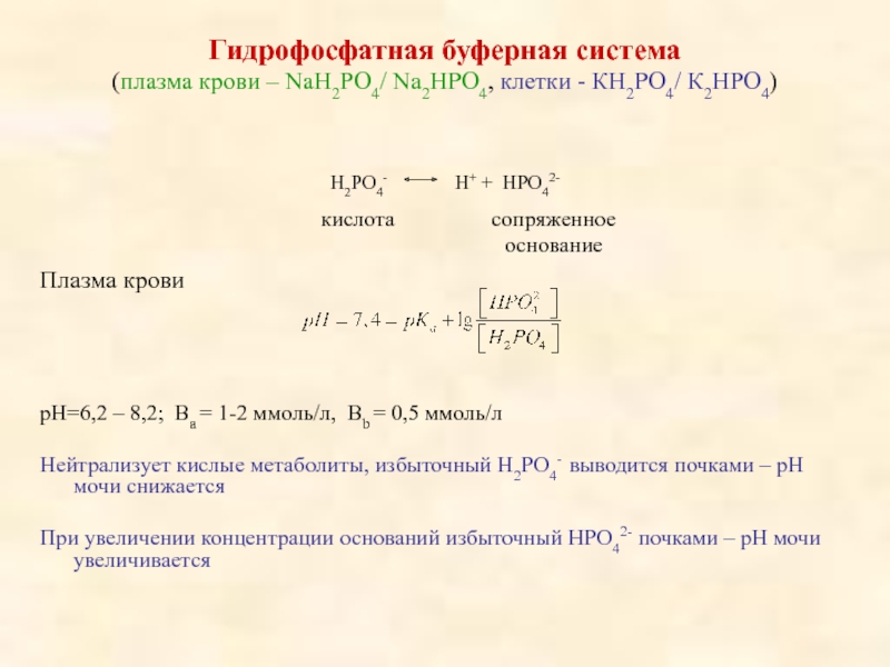
Слайд 13Гидрофосфатная буферная система (плазма крови – NaH2PO4/ Na2HPO4, клетки -

КH2PO4/ К2HPO4)

H2PO4-

H+ + HPO42-





Плазма крови






рН=6,2 – 8,2; Ва = 1-2 ммоль/л, Вb = 0,5 ммоль/л

Нейтрализует кислые метаболиты, избыточный H2PO4- выводится почками – рН мочи снижается

При увеличении концентрации оснований избыточный HPO42- почками – рН мочи увеличивается


кислота

сопряженное
основание

Гидрофосфатная буферная система  (плазма крови – NaH2PO4/ Na2HPO4, клетки - КH2PO4/ К2HPO4)H2PO4-

Слайд 14Гемоглобиновая буферная система (гемоглобин (HHb) – оксигемоглобин (HHbO2)
HHb

H+ + Hb-

pKa=8.20




HHbO2 H+ + HbO2- pKa=6.95

-При добавлении кислот: H+ + Hb- HHb

- При добавлении основании: ОН- + HHbO2 HbO2- + Н2О

O2

O2

Гемоглобиновая буферная система (гемоглобин (HHb) – оксигемоглобин (HHbO2)HHb     H+ + Hb-

Обратная связь

Если не удалось найти и скачать доклад-презентацию, Вы можете заказать его на нашем сайте. Мы постараемся найти нужный Вам материал и отправим по электронной почте. Не стесняйтесь обращаться к нам, если у вас возникли вопросы или пожелания:

Email: Нажмите что бы посмотреть 

Что такое TheSlide.ru?

Это сайт презентации, докладов, проектов в PowerPoint. Здесь удобно  хранить и делиться своими презентациями с другими пользователями.


Для правообладателей

Яндекс.Метрика