Разделы презентаций


Давление света

1619г.Немецкий ученый И. Кеплер объяснил отклонение хвостов комет, пролетающихвблизи Солнца, световым давлением.Историческая справка

Слайды и текст этой презентации

Слайд 1Давление света
МИЭТ. Кафедра общей физики. Л.В.В.

Давление  светаМИЭТ. Кафедра общей физики. Л.В.В.

Слайд 21619г.
Немецкий ученый И. Кеплер
объяснил отклонение
хвостов комет, пролетающих
вблизи Солнца,

световым
давлением.


Историческая справка

1619г.Немецкий ученый И. Кеплер объяснил отклонение хвостов комет, пролетающихвблизи Солнца, световым давлением.Историческая справка

Слайд 31899г. Классические опыты П. Н. Лебедева.
Направление поворота системы

показано на
схеме опытов стрелкой. Угол поворота фиксировался
по световому

зайчику, отраженному от зеркальца М ,
а модуль кручения нити определялся по периоду
свободных колебаний подвеса.

Значения светового давления , полученные в опытах,
в пределах погрешностей измерения согласовывались
с расчетами Дж. Максвелла.

Прибор Лебедева состоит из легкого стержня на
кварцевой нити . По краям стержня прикреплены легкие
«крылышки» 1 и 2. Вся система находится в вакууме.

1899г. Классические опыты П. Н. Лебедева.  Направление поворота системы показано на схеме опытов стрелкой. Угол поворота

Слайд 4Импульс электромагнитной волны.

Давление света с волновой точки зрения

Импульс электромагнитной волны.          Давление света с волновой точки

Слайд 5Давление света с корпускулярной точки зрения

Давление света с корпускулярной точки зрения

Слайд 6Давление при нормальном падении света

Давление при нормальном падении света

Слайд 7Давление при наклонном падении света на плоскую поверхность

Давление при наклонном падении света на плоскую поверхность

Слайд 8 Тангенциальная составляющая силы , действующей при поглощении света


Тангенциальная составляющая силы , действующей при поглощении света

Слайд 10Измерение тангенциальной силы
в эксперименте
Схема прибора,

с помощью которого можно измерить горизонтальную составляющую силы, действующей со

стороны направленного пучка света, показана на рисунке.
Измерение тангенциальной силы в эксперименте   Схема прибора, с помощью которого можно измерить горизонтальную составляющую силы,

Слайд 11Интерес к световому давлению снова появился после изобретения лазеров.

На рисунке показана схема эксперимента с лазером мощностью 250

МВт. Прозрачная стеклянная сфера диаметром 20 мкм висит в воздухе над стеклянной пластиной на высоте около 1 см над её поверхностью. Хотя частица очень мала и еле различима невооруженным глазом, в опыте она легко обнаруживается по яркому сиянию из-за рассеяния на ней света лазера.

Лазерное излучение можно сфокусировать в область
с площадью поперечного сечения с радиусом порядка
длины волны генерации . Давление в фокусе мощного
лазерного излучения может достигать сотен атмосфер.

Давление лазерного излучения

Интерес к световому давлению снова появился после изобретения лазеров.   На рисунке показана схема эксперимента с

Слайд 12
Помимо крутильных весов по методу Лебедева для измерения

светового давления используются механотроны, которые представляют собой электровакуумный прибор с

механически управляемыми электродами. При воздействии внешнего механического сигнала в механотроне происходит перемещение одного или нескольких подвижных электродов, что вызывает соответствующее изменение анодного тока.

Механотроны обычно применяют для измерения больших уровней мощности
и энергии импульсов лазерного излучения, например непрерывного излучения мощных СО 2 -лазеров и импульсного на стекле с неодимом

Современные устройства позволяют измерять мощность лазерного излучения, начиная с мощности от единиц милливатт .

Механотроны

Световое давление лазерного излучения достигает значительной величины , и частицы диаметром от 0,1 до 100 мкм в лазерном луче могут получать ускорение, в десятки тысяч раз превышающее ускорение свободного падения.

Давление лазерного излучения может использоваться для решения многих
актуальных задач атомной физики, например для ускорения в высоком вакууме
малых частиц до очень больших скоростей, разделения газов разной массы.

Датчики давления

Помимо крутильных весов по методу Лебедева для измерения светового давления используются механотроны, которые представляют собой

Слайд 13 Для измерения светового лазерного давления используются пьезорезистивный датчики давления,

изготавливаемые по технологии микро-электро-механических систем (МЭМС) на кремниевой подложке.
Микроэлектронный датчик

давления лазерного излучения

Датчик имеет тонкую кремниевую мембрану, герметично закрывающую расположенную под ней полость, и четыре сформированных на ее поверхности пьезорезистора , сопротивление которых зависит от давления и температуры.

Любое отклонение внешнего давления от давления внутри полости вызывает деформацию мембраны и изменение сопротивления пьезорезисторов, которые соединяются по мостовой схеме. Усилители, сформированные на общей с датчиком кремниевой подложке, формируют выходной сигнал.

Для измерения светового лазерного давления используются пьезорезистивный датчики давления, изготавливаемые по технологии микро-электро-механических систем (МЭМС) на

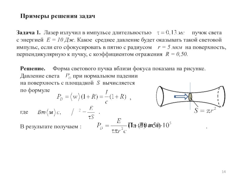
Слайд 14Примеры решения задач

Примеры решения задач

Слайд 15Задача 2. В опыте Лебедева крестовина подвешена на тонкой
кварцевой нити.

Момент силы кручения

, где
постоянная кручения нити , - угол
поворота крестовины, измеряемый по отклонению светового
зайчика, отраженного от зеркальца М. На крестовине закреплены
два кружка из платиновой фольги, один из них зачернен, другой
оставлен блестящим с коэффициентом отражения света R=0,5.
Диаметр кружков d=5 мм, Расстояние от центра кружков до оси
вращения . Какое давление оказывает свет от дуговой лампы, если
при освещении блестящего кружка отклонение зайчика от зеркальца М равно
x=76 мм по шкале, удаленной на расстояние L=1200 мм.
Задача 2. В опыте Лебедева крестовина подвешена на тонкойкварцевой нити.  Момент силы кручения

Обратная связь

Если не удалось найти и скачать доклад-презентацию, Вы можете заказать его на нашем сайте. Мы постараемся найти нужный Вам материал и отправим по электронной почте. Не стесняйтесь обращаться к нам, если у вас возникли вопросы или пожелания:

Email: Нажмите что бы посмотреть 

Что такое TheSlide.ru?

Это сайт презентации, докладов, проектов в PowerPoint. Здесь удобно  хранить и делиться своими презентациями с другими пользователями.


Для правообладателей

Яндекс.Метрика