Разделы презентаций


Диэлектрики

Содержание

ПОЛЯРИЗАЦИЯ ДИЭЛЕКТРИКОВПоляризация – процесс смещения и упорядочения зарядов в диэлектрике под действием электрического поля.Диэлектрик – вещество, основным свойством которого является способность к поляризации и в которых возможно существование электростатического поля. Поляризация

Слайды и текст этой презентации

Слайд 1ФИЗИЧЕСКИЕ ОСНОВЫ ЭЛЕКТРОМАТЕРИАЛОВЕДЕНИЯ Часть 3. Диэлектрики
Доцент кафедры АТПП
Прахова Марина Юрьевна

ФИЗИЧЕСКИЕ ОСНОВЫ ЭЛЕКТРОМАТЕРИАЛОВЕДЕНИЯ Часть 3. ДиэлектрикиДоцент кафедры АТПППрахова Марина Юрьевна

Слайд 2ПОЛЯРИЗАЦИЯ ДИЭЛЕКТРИКОВ
Поляризация – процесс смещения и упорядочения зарядов в диэлектрике

под действием электрического поля.
Диэлектрик – вещество, основным свойством которого является

способность к поляризации и в которых возможно существование электростатического поля.

Поляризация – состояние вещества, при котором электрический момент некоторого его объема имеет ненулевое значение.

ПОЛЯРИЗАЦИЯ ДИЭЛЕКТРИКОВПоляризация – процесс смещения и упорядочения зарядов в диэлектрике под действием электрического поля.Диэлектрик – вещество, основным

Слайд 3Неполярные диэлектрики
Полярные диэлектрики
Молекулы, имеющие симметричное строение и центр симметрии:
Одноатомные

молекулы инертных газов (Не, Ne и др.);
Молекулы из 2

одинаковых атомов (Н2, N2, Cl2 и др.);
Углеводороды и электроизоляционные материалы УГВ-состава (масла, полиэтилен, полипропилен и др.)

Пространственное расположение зарядов

Неполярные диэлектрикиПолярные диэлектрикиМолекулы, имеющие симметричное строение и центр симметрии: Одноатомные молекулы инертных газов (Не, Ne и др.);

Слайд 4Полимерные материалы → полярность отдельных звеньев полимолекулы
Ионные кристаллы → неполярны,

хотя отдельная молекула является диполем (в кристалле они уложены антипараллельно,

а переориентация невозможна из-за кристаллической решетки)

Полиэтилен

Поливинилхлорид

Полимерные материалы → полярность отдельных звеньев полимолекулыИонные кристаллы → неполярны, хотя отдельная молекула является диполем (в кристалле

Слайд 5Ионная поляризация
Это смещение относительно друг друга разноименно заряженных ионов в

твердых веществах с ионными связями, т.е. для кристаллических диэлектриков (например,

NaCl).
Под действием электрического поля разноименные заряженные ионы смещаются в противоположных направлениях → появляется плечо диполя Х → возникает момент поляризации PИ = q*x
Время установления 10-13 – 10-14 с
Степень поляризации пропорциональна валентности ионов

Дипольная поляризация

Характерна для полярных диэлектриков (жидкостей, аморфных вязких веществ). Заключается в повороте (ориентации) в направлении поля молекул, имеющих постоянный электрический момент
Непосредственный поворот молекул не совершается, внешнее поле вносит упорядоченность в положения полярных молекул
Время установления 10-6 – 10-10 с
С течением времени поляризованность убывает по закону


τ – время релаксации дипольной поляризации

Если период внешнего поля Т < τ, диполи не успевают переориентироваться

Ионная поляризацияЭто смещение относительно друг друга разноименно заряженных ионов в твердых веществах с ионными связями, т.е. для

Слайд 6Время релаксации – это промежуток времени, в течение которого упорядоченность

ориентированных полем диполей после снятия поля уменьшается вследствие наличия теплового

движения в 2,7 раза от первоначального значения

Влияние температуры: Т↑ → силы молекулярного сопротивления повороту диполей↓→ τ↓
Время релаксации – это промежуток времени, в течение которого упорядоченность ориентированных полем диполей после снятия поля уменьшается

Слайд 7КЛАССИФИКАЦИЯ ДИЭЛЕКТРИКОВ ПО МЕХАНИЗМАМ ПОЛЯРИЗАЦИИ

КЛАССИФИКАЦИЯ ДИЭЛЕКТРИКОВ ПО МЕХАНИЗМАМ ПОЛЯРИЗАЦИИ

Слайд 8Поляризованность численно равна поверхностной плотности связанных зарядов, появившихся в результате

поляризации диэлектрика
Значение ε определяет интенсивность процесса поляризации

Поляризованность численно равна поверхностной плотности связанных зарядов, появившихся в результате поляризации диэлектрикаЗначение ε определяет интенсивность процесса поляризации

Слайд 9

ε – число, показывающее, во сколько раз возрастает емкость вакуумного

конденсатора при его заполнении диэлектриком, т.е. характеристика способности вещества накапливать

электростатическую энергию

Для отдельной молекулы РИ = αЕ (α – поляризуемость частицы) → P = N*PИ = N*α*E (N – количество молекул в единице объема) →



ε – число, показывающее, во сколько раз возрастает емкость вакуумного конденсатора при его заполнении диэлектриком, т.е. характеристика

Слайд 10Диэлектрическая проницаемость газов

Диэлектрическая проницаемость газов

Слайд 11Диэлектрическая проницаемость жидкостей

Диэлектрическая проницаемость жидкостей

Слайд 12Диэлектрическая проницаемость твердых диэлектриков

Диэлектрическая проницаемость твердых диэлектриков

Слайд 13ЭЛЕКТРОПРОВОДНОСТЬ ТВЕРДЫХ ДИЭЛЕКТРИКОВ
Особенности
Из-за большого удельного сопротивления объемный ток очень

мал и сравним со сквозным
После подачи постоянного напряжения ток

со временем постепенно уменьшается



Ток абсорбции – ловушечный ток (поглощение свободных носителей ловушками захвата)

При постоянном напряжении проходит только в периоды включения и выключения (меняя направление)

Ток утечки

ЭЛЕКТРОПРОВОДНОСТЬ ТВЕРДЫХ ДИЭЛЕКТРИКОВОсобенности Из-за большого удельного сопротивления объемный ток очень мал и сравним со сквозным После подачи

Слайд 14



Дрейф ионов происходит путем «перескока» с ловушки на ловушку, разделенные

барьером W; вероятность перескока ~
Характер проводимости – ионный. Носители

заряда – ионы малых размеров (H+, Na+).

Дрейф ионов происходит путем «перескока» с ловушки на ловушку, разделенные барьером W; вероятность перескока ~ Характер проводимости

Слайд 15Ионная проводимость ↔ перенос вещества: «+» - ионы уходят к

катоду, а «-» - ионы – к аноду ↔ Электролиз

А

– атомная масса; n – валентность; A/n – химический эквивалент

Особенности:

(k – электрохимический эквивалент вещества)

В кристаллах проводимость неодинакова по разным осям (например, у кристалла кварца ρ = 1012 Ом*м вдоль главной (оптической) оси и ρ > 2*1014 Ом*м перпендикулярно ей)

В аморфных телах проводимость одинакова во всех направлениях и зависит от состава материала и наличия примесей; для высокомолекулярных полимеров также зависит от степени полимеризации

Наличие поверхностной электропроводности

Ионная проводимость ↔ перенос вещества: «+» - ионы уходят к катоду, а «-» - ионы – к

Слайд 16Поверхностная электропроводность
Is
Поверхностное сопротивление участка поверхности твердого диэлектрика между 2 параллельными

друг другу кромками электродов длиной b, отстоящими друг от друга

на расстояние а


Удельное поверхностное сопротивление – это сопротивление квадрата любого размера на поверхности диэлектрика, ток через который идет от одной стороны до противоположной (при a = b ρS = RS )


Характер зависимости ρs диэлектриков от различных факторов (температуры, влажности, величины приложенного напряжения) сходен с характером изменения ρ. Однако при изменениях влажности окружающей среды значения ρs изменяются быстрее, чем ρ.

Рост поверхностной проводимости для растворимых диэлектриков объясняется наличием на их поверхности ионов, а для пористых – влаги. Кроме того, ρs падает при загрязнении поверхности диэлектрика.

Поверхностная электропроводностьIsПоверхностное сопротивление участка поверхности твердого диэлектрика между 2 параллельными друг другу кромками электродов длиной b, отстоящими

Слайд 17ЭЛЕКТРОПРОВОДНОСТЬ ЖИДКИХ ДИЭЛЕКТРИКОВ
Носители заряда
Ионы или крупные заряженные коллоидные частицы
Влияющие факторы


Температура

С увеличением Т степень диссоциации и концентрация ионов возрастают



lnγ

1/T

Полярные жидкости (дистиллированная вода, ацетон, этиловый спирт)

Слабо полярные (касторовое масло)

Неполярные (бензол, трансформаторное масло)

103 … 105


ρ, Ом*м 108 … 1010

1010 … 1014

ЭЛЕКТРОПРОВОДНОСТЬ ЖИДКИХ ДИЭЛЕКТРИКОВНосители зарядаИоны или крупные заряженные коллоидные частицыВлияющие факторы

Слайд 18Коллоидная система – это смесь двух веществ (фаз), причем 1

фаза в виде мелких частиц (капель, зерен, пылинок) равномерно взвешена

в другой

Эмульсии (обе фазы жидкости)

Суспензии (твердые частицы в жидкости)

Аэрозоли (твердые и жидкие частицы в газе)

Среда, в которой находятся мелкие частицы, - дисперсная (внешняя) среда (ДС)
Сами частицы – дисперсная (внутренняя) фаза (ДФ)

Молион – частица ДФ, имеющая на поверхности электрический заряд → проводимость в коллоидных системах называется молионной

Электрофорез → движение молионов во внешнем поле (новые вещества не образуются, меняется относительная концентрация ДФ в различных частях объема ДС

Коллоидная система – это смесь двух веществ (фаз), причем 1 фаза в виде мелких частиц (капель, зерен,

Слайд 19ЭЛЕКТРОПРОВОДНОСТЬ ГАЗОВ
Причина
возникновения
Ионизация нейтральных
молекул
Действие внешних факторов (рентгеновское, ультрафиоле-товое, радиоактивное

излуче-ние, сильный нагрев)
Соударения заряженных частиц самого газа с молекулами (ударная

ионизация)

Несамостоятельная электропроводность

Самостоятельная электропроводность

Исчезает после исчезновения внешнего фактора

ЭЛЕКТРОПРОВОДНОСТЬ ГАЗОВПричина возникновенияИонизация нейтральных молекулДействие внешних факторов (рентгеновское, ультрафиоле-товое, радиоактивное излуче-ние, сильный нагрев)Соударения заряженных частиц самого газа

Слайд 20



Несамостоятель-ная электропро-водимость
Самостоятельная электропроводи-мость
Создаваемые ионы частично рекомбинируют, частично нейтрализу-ются на электродах
Все

ионы разряжаются на электродах без рекомбинации
Возникновение ударной ионизации
Ен = 0,6

В/м;
Еи = 105 …106 В/м
(10 мм)
Несамостоятель-ная электропро-водимостьСамостоятельная электропроводи-мостьСоздаваемые ионы частично рекомбинируют, частично нейтрализу-ются на электродахВсе ионы разряжаются на электродах без рекомбинацииВозникновение ударной

Слайд 21ДИЭЛЕКТРИЧЕСКИЕ ПОТЕРИ
Диэлектрические потери – это электрическая мощность, затрачиваемая на нагрев

диэлектрика, находящегося в электрическом поле.




Угол δ между векторами плотностей переменного

тока диэлектрика J и тока смещения Jсм на комплексной плоскости → угол диэлектрических потерь (характеризует степень отличия реального электрика от идеального)


tgδ – основной параметр оценки качества диэлектрика. Он не зависит от формы и размеров участка изоляции и определяется только материалом

Коэффициент диэлектрических потерь ε’’ = ε*tgδ

ДИЭЛЕКТРИЧЕСКИЕ ПОТЕРИДиэлектрические потери – это электрическая мощность, затрачиваемая на нагрев диэлектрика, находящегося в электрическом поле.Угол δ между

Слайд 22Виды диэлектрических потерь
Потери на электропроводность

Создаются сквозным

током в хорошо проводящих диэлектриках (Рскв =γЕ2)

Практически

не зависят от частоты, но их влияние больше на низких частотах (50 –
1000 Гц) из-за уменьшения с частотой tgδ

С ростом температуры возрастают по экспоненциальному закону





Виды диэлектрических потерьПотери на электропроводность    Создаются сквозным током в хорошо проводящих диэлектриках (Рскв =γЕ2)

Слайд 23Единственный вид потерь в однородном неполярном диэлектрике
Зависимости tgδ от температуры

и частоты приложенного напряжения для неполярных диэлектриков

Релаксационные потери
Обусловлены активными составляющими

поляризационных токов

Характерны для диэлектриков с замедленными видами поляризации (дипольной и миграционной), преимущественно жидких (τ ~ 10-6 … 10-11 с)

Проявляются в области высоких частот (радиочастот), когда поляризация отстает от изменения поля




Единственный вид потерь в однородном неполярном диэлектрикеЗависимости tgδ от температуры и частоты приложенного напряжения для неполярных диэлектриковРелаксационные

Слайд 24
Диэлектрические потери максимальны при τ ~ 1/ω; частота ωр =

1/τ → частота релаксации

С увеличением температуры ωр возрастает по зависимости






Величина потерь зависит от соотношения времени установления поляризации τ и периода изменения электрического поля Т = 1/f:
τ << T - энергия на поляризацию не затрачивается
τ ~ T - часть энергии уходит на поляризацию
τ >> T - поляризация вообще не успевает произойти

Зависимость tgδ полярного диэлектрика от частоты и температуры

1 – потери за счет дипольной поляризации; 2 – потери за счет сквозной проводимости; 3 – суммарные потери

Диэлектрические потери максимальны при τ ~ 1/ω; частота ωр = 1/τ → частота релаксацииС увеличением температуры ωр

Слайд 25Резонансные потери
Проявляются в оптическом диапазоне (1014 … 1017 Гц) в

некоторых газах

Выражаются в интенсивном поглощении светового излучения веществом

Резонансная частота

очень стабильна, не зависит от температуры → спектральные линии служат эталонами




Ионизационные потери

Представляют собой потери на частичные разряды и наблюдаются в пористых диэлектриках с газовыми включениями при повышении напряжения сверх порога ионизации Uион

Резонансные потериПроявляются в оптическом диапазоне (1014 … 1017 Гц) в некоторых газах Выражаются в интенсивном поглощении светового

Слайд 26ПРОБОЙ ДИЭЛЕКТРИКОВ
Пробой - явление образования проводящего канала в диэлектрике

под действием электрического поля и потеря электроизоляционных свойств

ПРОБОЙ  ДИЭЛЕКТРИКОВПробой - явление образования проводящего канала в диэлектрике под действием электрического поля и потеря электроизоляционных

Слайд 27Характеристики пробоя
Uпр – напряжение пробоя, [кВ]
Епр =

Uпр/h – электрическая прочность (напряженность электрического поля, при которой происходит

пробой), [кВ/м]
h – толщина диэлектрика (для случая однородного поля), [м]

Вольт-амперная характеристика участка изоляции

После снятия напряжения

В газовых и жидких диэлектриках пробитый участок восстанавливает первоначальные свойства

В твердых диэлектриках остается след в виде пробитого отверстия неправильной формы; при вторичной подаче напряжения пробой происходит в том же месте при гораздо меньшем напряжении


Коэффициент запаса электрической прочности

Коэффициент импульса



Характеристики пробоя Uпр – напряжение пробоя, [кВ]  Епр = Uпр/h – электрическая прочность (напряженность электрического поля,

Слайд 28Пробой газов
Причина – ударная ионизация
W = ē*λ*E ≥ WИ
Коэффициент ударной

ионизации α → число ионизаций, производимых движущимся электроном на

единицу длины пути.

Количество электронов при движении от катода к аноду возрастает в eαh раз (h – разрядный промежуток)

Механизмы пробоя

Лавинный → ударная ионизация электронов сопровождается вторичными процессами на катоде → заряды в газовом промежутке восполняются → образуется серия лавин → пробой

Лавинно-стримерный → фотоионизация под действием поля пространственного заряда лавины → возникновение положительных и отрицательных стримеров (скоплений ионизированных частиц с высокой степенью ионизации) → пробой

АВ – распространение лавины
CD – распространение стримера

Пробой газовПричина – ударная ионизацияW = ē*λ*E ≥ WИКоэффициент ударной ионизации α → число ионизаций, производимых

Слайд 29Закон Пашена: если длина разрядного промежутка h и давление газа

Р изменяется так, что P*h = const, то Uпр не

меняется, Uпр = f(P*h)

Физический смысл: одинаковые частицы в газовых промежутках получают на одном и том же длине пути λ одинаковую энергию от поля

Закон Пашена: если длина разрядного промежутка h и давление газа Р изменяется так, что P*h = const,

Слайд 30Пробой газа в однородном электрическом поле

Пробой газа в однородном электрическом поле

Слайд 31Пробой газа в неоднородном электрическом поле
Неоднородное поле возникает
Особенность пробоя газа

в неоднородном поле - возникновение частичного разряда в виде короны

в местах, где напряженность поля достигает критических значений, с дальнейшим переходом короны в искровой разряд и дугу при возрастании напряжения.

В случае несимметричных электродов игла – плоскость и положительной полярности на игле пробой происходит при меньшем напряжении, чем при обратной полярности. Ионизация газа при любой полярности на электродах происходит в районе иглы, где существуют наибольшие напряженности электрического поля. В результате ионизации образуются электроны и ионы, причем электроны быстро нейтрализуются на аноде, а вблизи иглы остаются малоподвижные положительно заряженные ионы. «Облако» объемного заряда изменяет первоначальное распределение потенциала. При положительной полярности на игле объемный заряд ослабляет напряженность поля вблизи иглы и, наоборот, усиливает ее в неионизированной области. Создаются благоприятные условия для дальнейшей ионизации газа, т. е. дальнейшего прорастания объемного заряда в направлении к катоду. В рассматриваемом случае объемный заряд фактически является продолжением иглы и сокращает эффективную длину разрядного промежутка.
При отрицательной полярности на игле облако положительного заряда уменьшает напряженность поля в неионизированной области. Поэтому дальнейшая ионизация газа возможна лишь при более высоком напряжении на электродах. Таким образом, в данном случае объемный положительный заряд играет роль экрана, сглаживающего максимальные неоднородности поля в разрядном промежутке.

Пробой газа в неоднородном электрическом полеНеоднородное поле возникаетОсобенность пробоя газа в неоднородном поле - возникновение частичного разряда

Слайд 32Пробой жидкостей
Механизм пробоя, значение электрической прочности ↔ чистота жидкости
Суперчистые
Загрязненные
Причины пробоя:

ударная ионизация электронами и холодная эмиссия с катода
Электрическая прочность ~

100 МВ/м (электроны движутся в плотной среде, длина свободного пробега меньше)

Причины пробоя: образование проводящих мостиков из пузырьков газа, твердых частиц, капелек влаги

Примеси в виде органических волокон: если мостик соприкасается с одним из электродов, то он служит его игловидным продолжением → межэлектродное расстояние ↓ → электрическая прочность ↓

Примеси в виде капелек влаги: если влага находится в виде эмульсии, прочность ↓ гораздо сильнее, чем если в растворенном состоянии

Электрическая прочность зависит от времени воздействия напряжения ↔ если диэлектрик протекает между электродами, его прочность выше, чем у неподвижного

Пробой жидкостейМеханизм пробоя, значение электрической прочности ↔ чистота жидкостиСуперчистыеЗагрязненныеПричины пробоя: ударная ионизация электронами и холодная эмиссия с

Слайд 33Зависимость механизма пробоя от вида примеси

Зависимость механизма пробоя от вида примеси

Слайд 34Пробой твердых диэлектриков
ЭЛЕКТРИЧЕСКИЙ ПРОБОЙ
Причина – ударная ионизация или разрыв связей

между частицами диэлектрика непосредственно под действием электрического поля
ЕПР =

100 – 1000 МВ/м; зависит от внутреннего строения диэлектрика (плотность упаковки атомов, прочность их связей и т.п.)
Внешние факторы (температура, форма и размеры образца) почти не влияют
Время пробоя – микросекунды и меньше

ЭЛЕКТРОХИМИЧЕСКИЙ ПРОБОЙ

Причина – химические процессы, происходящие в диэлектрике под действием электрического поля (электрохимическое старение)
Имеет существенное значение при повышенных температурах и высокой влажности воздуха
Для развития электрохимического пробоя требуется длительное время

Пробой твердых диэлектриковЭЛЕКТРИЧЕСКИЙ ПРОБОЙПричина – ударная ионизация или разрыв связей между частицами диэлектрика непосредственно под действием электрического

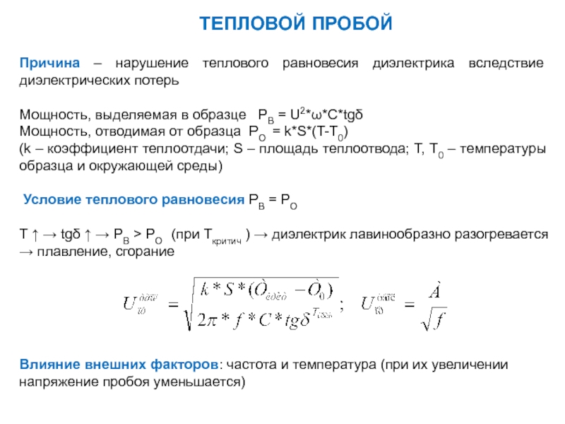
Слайд 35ТЕПЛОВОЙ ПРОБОЙ
Причина – нарушение теплового равновесия диэлектрика вследствие диэлектрических потерь

Мощность,

выделяемая в образце РВ = U2*ω*C*tgδ
Мощность, отводимая от образца

РО = k*S*(T-T0)
(k – коэффициент теплоотдачи; S – площадь теплоотвода; Т, Т0 – температуры образца и окружающей среды)

Условие теплового равновесия РВ = РО

Т ↑ → tgδ ↑ → РВ > РО (при Ткритич ) → диэлектрик лавинообразно разогревается → плавление, сгорание

Влияние внешних факторов: частота и температура (при их увеличении напряжение пробоя уменьшается)

ТЕПЛОВОЙ ПРОБОЙПричина – нарушение теплового равновесия диэлектрика вследствие диэлектрических потерьМощность, выделяемая в образце  РВ = U2*ω*C*tgδМощность,

Слайд 36ПОВЕРХНОСТНЫЙ ПРОБОЙ
Причина - пробой газа или жидкости вблизи поверхности твердого

диэлектрика
Значение поверхностного пробивного напряжения зависит от конфигурации электродов, габаритных размеров

и формы твердого диэлектрика

ИОНИЗАЦИОННЫЙ ПРОБОЙ

Он характерен для твердых пористых диэлектриков и обусловлен ионизацией газа в порах. За счет ионизационных потерь разогревается поверхность закрытых пор, возникают локальные перепады температуры в диэлектрике и связанные с ними термомеханические напряжения

ПОВЕРХНОСТНЫЙ ПРОБОЙПричина - пробой газа или жидкости вблизи поверхности твердого диэлектрикаЗначение поверхностного пробивного напряжения зависит от конфигурации

Обратная связь

Если не удалось найти и скачать доклад-презентацию, Вы можете заказать его на нашем сайте. Мы постараемся найти нужный Вам материал и отправим по электронной почте. Не стесняйтесь обращаться к нам, если у вас возникли вопросы или пожелания:

Email: Нажмите что бы посмотреть 

Что такое TheSlide.ru?

Это сайт презентации, докладов, проектов в PowerPoint. Здесь удобно  хранить и делиться своими презентациями с другими пользователями.


Для правообладателей

Яндекс.Метрика