Разделы презентаций


Дифференцируемая функция

Дифференцируемая функция x0    o(∆x)dy    M

Слайды и текст этой презентации

Слайд 1Дифференцируемая функция. Производная. Дифференциал.
Лекция 2

Дифференцируемая функция. Производная. Дифференциал.Лекция 2

Слайд 2
Дифференцируемая функция
 

x
0
 
 
 
 
o(∆x)
dy
 
 

 
 
M

Дифференцируемая функция x0    o(∆x)dy    M

Слайд 3Дифференцируемая функция
 

Дифференцируемая функция 

Слайд 4Дифференцируемая функция
 

Дифференцируемая функция 

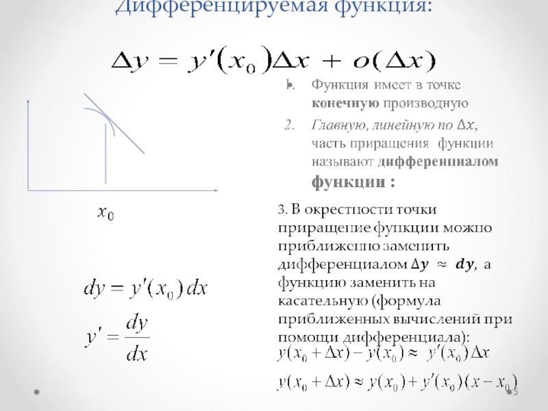
Слайд 5Дифференцируемая функция:
 


 
 

Дифференцируемая функция:   

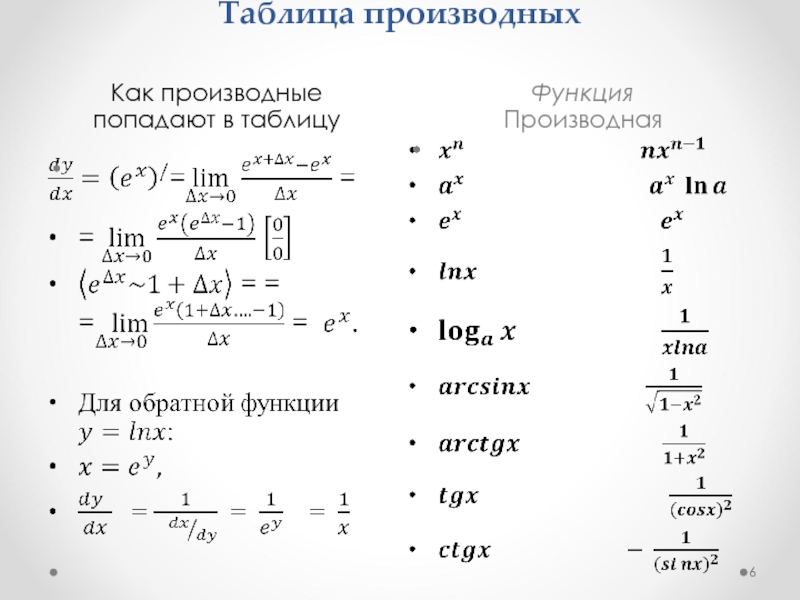
Слайд 6Таблица производных
Как производные попадают в таблицу
Функция

Производная

 
 

Таблица производныхКак производные попадают в таблицуФункция          Производная  

Слайд 7
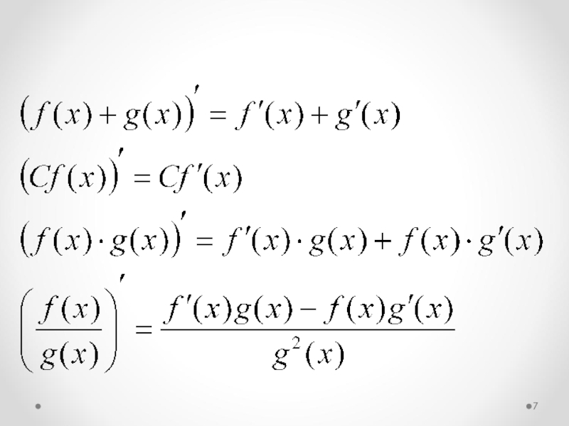
Производные арифметических Производные арифметических операций

Производные арифметических  Производные арифметических операций

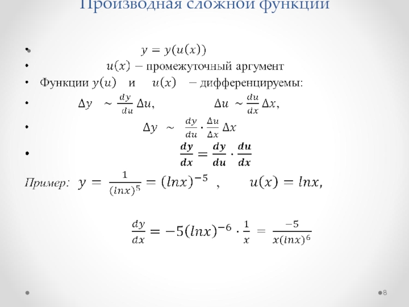
Слайд 8Производная сложной функции
 

Производная сложной функции 

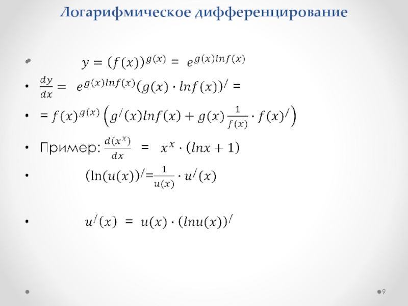
Слайд 9Логарифмическое дифференцирование
 

Логарифмическое дифференцирование 

Обратная связь

Если не удалось найти и скачать доклад-презентацию, Вы можете заказать его на нашем сайте. Мы постараемся найти нужный Вам материал и отправим по электронной почте. Не стесняйтесь обращаться к нам, если у вас возникли вопросы или пожелания:

Email: Нажмите что бы посмотреть 

Что такое TheSlide.ru?

Это сайт презентации, докладов, проектов в PowerPoint. Здесь удобно  хранить и делиться своими презентациями с другими пользователями.


Для правообладателей

Яндекс.Метрика