Моменты инерции некоторых тел:
Кольцо (тонкостенный цилиндр)
Толстостенный цилиндр
Сплошной цилиндр
Шар
Тонкий стержень
3.
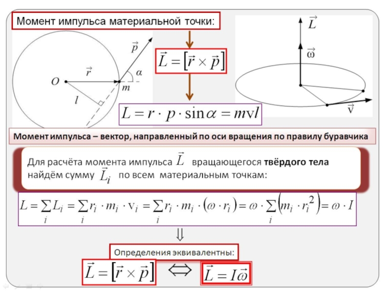
Теорема Штейнера4. Момент импульса тела. Изменение момента импульса тела. Импульс момента силы. Закон сохранения момента импульса тела
5. Работа при вращательном движении
6. Кинетическая энергия вращения
7. Сопоставление величин и законов для поступательного и вращательного движения




