Разделы презентаций


Доплер эффектісі және оның қолданылуы аймағы. Доплер эффектісін қалай байқауға

Содержание

Жоспар:Доплер эффектісінің тарихыДоплер эффектісінің мәні мен маңызыЭффекттің қолдану аясыДоплер эффектісің байқау

Слайды и текст этой презентации

Слайд 1Орындаған: Куан Н.Т. ГК-161
Тексерген:
ҚР БІЛІМ ЖӘНЕ ҒЫЛЫМ МИНИСТРЛІГІ ӘЛ-ФАРАБИ АТЫНДАҒЫ

ҚАЗАҚ ҰЛТТЫҚ УНИВЕРСИТЕТІ ГЕОГРАФИЯ ЖӘНЕ ТАБИҒАТТЫ ПАЙДАЛАНУ ФАКУЛЬТЕТІ КАРТОГРАФИЯ ЖӘНЕ ГЕОИНФОРМАТИКА КАФЕДРАСЫ ГЕОДЕЗИЯ

ЖӘНЕ КАРТОГРАФИЯ МАМАНДЫҒЫ

Студенттің өзіндік жұмысы

Доплер эффектісі және оның қолданылуы аймағы. Доплер эффектісін қалай байқауға болады

Орындаған: Куан Н.Т. ГК-161Тексерген: ҚР БІЛІМ ЖӘНЕ ҒЫЛЫМ МИНИСТРЛІГІ ӘЛ-ФАРАБИ АТЫНДАҒЫ ҚАЗАҚ ҰЛТТЫҚ УНИВЕРСИТЕТІ ГЕОГРАФИЯ ЖӘНЕ ТАБИҒАТТЫ

Слайд 2Жоспар:
Доплер эффектісінің тарихы
Доплер эффектісінің мәні мен маңызы
Эффекттің қолдану аясы
Доплер эффектісің

байқау

Жоспар:Доплер эффектісінің тарихыДоплер эффектісінің мәні мен маңызыЭффекттің қолдану аясыДоплер эффектісің байқау

Слайд 3Кристиан Доплер
Кристиан Доплер -(1803-1853) австриялық физик және астроном, Вена

Ғылым Академиясының мүшесі(1848ж), Венада және Зальцбургта білім алған. 1847 жылдан

бастап, Хемництағы Тау-кен академиясының профессоры, 1850 жылдан бастап Венадағы Политехникалық институтпен университеттің профессоры. Негізгі еңбектері жарықтың абберациясына, микроскоп пен оптикалық дальнометрдің теориясына, түстердің теориясы және т.б. арналған. 1842 жылы бақылаушы қабылайтын тербелу жиілігінің бақылушы қозғалысының жылдамдығы мен бағытының тербелу көзіне қатысты тәуелділік теориясын негіздеді.
Кристиан Доплер Кристиан Доплер -(1803-1853) австриялық физик және астроном, Вена Ғылым Академиясының мүшесі(1848ж), Венада және Зальцбургта білім

Слайд 4Бала кезінде Доплер Зальцбургтегі бастауыш мектепте және Линцтегі орта мектепте

оқып, математикадан көрнекті қабілеттерін көрсетті. 1822-1825 жылдары Зальцбург лицейінің математика

профессорының ұсынысы бойынша Доплер Вена политехникалық институтында оқыды.

1825 жылы Зальцбургке оралды және Зальцбург лицейінде философия бойынша лекциялар курсына қатысады. Бір жыл бойы Доплер Ст. Руперт Колледжінде физика және математиканы оқыту арқылы өмір сүрді, содан кейін Вена университетінде озық математиканы, механиканы және астрономияны зерттеді.

Бала кезінде Доплер Зальцбургтегі бастауыш мектепте және Линцтегі орта мектепте оқып, математикадан көрнекті қабілеттерін көрсетті. 1822-1825 жылдары

Слайд 5Доплер эффектісінің тарихы
Доплер судағы толқындарды бақылай отырып, бұндай құбылыстар ауада

басқада толқындармен болады деп жорамалдады. Толқындық теорияның негізін қалағанда, 1842

жылы ол бақылаушыға жарық көзінің жақындауы бақыланған жиілікті арттырады, ал алыстауы кемітеді деп есептеді. Доплер қабылаушы қабылдайтын, дыбыстық және жарықтық тербелістердің жиілігінің бақылушы қозғалысының жылдамдығы мен бағытының тербелу көзіне қатысты тәуелділік теориясын негізін қалады. Бұл құбылыс оның құрметіне Доплер эффектісі деп аталды.
Доплер бұл қағиданы астрономияды қолданды және оптикалық және акустикалық құбылыстар арасында қатысты зерттеу жүргізді. Ол барлық жұлдыздар ақ түс таратады бірақ түс олардың жерге немесе жерден қозғалысына байланысты өзгереді деп жорамалдады. Бірақ түстің өзгеруін ол уақыттардағы құрылғымен бақылу мүмкін емес болатын. Спектральді анализдің ашылуы ғана Доплер эффектісінің оптикада тексерілуіне мүмкіндік берді.
Доплер эффектісінің тарихыДоплер судағы толқындарды бақылай отырып, бұндай құбылыстар ауада басқада толқындармен болады деп жорамалдады. Толқындық теорияның

Слайд 8Доплердік теорияға сын
Сынақтың негізгі себебі - мақалада эксперименталды дәлелдер

жоқ және тек теориялық сипатта болды. Оның теориясының жалпы түсініктемесі

және дыбысқа әкелген қосымша иллюстрациялар дұрыс болса да, жұлдыздардың түсінің өзгеруі туралы түсініктемелер және тоғыз қолдаушы дәлелдер дұрыс болған жоқ. Қате барлық жұлдыздар ақ жарықты шығарады, және Допплер инфрақызыл және ультракүлгін сәулеленудің ашылуын білмеген.
Доплердік теорияға сын Сынақтың негізгі себебі - мақалада эксперименталды дәлелдер жоқ және тек теориялық сипатта болды. Оның

Слайд 9Доплердің әсері 1850 жылға қарай дыбыс үшін эксперименталды расталса да,

оның теориялық негізі Йозеф Пецвальға итермелеген өткір пікірталастар тудырды. Пецвальдың

негізгі қарсылықтары жоғары математиканың рөлін асыра көрсетуге негізделген. Ол Доплердің теориясына 1852 жылдың 15 қаңтарында Ғылым Академиясының кездесуінде ұсынылған "толқындық қозғалыстың негізгі принциптері туралы: толқын ұзындығының сақталу заңы" деген өзінің жұмысымен жауап берді. Онда ол тек 8 беттен ғана жарияланса, онда теория құндылықтарды көрсете алмайды және тек қарапайым теңдеулерді пайдаланады деп айтты. Пецваль өз қарсылықтарында екі мүлдем әртүрлі жағдайды бақылаушының қозғалысы мен көзі мен орта қозғалысы араласты. Соңғы жағдайда, Доплер теориясына сәйкес, жиілік өзгермейді.
Доплердің әсері 1850 жылға қарай дыбыс үшін эксперименталды расталса да, оның теориялық негізі Йозеф Пецвальға итермелеген өткір

Слайд 10Тәжірибелік тексеру
1845 жылы Утрехттан голланд метеорологы Христофор Хенрик Дидерик Бейс-Баллот,

Утрехт пен Амстердам арасындағы темір жолдағы дыбыс үшін Доплердің әсерін

растады. Сол уақытта 40 миль/сағ (64 км/сағ) жылдамдығына жеткен Локомотив трубачтар тобы бар ашық вагонды тартты. Баллот вагонның қозғалысы кезінде жақындау және алып тастау кезінде тонның өзгеруін тыңдады. Сол жылы Доплер эксперимент өткізді, екі топ трубачтар, олардың біреуі станциядан қозғалып, екіншісі қозғалыссыз қалды. Ол оркестрлер бір нотаны ойнағанда, олар диссонансқа тұрғанын растады. 1846 жылы ол өзінің теориясының қайта қаралған нұсқасын жариялады, онда ол көз қозғалысын да, бақылаушының қозғалысын да қарады. 1848 жылы француз физигі Арман Физо Доплердің жұмысын құрастырып, оның теориясын және жарыққа таратады (аспан жарықтарының спектрінде желілердің ығысуын есептеді)[4]. 1860 жылы Эрнст Мах жұлдызмен байланысты жұлдыздардың спектрлеріндегі сіңіру сызықтары Доплердің әсерін табуы тиіс деп болжады, сондай-ақ осы спектрлерде Доплердің әсерін табмайтын жер текті сіңіру сызықтары бар. Алғашқы бақылау 1868 жылы Уильям Хаггинске өтті
Тәжірибелік тексеру1845 жылы Утрехттан голланд метеорологы Христофор Хенрик Дидерик Бейс-Баллот, Утрехт пен Амстердам арасындағы темір жолдағы дыбыс

Слайд 11Жарық толқындарына арналған Доплердің формулаларын тікелей Растауды Г. Фогель 1871

жылы күн экваторының қарама-қарсы жиектерінен алынған спектрлердегі Фраунгофер сызықтарының жағдайын

салыстыру арқылы алды. Г. Фогель өлшенген спектралды аралықтардың мәндері бойынша есептелген шеттердің салыстырмалы жылдамдығы күн дақтарының ығысуы бойынша есептелген жылдамдыққа жақын болды.
Жарық толқындарына арналған Доплердің формулаларын тікелей Растауды Г. Фогель 1871 жылы күн экваторының қарама-қарсы жиектерінен алынған спектрлердегі

Слайд 12Құбылыстың мәні
Доплердің әсерін байқаушының жанынан сиренасы қосылған машина өтетін кезде

тәжірибеде байқауға болады. Мысалы, сирена белгілі бір тонды береді және

ол өзгермейді. Машина бақылаушыға қатысты қозғалмаса, онда ол сиренаны шығаратын үнді естиді. Бірақ егер машина бақылаушыға жақын болса, онда дыбыс толқындарының жиілігі артады және бақылаушы сиренаға қарағанда жоғары тонды естиді. Машина байқаушының жанынан өтетін кезде, ол сирена шығаратын үнді естиді. Ал машина одан әрі өтіп, жақындап емес, алыстап кетсе, бақылаушы дыбыстық толқындардың аз жиілігінің салдарынан төменірек тонды естиді.
Құбылыстың мәніДоплердің әсерін байқаушының жанынан сиренасы қосылған машина өтетін кезде тәжірибеде байқауға болады. Мысалы, сирена белгілі бір

Слайд 13Кез-келген ортада таратылатын толқындар (мысалы, дыбыс) үшін осы ортаға қатысты

көздің және толқын қабылдағышының қозғалысын ескеру қажет. Электрмагниттік толқындар үшін

(мысалы, Жарық), тарату үшін ешқандай орта қажет емес, вакуумда тек қана қуат көзі мен қабылдағыштың салыстырмалы қозғалысы маңызды.Сондай-ақ, ортада релятивистік жылдамдықпен зарядталған бөлшектер қозғалатын жағдай маңызды. Бұл жағдайда зертханалық жүйеде Доплердің әсеріне тікелей қатысы бар черенковтік сәулелену тіркеледі..
Кез-келген ортада таратылатын толқындар (мысалы, дыбыс) үшін осы ортаға қатысты көздің және толқын қабылдағышының қозғалысын ескеру қажет.

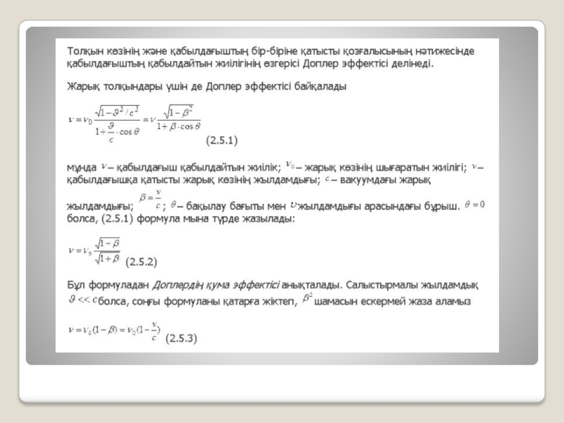
Слайд 14Құбылыстың математикалық сипаттамасы
Егер толқынның көзі ортаға қатысты қозғалса, онда толқындардың

жоталары арасындағы қашықтық (толқын ұзындығы λ) қозғалыс жылдамдығы мен бағытына

байланысты болады. Егер көз қабылдағышқа бағыт бойынша қозғалса, яғни ол шығаратын Толқынға қуып жетсе, онда толқын ұзындығы азаяды, егер жойылса-толқын ұзындығы артады:



Құбылыстың математикалық сипаттамасыЕгер толқынның көзі ортаға қатысты қозғалса, онда толқындардың жоталары арасындағы қашықтық (толқын ұзындығы λ) қозғалыс

Слайд 15Доплердің релятивистік әсері
Вакуумда электромагниттік толқындар (немесе басқа да масссыз бөлшектер)

таратылған жағдайда жиілік формуласын арнайы салыстырмалылық теориясының теңдеулерінен шығарады. Электрмагниттік

толқындарды тарату үшін материалдық орта талап етілмегендіктен, тек көз Мен бақылаушының салыстырмалы жылдамдығын ғана қарастыруға болады.
Доплердің релятивистік әсеріВакуумда электромагниттік толқындар (немесе басқа да масссыз бөлшектер) таратылған жағдайда жиілік формуласын арнайы салыстырмалылық теориясының

Слайд 16Доплердің релятивистік әсері екі себеппен байланысты:
қуат көзі мен қабылдағыштың салыстырмалы

қозғалысы кезіндегі жиілікті өзгертудің классикалық аналогы
уақыттың релятивистік баяулауы.

Доплердің релятивистік әсері екі себеппен байланысты:қуат көзі мен қабылдағыштың салыстырмалы қозғалысы кезіндегі жиілікті өзгертудің классикалық аналогыуақыттың релятивистік

Слайд 17Доплердің әсерін бақылау
Құбылыс кез келген толқындар мен бөлшектер ағындарына тән

болғандықтан, дыбыс үшін бақылау өте оңай. Дыбыс тербелісінің жиілігі дыбыс

биіктігі ретінде естіледі. Жылдам қозғалыстағы автомобиль немесе поезд сізге жақын жерде, мысалы, сирена немесе жай ғана дыбыстық сигнал шығаратын жағдайды күту керек. Сіз автомобиль сізге жақындағанда естисіз, дыбыс биіктігі жоғары болады, содан кейін автомобиль сізбен теңескен кезде, күрт төмендейді және одан әрі, ал жою кезінде, автомобиль төмен нотаға сигнал береді.
Доплердің әсерін бақылауҚұбылыс кез келген толқындар мен бөлшектер ағындарына тән болғандықтан, дыбыс үшін бақылау өте оңай. Дыбыс

Слайд 18Қолдану
Доплер әсері әлемнің басталуы туралы қазіргі заманғы теориялардың ажырамас бөлігі

болып табылады (үлкен жарылыс және қызыл ығысу). Принцип астрономияда жұлдыздардың

көру сәулесінің бойымен қозғалу жылдамдығын (байқаушыдан жақындау немесе алып тастау) және олардың осьтің айналасында айналуын, планеталардың айналу параметрлерін, Сатурн сақиналарын (олардың құрылымын анықтауға мүмкіндік берді), күн фотосферасындағы турбуленттік ағындарды, спутниктердің траекторияларын, термоядролық реакцияларды, содан кейін физика мен техниканың әртүрлі салаларында (ауа райы болжамы кезінде, әуе навигациясы мен ГИБДД қолданылатын радарларда) өлшеу үшін көптеген қолдануға ие болды. Доплердің әсері заманауи медицинада кеңінен қолданылады: оған ультрадыбыстық диагностиканың көптеген құралдары негізделген.
ҚолдануДоплер әсері әлемнің басталуы туралы қазіргі заманғы теориялардың ажырамас бөлігі болып табылады (үлкен жарылыс және қызыл ығысу).

Слайд 19Қолданудың негізгі салалары:
Доплерлік радар-объектіден көрсетілген сигнал жиілігінің өзгеруін өлшейтін радар.

Жиіліктің өзгеруі бойынша объект жылдамдығының радиалды құраушысы есептеледі (объект және

радар арқылы өтетін тура жылдамдық проекциясы). Доплерлік радарлар әртүрлі салаларда қолданылуы мүмкін: ұшу аппараттарының, корабльдердің, автомобильдердің, гидрометаторлардың (мысалы, бұлттардың), теңіз және өзен ағыстарының, сондай-ақ басқа да объектілердің жылдамдығын анықтау үшін.
Қолданудың негізгі салалары:Доплерлік радар-объектіден көрсетілген сигнал жиілігінің өзгеруін өлшейтін радар. Жиіліктің өзгеруі бойынша объект жылдамдығының радиалды құраушысы

Слайд 20Астрономия:
Спектр сызықтарының жылжуы бойынша жұлдыздардың, галактикалардың және басқа да аспан

денелерінің қозғалысының радиалды жылдамдығын астрономияда сәулелік жылдамдықпен көктегі жарықтың радиалды

жылдамдығын атай алады. Аспан денелерінің спектрі бойынша Доплер әсерінің көмегімен олардың сәулелік жылдамдығы анықталады. Жарық тербелістері толқындарының өзгеруі, егер оның сәуле жылдамдығы байқаушыдан (қызыл ығысу) бағытталса, көздің спектріндегі барлық спектралдық сызықтардың ұзын толқындар жағына және егер сәулелік жылдамдықтың бағыты байқаушыға (күлгін ығысу) бағытталса, қысқа жаққа ығысады. Егер жарық жылдамдығымен (~300 000 км/с) салыстырғанда, онда қарғыс емес жақындауда сәулелік жылдамдық кез келген спектрлік желінің толқын ұзындығының өзгеруіне көбейтілген және қозғалмайтын көздегі осы желінің толқын ұзындығына бөлінген жарық жылдамдығына тең.
Астрономия:Спектр сызықтарының жылжуы бойынша жұлдыздардың, галактикалардың және басқа да аспан денелерінің қозғалысының радиалды жылдамдығын астрономияда сәулелік жылдамдықпен

Слайд 21Спектр сызықтарының енін үлкейту бойынша жұлдыздардың фотосферасының температурасын өлшеуге болады.

Температураның жоғарылауы кезінде желілердің кеңеюі газдағы сәуле шығаратын немесе жұтатын

атомдардың хаотикалық жылу қозғалысының жылдамдығының артуымен байланысты.
Спектр сызықтарының енін үлкейту бойынша жұлдыздардың фотосферасының температурасын өлшеуге болады. Температураның жоғарылауы кезінде желілердің кеңеюі газдағы сәуле

Слайд 22Сұйық немесе газ ағынының жылдамдығын контактісіз өлшеу. Доплер әсерінің көмегімен

Сұйықтықтар мен газдар ағынының жылдамдығын өлшейді. Бұл әдістің артықшылығы датчиктерді

тікелей ағынға орналастыру қажет емес. Жылдамдық ультрадыбыс немесе оптикалық сәулелену толқындарының шашырауы бойынша (оптикалық Шығын өлшегіштер) ортаның біртекті еместігінде (жүзінді бөлшектерінде, негізгі ағынмен араласпайтын сұйықтық тамшыларында, сұйықтықтағы газ көпіршіктерінде) анықталады.
Сұйық немесе газ ағынының жылдамдығын контактісіз өлшеу. Доплер әсерінің көмегімен Сұйықтықтар мен газдар ағынының жылдамдығын өлшейді. Бұл

Слайд 23Күзет сигнализациясы. Қозғалатын объектілерді анықтау үшін.
Координаттарды анықтау. Коспас-Сарсат спутниктік жүйесінде

жердегі авариялық таратқыштың координаттары Доплер әсерін пайдалана отырып, одан қабылданған

радиосигнал бойынша жерсерікпен анықталады.
GPS және ГЛОНАСС ғаламдық позициялау жүйелері.
Күзет сигнализациясы. Қозғалатын объектілерді анықтау үшін.Координаттарды анықтау. Коспас-Сарсат спутниктік жүйесінде жердегі авариялық таратқыштың координаттары Доплер әсерін пайдалана

Обратная связь

Если не удалось найти и скачать доклад-презентацию, Вы можете заказать его на нашем сайте. Мы постараемся найти нужный Вам материал и отправим по электронной почте. Не стесняйтесь обращаться к нам, если у вас возникли вопросы или пожелания:

Email: Нажмите что бы посмотреть 

Что такое TheSlide.ru?

Это сайт презентации, докладов, проектов в PowerPoint. Здесь удобно  хранить и делиться своими презентациями с другими пользователями.


Для правообладателей

Яндекс.Метрика