Разделы презентаций


Е.И.Юревич

Содержание

История развития робототехники

Слайды и текст этой презентации

Слайд 1Е.И.Юревич
ОСНОВЫ

РОБОТОТЕХНИКИ





Е.И.ЮревичОСНОВЫ РОБОТОТЕХНИКИ

Слайд 2История развития робототехники

История развития  робототехники

Слайд 4Рис.1.1. Механический писец Анри Дро.

Рис.1.1. Механический писец Анри Дро.

Слайд 5Рис.1.2. Механический негр-флейтист (XIX в., Парижский национальный музей)

Рис.1.2. Механический негр-флейтист (XIX в., Парижский национальный музей)

Слайд 7Рис. 1.4. Современный копирующий манипулятор Маскот фирмы “Телеробот” (Италия).

Рис. 1.4. Современный копирующий манипулятор Маскот фирмы “Телеробот” (Италия).

Слайд 8Рис. 1.5. Один их первых промышленных роботов “Весатран”

Рис. 1.5. Один их первых промышленных роботов “Весатран”

Слайд 9Рис. 1.6. Один их первых промышленных роботов “Юнимейт”

Рис. 1.6. Один их первых промышленных роботов “Юнимейт”

Слайд 10Рис. 1.7. Лабораторный интегральный подвижный робот СРИ (“Шейки”) Стдэнфордского научно-исследовательского

института (США): 1 – привод колеса 9, 2 – ролик, 3 – датчик

контакта, 4 – устройство управления телевизионной камерой, 5 – бортовое устройство управления роботом, связанное со стационарной ЭВМ, 6 – неподвижный оптический дальномер, 7 – антенна системы радиосвязи, 8 – подвижная телевизионная камера, 9 – одно из двух мотор-колес
Рис. 1.7. Лабораторный интегральный подвижный робот СРИ (“Шейки”) Стдэнфордского научно-исследовательского института (США): 1 – привод колеса 9, 2 –

Слайд 11Рис. 1.8. Экзоскелетон

Рис. 1.8. Экзоскелетон

Слайд 12Рис.1.9. Интеллектуальный автономный антропоморфный робот Asimo (Хонда мотор, Япония).

Рис.1.9. Интеллектуальный автономный антропоморфный робот Asimo (Хонда мотор, Япония).

Слайд 13Рис.1.10. Микроманипулятор для перемещения образцов в электронном микроскопе (проект Miniman,

Европа): 4 степени подвижности, минимальный шаг – 20 нм, скорость

– 30 мм/с, габариты – 50×40 мм.
Рис.1.10. Микроманипулятор для перемещения образцов в электронном микроскопе (проект Miniman, Европа): 4 степени подвижности, минимальный шаг –

Слайд 14Рис. 1.11. Один из первых отечественных подводных роботов “Манта” с манипулятором,

управляемым от ЭВМ и техническим зрением

Рис. 1.11. Один из первых отечественных подводных роботов “Манта” с манипулятором, управляемым от ЭВМ и техническим зрением

Слайд 15а
Рис.1.12. Экспериментальный интегральный робот а) ЛПИ-2: 1, 2 – манипуляторы

со съемными очувствленными схватами, 3 – передающая телевизионная камера, 4

– задающая рукоятка, 5 – система речевого управления, 6 – очувствленный двухкоординатный стол, 7 – ультразвуковой локатор; б) ЛПИ-3: впереди пульт управления с двумя задающими ручками.



б








аРис.1.12. Экспериментальный интегральный робот а) ЛПИ-2: 1, 2 – манипуляторы со съемными очувствленными схватами, 3 – передающая

Слайд 16 Управление движениями человека

Управление движениями человека

Слайд 18Рис.2.2. Строение нейрона: 1- дендриты, 2 – синапсы, 3 –

аксон, 4 – аксонный холмик, 5 – синапс другой клетки,

6 – сома (тело клетки).
Рис.2.2. Строение нейрона: 1- дендриты, 2 – синапсы, 3 – аксон, 4 – аксонный холмик,  5

Слайд 20Рис.2.4. Крепление мышц-антогонистов: 1 – мышца-сгибатель, 2 – мышца-разгибатель.

Рис.2.4. Крепление мышц-антогонистов: 1 – мышца-сгибатель, 2 – мышца-разгибатель.

Слайд 21Рис.2.5. Устройство центральной нервной системы: 1 – новая кора, 2

– гипоталамус, 3 – мозолистое тело, 4 – таламус, 5

– мозжечок, 6 – вестибулярные ядра, 7 – спинной мозг, 8 – продолговатый мозг, 9 – ретикулярная формация, 10 – варолиев мост, 11 – затылочная доля, 12 – теменная доля, 13 – центральная борозда, 14 – лобная доля, 15 – двигательная кора, 16 – соматосенсорная кора, 17 – зрительная кора, 18 – слуховая кора, 19 – обонятельная кора, 20 – мозжечок, 21 – ствол мозга.
Рис.2.5. Устройство центральной нервной системы: 1 – новая кора, 2 – гипоталамус, 3 – мозолистое тело, 4

Слайд 22Рис.2.6. Состав центральной нервной системы.

Рис.2.6. Состав центральной нервной системы.

Слайд 23Рис.2.7. Многоконтурная структура системы управления движениями человека.

Рис.2.7. Многоконтурная структура системы управления движениями человека.

Слайд 26 Устройство роботов

Устройство роботов

Слайд 27Рис.3.1. Манипулятор с прямоугольной системой координат (а) и его рабочая

зона (б).
а)
б)

Рис.3.1. Манипулятор с прямоугольной системой координат (а) и его рабочая зона (б).  а)б)

Слайд 29а)
б)
Рис.3.3. Манипулятор со сферической системой координат (а) и его рабочая

зона (б).

а)б)Рис.3.3. Манипулятор со сферической системой координат (а) и его рабочая зона (б).

Слайд 30Рис.3.4. Манипулятор с угловой системой координат (а) и его рабочая

зона (б).

а)
б)

Рис.3.4. Манипулятор с угловой системой координат (а) и его рабочая зона (б). а)б)

Слайд 31Рис.3.5.
«Сигма» (Италия), два вертикально расположенных манипулятора которого работают в прямоугольной

системе координат.
Сборный промышленный робот

Рис.3.5.«Сигма» (Италия), два вертикально расположенных манипулятора которого работают в прямоугольной системе координат.Сборный промышленный робот

Слайд 32Рис.3.6 Манипулятор робота IRB 1400 (ABB, Швейцария)

Рис.3.6 Манипулятор робота IRB 1400 (ABB, Швейцария)

Слайд 34Рис.3.8.
Общий вид манипулятора робота Пума фирмы Юнимейшен (а)
и

его кинематическая схема (б).

а)
б)

Рис.3.8. Общий вид манипулятора робота Пума фирмы Юнимейшен (а) и его кинематическая схема (б).а)б)

Слайд 35Рис. 3.9.
Кинематическая схема манипулятора МЭМ-10 СД:
I-VII – звенья манипулятора;

1-7 – зубчатые колеса,
соединенные с двигателями этих звеньев

Рис. 3.9. Кинематическая схема манипулятора МЭМ-10 СД:I-VII – звенья манипулятора; 1-7 – зубчатые колеса, соединенные с двигателями

Слайд 36Рис.3.10 Манипулятор типа SCARA (Уральские технические системы, Россия)

Рис.3.10 Манипулятор типа SCARA (Уральские технические системы, Россия)

Слайд 37Рис.3.11. Кинематические схемы устройств с управляемой деформацией.

Рис.3.11. Кинематические схемы устройств с управляемой деформацией.

Слайд 38Рис.3.12.
Двухпальцевый схват: 1,2 – пальцы (губки); 3,4 – рычажная

передача;
5 – шток пневматического двигателя (пневмоцилиндра); 6 – возвратная

пружина.

Рис.3.12. Двухпальцевый схват: 1,2 – пальцы (губки); 3,4 – рычажная передача; 5 – шток пневматического двигателя (пневмоцилиндра);

Слайд 39Рис.3.13. Схват с пятью пальцами(Shadow Robot company, США)

Рис.3.13. Схват с пятью пальцами(Shadow Robot company, США)

Слайд 40Рис.3.14.
Пневматический схват с пятью гибкими надувными пальцами:
а –внешний

вид; б – разрез пальца: 1 – тонкостенная часть;
2

– гофры; 3 – толстостенная часть; 4 – подвод воздуха;
5 – деформация оси пальца при подаче сжатого воздуха.

а)

б)

Рис.3.14. Пневматический схват с пятью гибкими надувными пальцами: а –внешний вид; б – разрез пальца: 1 –

Слайд 41Рис.3.15. Вакуумное захватное устройство

Рис.3.15. Вакуумное захватное устройство

Слайд 42Рис.3.16 Мобильный робот на колесном ходу Robby (NASA, США)

Рис.3.16 Мобильный робот на колесном ходу Robby (NASA, США)

Слайд 43Рис.3.17 Мобильный робот на гусеничном ходу Варан (МГТУ, Россия)

Рис.3.17 Мобильный робот на гусеничном ходу Варан (МГТУ, Россия)

Слайд 44Рис.3.18.
Подвесной транспортный промышленный робот ТРТ –1-2500 (ЦНИИ РТК):
1 –

тележка; 2 – монорельс.

Рис.3.18. Подвесной транспортный промышленный робот ТРТ –1-2500 (ЦНИИ РТК):1 – тележка; 2 – монорельс.

Слайд 45Рис 3.19. Робот-стенолаз Roma (Universidad Carlos lll, Испания)

Рис 3.19. Робот-стенолаз Roma (Universidad Carlos lll, Испания)

Слайд 46Рис.3.20.
Робот «Труболаз» для обследования трубопроводов внутри (а)
и вне

трубы (б) (ЦНИИ РТК). Передвижение осуществляется путем
поочередного закрепления концов

корпуса и изменения его длины
на основе эффекта памяти формы.

а)

б)

Рис.3.20. Робот «Труболаз» для обследования трубопроводов внутри (а) и вне трубы (б) (ЦНИИ РТК). Передвижение осуществляется путем

Слайд 47Рис.3.21.
Мобильный шагающий робот для сбора разлитых нефтепродуктов.
(Волгоградский ГТУ).

Рис.3.21.Мобильный шагающий робот для сбора разлитых нефтепродуктов. (Волгоградский ГТУ).

Слайд 48Рис.3.22 Военный транспортный шагающий робот Big Dog
(Boston Dinamics, США)

Рис.3.22 Военный транспортный шагающий робот Big Dog(Boston Dinamics, США)

Слайд 49Рис.3.23. Колесно-шагающий робот Wark Partner, США)

Рис.3.23. Колесно-шагающий робот Wark Partner, США)

Слайд 50Рис.3.24. Ползающий робот «Змеелог-2» (ЦНИИ РТК, Россия)

Рис.3.24. Ползающий робот «Змеелог-2» (ЦНИИ РТК, Россия)

Слайд 51Рис.3.25. Робот-рыба Tuna (MTI, США)

Рис.3.25. Робот-рыба Tuna (MTI, США)

Слайд 52Рис.3.26. Летательный аппарат с машущими крыльями Del Fly Micko
(Technische Universiteit

Delft, Нидерланды)

Рис.3.26. Летательный аппарат с машущими крыльями Del Fly Micko(Technische Universiteit Delft, Нидерланды)

Слайд 53Рис.3.27.
Свободнолетающий космический робот: 1 – манипуляторы,
2 – неподвижная

телекамера, 3 – двигатели ориентации, 4 – осветители,
5 –

подвижная телекамера, 6 – двигатели движения вперед-назад,
7 – радиоантенна, 8 – радиолокатор.

Рис.3.27. Свободнолетающий космический робот: 1 – манипуляторы, 2 – неподвижная телекамера, 3 – двигатели ориентации, 4 –

Слайд 54Рис.3.28. Космический манипулятор Дорес (ЦНИИ РТК, Россия)

Рис.3.28. Космический манипулятор Дорес (ЦНИИ РТК, Россия)

Слайд 55Рис.3.29. Напланетный космический аппарат «Луноход».

Рис.3.29. Напланетный космический аппарат «Луноход».

Слайд 56Рис.3.30. Марсоход Spirit, (NASA, США)

Рис.3.30. Марсоход Spirit, (NASA, США)

Слайд 57Рис.3.31. Силовые датчики на преобразователях
а-трехкомпонентный силомоментный датчик 9328А (Kistler, Германия)
б-шестикомпонентный

датчик Gamma (ATI, США)

Рис.3.31. Силовые датчики на преобразователяха-трехкомпонентный силомоментный датчик 9328А (Kistler, Германия)б-шестикомпонентный датчик Gamma (ATI, США)

Слайд 58Рис. 3.32. Схема системы технического зрения

Рис. 3.32. Схема системы технического зрения

Слайд 59Рис.3.33. Очувствленный схват
1-манипулятор; 2-силомоментный датчик; 3-замок;
4-видеокамера; 5-трехпальцевый схват (АВВ, Швейцария)

Рис.3.33. Очувствленный схват1-манипулятор; 2-силомоментный датчик; 3-замок;4-видеокамера; 5-трехпальцевый схват (АВВ, Швейцария)

Слайд 60Рис.3.35.
Пневматический сбалансированный манипулятор.

Рис.3.35. Пневматический сбалансированный манипулятор.

Слайд 61Рис.3.36.
Гидравлический сбалансированный манипулятор.

Рис.3.36. Гидравлический сбалансированный манипулятор.

Слайд 62 Приводы роботов

Приводы роботов

Слайд 63Рис.4.1.
Типовая схема позиционного привода манипуляторов:
Д – двигатель, М

– механизм передачи и преобразования перемещения,
ДП, ДС – датчики

положения и скорости,
УУП; УУП1;УУП2 – устройство управления и две его части.

Рис.4.1. Типовая схема позиционного привода манипуляторов: Д – двигатель, М – механизм передачи и преобразования перемещения, ДП,

Слайд 64Рис. 4.2.
Удельная мощность (отнесенная к весу) электрических (Э),
гидравлических

(Г) и пневматических (П) приводов
в зависимости от их абсолютной

мощности

Рис. 4.2. Удельная мощность (отнесенная к весу) электрических (Э), гидравлических (Г) и пневматических (П) приводов в зависимости

Слайд 65Рис.4.3 Пневмоцилиндры ( FESTO, Германия)

Рис.4.3 Пневмоцилиндры ( FESTO, Германия)

Слайд 66Рис.4.4.
Пневматический промышленный робот МП-9

Рис.4.4. Пневматический промышленный робот МП-9

Слайд 67Рис.4.5.
Пневматическая схема промышленного робота МП-9

Рис.4.5. Пневматическая схема промышленного робота МП-9

Слайд 68Рис.4.6. Гидроцилиндры ( ESCORT, Россия)

Рис.4.6. Гидроцилиндры ( ESCORT, Россия)

Слайд 69Рис.4.7.
Гидравлический промышленный робот
с непрерывным управлением «Коат-а-Матрик» фирмы «Ретаб»

(Швеция).

Рис.4.7. Гидравлический промышленный робот с непрерывным управлением «Коат-а-Матрик» фирмы «Ретаб» (Швеция).

Слайд 70Рис.4.8. Схема системы управления приводом мобильного робота с рекуперацией энергии
Д-двигатель;

Е1, Е2-источники напряжения постоянного тока; УУ-устройство управления;
ДС- датчик скорости; К-ключи;

L- индуктивность
Рис.4.8. Схема системы управления приводом мобильного робота с рекуперацией энергииД-двигатель; Е1, Е2-источники напряжения постоянного тока; УУ-устройство управления;ДС-

Слайд 71Рис.4.9.
Реверсивный гибкий пневматический привод фирмы «Бриджестоун»:
1 – гибкий пневматический

привод; 2 – трос; 3 – блок.
1
2
3

Рис.4.9. Реверсивный гибкий пневматический привод фирмы «Бриджестоун»:1 – гибкий пневматический привод; 2 – трос; 3 – блок.123

Слайд 72Рис.4.10.
Пьезоэлектрические преобразователи микроприводов
а) – с поступательной деформацией растяжение-сжатие:
1

– секция пьезокерамических шайб, 2 – фланец, 3 – шпилька,

4 – гайка, 5 – пластмассовая втулка, 6 – слюдяная шайба;
б) – с изгибной деформацией: 1,2 – пьезоэлектрические пластины,
3 – металлическая рессора.
Рис.4.10.Пьезоэлектрические преобразователи микроприводов а) – с поступательной деформацией растяжение-сжатие: 1 – секция пьезокерамических шайб, 2 – фланец,

Слайд 73 МАТЕМАТИЧЕСКОЕ ОПИСАНИЕ РОБОТОВ

МАТЕМАТИЧЕСКОЕ ОПИСАНИЕ РОБОТОВ

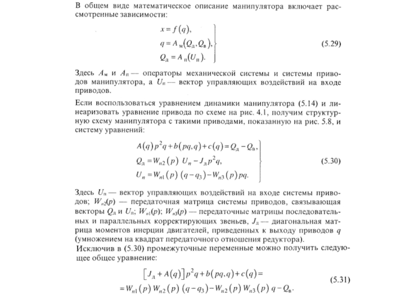
Слайд 74

Рис.5.1. Функциональная схема робота:
УУ о – общее (центральное) устройство

управления, УУn – УУ привода,
Д – двигатель, М – механизм, МС – механические системы –
манипуляционная и передвижения, СС – сенсорные системы.
Рис.5.1. Функциональная схема робота: УУ о –

Слайд 75Рис. 5.2. Кинематическая схема трехзвенного шарнирного манипулятора:

Р - рабочий

орган; q1, q2, q3 – переносные степени подвижности;
q4, q5,

q6 – ориентирующие степени подвижности.

Рис. 5.2. Кинематическая схема трехзвенного шарнирного манипулятора:Р -  рабочий орган; q1, q2, q3 – переносные степени

Слайд 76Рис.5.3.
Схема пересчета координат

Рис.5.3. Схема пересчета координат

Слайд 77Рис.5.4.
Структурная схема механической системы трехзвенного манипулятора

Рис.5.4. Структурная схема механической системы трехзвенного манипулятора

Слайд 80Рис.5.5.Шарнирный манипулятор с противовесами (П1,П2,П3)

Рис.5.5.Шарнирный манипулятор с противовесами (П1,П2,П3)

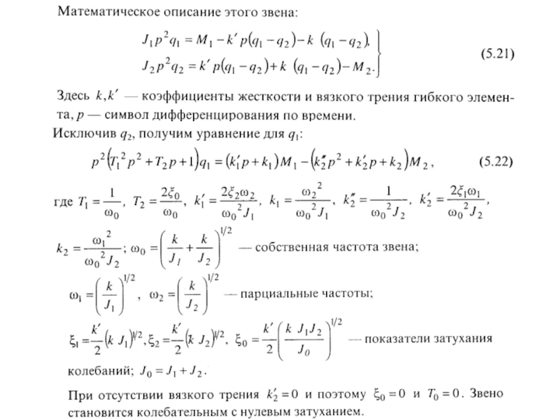
Слайд 81Рис.5.6.
Двух массовая модель звена с сосредоточенной упругостью

Рис.5.6. Двух массовая модель звена с сосредоточенной упругостью

Слайд 84Рис.5.7.

Модель звена с распределенной упругостью.

Рис.5.7.Модель звена с распределенной упругостью.

Слайд 85Рис.5.8.

Структурная схема манипулятора с приводами.

Рис.5.8. Структурная схема манипулятора с приводами.

Слайд 89ДИСКРЕТНОЕ ЦИКЛОВОЕ

ПРОГРАММНОЕ

УПРАВЛЕНИЕ РОБОТАМИ

ДИСКРЕТНОЕ ЦИКЛОВОЕ ПРОГРАММНОЕ УПРАВЛЕНИЕ РОБОТАМИ

Слайд 90Рис.6.1. Процесс циклового управления приводом.

Рис.6.1. Процесс циклового управления приводом.

Слайд 92Рис.6.3.
Схема технологической ячейки холодной штамповки:
П – пресс, ПР

– промышленный робот с двумя манипуляторами,
М1 и М» –

магазины.
Рис.6.3. Схема технологической ячейки холодной штамповки: П – пресс, ПР – промышленный робот с двумя манипуляторами, М1

Слайд 93 ДИСКРЕТНОЕ ПОЗИЦИОННОЕ

ПРОГРАММНОЕ УПРАВЛЕНИЕ

РОБОТМИ

ДИСКРЕТНОЕ ПОЗИЦИОННОЕ ПРОГРАММНОЕ УПРАВЛЕНИЕ РОБОТМИ

Слайд 94Рис. 7.1. Промышленный робот для контактной сварки
R2000iB/200EW (Fanuc, Япония)

Рис. 7.1. Промышленный робот для контактной сваркиR2000iB/200EW (Fanuc, Япония)

Слайд 95Рис.7.2.

Схема системы дуального управления приводом:
КЭ – коммутирующий элемент.

Рис.7.2. Схема системы дуального управления приводом: КЭ – коммутирующий элемент.

Слайд 98Рис.7.5.

Функциональная схема адаптивной подстройки привода.

Рис.7.5. Функциональная схема адаптивной подстройки привода.

Слайд 99Объект подстройки
Эталонная модель

∆Q=QД – QДэ
q
Qдэ
Рис.7.6.

Схема формирования сигнала адаптивной подстройки

по эталонной модели.

Объект подстройкиЭталонная модельQД∆Q=QД – QДэqQдэРис.7.6. Схема формирования сигнала адаптивной подстройки по эталонной модели.

Слайд 100НЕПРЕРЫВНОЕ

ПРОГРАММНОЕ

УПРАВЛЕНИЕ РОБОТАМИ

НЕПРЕРЫВНОЕ ПРОГРАММНОЕ УПРАВЛЕНИЕ РОБОТАМИ

Слайд 101Рис.8.1.

Электрический промышленный робот для дуговой сварки фирмы КУКА.

Рис.8.1. Электрический промышленный робот для дуговой сварки фирмы КУКА.

Слайд 102Рис.8.2.

Динамическое запаздывание q(t) при отработке программной траектории qз(t).

Рис.8.2. Динамическое запаздывание q(t) при отработке программной траектории qз(t).

Слайд 104k0
Объект
q3



k
1
p
k '
p
p
ДП

ДП
q
Рис. 8.4.
Схема системы управления с обратной

связью по ускорению.

k0Объектq3– –– k1pk 'ppДПДПqРис. 8.4. Схема системы управления с обратной связью по ускорению.

Слайд 108Рис.8.6.
Схема системы управления по ускорению объекта третьего порядка

Рис.8.6.Схема системы управления по ускорению объекта третьего порядка

Слайд 109Рис.8.7.
Релейная система управления привода

Рис.8.7.Релейная система управления привода

Слайд 112Рис.8.9.

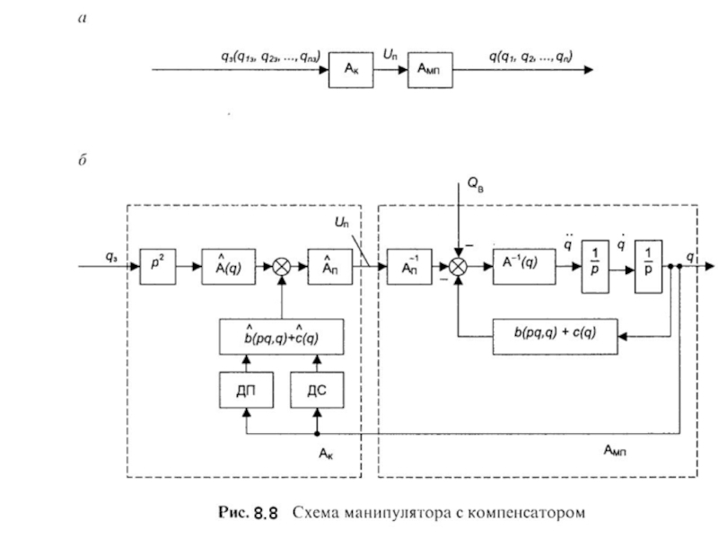
Структурная схема трехзвенного манипулятора с компенсатором.

Рис.8.9.Структурная схема трехзвенного манипулятора с компенсатором.

Слайд 116
Описание схемы манипулятора с программным регулятором и компенсатором.
имеет вид:

Здесь Ап,

Ак и Ар — операторы соответственно системы приводов, компенсатора и

ПД -. регулятора
Отсюда, исключив Qд, получаем уравнение системы при идеальном компенсаторе
для приращений q:

Здесь

диагональные матрицы коэффициентов настройки П Д-регулятора. Таким образом,
система управления
распадается на n автономных систем приводов. Выбором значений коэффициентов k и

может быть обеспечена как устойчивость, так и желаемое качество переходных процессов и точность
удержания рабочего органа на программной траектории. В частности, при выбранном алгоритме регулятора будет иметь место статическая ошибка

(8.8)

(8.9)

и


k

Описание схемы манипулятора с программным регулятором и компенсатором.имеет вид:Здесь Ап, Ак и Ар — операторы соответственно системы

Слайд 117Рис.8.13.
Схема системы программного непрерывного управления по абсолютным
координатам рабочего

органа манипулятора с обратной связью
по усилию: Д Ур –

датчик усилия вектора силы в рабочем органе

Рис.8.13. Схема системы программного непрерывного управления по абсолютным координатам рабочего органа манипулятора с обратной связью по усилию:

Слайд 118Рис. 8.14.
Схема системы программного управления силой в рабочем органе:


Д Пр – датчик положения рабочего органа,
Д Ур –

датчик усилия в рабочем органе


Рис. 8.14. Схема системы программного управления силой в рабочем органе: Д Пр – датчик положения рабочего органа,

Слайд 119манипулятор
JTSkQ
f –1(q) (S-1)kx
ДСр
J –1kV
ДУр
ДПр
JTkQ



Qpз
xpз
, Qp
xp

p /?,
Рис.8.15.

Схема системы независимого управления перемещением и усилием

в рабочем органе манипулятора: ДПр, ДСp – датчики положения и
скорости рабочего органа, ДУр – датчик усилия в рабочем органе.


манипуляторJTSkQf –1(q) (S-1)kx ДСрJ –1kV ДУрДПрJTkQ–––Qpзxpз  , Qpxp  p  /?,Рис.8.15. Схема системы независимого управления

Слайд 120манипулятор
JTkQ
kQx
ДУр
Qp




.

xpз
xp,
J
–1
kV
kQx
Kx3

1
(q)
Рис.8.16.

Система связанного управления перемещением и

усилием
в рабочем органе манипулятора.


манипуляторJTkQkQxДУрQp––  .–xpзxp,J–1kV kQxKx3–1(q)Рис.8.16. Система связанного управления перемещением и усилием в рабочем органе манипулятора.–

Слайд 121 АДАПТИВНОЕ

И ИНТЕЛЛЕКТУАЛЬНОЕ

УПРАВЛЕНИЕ РОБОТАМИ

АДАПТИВНОЕ И ИНТЕЛЛЕКТУАЛЬНОЕ УПРАВЛЕНИЕ РОБОТАМИ

Слайд 122Рис.9.1. Функциональная схема системы управления очувствлённого робота.

Рис.9.1. Функциональная схема системы управления очувствлённого робота.

Слайд 123Рис. 9.2.
Система адаптивного управления привода с ассоциативной памятью:
а -

в контуре подставки; б - в основном контуре управления; БИ

– блок
идентификации; АП – ассоциативная память; БОИ – блок обработки информации;
БН – блок настройки; БОК – блок оценки качества; УАП – устройство адаптивной подстройки.
Рис. 9.2.Система адаптивного управления привода с ассоциативной памятью: а - в контуре подставки; б - в основном

Слайд 124Рис. 9.3.
Схема системы адаптивного управления манипулятором.

Рис. 9.3. Схема системы адаптивного управления манипулятором.

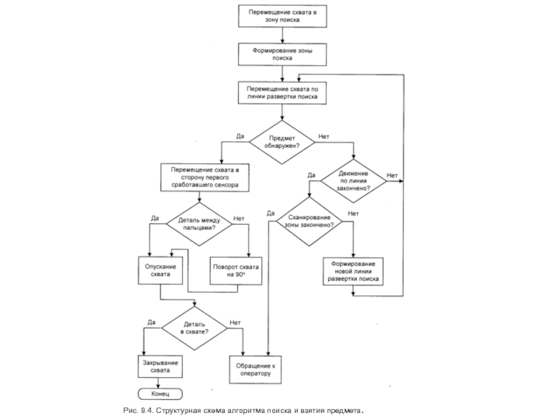
Слайд 125Рис. 9.4. Структурная схема алгоритма поиска и взятия предмета.

Рис. 9.4. Структурная схема алгоритма поиска и взятия предмета.

Слайд 126Рис. 9.5.
Структурная схема алгоритма соединения типа «вал-втулка»

Рис. 9.5. Структурная схема алгоритма соединения типа «вал-втулка»

Слайд 127Рис. 9.6.
Схема системы интеллектуального управления роботом

Рис. 9.6. Схема системы интеллектуального управления роботом

Слайд 128Рис. 9.7.

Структура экспертной системы адаптации для системы управления.

Рис. 9.7. Структура экспертной системы адаптации для системы управления.

Слайд 129Рис. 9.8.
Схема системы управления манипулятором с самообучающейся экспертной
системой

настройки; БП – блок программирования; БН – блок настройки;
БОК

– блок оценки качества; П – система приводов;
МС – механическая система манипулятора.

Рис. 9.8. Схема системы управления манипулятором с самообучающейся экспертной системой настройки; БП – блок программирования; БН –

Слайд 130а)
б)
Рис.9.9.
Система управления приводом на базе нейронных сетей:

а) структура системы, б) структура

НС-Модели.

а)б)Рис.9.9. Система управления приводом на базе нейронных сетей:        а) структура

Слайд 131Рис.9.10.
Структура системы управления манипулятором по
абсолютным координатам его рабочего

органа на базе нейронных сетей.

Рис.9.10. Структура системы управления манипулятором по абсолютным координатам его рабочего органа на базе нейронных сетей.

Слайд 132Рис.9.11.

Пример функций принадлежности (ФП).

Рис.9.11. Пример функций принадлежности (ФП).

Слайд 133Рис.9.12.

Функциональная схема системы нечеткого управления привода:
Ф1, Ф2 – фузификаторы;

ДФ – дефузификатор; A/Ц, Ц/A – аналого-цифровой
и цифроаналоговый преобразователи;

БОИ – блок обработки информации.
Рис.9.12. Функциональная схема системы нечеткого управления привода:Ф1, Ф2 – фузификаторы; ДФ – дефузификатор; A/Ц, Ц/A – аналого-цифровой

Слайд 134Рис.9.13.

Функций принадлежности рассогласования по скорости:
П – положительная скорость, Н

– нулевая, О - отрицательная.

.

Рис.9.13. Функций принадлежности рассогласования по скорости:П – положительная скорость, Н – нулевая, О - отрицательная..

Слайд 136Рис.9.14.
Функциональная схема системы управления движением по местности мобильного робота:

БУД –

блок управления движением, МС – механическая система, П – приводы.

Рис.9.14. Функциональная схема системы управления движением по местности мобильного робота:

Слайд 137УПРАВЛЕНИЕ

СРЕДСТВАМИ РОБОТОТЕХНИКИ

ЧЕЛОВЕКОМ-ОПЕРАТОРОМ

УПРАВЛЕНИЕ СРЕДСТВАМИ РОБОТОТЕХНИКИ ЧЕЛОВЕКОМ-ОПЕРАТОРОМ

Слайд 138 Рис. 10.1.

Схема человеко-машинной системы

управления

Рис. 10.1. Схема человеко-машинной системы управления

Слайд 139Рис. 10.2.

Принцип действия копирующего манипулятора

Рис. 10.2. Принцип действия копирующего манипулятора

Слайд 140Рис. 10.3
Электрический копирующий манипулятор типа МЭМ.

Рис. 10.3 Электрический копирующий манипулятор типа МЭМ.

Слайд 141Рис. 10.4.
Функциональная схема симметричной системы управления
степенью подвижности

копирующего манипулятора:
УУЗ , УУ и - устройства управления приводов

задающего
и исполнительного манипуляторов.
Рис. 10.4. Функциональная схема симметричной системы управления степенью подвижности копирующего манипулятора: УУЗ , УУ и - устройства

Слайд 143Рис. 10.5.
Функциональная схема несимметричной системы управления
степенью подвижности

копирующего манипулятора:
ДМЗ , ДМ и - датчики момента.

Рис. 10.5. Функциональная схема несимметричной системы управления степенью подвижности копирующего манипулятора: ДМЗ , ДМ и - датчики

Слайд 146Рис.10.7.

Функциональная схема системы управления с задающей рукояткой (ЗР).

Рис.10.7. Функциональная схема системы управления с задающей рукояткой (ЗР).

Слайд 147


Рис.10.8.
Функциональная схема системы комбинированного автоматического
и автоматизированного управления от задающей рукоятки: БП- блок программирования ,
БУП- блок управления приводами


Слайд 149ГРУППОВОЕ УПРАВЛЕНИЕ
В
РОБОТОТЕХНИЧЕСКИХ
СИСТЕМАХ

ГРУППОВОЕ УПРАВЛЕНИЕ В РОБОТОТЕХНИЧЕСКИХСИСТЕМАХ

Слайд 150Рис.11.1.

Зависимость времени группового решения
от типа стратегии управления.

Рис.11.1. Зависимость времени группового решения от типа стратегии управления.

Слайд 151Рис. 11.2.

Состав гибкой производственной системы.
Двойными стрелками показаны материальные

потоки.

Рис. 11.2. Состав гибкой производственной системы. Двойными стрелками показаны материальные потоки.

Слайд 153Рис.11.1.

Зависимость времени группового решения
от типа стратегии управления.

Рис.11.1. Зависимость времени группового решения от типа стратегии управления.

Слайд 154АППАРАТУРА

УПРАВЛЕНИЯ РОБОТОВ

АППАРАТУРА УПРАВЛЕНИЯ РОБОТОВ

Слайд 155Рис.12.1.

Унифицированное устройство группового циклового программного
управления “Гранит КМС-2”.

Рис.12.1. Унифицированное устройство группового циклового программного управления “Гранит КМС-2”.

Слайд 156Рис.12.2. Внешний вид унифицированного устройства контурного программного управления УКМ-7728.

Рис.12.2. Внешний вид унифицированного устройства контурного программного управления УКМ-7728.

Слайд 157Рис. 12.3

Пульт управления манипулятором космического корабля “Буран”.

Рис. 12.3 Пульт управления манипулятором космического корабля “Буран”.

Слайд 158ПРОЕКТИРОВАНИЕ

СРЕДСТВ РОБОТОТЕХНИКИ

ПРОЕКТИРОВАНИЕ СРЕДСТВ РОБОТОТЕХНИКИ

Слайд 159Рис.13.1.

Стоимость робота и околороботной оснастки.

Рис.13.1. Стоимость робота и околороботной оснастки.

Слайд 160ПРИМЕНЕНИЕ

СРЕДСТВ РОБОТОТЕХНИКИ

В ПРОМЫШЛЕННОСТИ

ПРИМЕНЕНИЕ СРЕДСТВ РОБОТОТЕХНИКИ  	В ПРОМЫШЛЕННОСТИ

Слайд 161Рис.14.1.

Схема однопоточной роботизированной технологической линии
холодной штамповки с линейной

компоновкой:
ТО – основное технологическое оборудование; ПР – промышленный робот;


М – магазин поштучной выдачи заготовок.
Рис.14.1. Схема однопоточной роботизированной технологической линии холодной штамповки с линейной компоновкой: ТО – основное технологическое оборудование; ПР

Слайд 162Рис.14.2.
Схема однопоточной роботизированной технологической линии
холодной штамповки с транспортным

устройством: Тр – транспортное устройство.

Рис.14.2. Схема однопоточной роботизированной технологической линии холодной штамповки с транспортным устройством: Тр – транспортное устройство.

Слайд 163
ТО

ПР
М

М

Рис.14.3.

Схема роботизированного технологического участка
механической обработки с круговой компоновкой.

ТОПРММ Рис.14.3. Схема роботизированного технологического участка механической обработки с круговой компоновкой.

Слайд 164Рис.14.4.

Схема роботизированного технологического участка
механической обработки с линейной компоновкой,


обслуживаемого мобильным промышленным роботом:
МПР – мобильный промышленный робот; Т

– трасса промышленного робота.

Рис.14.4. Схема роботизированного технологического участка механической обработки с линейной компоновкой, обслуживаемого мобильным промышленным роботом: МПР – мобильный

Слайд 165
Рис.14.5.
Схема роботизированного технологического участка механической обработки
с компоновкой по

площади: АС – автоматизированный склад с подвижными
автооператорами-штабелерами А, Т

– трасса транспортной системы с мобильными
промышленными роботами МПР.
Рис.14.5. Схема роботизированного технологического участка механической обработки с компоновкой по площади: АС – автоматизированный склад с

Слайд 166Рис.14.6.

Схема сборочной робототехнической линии с линейной компоновкой:
Тр –

шаговый транспортер, К – кассеты.

Рис.14.6. Схема сборочной робототехнической линии с линейной компоновкой: Тр – шаговый транспортер, К – кассеты.

Слайд 167Рис.14.7.
Схема сборочного цеха: Л – робототехническая сборочная линия, КУ1-КУ6

– контроль узлов,
АС – автоматизированный склад с автооператором А,

ТК – транспортный конвейер,
1 – ПР для взятия кассет со склада и установки их на конвейер,
2 – ПР для взятия кассет с конвейера и передачи на сборку, МПР – мобильный ПР на трассе Т,
ИС – испытательная станция.

Рис.14.7. Схема сборочного цеха: Л – робототехническая сборочная линия, КУ1-КУ6 – контроль узлов, АС – автоматизированный склад

Слайд 168Рис.14.8.
Схема робототехнического сборочного участка с круговой компоновкой: РС –

роторный стол, КС – координатный стол, М – магазин, УУ

– устройство управления.
Рис.14.8. Схема робототехнического сборочного участка с круговой компоновкой: РС – роторный стол, КС – координатный стол, М

Слайд 170Рис.14.10.

Зависимость стоимости продукции от объема ее выпуска для различных

видов производства.

Рис.14.10. Зависимость стоимости продукции от объема ее выпуска для различных видов производства.

Слайд 171ПРИМЕНЕНИЕ
ПРОМЫШЛЕННЫХ РОБОТОВ
НА ОСНОВНЫХ
ТЕХНОЛОГИЧЕСКИХ ОПЕРАЦИЯХ

ПРИМЕНЕНИЕ ПРОМЫШЛЕННЫХ РОБОТОВ НА ОСНОВНЫХ ТЕХНОЛОГИЧЕСКИХ ОПЕРАЦИЯХ

Слайд 172Рис.15.1.

Робототехническая сборочная линия массового производства наручных часов

Рис.15.1. Робототехническая сборочная линия массового производства наручных часов

Слайд 173Рис.15.2. Роботизированная линия сборки автомобилей Volvo (Volvo, Швеция)

Рис.15.2. Роботизированная линия сборки автомобилей Volvo (Volvo, Швеция)

Слайд 174Рис.15.5.

Робототехнический комплекс для сборки пылесосов фирмы «Хитачи» (Япония).

Рис.15.5. Робототехнический комплекс для сборки пылесосов фирмы «Хитачи» (Япония).

Слайд 175Рис.15.6.

Измерительная машина фирмы DEA (Италия).

Рис.15.6.Измерительная машина фирмы DEA (Италия).

Слайд 176Рис.15.5.
Сварочный робот фирмы КУКА.

Рис.15.5. Сварочный робот фирмы КУКА.

Слайд 177Рис.15.6.

Участок точечной сварки роботами кузовов автомобилей.

Рис.15.6. Участок точечной сварки роботами кузовов автомобилей.

Слайд 178Рис.15.7.
Робототехнический комплекс для дуговой сварки
(Motoman, Япония)

Рис.15.7. Робототехнический комплекс для дуговой сварки(Motoman, Япония)

Слайд 180Рис.15.9.

Линия гальванопокрытий с автооператорами.

Рис.15.9. Линия гальванопокрытий с автооператорами.

Слайд 181ПРИМЕНЕНИЕ
ПРОМЫШЛЕННЫХ РОБОТОВ
НА
ВСПОМОГАТЕЛЬНЫХ ОПЕРАЦИЯХ

ПРИМЕНЕНИЕ ПРОМЫШЛЕННЫХ РОБОТОВ НА ВСПОМОГАТЕЛЬНЫХ ОПЕРАЦИЯХ

Слайд 182Рис.16.1. Компоновки роботизированных технологических ячеек «станок-ПР» ТО-основное технологическое оборудование; М-мага

Рис.16.1. Компоновки роботизированных технологических ячеек «станок-ПР» ТО-основное технологическое оборудование; М-мага

Слайд 183Рис.16.2.
Роботизированный цех механообработки: 1,2,11,12,13 – токарные станки,
3 –

склад, 4 – загрузочное устройство, 5 – разгрузочное устройство, 6

– напольные
транспортные ПР, 7 – промежуточные склады, 8 – протяжной станок, 9- шлифовальные
станки, 10 – фрезерные станки, 14 – ПР, 15 – магазины.

Рис.16.2. Роботизированный цех механообработки: 1,2,11,12,13 – токарные станки, 3 – склад, 4 – загрузочное устройство, 5 –

Слайд 184Рис.16.4.
Планировка роботизированного цеха холодной листовой штамповки:
СМ – склад

материалов, СО – склад оснастки, УР-участок раскроя, УВК – участок

вырубки и кассетирования, РТУ-1 – РТУ-6 – роботизированные техно-логические
участки, СТ – система транспортировки технологической оснастки, заготовок
и готовой продукции, СТО – система транспортировки и сортировки отходов,
ТССУ – транспортно-складская система участка, СГП-1 – СГП-2 – склады готовой продукции.
Рис.16.4. Планировка роботизированного цеха холодной листовой штамповки: СМ – склад материалов, СО – склад оснастки, УР-участок раскроя,

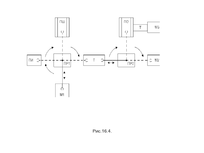
Слайд 185Рис.16.4.

Рис.16.4.

Слайд 186
а)
б)
Рис.16.5.
роботизированный комплекс литья под давлением:
а – вид со

стороны робота заливщика; б – вид со стороны робота, снимающего

отливку:
1 –машина для литья под давлением, 2 – робот-заливщик, 3 - робот для снятия отливок,
4 – пресс для обрубки литников.

а)б)Рис.16.5. роботизированный комплекс литья под давлением: а – вид со стороны робота заливщика; б – вид со

Слайд 187ОСОБЕННОСТИ ПРИМЕНЕНИЯ
СРЕДСТВ РОБОТОТЕХНИКИ
В НЕМАШИНОСТРОИТЕЛЬНЫХ
И
В НЕПРОМЫШЛЕННЫХ
ОТРАСЛЯХ

ОСОБЕННОСТИ ПРИМЕНЕНИЯ СРЕДСТВ РОБОТОТЕХНИКИ В НЕМАШИНОСТРОИТЕЛЬНЫХ И В НЕПРОМЫШЛЕННЫХ ОТРАСЛЯХ

Слайд 189Рис.17.2.

Робот для бурения шурфов (робот бурильщик).

Рис.17.2. Робот для бурения шурфов (робот бурильщик).

Слайд 193Рис.17.4.

Робототехнический комплекс для химической обработки железнодорожных вагонов:
1 –

тележка с оператором; 2 – подвижное основание; 3 – промышленный

робот;
4 – пантографическая стрела.
Рис.17.4. Робототехнический комплекс для химической обработки железнодорожных вагонов: 1 – тележка с оператором; 2 – подвижное основание;

Слайд 197Рис. 17.6

Бытовой робот-игрушка РаРеRo (Япония).

Рис. 17.6 Бытовой робот-игрушка РаРеRo (Япония).

Слайд 198ЭКСТРЕМАЛЬНАЯ
РОБОТОТЕХНИКА

ЭКСТРЕМАЛЬНАЯ РОБОТОТЕХНИКА

Слайд 202Рис.18.1. Робот-разведчик РР-Г1.

Рис.18.1. Робот-разведчик РР-Г1.

Слайд 208Рис. 18.7.
Структурная схема системы управления подводного робота типа «Манта».

Рис. 18.7. Структурная схема системы управления подводного робота типа «Манта».

Слайд 209Рис.18.8.
Подводный робот «Мир».

Рис.18.8. Подводный робот «Мир».

Слайд 211Рис. 18.11.
Дистанционно управляемый микро робот-разведчик Sand Dragon (США)

Рис. 18.11. Дистанционно управляемый микро робот-разведчик Sand Dragon (США)

Слайд 212Рис.18.12.
Экспериментальный образец группы шагающих микророботов-охранников
во главе с

мини роботом (Spawer System Center, США).

Рис.18.12. Экспериментальный образец группы шагающих микророботов-охранников во главе с мини роботом (Spawer System Center, США).

Слайд 214РОБОТОТЕХНИКА
ЗАВТРА

РОБОТОТЕХНИКА ЗАВТРА

Слайд 215Рис. 20.1.
Развитие технических систем (автоматы и роботы).

Рис. 20.1. Развитие технических систем (автоматы и роботы).

Слайд 216Рис. 20.2.

Функциональный состав автоматических систем.

Рис. 20.2. Функциональный состав автоматических систем.

Слайд 217Рис. 20.3.

Развитие компонентов технических систем

Рис. 20.3. Развитие компонентов технических систем

Обратная связь

Если не удалось найти и скачать доклад-презентацию, Вы можете заказать его на нашем сайте. Мы постараемся найти нужный Вам материал и отправим по электронной почте. Не стесняйтесь обращаться к нам, если у вас возникли вопросы или пожелания:

Email: Нажмите что бы посмотреть 

Что такое TheSlide.ru?

Это сайт презентации, докладов, проектов в PowerPoint. Здесь удобно  хранить и делиться своими презентациями с другими пользователями.


Для правообладателей

Яндекс.Метрика