Разделы презентаций


Электрическое поле в веществе Проводники в электростатическом поле В металлах

Содержание

Поскольку E=0 то объемная плотность зарядов внутри проводника равна нулю=0. Заряды располагаются только на поверхности проводника. Каждая точка проводника является эквипотенциальной.Поскольку поверхность проводника является эквипотенциальной, напряженность электростатического поля в каждой точке

Слайды и текст этой презентации

Слайд 1Электрическое поле в веществе
Проводники в электростатическом поле
В металлах имеется огромное

число свободных электронов, которые могут перемещаться по всему объему металла.
Если

поместить металлический проводник во внешнее электростатическое поле свободные электроны будут смещаться против поля до тех пор, пока не установиться такое распределение зарядов при котором Е=0
Электрическое поле в веществеПроводники в электростатическом полеВ металлах имеется огромное число свободных электронов, которые могут перемещаться по

Слайд 2Поскольку E=0 то объемная плотность зарядов внутри проводника равна нулю=0.

Заряды располагаются только на поверхности проводника.
Каждая точка проводника является

эквипотенциальной.

Поскольку поверхность проводника является эквипотенциальной, напряженность электростатического поля в каждой точке перпендикулярна поверхности проводника.

Поскольку E=0 то объемная плотность зарядов внутри проводника равна нулю=0. Заряды располагаются только на поверхности проводника. Каждая

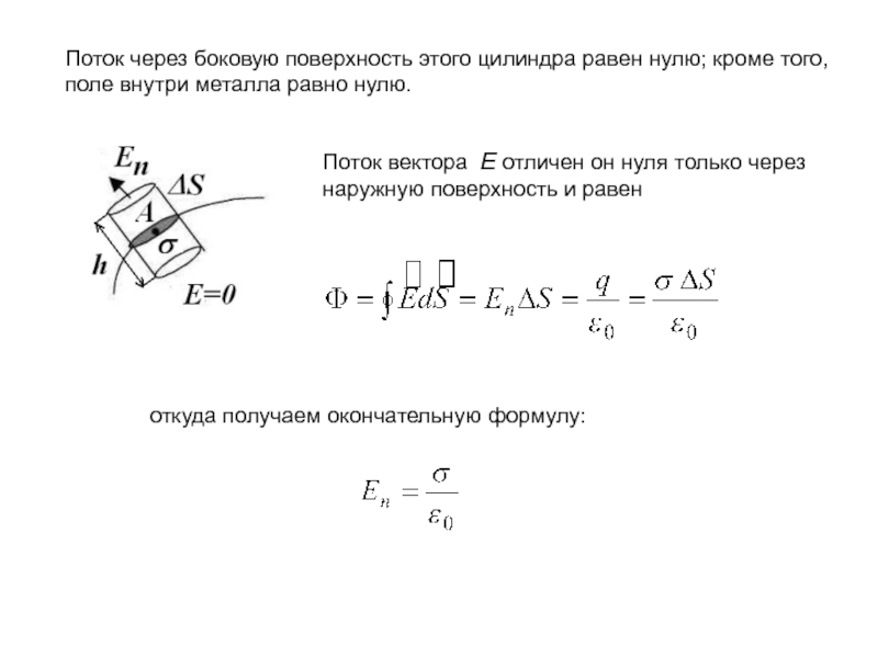
Слайд 3Напряженность электростатического поля вблизи поверхности металла можно найти с помощью

теоремы Гаусса.
Рассмотрим малую область пространства вблизи произвольной точки на

поверхности металла. Окружим ее замкнутой поверхностью в виде малого цилиндра площадью основания S и высотой h.
Напряженность электростатического поля вблизи поверхности металла можно найти с помощью теоремы Гаусса. Рассмотрим малую область пространства вблизи

Слайд 4Поток через боковую поверхность этого цилиндра равен нулю; кроме того,

поле внутри металла равно нулю.
Поток вектора E отличен он

нуля только через наружную поверхность и равен

откуда получаем окончательную формулу:

Поток через боковую поверхность этого цилиндра равен нулю; кроме того, поле внутри металла равно нулю. Поток вектора

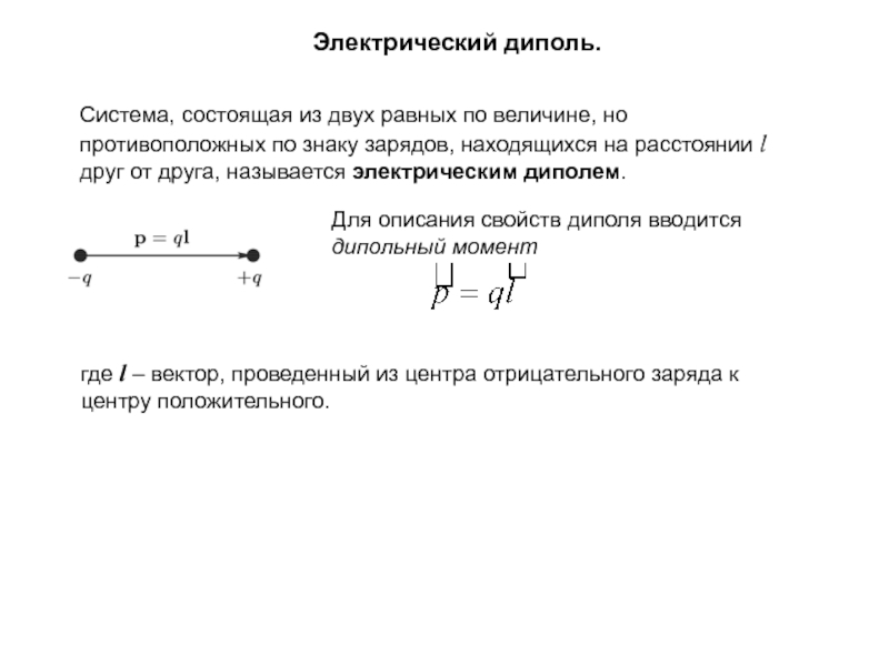
Слайд 5Электрический диполь.
Система, состоящая из двух равных по величине, но противоположных

по знаку зарядов, находящихся на расстоянии l друг от друга,

называется электрическим диполем.

Для описания свойств диполя вводится дипольный момент

где l – вектор, проведенный из центра отрицательного заряда к центру положительного.

Электрический диполь.Система, состоящая из двух равных по величине, но противоположных по знаку зарядов, находящихся на расстоянии l

Слайд 6Рассмотрим силы, действующие на диполь в электрическом поле.
Если поле

однородно, то результирующая сила F равна нулю, так как силы

F1 и F2, действующие на отрицательный и положительный заряды диполя, равны по модулю и противоположны по направлению.

Момент этих сил равен

Этот момент сил стремится повернуть диполь так, чтобы его дипольный момент установился по направлению внешнего электрического поля.

Рассмотрим силы, действующие на диполь в электрическом поле. Если поле однородно, то результирующая сила F равна нулю,

Слайд 7Энергия диполя в электрическом поле.
Из этой формулы следует, что

минимальную энергию диполь имеет в положении pE (положение устойчивого равновесия).

При отклонении из этого положения возникает момент внешних сил, возвращающий диполь к положению равновесия.
Энергия диполя в электрическом поле. Из этой формулы следует, что минимальную энергию диполь имеет в положении pE

Слайд 8Диэлектрики.
В диэлектриках заряды находятся в связанном состоянии, и они не

могут проводить электрический ток.
Диэлектрики, в которых центры положительных и

отрицательных зарядов совпадают друг с другом в отсутствии внешнего поля называют неполярными диэлектриками (Н2, О2, N2, CH4).

Если центры распределения положительного и отрицательного зарядов не совпадают, то такие диэлектрики называются полярными (H2O, СО, НСl, SO2).

Диэлектрики.В диэлектриках заряды находятся в связанном состоянии, и они не могут проводить электрический ток.  Диэлектрики, в

Слайд 9Диэлектрики в электростатическом поле.
Если неполярную молекулу поместить в электрическое

поле, то она приобретет дипольный момент (в пределах каждой молекулы

происходит смещение положительных зарядов по полю, отрицательных против поля).
Диэлектрики в электростатическом поле. Если неполярную молекулу поместить в электрическое поле, то она приобретет дипольный момент (в

Слайд 10Для полярной молекулы, находящейся во внешнем электрическом поле, уже имеющийся

дипольный момент ориентируется вдоль поля, величина же его практически не

изменяется.
Для полярной молекулы, находящейся во внешнем электрическом поле, уже имеющийся дипольный момент ориентируется вдоль поля, величина же

Слайд 11В отсутствие внешнего электрического поля дипольный момент как полярного, так

и неполярного диэлектриков равен нулю. Если диэлектрик поместить в электрическое

поле, то возникающие (или уже имеющиеся) дипольные моменты ориентируются преимущественно по полю. Появляется макроскопический дипольный момент. Это явление называется поляризацией диэлектрика.

Количественно это явление характеризуется вектором поляризации, определяемым как суммарный дипольный момент единицы объема:

При помещении диэлектриков в электрическое поле появляется вектор поляризации, величина которого в слабых полях прямо пропорциональна напряженности электрического поля:

Величина  (каппа) называется диэлектрической восприимчивостью.

В отсутствие внешнего электрического поля дипольный момент как полярного, так и неполярного диэлектриков равен нулю. Если диэлектрик

Слайд 12Заряды q', появляющиеся в результате поляризации диэлектрика, называют связанными.
Заряды

q, которые не входят в состав молекул диэлектрика называют сторонними.

Поле

E в диэлектрике является суперпозицией полей сторонних зарядов E0 и связанных зарядов E' :

Теорема Гаусса для вектора поляризации.

Поток вектора поляризации сквозь произвольную замкнутую поверхность равен взятому с обратным знаком избыточному связанному заряду диэлектрика в объеме, охватываемом этой поверхностью:

Заряды q', появляющиеся в результате поляризации диэлектрика, называют связанными. Заряды q, которые не входят в состав молекул

Слайд 13Вектор электрической индукции.
При формулировке теоремы Гаусса для вектора напряженности электрического

поля E учитывались только сторонние заряды:
В случае, когда электрическое

поле создается в веществе, необходимо учитывать поляризацию среды и наличие электрического поля, создаваемого связанными зарядами.

Дополним ранее записанное выражение для теоремы Гаусса:

Для расчетов эта формула неудобна, так как содержит два зависящих друг от друга неизвестных q' и E.

Вектор электрической индукции.При формулировке теоремы Гаусса для вектора напряженности электрического поля E учитывались только сторонние заряды: В

Слайд 14Перепишем ее в более удобном виде, используя теорему Гаусса для

вектора P:
Выполним преобразования:
Величина, стоящая в скобках под интегралом, называется

вектором электрической индукции
Перепишем ее в более удобном виде, используя теорему Гаусса для вектора P: Выполним преобразования:Величина, стоящая в скобках

Слайд 15Теперь теорема Гаусса для диэлектриков принимает окончательный вид:
Поток вектора электрической

индукции через замкнутую поверхность равен алгебраической сумме сторонних зарядов внутри

этой поверхности.

Используя формулу, связывающую вектор поляризации и напряженность электрического поля, можно получить еще одну формулу:

где =1+ - диэлектрическая проницаемость среды. Для всех веществ >1.

Теперь теорема Гаусса для диэлектриков принимает окончательный вид:Поток вектора электрической индукции через замкнутую поверхность равен алгебраической сумме

Обратная связь

Если не удалось найти и скачать доклад-презентацию, Вы можете заказать его на нашем сайте. Мы постараемся найти нужный Вам материал и отправим по электронной почте. Не стесняйтесь обращаться к нам, если у вас возникли вопросы или пожелания:

Email: Нажмите что бы посмотреть 

Что такое TheSlide.ru?

Это сайт презентации, докладов, проектов в PowerPoint. Здесь удобно  хранить и делиться своими презентациями с другими пользователями.


Для правообладателей

Яндекс.Метрика