Разделы презентаций


Электролиз расплавов и водных растворов солей

Содержание

Электролиз водных растворов и расплавов солейЭлектролиз – это окислительно-восстановительный процесс, происходящий на электродах при прохождении постоянного электрического тока через раствор или расплав электролита.Упорядоченное движение ионов в проводящих жидкостях происходит в электрическом

Слайды и текст этой презентации

Слайд 1Электролиз расплавов и водных растворов солей
Единственный путь, ведущий к знанию,

– это деятельность.

Б. Шоу
Электролиз расплавов и водных растворов солейЕдинственный путь, ведущий к знанию, – это деятельность.

Слайд 2Электролиз водных растворов и расплавов солей
Электролиз – это окислительно-восстановительный процесс,

происходящий на электродах при прохождении постоянного электрического тока через раствор

или расплав электролита.
Упорядоченное движение ионов в проводящих жидкостях происходит в электрическом поле, которое создается электродами – проводниками, соединенными с полюсами источника электрической энергии.
Анодом при электролизе называется положительный электрод, катодом – отрицательный.
Положительные ионы – катионы – (ионы металлов, ионы водорода, ионы аммония и др.) – движутся к катоду, отрицательные ионы – анионы – (ионы кислотных остатков и гидроксильные группы) – движутся к аноду.
Электролиз водных растворов и расплавов солейЭлектролиз – это окислительно-восстановительный процесс, происходящий на электродах при прохождении постоянного электрического

Слайд 3Электролиз водных растворов и расплавов солей

Электролиз водных растворов и расплавов солей

Слайд 4Электролиз расплавов
Пример 1. Электролиз расплава NaCl
NaCl  Na+ + Cl⎺

Электролиз расплавовПример 1. Электролиз расплава NaClNaCl  Na+ + Cl⎺

Слайд 6Электролиз расплавов
Пример 2. Электролиз расплава NaOH
NaOH  Na+ +

ОН⎺

Электролиз расплавовПример 2. Электролиз расплава NaOH NaOH  Na+ + ОН⎺

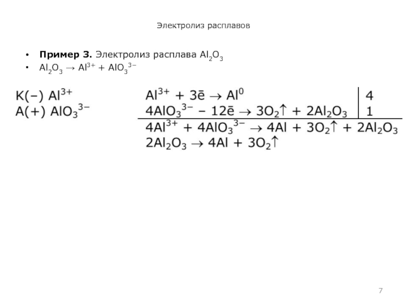
Слайд 7Электролиз расплавов
Пример 3. Электролиз расплава Аl2O3
Аl2O3  Аl3+ +

АlO33−

Электролиз расплавовПример 3. Электролиз расплава Аl2O3 Аl2O3  Аl3+ + АlO33−

Слайд 8Электролиз водных растворов
Электролиз растворов
Катодные (восстановительные) процессы. На катоде происходит восстановление

катионов металлов и водорода или молекул воды. Для растворов кислот: K(−)

Н+, Н2О 2Н+ + 2ē  Н20. Для растворов солей или щелочей: K(−) Мn+, Н2О. Характер восстановительного процесса зависит от значения стандартного электродного потенциала металла:

Электролиз водных растворовЭлектролиз растворовКатодные (восстановительные) процессы. На катоде происходит восстановление катионов металлов и водорода или молекул воды.

Слайд 9Электролиз водных растворов
Анодные (окислительные) процессы. При электролизе растворов используют растворимые

и нерастворимые аноды. Нерастворимые аноды изготавливают из углерода или платины,

а растворимые – из цинка, меди, никеля и других металлов. На нерастворимом аноде происходит окисление анионов или молекул воды.

Электролиз водных растворовАнодные (окислительные) процессы. При электролизе растворов используют растворимые и нерастворимые аноды. Нерастворимые аноды изготавливают из

Слайд 10Электролиз водных растворов
Пример 1. Электролиз раствора CuSO4
CuSO4  Cu2+

+ SO42−

Электролиз водных растворовПример 1. Электролиз раствора CuSO4 CuSO4  Cu2+ + SO42−

Слайд 11Электролиз водных растворов
Пример 2. Электролиз раствора NaСl
NaСl  Na+

+ Сl⎺

Электролиз водных растворовПример 2. Электролиз раствора NaСl NaСl  Na+ + Сl⎺

Слайд 12Электролиз водных растворов и расплавов солей

Электролиз водных растворов и расплавов солей

Слайд 13Электролиз водных растворов и расплавов солей

Электролиз водных растворов и расплавов солей

Слайд 14Электролиз водных растворов и расплавов солей
Пример 3. Электролиз раствора Na2SO4.


Na2SO4  2Na+ + SO42−


Электролиз водных растворов и расплавов солейПример 3. Электролиз раствора Na2SO4. Na2SO4  2Na+ + SO42−

Слайд 15Электролиз водных растворов и расплавов солей
Пример 4. Электролиз раствора Na2S
Na2S

 2Na+ + S2−

Электролиз водных растворов и расплавов солейПример 4. Электролиз раствора Na2SNa2S  2Na+ + S2−

Слайд 16Электролиз водных растворов и расплавов солей
Пример 5. Электролиз раствора CH3COONa
CH3COONa

 Na+ + CH3COO−

Электролиз водных растворов и расплавов солейПример 5. Электролиз раствора CH3COONaCH3COONa  Na+ + CH3COO−

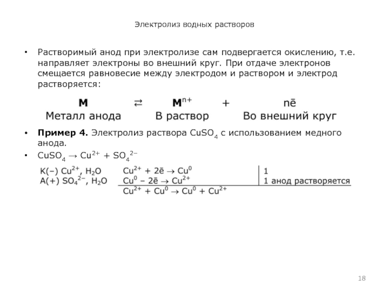
Слайд 18Электролиз водных растворов
Растворимый анод при электролизе сам подвергается окислению, т.е.

направляет электроны во внешний круг. При отдаче электронов смещается равновесие

между электродом и раствором и электрод растворяется:



Пример 4. Электролиз раствора CuSO4 с использованием медного анода.
CuSO4  Cu2+ + SO42−

Электролиз водных растворовРастворимый анод при электролизе сам подвергается окислению, т.е. направляет электроны во внешний круг. При отдаче

Слайд 20Электролиз водных растворов
Использование электролиза Окислительная и восстановительная способность электрического тока намного

сильнее, чем у химических окислителей и восстановителей. Поэтому электролизом получают

наиболее активные металлы (калий, натрий, кальций, магний, алюминий), и менее активные (цинк, медь, кадмий и т.д.). Восстановленные на катоде металлы характеризуются очень высокой чистотой. Применяют электролиз и для очистки некоторых металлов от примесей (электролитическое рафинирование), например меди, никеля, свинца, золота.
Электролизом получают активные неметаллы (хлор, фтор) и такие важные соединения, как натрий гидроксид, калий гидроксид, калий хлорат, пероксид водорода.
Электролиз применяют также для нанесения защитных металлических покрытий на поверхности (гальванопластика) и изготовление копий рельефных поверхностей (гальваностегия, электрохимическая обработка). Например, хромирование деталей машин, золочение ювелирных изделий.
Электролизом сточных промышленных вод обеспечивается их очистка от катионов металлов-загрязнителей, которые восстанавливаются на катоде.
Электролиз водных растворовИспользование электролиза Окислительная и восстановительная способность электрического тока намного сильнее, чем у химических окислителей и

Слайд 21Электролиз водных растворов и расплавов солей

Электролиз водных растворов и расплавов солей

Слайд 22Электролиз водных растворов и расплавов солей

Электролиз водных растворов и расплавов солей

Обратная связь

Если не удалось найти и скачать доклад-презентацию, Вы можете заказать его на нашем сайте. Мы постараемся найти нужный Вам материал и отправим по электронной почте. Не стесняйтесь обращаться к нам, если у вас возникли вопросы или пожелания:

Email: Нажмите что бы посмотреть 

Что такое TheSlide.ru?

Это сайт презентации, докладов, проектов в PowerPoint. Здесь удобно  хранить и делиться своими презентациями с другими пользователями.


Для правообладателей

Яндекс.Метрика