Разделы презентаций


Электромагнитные поля и волны

Содержание

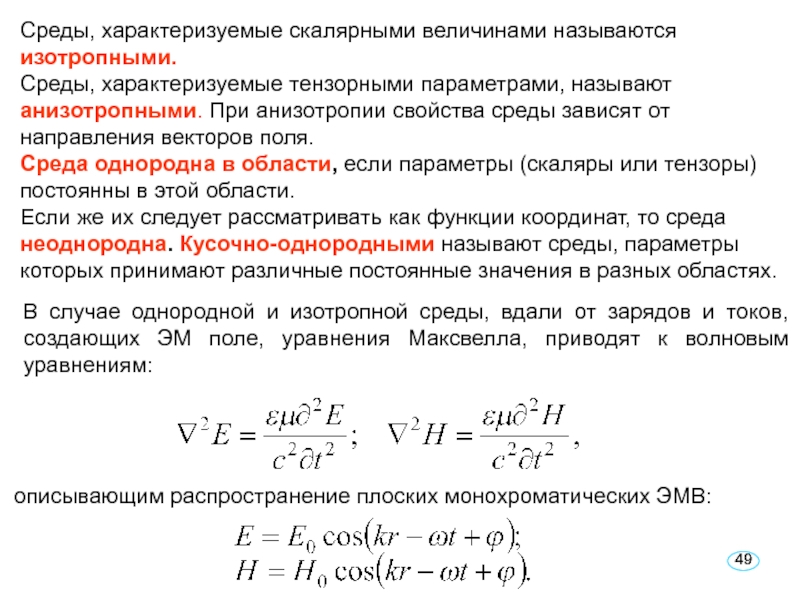
ЭЛЕКТРОМАГНИТНЫЕ ВОЛНЫ (ЭМВ) - электромагнитные колебания, распространяющиеся в пространстве с конечной скоростью. Радиоволнами (РВ) условно называют электромагнитные волны в диапазоне частот от 0,001 до 1012 Гц. В переводе на длины волн

Слайды и текст этой презентации

Слайд 1Электромагнитные поля и волны
Электромагнитное поле, его свойства.
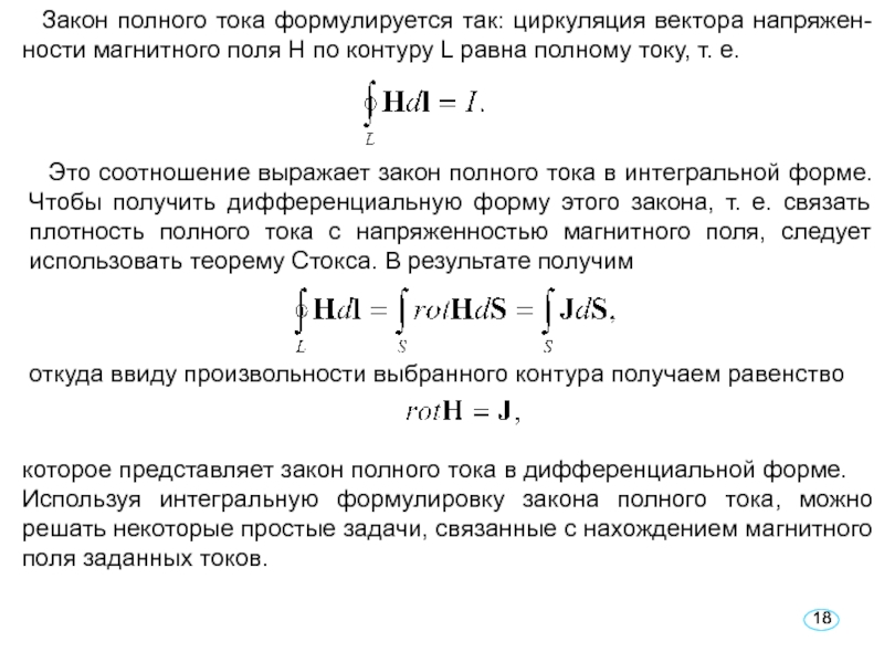
Электродинамика - это учение

об изменении в пространстве и во времени электромагнитных полей при

их распространении в различных средах и взаимодействии с материальными объектами.
ЭМ поле - особая форма материи, посредством которой осуществляется взаимодействие между электрически заряженными частицами.
ЭМП в вакууме характеризуется вектором напряжённости электрического поля Е и магнитной индукцией В, которые определяют силы, действующие со стороны поля на неподвижные и движущиеся заряженные частицы.
В среде ЭМП характеризуется дополнительно двумя вспомогательными величинами: напряжённостью магнитного поля H и электрической индукцией D.
ЭМП отличается непрерывным распределением в пространстве (ЭМ волны, поле заряженных частиц), имеет дискретную структуру (фотоны), характеризуется в свободном состоянии способностью распространения в вакууме (при отсутствии сильных гравитационных полей) со скоростью, близкой к 3 • 108 м/с, оказывает на заряженные частицы силовое воздействие, зависящее от их скорости.
Электрический заряд есть свойство частиц материи (вещества) или тел, характеризующее их взаимосвязь с собственным ЭМП и их взаимодействие с внешним ЭМП; имеет два вида, известные как положительный заряд и отрицательный заряд; количественно определяется по силовому взаимодействию тел, обладающих электрическими зарядами.
Электромагнитные поля и волныЭлектромагнитное поле, его свойства.Электродинамика - это учение об изменении в пространстве и во времени

Слайд 2ЭЛЕКТРОМАГНИТНЫЕ ВОЛНЫ (ЭМВ) - электромагнитные колебания, распространяющиеся в пространстве с

конечной скоростью.
Радиоволнами (РВ) условно называют электромагнитные волны в диапазоне

частот от 0,001 до 1012 Гц.
В переводе на длины волн (λ) нижняя граница соответствует длине волны (в свободном пространстве 3∙1011м, а верхняя — 3∙10-4м (0,3мм). Последнее значение приходится уже на область инфракрасного (ИК) излучения.
В связи с научным прогрессом в области радиоэлектроники ЭМВ оптических частот можно излучать не только при помощи тепловых источников и газоразрядных приборов, но и посредством оптических квантовых генераторов (лазеров). По своим свойствам (монохроматичности и когерентности) ЭМВ, создаваемые квантовыми приборами, вполне тождественны радиоволнам, излучаемым антеннами на более низких частотах.
ЭЛЕКТРОМАГНИТНЫЕ ВОЛНЫ (ЭМВ) - электромагнитные колебания, распространяющиеся в пространстве с конечной скоростью. Радиоволнами (РВ) условно называют электромагнитные

Слайд 3КЛАССИФИКАЦИЯ РАДИОВОЛН ПО ДИАПАЗОНАМ

КЛАССИФИКАЦИЯ РАДИОВОЛН ПО ДИАПАЗОНАМ

Слайд 5Рис.1. Электромагнитный спектр.
На границах диапазонов не существует резких изменений особенностей

волн.
Волны сантиметрового и дециметрового диапазонов иногда называют радиоволнами сверхвысоких частот

(СВЧ).
Некоторые авторы пользуются термином СВЧ в качестве синонима УКВ.
Рис.1. Электромагнитный спектр.На границах диапазонов не существует резких изменений особенностей волн.Волны сантиметрового и дециметрового диапазонов иногда называют

Слайд 6Рис. 2. Шкала ЭМВ
Различают два рода элементарных электрических зарядов —

связанные и свободные. Связанные заряды входят в состав электрически нейтральных

молекул либо представляют собой положительные и отрицательные ионы, закрепленные в твердых веществах в узлах ионной решетки таким образом, что возможно разбиение этой решетки на элементарные ячейки, каждая из которых является электрически нейтральной.
К свободным зарядам прежде всего следует отнести все заряды, которые могут перемещаться на макроскопические расстояния и образовывать тем самым электрический ток проводимости или переноса (отщепившиеся от атомов электроны в металлах, заряженные частицы в вакууме, ионы в ионизированных газах и электролитах и т. д.). Кроме того, сюда относят заряды, находящиеся на поверхности диэлектриков и нарушающие их нейтральность, а также заряды ионной решетки твердых веществ, образовавшиеся из-за недостатка в рассматриваемой области вещества ионов определенного знака, что не позволяет разбить решетку на элементарные электрически нейтральные ячейки.
Рис. 2. Шкала ЭМВРазличают два рода элементарных электрических зарядов — связанные и свободные. Связанные заряды входят в

Слайд 7Единицей измерения электрического заряда (количества электричества) в Международной системе единиц

(СИ) является кулон (Кл).
Различают два рода элементарных электрических зарядов —

связанные и свободные.
Связанные заряды входят в состав электрически нейтральных молекул либо представляют собой положительные и отрицательные ионы, закрепленные в твердых веществах в узлах ионной решетки таким образом, что возможно разбиение этой решетки на элементарные ячейки, каждая из которых является электрически нейтральной.
К свободным зарядам относят все заряды, которые могут перемещаться на макроскопические расстояния и образовывать тем самым электрический ток проводимости или переноса (отщепившиеся от атомов электроны в металлах, заряженные частицы в вакууме, ионы в ионизированных газах и электролитах и т.д.). Кроме того, сюда относят заряды, находящиеся на поверхности диэлект- риков и нарушающие их нейтральность, а также заряды ионной решетки твердых веществ, образовавшиеся из-за недостатка в рассматриваемой области вещества ионов определенного знака, что не позволяет разбить решетку на элементарные электрически нейтральные ячейки.
Единицей измерения электрического заряда (количества электричества) в Международной системе единиц (СИ) является кулон (Кл).Различают два рода элементарных

Слайд 12Интегральные формулы векторного анализа
Теорема Остроградского — Гаусса

Теорема Стокса:

Теорема

Грина:

(первая формула),

(вторая формула)
Аналог теоремы Остроградского — Гаусса для

ротора:


Интегральные формулы векторного анализа Теорема Остроградского — Гаусса Теорема Стокса:Теорема Грина:(первая формула), (вторая формула) Аналог теоремы Остроградского

Слайд 14Если рассматривают точечные заряды, то значение Q находят алгеб- раическим

суммированием. Если же заряд распределен по объему не- прерывно, то

Q определяют интегрируя плотность заряда ρ по объему V.
Последняя формула выражает закон Гаусса в интегральной форме. Этот закон в ряде случаев позволяет с успехом находить напряженность электрического поля при достаточно простой конфигурации заряженной области.
Пользуясь приемами векторного анализа, можно из интегральной формы закона Гаусса получить дифференциальную форму. Для этого заметим, что, по теореме Остроградского — Гаусса,


следовательно,


Поскольку объем V совершенно произволен, это равенство возможно лишь в том случае, если подынтегральные выражения тождественно совпадают. Таким образом,


Если рассматривают точечные заряды, то значение Q находят алгеб- раическим суммированием. Если же заряд распределен по объему

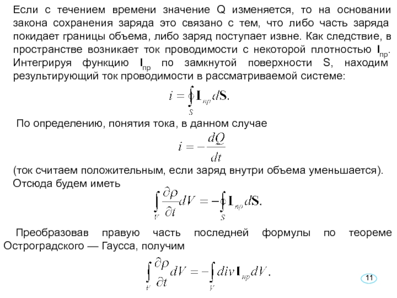
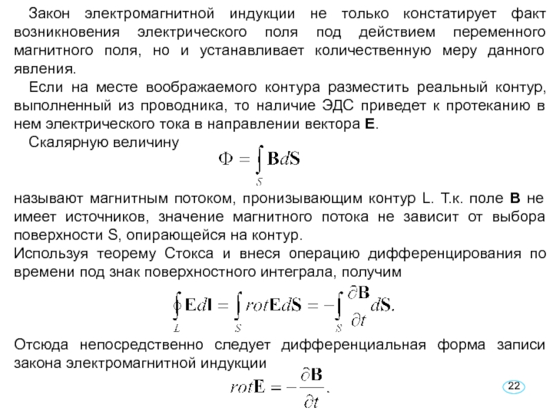
Слайд 24Однако во многих практически важных случаях магнитное поле меняется достаточно

медленно, так что правую часть формулы можно приближенно считать равной

нулю. При этом электрическое поле близко по своим свойствам к безвихревому и работа сил поля не зависит от пути интегрирования. В этих условиях становится возможным приближенный анализ электродинамических систем методами теории цепей, в частности с использованием второго закона Кирхгофа, физическая сущность которого как раз связана с независимостью работы сил поля от геометрической конфигурации контура.

МАТЕРИАЛЬНЫЕ УРАВНЕНИЯ ЭЛЕКТРОМАГНИТНОГО ПОЛЯ
Для описания электромагнитных явлений в материальных средах необходимо располагать соотношениями, которые связывали бы попарно векторные поля Е и D, В и Н. Уравнения подобных связей называют материальными уравнениями. Их вывод должен опираться на микроскопическую (атомно-молекулярную) картину процессов, которые происходят в веществе под действием сил электромагнитного поля.

Однако во многих практически важных случаях магнитное поле меняется достаточно медленно, так что правую часть формулы можно

Слайд 25Свойства диэлектриков. Диэлектрики— вещества, которые не проводят электрический ток. Они

способны специфическим образом изменять свое состояние, будучи помещенными в электрическое

поле.
Сущность явления:
Молекулы и атомы вещества представляют собой объединение электрически заряженных частиц. В неионизированном состоянии суммарный заряд молекулы (атома) равен нулю. Для диэлектриков характерны прочные связи электронов с атомами, т. е. высокие значения энергии связи. Поэтому при помещении образца диэлектрика в электрическое поле сквозного дрейфового движения носителей заряда в толще материала не наблюдается, по крайней мере в не слишком сильных полях.
Однако при этом молекула диэлектрика деформируется так, что ее можно представить совокупностью двух разноименных зарядов +q и -q, смещенных в пространстве на некоторое расстояние l. Такую систему из двух зарядов называют электрическим диполем. Очевидно, что величина l тем больше, чем выше напряженность приложенного электрического поля.
Свойства диэлектриков. Диэлектрики— вещества, которые не проводят электрический ток. Они способны специфическим образом изменять свое состояние, будучи

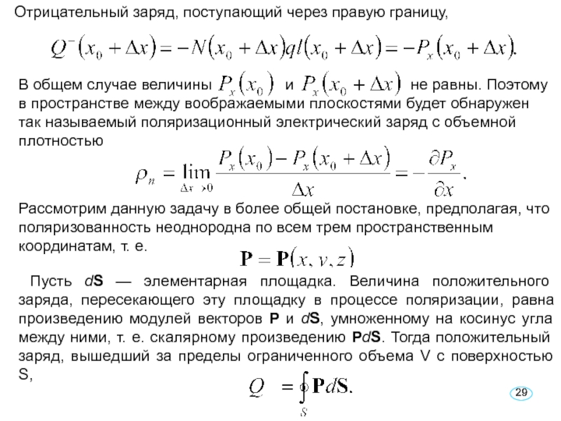
Слайд 28Поляризационные заряды. Образец диэлектрика, бывший первона- чально электрически нейтральным, остается

таковым и в процессе поля-ризации. Однако если векторное поле Р

пространственно неоднородно, то внутри диэлектрика возникает некоторая отличная от нуля объемная плотность электрического заряда, обусловленная перемещением носите- лей в пространстве.
Рассмотрим бесконечно протяженную плоскую область толщиной Δх внутри диэлектрика, поляризованного вдоль оси х .

Рис. . Возникновение плотности поляризационных зарядов

Будем считать, что поляризованность диэлектрика неоднородна вдоль выделенной оси, так что


В отсутствие внешнего поля Е внутри рассматривае-мой области положительные и отрицательные заряды, входящие в молекулы, компенсируют друг друга, поэтому плотность электрического заряда
ρ = 0. При поляризации диэлектрика внутрь указанной области через единицу поверхности левой границы входит положительный заряд


Поляризационные заряды. Образец диэлектрика, бывший первона- чально электрически нейтральным, остается таковым и в процессе поля-ризации. Однако если

Слайд 38Диэлектрическая восприимчивость - макроскопический параметр, характеризующий электрическое свойство вещества поляризоваться,

и зависящий от физико-химических особенностей данного вещества.
К линейным изотропным средам

относится большинство диэлектриков: воздух, фторопласт, полиэтилен, полистирол, парафин и т. д.
Изотропная - среда, физические свойства которой одинаковы по всем направлениям в каждой ее точке. В изотропной по отношению к электри- ческому полю среде электрические моменты элементарных диполей имеют преимущественную ориентацию параллельно напряженности электрического поля. При этом векторы поляризованности и электри- ческого смещения оказываются параллельными вектору Е.
Существуют и нелинейные среды, например, многие ферромагнетики, (трансформаторная сталь). Из электротехники известно, что при напря- женности поля Н выше 100 А/м т.н. кривая намагничивания стали, т. е. кривая зависимости В(Н), становится весьма нелинейной.
В диэлектриках нелинейная зависимость D(Е) наблюдается, когда напря- женность электрического поля становится очень высокой и в веществе возникает электрический пробой. В обычных условиях нелинейные свой- ства по отношению к электрическому полю проявляют сегнетодиэлект- рики — вещества с исключительно высокой диэлектрической проницаемостью (параметр ε достигает десятков тысяч и более).

Диэлектрическая восприимчивость - макроскопический параметр, характеризующий электрическое свойство вещества поляризоваться, и зависящий от физико-химических особенностей данного вещества.К

Слайд 39Нелинейной называют среду, свойства которой зависят от величины векторов поля.


В среде, которая по своим электрическим свойствам изотропна и нелинейна,

поляризованность Р характеризуется нелинейной зависимостью от Е (рис. б) и даже может иметь нелинейный гистерезисный характер (рис. в).
Магнитный гистерезис – отставание изменения магнитного состояния вещества при изменении магнитного поля, вызывающего это состояние.
Вещества, у которых зависимость Р(Е) имеет нелинейный гистерезисный характер, называют ферроэлектриками или сегнетоэлектриками (сегнетова соль).
Среда называется анизотропной, если ее физические свойства различны по разным направлениям. В анизотропной по отношению к электрическо- му полю среде смещение связанных зарядов может происходить не параллельно направлению вектора Е, а в несколько ином направлении, вдоль которого действие препятствующих смещению внутримолекуляр- ных сил выражено наиболее слабо. В анизотропном линейном веществе вектор Р уже не будет совпадать по направлению с вектором Е.
Нелинейной называют среду, свойства которой зависят от величины векторов поля. В среде, которая по своим электрическим свойствам

Слайд 40Примеры анизотропных сред:
кристаллические вещества, электрические свойства которых различны по

главным кристаллографическим осям и, следовательно, поляризация которых зависит от направления

вектора Е относительно этих осей (например, кварц, исландский шпат).
Плазма (ионизированный газ), обладает анизотропными электрическими свойствами для переменного электромагнитного поля.
Однородной называют среду, параметры которой имеют одно и то же значение во всех ее точках, т. е. не являются функциями координат. Например, изотропная линейная однородная среда характеризуется условием εа(R)=const.
Неоднородной называют среду, параметры которой непрерывно меняются от точки к точке и представляют собой некоторые функции пространственных координат.
Примеры анизотропных сред: кристаллические вещества, электрические свойства которых различны по главным кристаллографическим осям и, следовательно, поляризация которых

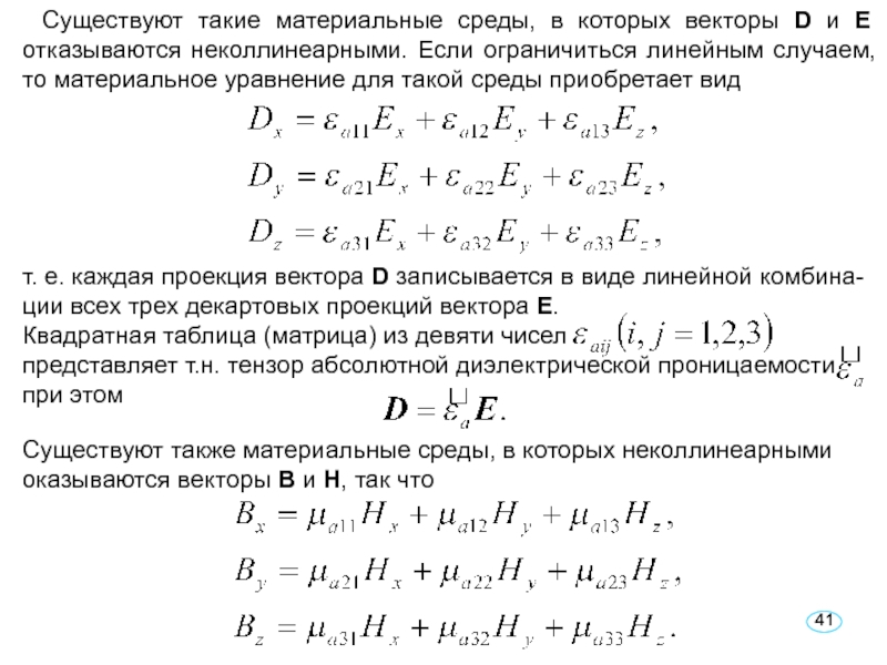
Слайд 41Существуют такие материальные среды, в которых векторы D и Е

отказываются неколлинеарными. Если ограничиться линейным случаем, то материальное уравнение для

такой среды приобретает вид


т. е. каждая проекция вектора D записывается в виде линейной комбина- ции всех трех декартовых проекций вектора Е.
Квадратная таблица (матрица) из девяти чисел


представляет т.н. тензор абсолютной диэлектрической проницаемости
при этом



Существуют также материальные среды, в которых неколлинеарными оказываются векторы В и Н, так что


Существуют такие материальные среды, в которых векторы D и Е отказываются неколлинеарными. Если ограничиться линейным случаем, то

Слайд 42По аналогии с предыдущим девять величин

образуют тензор абсолют-
ной магнитной

проницаемости

Вещества с тензорными характеристиками называют анизотропными средами. Анизотропия диэлектрических

или магнитных свойств веществ всегда связана с тем, что в них существует некоторое преимущественное пространственное направление. Таким направлением может служить какая-либо специфическая ось кристаллической решетки или направление, в котором приложено постоянное внешнее поле.

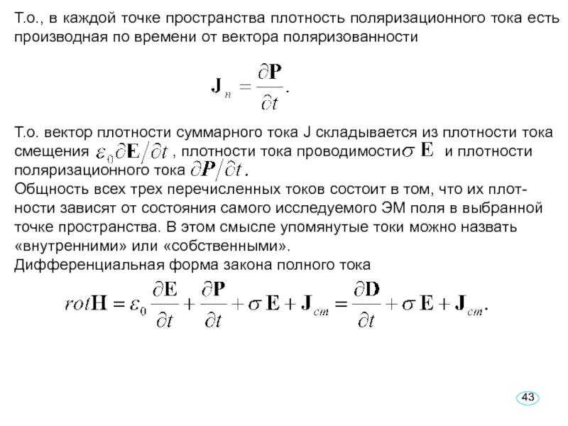
Поляризационные и сторонние токи
Эффект поляризации диэлектриков связан с перемещением в прост-ранстве заряженных частиц (в области, занятой диэлектриком, протекают некоторые токи, называемые поляризационными). Между токами прово- димости и поляризационными токами нет принципиальной разницы с точки зрения их способности создавать магнитное поле.
Уравнение непрерывности относительно плотностей поляризационного заряда и поляризационного тока


По аналогии с предыдущим девять величин образуют тензор абсолют-ной магнитной проницаемости Вещества с тензорными характеристиками называют анизотропными

Слайд 43
Т.о., в каждой точке пространства плотность поляризационного тока есть производная

по времени от вектора поляризованности

Т.о. вектор плотности суммарного тока J

складывается из плотности тока смещения , плотности тока проводимости и плотности поляризационного тока
Общность всех трех перечисленных токов состоит в том, что их плот- ности зависят от состояния самого исследуемого ЭМ поля в выбранной точке пространства. В этом смысле упомянутые токи можно назвать «внутренними» или «собственными».
Дифференциальная форма закона полного тока






Т.о., в каждой точке пространства плотность поляризационного тока есть производная по времени от вектора поляризованностиТ.о. вектор плотности

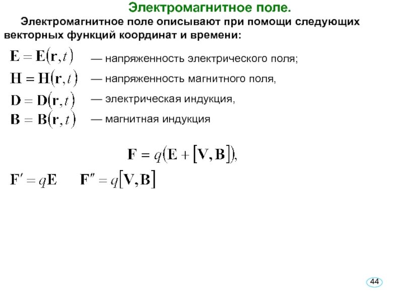
Слайд 44Электромагнитное поле.
Электромагнитное поле описывают при помощи следующих векторных функций координат

и времени:




— напряженность электрического поля;

— напряженность магнитного поля,

— электрическая индукция,



— магнитная индукция




Электромагнитное поле.Электромагнитное поле описывают при помощи следующих векторных функций координат и времени:— напряженность электрического поля;— напряженность магнитного

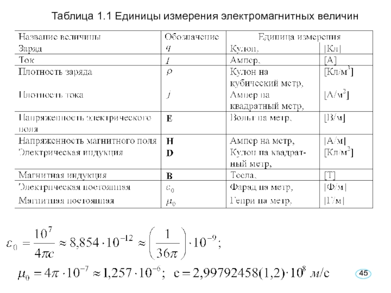
Слайд 45Таблица 1.1 Единицы измерения электромагнитных величин












Таблица 1.1 Единицы измерения электромагнитных величин

Слайд 46
Уравнения Максвелла в дифференциальной
и интегральной формах


Уравнения Максвелла в дифференциальной и интегральной формах

Слайд 47Свойства материальных сред

Поляризация и намагничивание
Обычно вещество само по себе

не создает макроскопически наблюдаемого поля (одно из хорошо известных исключений

— постоянные магниты). Это объясняется уравновешенностью внутренних процессов в веществе на микроскопическом уровне. (нейтрализованы положительные и отрицательные заряды). Однако под действием внешнего (постороннего) поля на эти заряды взаимная компенсация их полей в той или иной степени нарушается. Можно утверждать, что во внешнем электрическом поле происходит некоторая деформация, а также переориентация атомов и молекул, заряды которых продолжают оставаться связанными в прежней структуре вещества. В результате отклонений зарядов, однако, появляется нескомпенсированное внутреннее поле, которое, налагаясь на внешнее, заметно изменяет его. Это называется поляризацией среды. Аналогичный процесс, связанный с магнитным полем, называется намагничиванием.
Свойства материальных сред Поляризация и намагничиваниеОбычно вещество само по себе не создает макроскопически наблюдаемого поля (одно из

Слайд 48Проводники и диэлектрики
В зависимости от степени электропроводности, вещества делят на

проводники и диэлектрики (изоляторы). Идеальный проводник - среда с неограниченной

проводимостью

идеальный диэлектрик—среда, лишенная проводимости




Проводником будем считать среду в случае, когда это отношение значительно превышает единицу, а диэлектриком, если оно значительно меньше единицы:


Проводники и диэлектрикиВ зависимости от степени электропроводности, вещества делят на проводники и диэлектрики (изоляторы). Идеальный проводник -

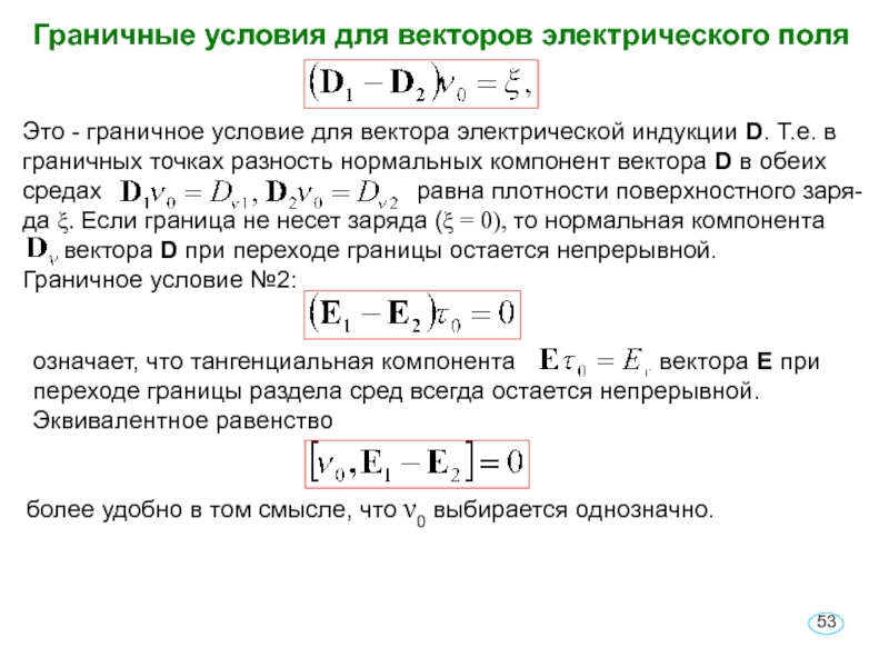
Слайд 50Поля на границах раздела сред

Поля на границах раздела сред

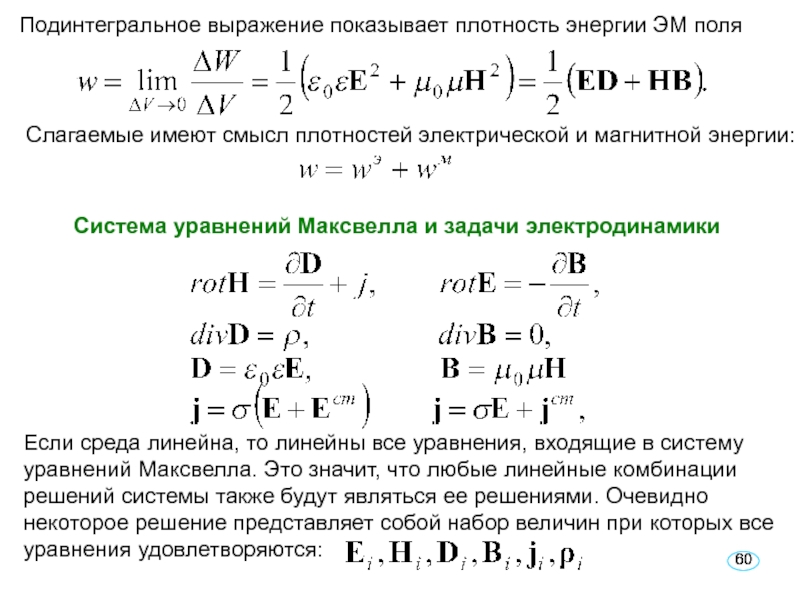
Слайд 54Баланс энергии поля
На основании уравнений Максвелла и теоремы Остроградского-Гаусса получают

уравнение баланса энергии поля в объеме



- поток вектора

через

границу

S области V, называется вектором Пойнтинга

Граничные условия для векторов магнитного поля.
Нормальная компонента вектора магнитной индукции всегда непрерывна

Тангенциальная компонента вектора Н непрерывна только при отсутствии на границе поверхностного тока. В общем случае справедливо граничное условие , или эквивалентное

Баланс энергии поляНа основании уравнений Максвелла и теоремы Остроградского-Гаусса получают уравнение баланса энергии поля в объеме -

Слайд 56 Поток PΣ вектора Пойнтинга показывает, насколько внутренние

про- цессы неуравновешены. Если PΣ>0, то это означает потери энергии

в области V из-за ее перехода во внешнее пространство (активный баланс), т.е. отдача энергии во внешнее пространство преобладает (а,б), при этом


В случае чистого излучения (а) может оказаться, что внутренний запас энергии W=const, тогда PΣ = –P. Т.к. РΣ >0, то Р<0 и излучение создается сторонними силами в V. Но возможно, что Р=0 (нет ни сторонних сил, ни внутренних потерь, либо они взаимно уравновешены – нейтральный баланс), тогда


Поскольку РΣ >0,


Это означает, что излучение обусловлено убыванием запаса энергии в V.

Поток PΣ вектора Пойнтинга показывает, насколько внутренние про- цессы неуравновешены. Если PΣ>0, то это

Слайд 58В обоих случаях абсолютная величина PΣ - это энергия, проходящая

через граничную поверхность S за единицу времени – поток энергии

через S.

Т.о. положительный поток равен мощности излучения во внешнее пространство, а отрицательный – мощности поглощаемого внешнего излучения.
В обоих случаях абсолютная величина PΣ - это энергия, проходящая через граничную поверхность S за единицу времени

Слайд 62Задачи электродинамики и классы электромагнитных явлений.
ЭМ поля находятся как решения

уравнений, однако не всякое решение этой системы дает ЭМ поле.

При постановке задач вводятся еще некоторые дополнительные условия, сообщающие им физическую определенность. Таковы начальные и граничные условия, задание сторонних сил. Под начальными условиями понимают задание поля в некоторый момент времени. При рассмотрении переменных процессов, которые являются периодическими во времени вопрос о постановке начальных условий отпадает. Граничные условия - не только изученные выше соотношения между нормальными и тангенциальными компонентами векторов поля на границах раздела сред, но и задание полей на внешних границах рассматриваемых областей.

Система уравнений стационарного электромагнитного поля.


Если ток отсутствует (j = 0), то столбцы уравнений — это две независимые системы.

Задачи электродинамики и классы электромагнитных явлений.ЭМ поля находятся как решения уравнений, однако не всякое решение этой системы

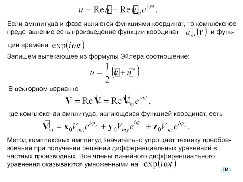
Слайд 63Гармонические колебания и комплексные амплитуды.


Периодом Т называется наименьший отрезок времени,

обладающий тем свойством, что

В теории гармонических колебаний обычно применяется

метод комплексных амплитуд, суть которого состоит в том, что вместо триго- нометрических функций в выражениях употребляются экспоненциаль- ные. При этом получаются комплексные представления физических величин, ниже обозначаемые точками. Например,



данная величина, несущая информацию об амплитуде и начальной фазе, называется комплексной амплитудой.

В силу известной формулы Эйлера физическая величина u
есть вещественная часть ее комплексного представления:

Гармонические колебания и комплексные амплитуды.Периодом Т называется наименьший отрезок времени, обладающий тем свойством, что В теории гармонических

Слайд 67Средние величины: энергия, мощность, поток энергии
Поскольку гармонические колебания ЭМ полей,

представляющие интерес для радиоэлектроники, являются весьма быстрыми, обычно имеют дело

с их усредненными во времени энергетическими характеристиками.


Среднее значение плотности мощности



Величина


называется комплексным вектором Пойнтинга.

Поток

через некоторую поверхность S называют комплексным потоком

энергии.

Средние величины: энергия, мощность, поток энергииПоскольку гармонические колебания ЭМ полей, представляющие интерес для радиоэлектроники, являются весьма быстрыми,

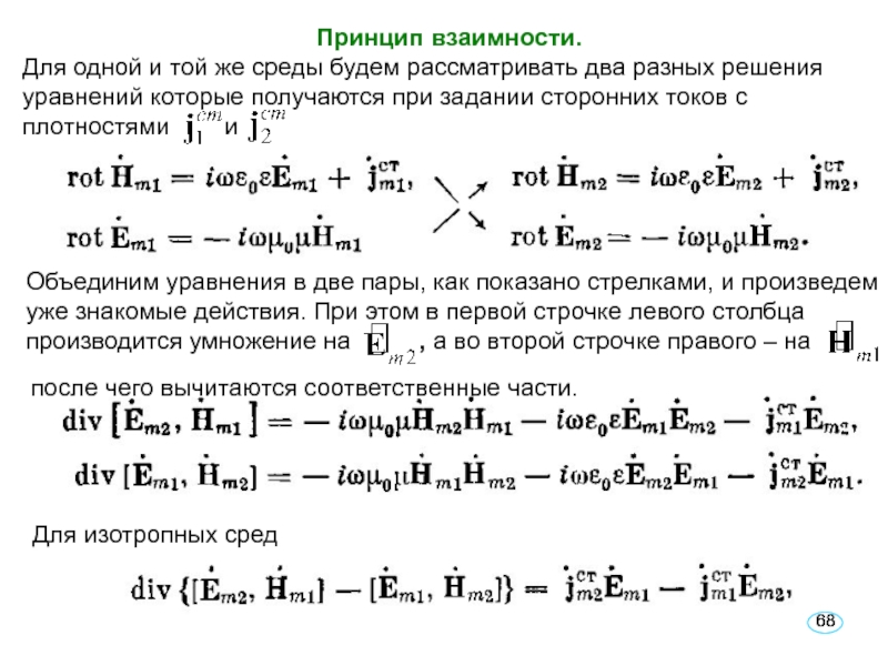
Слайд 69Полученный результат устанавливает соотношение между полями двух различных источников в

одной и той же изотропной среде. Это т.н. лемма Лоренца.
Если

токи сосредоточены в ограниченной области, то, распространяя интегрирование на бесконечное пространство, можно прийти к выводу об уничтожении поверхностного интеграла. Тогда

(поверхностный интеграл исчезает наверняка, если амплитуды полей убывают быстрее, чем 1/r)

Полученный результат устанавливает соотношение между полями двух различных источников в одной и той же изотропной среде. Это

Слайд 70Полученный результат выражает принцип взаимности для двух распределений сторонних токов,

двух источников. Примечательна симметрия этого соотношения, совершенно не зависящая от

характера среды, которая лишь предполагалась изотропной.

Отражение и преломление электромагнитных волн на плоской границе раздела двух сред (диэлектрик - реальный проводник)

ЭМВ называется плоской и однородной, если поверхность равных фаз и равных амплитуд векторов напряженности электрического Е и магнитно-го Н полей является плоскость. Распространяясь в свободном простран- стве, плоская ЭМВ на пути взаимодействует с телами, имеющими раз- личную протяженность, форму и свойства. Если протяженность препят- ствия значительно больше, а размеры неровностей на нем значительно меньше λ, то можно говорить о падении ЭМВ на плоскую поверхность. Падая на плоскую границу раздела двух сред, плоская ЭМВ частично проходит через нее, изменяя направление распространения, то есть преломляется, и продолжает распространяться во второй среде, а частично отражается от границы раздела обратно в первую среду.

Полученный результат выражает принцип взаимности для двух распределений сторонних токов, двух источников. Примечательна симметрия этого соотношения, совершенно

Слайд 71Как отраженные, так и преломленные волны являются в этом случае

плоскими. Параметры среды характеризуются величинами:

(абсолютная диэлектрическая проницаемость, абсолютная
ная магнитная

проницаемость, удельная проводимость). Падение ЭМВ на тело ограниченных размеров представляет собой принципиально аналогичное, но более сложное явление, и рассматривается как дифракция волны на препятствиях, соизмеримых с рабочей длиной волны λ.
При рассмотрении наклонного падения волн на плоскую границу раздела двух сред пользуются понятием плоскость падения. Плоскостью падения называют плоскость, проходящую через нормаль к границе раздела сред, и направление распространения падающей на границу волны, определяемое вектором Пойнтинга.
Изучая законы преломления и отражения плоских ЭМВ на границе раздела двух сред, отдельно рассматривают случаи вертикальной и горизонтальной поляризации падающей ЭМВ.
Как отраженные, так и преломленные волны являются в этом случае плоскими. Параметры среды характеризуются величинами: (абсолютная диэлектрическая

Слайд 72Волной параллельной поляризации называется волна, у которой вектор напряженности электрического

поля Е лежит в плоскости падения. Здесь плоскость поляризации (плоскость,

проходящая через направление распространения волны П и вектор электрического поля Е.) совпадает с плоскостью падения.
Волной параллельной поляризации называется волна, у которой вектор напряженности электрического поля Е лежит в плоскости падения. Здесь

Слайд 74Перпендикулярно поляризованной волной называется волна, у которой вектор напряженности электрического

поля или плоскость поляризации перпендикулярны плоскости падения. В этом случае

вектор напряженности электрического поля параллелен границе раздела.
При наклонном падении на границу раздела в общем случае волна может иметь произвольную поляризацию, а векторы поля Е и Н будут иметь по три компоненты поля в системе координат хуz. Однако такую волну всегда можно разложить на волны, поляризованные параллельно и перпендикулярно.
Перпендикулярно поляризованной волной называется волна, у которой вектор напряженности электрического поля или плоскость поляризации перпендикулярны плоскости падения.

Слайд 75Если известны амплитуда вектора напряженности электрического поля падающей волны, угол

падения плоской электромагнитной волны, отсчитываемый от нормали к поверхности раздела

двух сред, а также параметры первой и второй сред, то углы отражения и преломления на границе раздела определяются известными законами Снеллиуса:
1. Угол падения равен углу отражения


2. Угол падения связан с углом преломления зависимостью



- коэффициент преломления среды.

Абсолютная диэлектрическая проницаемость среды в общем случае является комплексной величиной и связана с проводимостью среды σ и круговой частотой ω следующим соотношением:


Если известны амплитуда вектора напряженности электрического поля падающей волны, угол падения плоской электромагнитной волны, отсчитываемый от нормали

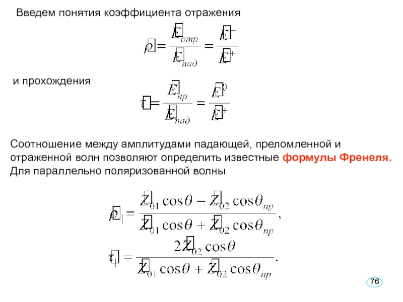
Слайд 76Введем понятия коэффициента отражения

и прохождения

Соотношение между амплитудами падающей, преломленной и

отраженной волн позволяют определить известные формулы Френеля.
Для параллельно поляризованной

волны


Введем понятия коэффициента отраженияи прохожденияСоотношение между амплитудами падающей, преломленной и отраженной волн позволяют определить известные формулы Френеля.

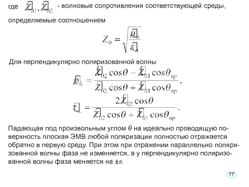
Слайд 77где

- волновые сопротивления соответствующей среды,
определяемые соотношением

Для перпендикулярно поляризованной волны

Падающая

под произвольным углом θ на идеально проводящую по- верхность плоская

ЭМВ любой поляризации полностью отражается обратно в первую среду. При этом при отражении параллельно поляри- зованной волны фаза не изменяется, а у перпендикулярно поляризо- ванной волны фаза меняется на ±π.
где- волновые сопротивления соответствующей среды, определяемые соотношениемДля перпендикулярно поляризованной волныПадающая под произвольным углом θ на идеально проводящую

Слайд 78Если первая среда - диэлектрик (воздух), а вторая среда -

алюминиевый лист, то фактически часть волны, хотя и очень незначительная,

проникает в алюминиевый лист. Для практики этот факт весьма существенный. Он определяет затухание (ослабление) отраженной волны. Явление затухания особенно заметно при многократном отражении ЭМВ от плоско-параллельных металлических поверхностей, что имеет место в волноводах. Прошедшая в металл волна испытывает затухание. Величина затухания определяется коэффициентом затухания:


Поле ослабленное в несколько раз, прошедшее в металл, располага- ется на глубине Δ, которая может быть определена из выражения Δ=1/α. На практике считают, что прошедшая волна существует только до глубины Δ, и ее называют глубиной проникновения.
Для ортогонально поляризованных волн модуль коэффициента отражения равен 1, а затухание волны при однократном отражении мало, и им можно пренебречь. Т.о. границу раздела из алюминиевого листа можно уподобить поверхности с идеальной проводимостью.

Если первая среда - диэлектрик (воздух), а вторая среда - алюминиевый лист, то фактически часть волны, хотя

Слайд 79Основные понятия, характеризующие явления дифракции.
Дифракция - способность радиоволн в той

или иной степени огибать препятствия, лежащие на пути их распространения.

Это явление проявляется тем сильнее, чем больше длина волны по сравнению с геометрическими размерами препятствия.
Явление дифракции имеет место, например, и на телах неограни- ченных размеров, когда оно содержит неровности и неоднородности, соизмеримые с λ (на бесконечном конусе, кромке полуплоскости, бесконечном цилиндре, отверстии в бесконечном экране и т.п.). В задачу дифракции входит определение полей отраженной и преломленной волн, и в этом случае они называются дифрагированным полем. В случае идеально проводящего тела (σ→∞) преломленная волна будет отсутствовать и задача дифракции будет заключаться в определении только отраженной волны.
Электродинамическая задача дифракции состоит в решении урав- нений Максвелла относительно векторов электрической Е и магнитной В напряженностей дифрагированного поля, удовлетворящим определен- ным условиям на поверхности препятствия.
Основные понятия, характеризующие явления дифракции.Дифракция - способность радиоволн в той или иной степени огибать препятствия, лежащие на

Слайд 80Строгие решения задач дифракции
Строгое в математическом смысле решение задачи дифракции

возможно в тех случаях, когда геометрическая граница препятствия совпадает с

одной из ортогональных криволинейных систем координат. В настоящее время практически используются следующие ортогональные системы:
прямоугольные координаты,
сферические координаты,
цилиндрические координаты,
эллиптические координаты,
параболические координаты, б
иполярные координаты,
сфероидальные координаты,
параболоидальные координаты,
эллипсоидальные координаты.
Решение дифракционной задачи в каждом из указанных выше конкретных случаев приводит в определении дифрагированного поля к суммированию бесконечного ряда пространственных гармоник, представленных в виде элементарных функций в случае прямоугольной системы координат, функций Лежандра в случае сферических координат, функций Бесселя в случае цилиндрической системы координат и т.п.
Строгие решения задач дифракцииСтрогое в математическом смысле решение задачи дифракции возможно в тех случаях, когда геометрическая граница

Слайд 81Подобные численные расчеты требуют большого машинного времени современных ЭВМ.
На практике

при рассмотрении дифракционных задач (при наличии препятствий сложной геометрической формы)

редко удается использовать строгие методы решения. Поэтому есть необходимость использования приближенные методы.

Метод волновой оптики
Среди приближенных методов, метод волновой оптики является более точным, чем метод геометрической оптики, который нельзя использовать в тех случаях, когда радиусы кривизны поверхности препятствия сравнимы с длиной волны или когда необходимо определить поле в области геометрической тени. В этих же случаях метод волновой оптики дает более удовлетворительные результаты.
В основе метода волновой оптики лежат принцип Гюйгенса-Френеля. Согласно этому принципу каждый элемент dS поверхности S, до которого в момент времени t дошла волна из точки N, рассматри- вается как вторичный источник, излучающий элементарную сферическую ЭМВ с волновой поверхностью ΔS. Огибающая S1 этих сферических волн определяет положение волновой поверхности в более поздний момент времени t .
Подобные численные расчеты требуют большого машинного времени современных ЭВМ.На практике при рассмотрении дифракционных задач (при наличии препятствий

Слайд 82
В соответствии с принципом Гюйгенса-Френеля поле в точке наблю- дения

М представляется как результат наложения элементарных вторичных воля, излученных элементами

волновой поверхности. При сложении вторичных волн необходимо в точке наблюдения учитывать их фазу и амплитуду, величина которых зависит от угла φS. Строгую математическую формулировку принципа Гюйгенса-Френеля пред- ставляет формула Кирхгофа


В соответствии с принципом Гюйгенса-Френеля поле в точке наблю- дения М представляется как результат наложения элементарных вторичных

Слайд 83где r – расстояние от точки интегрирования до точки наблюдения

М,
n – внешняя нормаль к волновому фронту,
- может

быть любой составляющей ЭМП (ES или HS) на поверхности

интегрирования S. Т.к. точные значения величин



ности S неизвестны, приходится пользоваться приближенными значе-

ниями. При равномерном распределении тока на раскрыве излучение будет иметь форму типа sinx/x.

Метод геометрической оптики.
Геометрическая оптика соответствует тому случаю, когда, отвлекаясь от волнового характера поля, рассматриваются только направления лучей. Применение правил геометрической оптики в качестве приближения при решении дифракционной задачи закономерно в тех случаях, когда кривизна поверхности препятствия мала или размеры объекта дифракции значительно превышают длину волны.
В силу приближенности геометрического метода полученные результаты не дают верного представления о характере волн на границе тени.

на поверх-

где r – расстояние от точки интегрирования до точки наблюдения М,n – внешняя нормаль к волновому фронту,

Слайд 84
В действительности эта граница не является резкой: в ее области

наблюдается сложное колеблющееся распределение интенсивности поля по координате φ. Для

весьма коротких волн указанная область становится пренебрежимо малой, а с удлинением волны она быстро увеличивается, видоизменяя поле во всем пространстве. Тогда диаграмма интенсивности рассеянного препятствием поля, рассчитан- ная методом геометрической оптики, может резко отличаться от дейст- вительной.
В действительности эта граница не является резкой: в ее области наблюдается сложное колеблющееся распределение интенсивности поля по

Слайд 85
Нормированная ДН рассеянного цилиндром поля в прямоугольной СК (а) и

в полярной СК(б):
сплошная кривая – ДН, рассчитанная строгим методом,


пунктирная кривая – ДН, рассчитанная методом геометрической оптики.
Нормированная ДН рассеянного цилиндром поля в прямоугольной СК (а) и в полярной СК(б): сплошная кривая – ДН,

Слайд 86Определение поверхностных волн и их основные свойства
Поверхностными волнами называются направляемые

плоские неоднородные медленные электромагнитные волны класса Е или класса Н,

обладающие дисперсией. Направляющими системами, вдоль которых распространяются поверхностные волны, являются замедляющие (импедансные) поверхности.
Поверхностные волны обладают двумя главными особенностями, отличающими их от всех прочих направляемых волн.
1.Амплитуды векторов Е и Н поверхностных волн экспоненциально убывают в направлении нормали к замедляющим поверхностям, вдоль которых они распространяются.
2.Поверхностные волны являются медленными (Vф 1).

Уменьшение амплитуд векторов Е и Н поверхностной волны в направлении нормали к поверхности, вдоль которой она распространяется, не связано с активными потерями в среде, а вызвано особыми фазовыми соотношениями между составляющими векторов Е и Н этой волны, благодаря которым поток вектора Пойнтинга в данном направлении в среднем за период =0.
Определение поверхностных волн и их основные свойстваПоверхностными волнами называются направляемые плоские неоднородные медленные электромагнитные волны класса Е

Слайд 87Плотность потока энергии, переносимой поверхностной волной вдоль направляющей поверхности, максимальна

непосредственно у этой поверхности и резко убывает по мере удаления

от нее. Образно говоря, распространяясь вдоль направляющей поверхности, волна как бы "прилипает" к ней, что и определило название "поверхностная" для волн данного типа.

Замедляющие поверхности
Замедляющей (импедансной) поверхностью называется граница раздела сред, на которой касательные составляющие векторов Е и Н переменного ЭМ поля (существующего по обе стороны от этой границы) сдвинуты по фазе друг относительно друга на 90°. Благодаря этому поток вектора Пойнтинга в направлении нормали к замедляющей поверхности в среднем за период =0, и перенос энергии ЭМ волнами возможен только в направлении, параллельном такой поверхности.
При решении граничных задач электродинамики для характеристики границ раздела часто используется параметр, называемый поверхност- ным импедансом (поверхностным сопротивлением), который равен отношению комплексных амплитуд касательных составляющих векторов Е и Н на этой поверхности.
Плотность потока энергии, переносимой поверхностной волной вдоль направляющей поверхности, максимальна непосредственно у этой поверхности и резко убывает

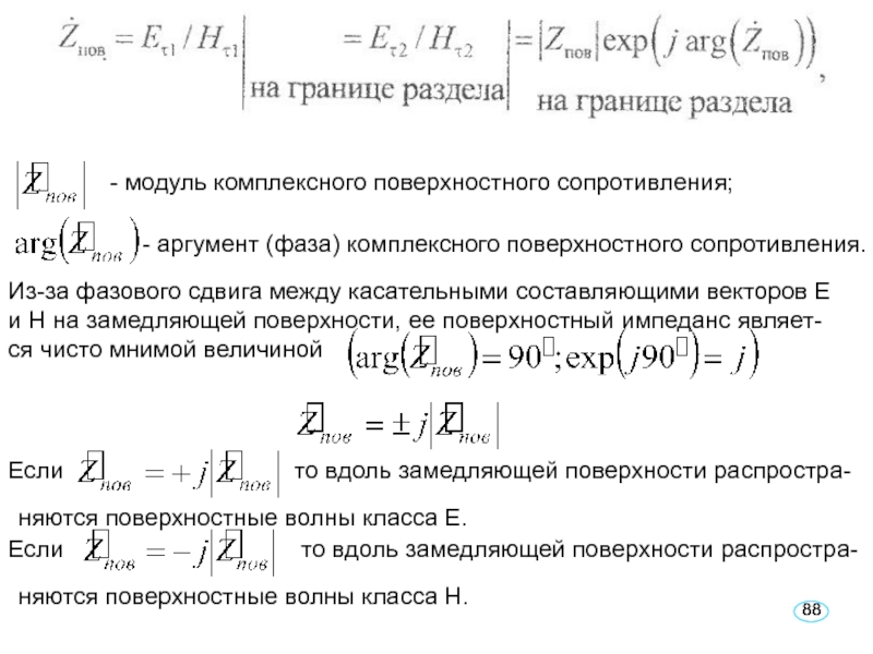
Слайд 88

- модуль комплексного поверхностного сопротивления;

- аргумент (фаза) комплексного поверхностного сопротивления.
Из-за

фазового сдвига между касательными составляющими векторов Е и Н на

замедляющей поверхности, ее поверхностный импеданс являет- ся чисто мнимой величиной



Если


то вдоль замедляющей поверхности распростра-

няются поверхностные волны класса Е.

Если

то вдоль замедляющей поверхности распростра-

няются поверхностные волны класса Н.

- модуль комплексного поверхностного сопротивления;- аргумент (фаза) комплексного поверхностного сопротивления.Из-за фазового сдвига между касательными составляющими векторов Е

Слайд 89Плоскими замедляющими поверхностями могут быть граница разде- ла двух диэлектриков,

имеющих разные диэлектрические проницаемос- ти (воздух-диэлектрик), и граница раздела диэлектрик-гребенчатая

металлическая структура (воздух -гребенчатая металлическая струк- тура).
Плоскими замедляющими поверхностями могут быть граница разде- ла двух диэлектриков, имеющих разные диэлектрические проницаемос- ти (воздух-диэлектрик), и

Слайд 90
Линия передачи поверхностных волн в виде гребенчатой плоской металлической структуры,

расположенной в воздухе
Гребенчатую структуру при определенных соотношениях между ее размерами

и длиной волны можно рассматривать как слой искусственного диэлектрика, имеющего реактивный поверх- ностный импеданс. Физически, возникновение поверхностной волны можно объяснить увеличением пути поддерживающего ее поверхностного тока, текущего в направлении, перпендикуляр- ном гребням, за счет проникновения его в канавки гребенчатой структуры.

Рис. ЛП поверхностных волн в виде гребенчатой
металлической структуры

Линия передачи поверхностных волн в виде гребенчатой плоской металлической структуры, расположенной в воздухеГребенчатую структуру при определенных соотношениях

Слайд 91На рис. приняты следующие обозначения: а - ширина канавки, b

- ширина гребня, h - высота гребня (глубина канавки), d=а+b

- период гребенчатой структуры. Плоскость S, вдоль которой распространяется поверхностная волна, совпадает с вершинами гребней, параллельна плоскости YZ и находится от нее на расстоянии h. Декартову систему координат расположим таким образом, чтобы плоскость YZ совпадала с дном канавок, ось Z была направлена перпендикулярно гребням и канавкам, а ось Y - параллельно им. Вдоль осей Y и Z структура предполагается бесконечно длинной.
Если электрические токи, протекающие по поверхности металла такой структуры, ориентированы вдоль оси Z, то за счет канавок их путь удлиняется по сравнению с расстоянием, определенным непосредственно вдоль оси Z. При определенных соотношениях между размера­ми гребенчатой структуры и длиной волны это приводит к замедлению фазовой скорости электромагнитной волны, распространяющейся над плоскостью S в направлении оси Z.
На рис. приняты следующие обозначения: а - ширина канавки, b - ширина гребня, h - высота гребня

Слайд 92Поверхностные электрические токи, текущие перпендику-лярно гребням, могут существовать только в

том случае, если силовые линии вектора напряженности магнитного поля электромагнитной

волны, возбуждающей их, находятся в плоскости, перпендикулярной направлению этих токов, т. е. в плоскости XY. Другими словами, эти токи могут быть возбуждены только распространяющейся в направлении оси Z волной класса Е, вектор Н которой полностью лежит в плоскости XY. Таким образом, в отличие от ЛП в виде диэлектрической пластины, в которой могут существовать поверхностные волны класса Е и класса Н, вдоль металлической гребенчатой структуры могут распространяться только поверхностные волны класса Е.
Строгий анализ показывает, что поле над гребенчатой структурой представляет собой суперпозицию поверхностных волн, поперечные коэффициенты затухания которых растут с увеличением номера гармоники и уменьшением периода структуры d.
Поверхностные электрические токи, текущие перпендику-лярно гребням, могут существовать только в том случае, если силовые линии вектора напряженности

Слайд 93В то же время, при достаточно малом, по сравнению с

длиной волны, периоде структуры основной вклад в ЭМВ над гребенчатой

структурой вносит первая (основная) гармоника. Условие, при котором влиянием всех гармоник, кроме первой, можно пренебречь, выглядит следующим образом:
d<0,1λ/ξ.
Вдоль гребенчатой структуры могут распространяться только поверхностные волны класса Е.
ЭМ поле в канавках гребенчатой структуры можно рассматривать как поле стоячей волны в закороченной на конце длинной линии.
ЭМВ в канавке представляет собой плоскую поперечную волну, векторы Е и Н которой имеют только поперечные составляющие.
В то же время, при достаточно малом, по сравнению с длиной волны, периоде структуры основной вклад в

Слайд 94ВОЛНЫ В ВОЛНОВОДАХ
Полые проводящие металлические трубы произвольного, но постоянного, сечения

являются закрытыми линиями передачи направляемых ЭМВ; если поля изменяются по

синусоидальному закону во времени, то волна распространяется без изменения формы и с постоянной скоростью. Волновод (обычно труба прямо- угольного, круглого, реже более сложного сечения) применяется для передачи ЭМ энергии на сантиметровых (диапазон частот
02 ÷ 30 ГГц) и на миллиметровых (диапазон частот от 30 до 300 ГГц) волнах. На этих частотах открытые линии непригодны для использования из-за интенсивного излучения энергии в простран- ство. Коаксиальные линии, успешно применяющиеся на частотах дециметрового диапазона, на сантиметровых и миллиметровых волнах применять также невыгодно вследствие резко выражен- ного поверхностного эффекта и роста потерь энергии в заполняю- щем их диэлектрике.
ВОЛНЫ В ВОЛНОВОДАХПолые проводящие металлические трубы произвольного, но постоянного, сечения являются закрытыми линиями передачи направляемых ЭМВ; если

Слайд 95Существуют два класса конфигурации поля, отличающиеся от известного типа ТЕМ

или поперечной волны в обычной передаю- щей линии. Они характеризуется

наличием либо электрической, либо магнитной составляющих поля вдоль направления распро- странения. Если продольная составляющая поля электрическая, то говорят о волнах типа Е или ТМ. В том случае, когда продоль- ная составляющая поля является магнитной, волна обозначается как Н или ТЕ. Все поперечные составляющие поля определяются через продольную составляющую.
Существуют два класса конфигурации поля, отличающиеся от известного типа ТЕМ или поперечной волны в обычной передаю- щей

Слайд 96Индексы m и n определяют распределение поля по сечению волновода

- показывают число полуволн, укладывающихся соответственно по широкой (а) и

узкой (b) стенкам волновода.
m и n – целые числа.
Для волн типа Emn индексы m≠0, n≠0.
Для волн типа Hmn индексы либо m, либо n могут быть равны 0.
Отличительная особенность волновода – соизмеримость его поперечного сечения с длиной волны, для передачи энергии которой он предназначен - определяет дисперсионные свойства волновода.
Явление дисперсии состоит в том, что в зависимости от соотно-шения между размерами поперечного сечения волновода и длиной волны в свободном пространстве λ в нем может распространяться конечное число волн разных типов, имеющих различные характеристики распространения.
Индексы m и n определяют распределение поля по сечению волновода - показывают число полуволн, укладывающихся соответственно по

Слайд 97 Размерами поперечного сечения волновода определяется «критическая» длина

волны (и критическая частота).
Если рабочая частота

меньше критической – волна «не проходит», т.е. быстро затухает вдоль оси волновода. Это затухание практически не зависит от потерь в стенках, если только величина их не чрезмерно велика.
Если рабочая частота больше критической – затухание волн очень мало и зависит только от проводимости материала стенок, размеров волновода и частоты.


где


- поперечное волновое число

Размерами поперечного сечения волновода определяется «критическая» длина волны (и критическая частота).   Если

Слайд 98Условия распространения волны H10

Длина волны в волноводе

Характеристическое сопротивление для волн типа H в
волноводе без диэлектрика



Условия распространения волны H10 Длина волны в волноводе   Характеристическое сопротивление для волн типа H в

Слайд 99
- волновое сопротивление свободного пространства;
λ – длина волны ТЕМ

в свободном пространстве.
Если бегущая по волноводу волна встречает на своем

пути какую-либо неоднородность (короткое замыкание, открытый конец волновода, несогласованную нагрузку и др.), то она частично или полностью отражается от этой неоднороднос- ти, что характеризуется коэффициентом отражения. Отраженная волна, накладываясь на прямую, создает полный или частичный режим стоячей волны. Коэффициент стоячей волны
КСВ=Eу max/Eу min
Режим стоячей волны может быть использован для измерения длины волны волноводе: расстояние между двумя соседними минимумами (или максимумами) в стоячей волне равно половине длины бегущей волны


- волновое сопротивление свободного пространства; λ – длина волны ТЕМ в свободном пространстве.Если бегущая по волноводу волна

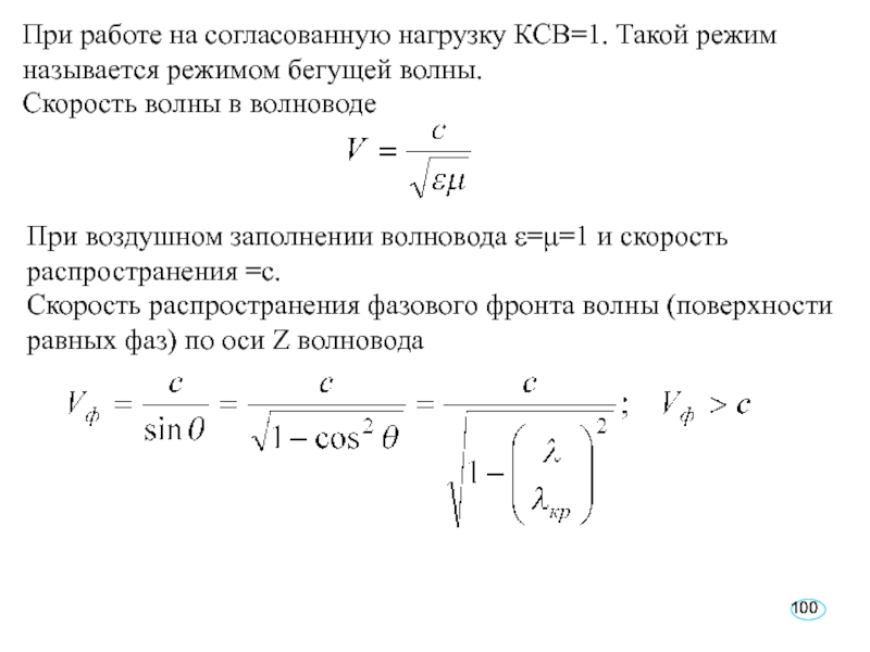
Слайд 100При работе на согласованную нагрузку КСВ=1. Такой режим называется режимом

бегущей волны.
Скорость волны в волноводе

При воздушном заполнении волновода ε=μ=1 и

скорость распространения =с.
Скорость распространения фазового фронта волны (поверхности равных фаз) по оси Z волновода


При работе на согласованную нагрузку КСВ=1. Такой режим называется режимом бегущей волны.Скорость волны в волноводеПри воздушном заполнении

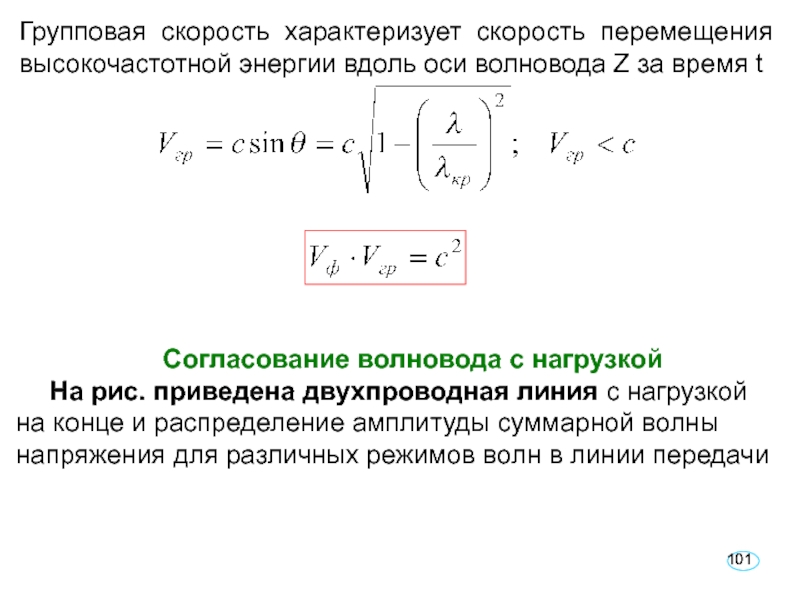
Слайд 101Групповая скорость характеризует скорость перемещения высокочастотной энергии вдоль оси волновода

Z за время t


Согласование волновода с нагрузкой
На рис. приведена двухпроводная

линия с нагрузкой на конце и распределение амплитуды суммарной волны напряжения для различных режимов волн в линии передачи
Групповая скорость характеризует скорость перемещения высокочастотной энергии вдоль оси волновода Z за время tСогласование волновода с нагрузкойНа

Слайд 102Рис. Распределение амплитуды суммарной волны напряжения в двухпроводной линии

И в

двухпроводной линии, и в волноводе можно создать режим бегущей волны.

При этом обеспечивается передача максимальной мощности от генератора к нагрузке (антенне) без опасности пробоя и стабильность работы генератора.
Рис. Распределение амплитуды суммарной волны напряжения в двухпроводной линииИ в двухпроводной линии, и в волноводе можно создать

Слайд 103Волноводный тракт обычно состоит не только из прямых отрезков, но

и различных элементов в виде поворотов, изгибов, скруток, вращающихся сочленений

и т.д. Каждый последующий элемент тракта относительно предыдущего можно рассматривать как его нагрузку. Для того, чтобы во всем волноводном тракте существовал режим бегущей волны, необходимо устранить отражения от каждого нового элемента волновода.
Для устранения отражений в волноводе используют 2 метода:
1. Конструирование неотражающих элементов волноводного тракта;
2. Компенсация возникающих отражений.

Метод согласования волновода с нагрузкой.
Если нагрузка волновода создает отраженную волну, и, следователь- но, нарушает режим бегущей волны, то для ее компенсации создают еще одну отраженную волну путем введения в волноводе какой-либо неоднородности. Отраженная от неоднородности волна должна быть равна по амплитуле, но противоположна по фазе волне, отраженной от нагрузки. Поэтому размеры неоднородности и ее включения должны быть тщательно подобраны.
Волноводный тракт обычно состоит не только из прямых отрезков, но и различных элементов в виде поворотов, изгибов,

Слайд 104Любая неоднородность, используемая для компенсации отраженной от нагрузки волны, называется

волноводным согласующим устройством. В качестве согласующих устройств в волноводе прямоугольного

сечения с волной H10 могут быть использованы диафрагмы, шлейфы, штыри. Волноводная диафрагма имеет вид проводящей перегородки, частично перекрывающей сечение волновода и расположенной перпендикулярно его оси. Шлейфы выполняются на базе Е- и Н-волноводных тройников, одно из плеч которых нагружено на подвижный короткозамыкающий поршень.
Для согласования используются штыри, расположенные параллельно узкой стенке волновода. Если штырь расположить по центру широкой стенки волновода и изменять глубину его погружения в прямоугольный волновод, то его эквивалентную схему можно представить в виде реактивности, включенной параллельно в основную линию.
Любая неоднородность, используемая для компенсации отраженной от нагрузки волны, называется волноводным согласующим устройством. В качестве согласующих устройств

Слайд 105При высоте штыря hλ/4

штырь эквивалентен включенной в линию индуктивности (см.рис.). При длине штыря

h=λ/4 эквивалентная схема представляется в виде последова- тельного колебательного контура, включенного парал- лельно в основную линию. Сопротивление контура равно нулю, что приводит к замыканию волновода в сечении штыря.

Рис. Эквивалентная схема согласующего штыря

При высоте штыря hλ/4 штырь эквивалентен включенной в линию индуктивности (см.рис.). При длине штыря h=λ/4 эквивалентная схема

Слайд 106Для согласования волновода реактивным штырем с изменяющей- ся глубиной погружения

рассчитывают сечение волновода, в котором активная входная проводимость равна по

величине волновой проводимости волновода, а величину реактивности в этом сечении компенсируют реактивностью штыря, противопо- ложной по знаку и равной по величине.

Рис. Эквивалентная схема входной проводимости линии
в месте включения индуктивного штыря

Для согласования волновода реактивным штырем с изменяющей- ся глубиной погружения рассчитывают сечение волновода, в котором активная входная

Слайд 107Если
Если
Если для согласования волновода используется штырь, расположенный параллельно узкой стенке

волновода и равный ей по высоте (а), то поскольку штырь

соединяет широкие стенки волновода, то распределение тока по его длине можно считать равномерным. Ток возбуждает магнитное поле, в котором запаса- ется энергия, поэтому эквивалентная проводимость штыря имеет индуктивный характер (б). Величина индуктивной проводимости зависит от диаметра штыря d, расстояния X от узкой стенки волновода b.
При перемещении штыря от стенки к середине волновода проводимость индуктивного штыря возрастает до максимальной величины. Это значит, что наибольшее влияние штыря получа- ется при его расположении в середине поперечного сечения волновода. В этом случае амплитуда отраженной от него волны будет максимальной, следовательно, максимален коэффициент отражения и минимален КБВ. Итак, перемещая штырь в попереч- ном сечении волновода, меняем амплитуду отраженной от него волны, которая связана с КБВ зависимостью (в).
ЕслиЕслиЕсли для согласования волновода используется штырь, расположенный параллельно узкой стенке волновода и равный ей по высоте (а),

Слайд 108Фаза же отраженной волны, зависит от места расположения штыря вдоль

оси волновода. При согласовании волновода индуктивным штырем находят сечение вдоль

оси волновода, в котором активная проводимость равна волновой проводи­мости линии, а реактивность носит емкостной характер. Емкостную проводимость в найденном сечении компенсируют равной по величине индуктивностью штыря, рассчитав его положение в поперечном сечении волновода. Суммарная проводимость в точке включения штыря будет равна в этом случае волновой проводимости линии. На участке от ге­нератора до штыря установится режим бегущей волны. Место включения штыря вдоль оси волновода и величину емкостной реактивности в этом месте можно рассчитать Положение штыря X в поперечном сечении вол­новода при заданных геометрических размерах и известной величине индуктивной проводимости можно рассчитать или определить экспериментальным путем, измерив КБВ.
Фаза же отраженной волны, зависит от места расположения штыря вдоль оси волновода. При согласовании волновода индуктивным штырем

Слайд 109Рис. Распределение амплитуды суммарной волны напряжения в волноводе с несогласованной

нагрузкой.
На участке от генератора до штыря волновод оказывается нагруженным на

чисто активную проводимость, равную волновой проводимости, и в линии устанавливается режим бегущей волны. Желательно штырь помещать как можно ближе к нагрузке, чтобы обеспечить режим бегущей волны по всему волноводному тракту.
Рис. Распределение амплитуды суммарной волны напряжения в волноводе с несогласованной нагрузкой.На участке от генератора до штыря волновод

Обратная связь

Если не удалось найти и скачать доклад-презентацию, Вы можете заказать его на нашем сайте. Мы постараемся найти нужный Вам материал и отправим по электронной почте. Не стесняйтесь обращаться к нам, если у вас возникли вопросы или пожелания:

Email: Нажмите что бы посмотреть 

Что такое TheSlide.ru?

Это сайт презентации, докладов, проектов в PowerPoint. Здесь удобно  хранить и делиться своими презентациями с другими пользователями.


Для правообладателей

Яндекс.Метрика