Разделы презентаций


ЭЛЕКТРОНИКА Лекция 1 Введение. Элементная база электронных устройств (4 час)

Содержание

Литература1. Ю. Ф. Опадчий, О. П. Глудкин, А. И. Гуров Аналоговая и цифровая электроника. - М.: Горячая линия - Телеком, 2000. - 768С.2. А.Л. Марченко Основы электроники / Учебное пособие для

Слайды и текст этой презентации

Слайд 1ЭЛЕКТРОНИКА Лекция 1 Введение. Элементная база электронных устройств (4 час) (свойства р-п перехода;

полупроводниковые диоды; биполярный транзистор (схемы включения и h-пара­мет­ры); типы полевых

транзисторов; тиристор; режимы работы транзистора; интегральные микросхемы

Королев Владимир Александрович
Курс – 2э

ЭЛЕКТРОНИКА  Лекция 1 Введение. Элементная база электронных устройств  (4 час) (свойства р-п перехода; полупроводниковые диоды;

Слайд 2Литература
1. Ю. Ф. Опадчий, О. П. Глудкин, А. И. Гуров

Аналоговая и цифровая электроника. - М.: Горячая линия - Телеком,

2000. - 768С.
2. А.Л. Марченко Основы электроники / Учебное пособие для вузов. - — М. : ДМК Пресс, 2008. — 296 С.
3. В. А. Скаржепа, А. Н. Луценко Электроника и схемотехника Ч. 1. Электронные устройства информационной автоматики: Учебник/Под общ. ред. А. А. Краснопрошиной.— К. : Выща шк. Головное изд-во, 1989. — 431 С.
4. А.Л. Марченко, С.В. Освальд Лабораторный практикум по электротехнике и электронике в среде Multisim. - М.: ДМК Пресс, 2010. - 488 С.
Литература1. Ю. Ф. Опадчий, О. П. Глудкин, А. И. Гуров Аналоговая и цифровая электроника. - М.: Горячая

Слайд 3Электронные устройства (ЭУ) по способу формирования и передачи сигналов подразделяются

на два класса: аналоговые (непрерывные) и дискретные (прерывистые). Аналоговые электронные устройства

(АЭУ) - устройства приёма, преобразования и передачи электрического сигнала изменяющегося по закону непрерывной (аналоговой) функции.
В аналоговом электронном устройстве каждому конкретному значению реальной физической величины на входе датчика соответствует однозначное, вполне определённое значение выбранного параметра электрического постоянного или переменного тока (напряжение в узле или ток в ветви электрической цепи его частота, фаза и т. п.).

Электрические сигналы в электронных устройствах по своей фи­зической сути делят на аналоговые и дискретные. Аналого­вые сигналы - непрерывные во времени функции напряжения или тока (постоянные и пе­ременные).
Постоянные аналоговые сигналы - однополярные медленно изменяющиеся во времени напряжения или ток. Переменными аналоговыми сигналами наз. функции напря­жения или тока, изменяющиеся во времени как по амплитуде, так и по знаку. Частным случаем переменного сигнала является гармони­ческий или синусоидальный.
Электронные устройства, оперирующие с аналоговыми сигналами, как правило, работают в линейном режиме и составляют класс анало­говых устройств.

Электронные устройства (ЭУ) по способу формирования и передачи сигналов подразделяются на два класса: аналоговые (непрерывные) и дискретные

Слайд 4Дискретные электронные устройства (ДЭУ) – устройства для приёма, преобразования и

передачи электрических сигналов, полученных квантованием1 по времени и/или уровню исходной

аналоговой функции х(t). Поэтому действующие в них сигналы пропорциональны конечному числу выбранных по определённому закону значений реальной
физической величины, численные величины которых
представляются различными параметрами импульсов2 или
перепадов3 напряжения или тока.
1Квантование - процесс замены непрерывного сигнала
его значениями в отдельных точках.

Дискретными наз. электрические сигналы, которые представляют собой разрывные во времени функции напряжения или тока и могут принимать ограниченное число уровней. Наиболее часто дискретные сигналы, которые имеют только два уровня — высокого напряжения (тока) и низкого напря­жения (тока). Такие сигналы наз. импульсными или двоичны­ми.
Электронные устройства, оперирующие с дискретными сигналами, работают в существенно нелинейном режиме. Основу их структуры со­ставляют нелинейные (ключевые) элементы

Дискретные электронные устройства (ДЭУ) – устройства для приёма, преобразования и передачи электрических сигналов, полученных квантованием1 по времени

Слайд 5Мощность P = I2R = UI =

U2/R
b

I
Uab

R

Первый закон Кирхгофа
Второй закон Кирхгофа

Мощность    P = I2R = UI = U2/RbIUabR Первый закон Кирхгофа Второй закон Кирхгофа

Слайд 7Электротехнические материалы — специальные материалы, обладающие свойствами, проявляющимися в электрическом

и магнитном полях. Среди них выделяют три группы материалов, оцениваемых

по важнейшему свойству — способности проводить электрический ток, которая зависит от удельной электрической проводимости материала (или от обратной ей характеристики — удельного электрического сопротивления).
Проводники обладают высокой удельной электрической проводимостью (малым удельным электрическим сопротивлением), т.е. хорошо проводят электрический ток (10-8 до 10-12 Ом*м):
Металлы — твёрдые (кроме ртути) проводники с электронной проводимостью.
Электролиты — жидкие проводники с ионной проводимостью.
Ионизированные газы — проводники со смешанной электронно-ионной проводимостью
Изоляторы (диэлектрики) имеют весьма низкую удельную электрическую проводимость (высокое удельное электрическое сопротивление) и потому плохо проводят электрический ток (изолирование токоведущих деталей, находящихся под разными электрическими потенциалами). В конденсаторах диэлектрики используют для создания электрической ёмкости. В группу изоляторов входят материалы сотен наименований, среди которых есть твёрдые, жидкие и газообразные, природные и синтетические материалы. 1012/1014 Ом*м
Полупроводники по способности проводить электрический ток занимают промежуточное положение между проводниками и изоляторами: их удельная электрическая проводимость мала для того, чтобы считать их проводниками, но слишком велика, чтобы использовать их как изоляторы. Под действием электрического поля, света, температуры, механических сил и др. Широко использются для изготовления диодов, транзисторов, фоторезисторов и фотоэлементов, терморезисторов и других полупроводниковых приборов, входящих в состав элементной базы современной вычислительной техники, электронной аппаратуры автоматического контроля и регулирования параметров и режимов технологических процессов. 10-5 до 10-6 Ом*м
Электротехнические материалы — специальные материалы, обладающие свойствами, проявляющимися в электрическом и магнитном полях. Среди них выделяют три

Слайд 8Металлы в твердом состоянии имеют кристаллическую структуру. Частицы в кристаллах

расположены в строго определённом порядке и образуют пространственную кристаллическую решётку

(рис.). В узлах кристаллической решётки расположены положительно заряженные ионы, которые колеблются относительно узлов.
В пространстве между ионами беспорядочно движутся отрицательно заряженные свободные электроны. В 1 мм3 металла содержится около 1020 электронов. Средняя скорость их хаотического движения даже при комнатной температуре весьма высока — около 105 м/с

Дрейф электронов металла под действием сил электрического поля

Электролиты — растворы кислот, солей, щелочей, оксидов, содержащие положительно и отрицательно заряженные ионы. Вне электрического поля они движутся хаотично, а под действием сил электрического поля начинают перемещаться ещё и направленно, образуя ток в электролите. Положительные и отрицательные ионы перемещаются встречно, устремляясь соответственно к отрицательному (катоду) и положительному (аноду) электродам, помещённым в раствор.

Газы вне электрического поля содержат весьма малое количество заряженных частиц. Под энергетическим воздействием космического излучения, ультрафиолетового излучения Солнца, радиоактивного фона земной коры электроны возбуждаются и отрываются от нейтральных молекул газа, в результате чего в нём возникает естественная ионизация — в газе образуются свободные электроны и положительные ионы. При хаотическом перемещении электроны с ионами сближаются, и протекает обратный процесс — деионизация, восстановление (рекомбинация) нейтральных молекул.
В слабом электрическом поле заряженные частицы газа обретают направленность движения, и сквозь газ протекает весьма малый ток. Электрический ток в газе — направленное движение электронов и ионов, поэтому проводимость газа следует считать электронно-ионной.

Металлы в твердом состоянии имеют кристаллическую структуру. Частицы в кристаллах расположены в строго определённом порядке и образуют

Слайд 9Электронная поляризация — упругое смещение электронных оболочек относительно ядра атомов

диэлектрика под действием внешнего электрического поля
. Электронная поляризация диэлектрика. Диэлектрик

вне электрического поля (а) и в электрическом поле (б

Дипольная поляризация — ориентация диполей диэлектрика по внешнему электрическому полю
Полярные молекулы — устойчивые диполи, существующие и вне электрического поля, но относительно друг друга они размещены хаотично, сумма их дипольных моментов равна нулю. В электрическом поле диполи диэлектрика поворачиваются, ориентируясь по нему, и растягиваются полем, что увеличивает их дипольные моменты. Суммарный дипольный момент упорядоченно ориентированных удлинённых диполей в 4…7 раз превосходит аналогичный показатель вакуума. Энергия, затраченная на ориентацию диполей, — диэлектрические потери, необратимо преобразующиеся в тепло.

. Дипольная поляризация диэлектрика. Диэлектрик вне электрического поля (а) и в электрическом поле (б)

Спонтанная поляризация связана с наличием в диэлектрике областей — доменов областей — доменов, в пределах которых диполи имеют одинаковую ориентацию, но слабо связаны друг с другом.
Ориентация диполей соседних доменов различна и при отсутствии внешнего электрического поля их суммарный дипольный момент равен нулю. Направление приложенного поля совпадает с ориентацией диполей какого-либо домена, который начинает подчинять своей ориентации диполи соседних областей и расти за их счёт. Процесс завершается одинаковой ориентацией всех диполей диэлектрика. Диэлектрики, в которых процесс спонтанной поляризации протекает весьма интенсивно, называются сегнетоэлектриками. Они способны поляризоваться в десятки тысяч раз сильней, чем вакуум.

Спонтанная ( доменная) поляризация диэлектрика. Диэлектрик вне электрического поля (а) и в электрическом поле (б)

Электронная поляризация — упругое смещение электронных оболочек относительно ядра атомов диэлектрика под действием внешнего электрического поля. Электронная

Слайд 10свойства р-п перехода
Электрические свойства материала зависят от количества валентных электронов

у их атомов. Чем их меньше, тем слабее связь каждого

валентного электрона с ядром атома (такой материал лучше проводит электрический ток, т.к. его атомы "охотнее" расстаются со своими электронами). Лучшие проводники - химические элементы с одним электроном на внешней оболочке.: золото (Au) или медь (Cu).
Чем больше заполнена внешняя электронная оболочка, тем больше энергии требуется на разрыв связей между ядром атома и валентными электронами. Лучшие диэлектрики (материалы, практически не проводящие электричество) - химические элементы с завершенной валентной оболочкой(благородные газы. неон (Ne) или аргон (Ar).
У полупроводников внешняя электронная оболочка заполнена наполовину. Эти материалы не могут быть хорошими проводниками, как и диэлектриками. 8, 18, 32, 50
свойства р-п переходаЭлектрические свойства материала зависят от количества валентных электронов у их атомов. Чем их меньше, тем

Слайд 11К полупроводникам относят многие химические элементы (кремний, германий, индий, бор,

галлий и др.), большинство окислов и сульфидов (закись меди, окись

цинка, сульфид галлия и др.), интерметаллические соединения (арсенид галлия, карбид кремния и др.)
Удельное электрическое сопротивление полупроводников лежит в широких пределах от 10-5 до 10-6 Ом*м. Для сравнения, например металлы при комнатной температуре имеют удельное сопротивление 10-7 Ом*м, а диэлектрики 1012/1014 Ом*м. Основная особенность полупроводников – возрастание удельной электрической проводимости при увеличении температуры.

Свойства полупроводников хорошо объясняются с помощью зонной теории твердого тела. Согласно квантовой механике энергия электрона дискретна (прерывиста) или квантована. Вследствие этого электрон может двигаться только по своей орбите.
С точки зрения зонной теории твердого тела деление твердых тел на металлы, полупроводники и диэлектрики производят, исходя из ширины запрещенной зоны и степени заполнения разрешенных энергетических зон.
Ширина запрещённой зоны W наз. энергией активизации собственной проводимости. При W2эВ (электрон–вольт) кристалл является полупроводником, при W>2эВ – диэлектриком.

К полупроводникам относят многие химические элементы (кремний, германий, индий, бор, галлий и др.), большинство окислов и сульфидов

Слайд 13Энергия Ферми - это максимально допустимая энергия, ниже которой при

нулевой абсолютной температуре все энергетические уровни заняты [f(E)= 1], а

выше которой все уровни пусты [f(E) = 0]. Для полупроводников, у которых при абсолютном нуле валентная зона полностью заполнена, а зона проводимости совершенно свободна, функция распределения имеет разрыв.
Уровень Ферми в полупроводнике при абсолютном нуле в запрещённой зоне лежать, при температуре, отличной от нуля - в середине запрещённой зоны.
Энергия Ферми - это максимально допустимая энергия, ниже которой при нулевой абсолютной температуре все энергетические уровни заняты

Слайд 14Кристаллическая решетка кремния



Легирование полупроводников
Для того чтобы повысить проводимость полупроводников, их

специально загрязняют примесями – атомами химических элементов с другим значением

валентности. Примеси с меньшим количеством валентных электронов, чем у полупроводника, называются акцепторами. Примеси с большей валентностью – донорами. Сам этот процесс называется легированием полупроводников. Примерное соотношение - один атом примеси на миллион атомов полупроводника.

В обычном состоянии, атомы кремния образуют кристаллическую решетку. На внешней электронной оболочке атома находятся четыре электрона. С их помощью, устанавливается ковалентная связь с четырьмя соседними атомами. Каждый электрон в такой связи принадлежит двум атомам одновременно.
Таким образом, у каждого атома на внешней электронной оболочке находиться восемь электронов. В результате, поскольку последний уровень электронной оболочки оказывается завершенным, у атома очень трудно забрать его электроны и материал ведёт себя как диэлектрик (не проводит электрический ток).

Кристаллическая решетка кремнияЛегирование полупроводниковДля того чтобы повысить проводимость полупроводников, их специально загрязняют примесями – атомами химических элементов

Слайд 15Типы проводимости полупроводников
1. Электронная проводимость
Добавим в полупроводник кремния пятивалентный атом

мышьяка (As). Посредством четырех валентных электронов, мышьяк установит ковалентные связи

c четырьмя соседними атомами кремния. Для пятого валентного электрона не останется пары, и он станет слабо связанным с атомом.
Под действием электромагнитного поля, такой электрон легко отрывается, и вовлекается в упорядоченное движение заряженных частиц (электрический ток). Атом, потерявший электрон, превращается в положительно заряженный ион с наличием свободной вакансии - дырки.

Несмотря на присутствие дырок в полупроводнике кремния с примесью мышьяка, основными носителями свободного заряда являются электроны. Такая проводимость называется электронной, а полупроводник с электронной проводимостью - полупроводником N-типа.

Полупроводники с электронной проводимостью (добавки пятивалентной примеси — доноров типа мышьяк (As) (или др.) наз полупроводниками n- типа.

Типы проводимости полупроводников1. Электронная проводимостьДобавим в полупроводник кремния пятивалентный атом мышьяка (As). Посредством четырех валентных электронов, мышьяк

Слайд 162. Дырочная проводимость
Введем в кристалл кремния трехвалентный атом индия (In).

Индий установит ковалентные связи лишь с тремя соседними атомами кремния.

Для четвертого «соседа», у индия не хватает одного электрона. Этот недостающий электрон может быть захвачен атомом индия из ковалентной связи соседних атомов кремния.
Атом индия превратиться в негативно заряженный ион, а в ковалентной связи соседних атомов образуется вакансия (дырка). В свою очередь, на это место может перескочить электрон из соседней ковалентной связи. В результате получается хаотическое блуждание дырок по кристаллу.
Если поместить полупроводник в электромагнитное поле, движение дырок станет упорядоченным, т.е. возникнет электрический ток. Таким образом, обеспечивается дырочная проводимость. Полупроводник с дырочной проводимостью называется полупроводником P-типа.

Полупроводники с дырочной проводимостью (добавки трёхвалентной примеси — акцепторов типа индий (In) или др.), наз. полупроводниками p-типа

2. Дырочная проводимостьВведем в кристалл кремния трехвалентный атом индия (In). Индий установит ковалентные связи лишь с тремя

Слайд 17P-n–переход
P-n-переходом наз. электронно-дырочный переход, получаемый при технологическом соединении (сплавление, диффузия,

эпитаксия) полупроводников с электронной (n) и дырочной (p) проводимостями (выращивание

- закономерное нарастание одного кристаллического материала на другом при более низких температурах).

ЭПИТАКСИЯ (расположение, порядок), ориентированный рост одного кристалла на поверхности другого (подложки)

Диффу́зия — процесс взаимного проникновения молекул или атомов одного вещества между молекулами или атомами другого, приводящий к самопроизвольному выравниванию их концентраций по всему занимаемому объёму.

P-n–переходP-n-переходом наз. электронно-дырочный переход, получаемый при технологическом соединении (сплавление, диффузия, эпитаксия) полупроводников с электронной (n) и дырочной

Слайд 18При сплавлении полупроводников различных типов создаётся область объёмного
заряда по обе

стороны от границы раздела, называемая электронно-дырочным или p-n-переходом. При этом

возникает так называемый запирающий (барьерный) слой в несколько микрометров, лишенный носителей заряда, с напряженностью E электрического поля, которая препятствует диффузии носителей заряда (рис. 1.2, а). Потенциальная энергия поля W0 = qe (ϕ a −ϕ b ) = qeUϕ , где Uϕ — контактная разность потенциалов; qe = 1,6021019 Кл — заряд электрона.

Если к р-n-переходу приложить обратное напряжение (рис. 1.2, б), то создаваемая им напряженность Е электрического поля повышает потенциальный барьер и препятствует переходу электронов из n-области в p-область и дырок из p-области в n-область. При этом поток неосновных носителей (дырок из n-области и электронов из р-области), их экстракция, образует обратный ток Iобр. Если включить внешний источник энергии Е, как это показано на рис. 1.2, в, то создаваемая им напряженность электрического поля будет противоположной направлению напряженности Е3 объёмного заряда, и в область раздела полупроводников будет инжектироваться все большее количество дырок (являющимися неосновными для «-области носителями заряда), которые и образуют прямой ток 1пр. При напряжении 0,3...0,5 В запирающий слой исчезнет, и ток 1пр определяется только сопротивлением полупроводника

При сплавлении полупроводников различных типов создаётся область объёмногозаряда по обе стороны от границы раздела, называемая электронно-дырочным или

Слайд 19При прямом включении pn-перехода носители диффундируют через барьер и накапливаются

в соседней области. Количество инжектированного в соседнюю область заряда зависит

от величины приложенного к pn-переходу напряжения. Изменение инжектированного заряда при изменении приложенного напряжения может характеризоваться емкостью, которую принято называть диффузионной.
где Q – инжектированный заряд.
Диффузионная емкость pn-перехода тем больше, чем больше прямой ток и время жизни неосновных носителей заряда, т.е. от глубины проникновения носителей заряда в соседнюю область.
Полная емкость pn-перехода равна сумме барьерной и диффузионной емкостей. При прямых напряжениях барьерная емкость много меньше диффузионной, а при обратных напряжениях она значительно превышает ее. Соотношения между барьерной и диффузионной емкостью определяют частотные зависимости pn-перехода.
При прямом включении pn-перехода носители диффундируют через барьер и накапливаются в соседней области. Количество инжектированного в соседнюю

Слайд 20полупроводниковые диоды
Основная задача выпрямительного диода – проводить электрический ток в

одном направлении, и не пропускать его в обратном. Идеальный диод

должен быть очень хорошим проводником с нулевым сопротивлением при прямом подключении напряжения (плюс - к аноду, минус - к катоду), и абсолютным изолятором с бесконечным сопротивлением при обратном.
Полупроводниковым диодом называют прибор с одним p-n-переходом, имеющий два вывода: (анод и катод), проводящий электрический ток в одном направлении, и не пропускающий ток в обратном
полупроводниковые диодыОсновная задача выпрямительного диода – проводить электрический ток в одном направлении, и не пропускать его в

Слайд 21При включении p-n-перехода под прямое напряжение Uпр сопротивление p-n-перехода Rпр

снижается, а ток Inp возрастает. При обратном напряжении Uобр обратный

ток I неосновных носителей заряда оказывается во много сотен или тысяч раз меньше прямого тока. При напряжении U > U.max (см. точку a на ВАХ) иода) начинается лавинообразный процесс нарастания обратного тока I , соответствующий электрическому пробою p-n-перехода, переходящий (если не ограничить ток) в необратимый тепловой пробой (после точки b на рис.)

вольтамперная характеристика (ВАХ) диода

где Iо — ток насыщения; к — постоянная Больцмана; Т — абсолютная температура; (рт = Т /11600 — температурный потенциал электрона, равный при t = 20 °С,

При включении p-n-перехода под прямое напряжение Uпр сопротивление p-n-перехода Rпр снижается, а ток Inp возрастает. При обратном

Слайд 22Различают электрический (обратимый) и неэлектрический (необ­ратимый) пробой р-п перехода. Электрический

пробой р-п перехода бывает двух типов: лавин­ный и туннельный.
Электрический лавинный

пробой возникает в результате внутренней электрической эмиссии электронов под '' действием ударной ионизации атомов полупроводника.
Туннельный пробой возникает за счет туннельного эффекта, при кото­ром длина свободного пробега носи­телей заряда становится больше ширины р-п перехода и ударная ионизация при этом невозможна.
Электрический пробой наз. обратимым, так как р-п переход можег находиться в режиме пробоя значительное число раз, сохраняя при этом свои свойства при уменьшении обратного напряжения. Необратимый : тепловой и поверхностный.
Различают электрический (обратимый) и неэлектрический (необ­ратимый) пробой р-п перехода. Электрический пробой р-п перехода бывает двух типов: лавин­ный

Слайд 23Разновидности диодов
Выпрямительные диоды используют в схемах преобразования (выпрямления) переменного тока

в постоянный ток:
плоскостные диоды средней и большой мощности (большая площадь

p-n перехода, большая ёмкость перехода, предельная частота 300—600 МГц);







точечные диоды (малая площади p-n перехода, малая ёмкость перехода, предельная частота 300—600 МГц. При использовании более острой иглы без электроформовки получают точечные диоды с предельной частотой порядка десятков гигагерц);



Маломощные диоды - мощность рассеивания до 0,3 Вт,
диоды средней мощности - мощность рассеивания 0,3-10 Вт,
диоды большой мощности - мощность рассеяния >10Вт.
Параметры выпрямительных диодов:
Iпр − прямой ток;
Uпр — прямое напряжение;
I.max − максимальный допустимый прямой ток;
Uобр.mах — максимальное допустимое обратное напряжение;
− I обратный ток, который нормируется при максимальном допустимом обратном напряжении.
Выпускаются диодные столбы, в которых для увеличения обратного напряжения последовательно соединены от 5 до 50 диодов с допустимым обратным напряжением от 2 до 40 кВ.

кремниевые типа КД или 2Д и германиевые типа ГД или 1Д, из арсенида галлия типа 3Д. Например, диоды ГД107А, КД203Д рас
сеивают мощность Р от 1 до 1,5 Вт, а диод КД512А — мощность P > 1,5 Вт.








То́чечный дио́д — это диод с очень малой площадью электрического перехода, который может быть получен вплавлением металлической иглы с нанесенной на неё примесью в полупроводниковую пластинку с определенным типом электропроводимости.
Благодаря малой площади p-n перехода, и как следствие маленькой ёмкости перехода, точечный диод обычно имеет предельную частоту около 300—600 МГц. При использовании более острой иглы без электроформовки получают точечные диоды с предельной частотой порядка десятков гигагерц.
олупроводниковые диоды подразделяются по многим признакам. Прежде всего следует различать точечные, плоскостные и поликристаллические диоды. У точечных диодов линейные размеры, определяющие площадь p-n перехода, такого же порядка как толщина перехода, или меньше ее. У плоскостных диодов эти размеры значительно больше толщины перехода.
очечные диоды имеют малую емкость p-n перехода и поэтому применяются на любых частотах вплоть до СВЧ. Но они могут пропускать токи не более единиц или нескольких десятков миллиампер. Плоскостные диоды в зависимости от площади перехода обладают емкостью в десятки пикофарад и более. Поэтому их применяют на частотах не более десятков килогерц. Допустимый ток в плоскостных диодах бывает от десятков миллиампер до сотен ампер и больше.

Разновидности диодовВыпрямительные диоды используют в схемах преобразования (выпрямления) переменного тока в постоянный ток:плоскостные диоды средней и большой

Слайд 242. Стабилитроны или опорные кремниевые диоды используют в параметрических стабилизаторах

напряжения. Рабочим участком ВАХ стабилитрона - участок обратной её ветви

(область обратного электрического пробоя p-n-перехода ), ограничен минимальным и максимальным значениями тока.

При прямом включении стабилитрон работает, как обычный диод,
Uпр 0,3-0,4 В мало изменяется при значительных изменениях Iпр. Прибор, в котором
используется прямая ветвь в схемах стабилизации напряжения, называют стабистором.

2. Стабилитроны или опорные кремниевые диоды используют в параметрических стабилизаторах напряжения. Рабочим участком ВАХ стабилитрона - участок

Слайд 253. Высокочастотные диоды — приборы универсального назначения (для выпрямления токов

в широком диапазоне частот — до сотен мегагерц, генерации колебаний

СВЧ диапазона, модуляции сигналов, детектирования и других нелинейных преобразований).
Для нормальной работы, чтобы сохранить одностороннюю проводимость на высокой частоте, эти диоды должны иметь точечную структуру участка пробоя.
Параметры:
Барьерная ёмкость Сб [мкФ]
fраб [МГц]
В современных импортных диодах используется такая характеристика, как "Время восстановления". В ультрабыстродействующих диодах она достигает величин 100 нс.
4. Импульсные диоды используют в ключевых схемах при малых длительностях импульсов и переходных процессов (микросекунды и доли микросекунд). Важным моментом является инерционность включения и выключения диодов (малая длительность рекомбинации носителей заряда — восстановление обратного сопротивления за счет уменьшения барьерной ёмкости p-n-перехода).
3. Высокочастотные диоды — приборы универсального назначения (для выпрямления токов в широком диапазоне частот — до сотен

Слайд 264. Варикапы —полупроводниковые диоды, предназначенные для использования их ёмкости, управляемой

обратным напряжением U
Варикапы применяют в основном в устройствах высоких и

сверхвысоких частот,
например, для настройки колебательных контуров.
4. Варикапы —полупроводниковые диоды, предназначенные для использования их ёмкости, управляемой обратным напряжением UВарикапы применяют в основном в

Слайд 27В общем случае диод обладает барьерной и диффузионной ёмкостями. Барьерная

ёмкость проявляется при приложении к p-n-переходу обратного изменяющегося во времени

напряжения. При этом через p-n-переход протекает ток. Та доля тока
(ток смещения), которая не связана с движением носителей заряда через p-n-переход, и определяет барьерную ёмкость

(появление тока смещения связано с изменением объёмного заряда). Абсолютное значение отношения взято потому, что объёмный заряд в p-n-переходе может быть положительным и отрицательным.
Диффузионную ёмкость обычно связывают с изменением заряда инжектированных неосновных носителей при изменении напряжения на диоде:



Диффузионная ёмкость проявляется при прямом смещении pnперехода диода.
В качестве варикапов используют диоды при обратном постоянном смещении,
когда проявляется только барьерная ёмкость.
В общем случае диод обладает барьерной и диффузионной ёмкостями. Барьерная ёмкость проявляется при приложении к p-n-переходу обратного

Слайд 285. Диоды Шоттки — это полупроводниковые приборы, в которых используются

свойства потенциального барьера (барьера Шоттки) на контакте металл — полупроводник.
В

рассматриваемых диодах из-за разной высоты потенциальных барьеров для электронов и дырок нет инжекции неосновных носителей заряда, нет и таких медленных процессов, как накопление и рассасывание неосновных носителей в базе. В результате инерционность диодов с выпрямлением на контакте металл — полупроводник определяется величиной барьерной ёмкости выпрямляющего контакта (Cбар 1 пФ). Кроме того, у этих диодов незначительные активные потери (прямое напряжение Uпр 0,4 В,
что на 0,2 В меньше, чем у обычных диодов).
В связи с тем, что барьерная ёмкость и последовательное активное сопротивление в таких диодах небольшие, соответственно мало и время перезарядки ёмкости; это даёт возможность использовать
диоды Шоттки в качестве сверхскоростных импульсных диодов (f = 315 ГГц), например, в некоторых схемах в качестве быстродействующих логарифмических элементов и в мощных высокочастотных выпрямителях, в которых диоды способны работать на частотах до 1 МГц при U = 50 и I = 10.

ВАХ диодов Шоттки — строгая экспонента

Барье́р Шо́ттки (или Шо́тки, (англ. Schottky barrier)) — потенциальный барьер, образующийся в приконтактном слое полупроводника, граничащего с металлом, равный разности работ выхода (энергий, затрачиваемых на удаление электрона из твёрдого тела или жидкости в вакуум) металла и полупроводника.
Используется гетеропереход – р-п- переход, образованный при контакте п/проводников с различной шириной запрещённой зоны либо при контакте металл-п/проводник.

5. Диоды Шоттки — это полупроводниковые приборы, в которых используются свойства потенциального барьера (барьера Шоттки) на контакте

Слайд 296. Туннельные диоды — это полупроводниковые приборы (не имеющие p-n-перехода),

использующие эффект Ганна — возникновение на ВАХ участка отрицательного дифференциального

сопротивления

Отношение токов Imax / Imin = 5...10. Это свойство диодов Ганна используют при разработке усилителей, генераторов синусоидальных и релаксационных колебаний, в переключающих устройствах с частотами от 100 МГц до 10 ГГц.

ГАННА ЭФФЕКТ - генерация высокочастотных колебаний электрич. тока в полупроводниках с N-образной объёмной вольтамперной характеристикой

6. Туннельные диоды — это полупроводниковые приборы (не имеющие p-n-перехода), использующие эффект Ганна — возникновение на ВАХ

Слайд 317. Светодиоды —излучающие полупроводниковые приборы (индикаторы), непосредственно преобразующие электрическую энергию

в энергию некогерентного светового излучения.
В основе принципа функционирования светодиодов лежит

преобразование электрической энергии в электромагнитное излучение, спектр которого полностью или частично лежит в видимой области, диапазон длин волн которой составляет 0,45--0,68 мкм.
При пропускании электрического тока через p-n переход в прямом направлении, носители заряда — электроны и дырки — рекомбинируют с излучением фотонов (из-за перехода электронов с одного энергетического уровня на другой).
Светодиодная структура представляет собой р-п-переход, в котором при протекании прямого тока в несколько миллиампер в обеих областях перехода происходит рекомбинация инжектированных электронов и дырок, но наиболее эффективное преобразование инжектированных электронов в световую энергию протекает в базовой р-области.
Максимальное значение энергии, которое может выделиться при рекомбинации, равно ширине запрещённой зоны данного полупроводника. В полупроводниковых материалах с шириной запрещённой зоны менее 1,8 эВ может возбуждаться излучение с длиной волны более 0,7 мкм, которое лежит за пределами диапазона длин волн видимого света. Поэтому основными полупроводниковыми материалами, применяемыми для изготовления серийных светодиодов, являются фосфид галлия (GaP), твёрдые растворы (GaAsP, GaAlP) и карбид кремния (SiC)
с шириной запрещённой зоны более 2 эВ.
Условное изображение и яркостная характеристика В(Iпр) светодиода, где В — яркость света в канделах
7. Светодиоды —излучающие полупроводниковые приборы (индикаторы), непосредственно преобразующие электрическую энергию в энергию некогерентного светового излучения.В основе принципа

Слайд 328. Фотодиод —полупроводниковый прибор с p-n-переходом, обратный ток которого зависит

от освещенности Ф (рис.).








При поглощении квантов света в p-n-переходе
или в

прилегающих к нему областях кристалла полупроводника образуются новые носители заряда (пары электрон-дырка), поэтому обратный ток (фототок) через фотодиод при освещении возрастает.
С увеличением светового потока Ф сопротивление перехода уменьшается (рис.).
Приборы, предназначенные для использования этого явления, называют фоторезисторами, а транзисторы и тиристоры, реагирующие на эффект облучения световым потоком и способные одновременно усиливать фототок, называют соответственно фототранзисторами и фототиристорами.
8. Фотодиод —полупроводниковый прибор с p-n-переходом, обратный ток которого зависит от освещенности Ф (рис.).При поглощении квантов света

Слайд 339. Диодные оптроны — это приборы, состоящие из оптически связанных

между собой элементов оптронной пары (управляемого светодиода и принимающего излучение

фотодиода) и предназначенные для выполнения функциональных электрических и оптических преобразований.









На рис. изображена схема диодного оптрона с внутренней прямой оптической связью. Изменение входного тока Iвх через светодиод сопровождается изменением яркости его свечения и изменением освещенности фотодиода, что приводит к уменьшению сопротивления фотодиода и соответственно к увеличению тока Iвых через выход оптрона
Важным свойством такого оптрона является полная электрическая развязка входа и выхода прибора, что исключает обратную электрическую связь с его выхода на
вход.
9. Диодные оптроны — это приборы, состоящие из оптически связанных между собой элементов оптронной пары (управляемого светодиода

Слайд 34Тиристор — полупроводниковый прибор с тремя и более p-n-переходами, используется

в качестве электронного ключа в цепях переключения тока (включён -

насыщение, выключен - отсечка). Два внешних слоя тиристора имеют высокую концентрацию основных носителей зарядов, а два внутренних — высокоомные.

1 —запертое состояние (ток определяется током обратно смещённого центрального пере­хода); 2 — отрицательного сопротивления; 3 — включённое состоя­ние, (ток определяется величиной сопротивления внешней нагрузки); 4 — обратного напряжения.

Тиристор — полупроводниковый прибор с тремя и более p-n-переходами, используется в качестве электронного ключа в цепях переключения

Слайд 35Диодный тиристор (динистор, неуправляемый тиристор) — прибор с тремя р-п-переходами

J1, J2 J3 и двумя внешними выводами — анодом А

и катодом К.
Принцип работыдинистора . Если подать прямое напряжение Uпр («+» к А, «—» к К), то два внешних перехода J1 и JУ3 окажутся смещёнными прямо, а средний J2 — обратно. Т.е., переходы Jx и J3 фактически устранятся и всё напряжение Unр окажется приложенным к переходу J2 в обратом направлении. По динистору будет протекать лишь ток утечки I0, обусловленный неосновными носителями зарядов (обратный ток перехода J2. С ростом Uпр ток I0 будет возрастать незначительно до тех пор, пока Unp не достигнет напряжения включения динистора Iвкл. При этом произойдёт лавинный пробой перехода J2, динистор откроется и ток I0 скачком возрастёт до тока включения Iвкл. Дальнейшее увеличение напряжения источника повлечёт за собой рост тока.

Тиристоры:
диодные (динисторы), имеющие два вывода (анод А и катод К);
триодные (тринисторы), имеющие три вывода (анод А, катод К и управляющий электрод У;
симисторы (симметрично управляемые тиристоры);
запираемые (двухоперационные)

Триодный тиристор (тиристор, однооперационный тиристор, полууправляемый тиристор, незапираемый тиристор, тринистор). Условные изображения, структура и основная характеристика — ВАХ тиристора приведены на рис. 4.4,6. В отличие от динистора в тиристоре имеется третий электрод — электрод управляющий ЭУ. В зависимости от расположения ЭУ тиристоры делятся на тиристоры с анодным управлением (ЭУ отводится от «-слоя, на рис. 4.4,6показан пунктиром) и катодным управлением (ЭУ отводится от д-слоя, на рис. 4.4, б показан сплошной линией).

a) – тиристор-диод; b) – диодный тиристор (динистор); c) – запираемый тиристор; d) - симистор

Диодный тиристор (динистор, неуправляемый тиристор) — прибор с тремя р-п-переходами J1, J2 J3 и двумя внешними выводами

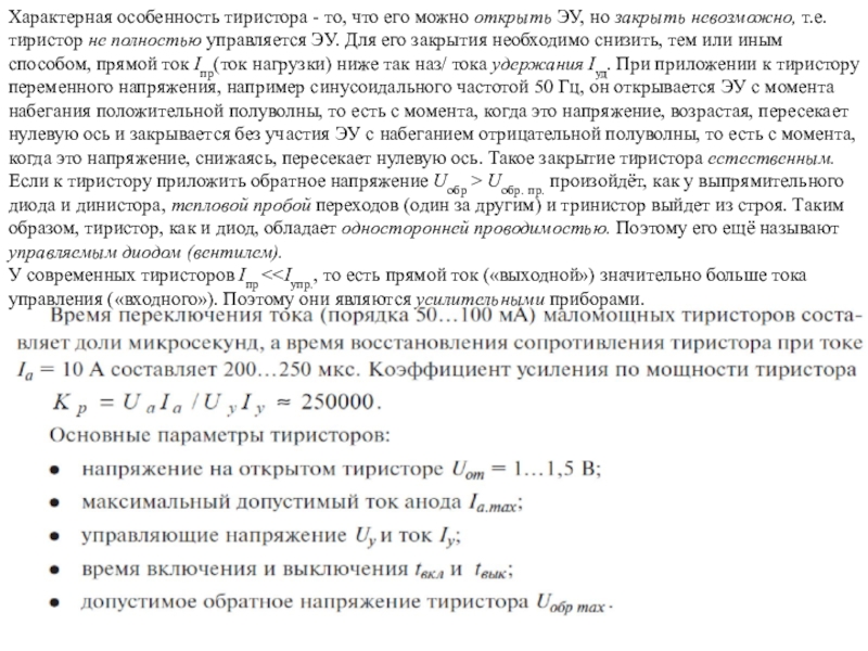
Слайд 37Характерная особенность тиристора - то, что его можно открыть ЭУ,

но закрыть невозможно, т.е. тиристор не полностью управляется ЭУ. Для

его закрытия необходимо снизить, тем или иным способом, прямой ток Iпр(ток нагрузки) ниже так наз/ тока удержания Iуд. При приложении к тиристору переменного напряжения, например синусоидального частотой 50 Гц, он открывается ЭУ с момента набегания положительной полуволны, то есть с момента, когда это напряжение, возрастая, пересекает нулевую ось и закрывается без участия ЭУ с набеганием отрицательной полуволны, то есть с момента, когда это напряжение, снижаясь, пересекает нулевую ось. Такое закрытие тиристора естественным. Если к тиристору приложить обратное напряжение Uобр > Uобр. пр. произойдёт, как у выпрямительного диода и динистора, тепловой пробой переходов (один за другим) и тринистор выйдет из строя. Таким образом, тиристор, как и диод, обладает односторонней проводимостью. Поэтому его ещё называют управляемым диодом (вентилем).
У современных тиристоров Iпр <
Характерная особенность тиристора - то, что его можно открыть ЭУ, но закрыть невозможно, т.е. тиристор не полностью

Слайд 38 Транзистор - полупровниковый электронный прибор, относящийся к категории активных электронных

компонентов.
В зависимости от расположения полупроводниковых слоев, транзисторы подразделяют на два основных типа

- NPN-транзисторы и PNP-транзисторы.  Электроды обычного биполярного транзистора называются базой, эмиттером и коллектором. Коллектор и эмиттер составляют основную цепь электрического тока в транзисторе, а база предназначается для управления величиной тока в этой цепи.  На условном обозначении транзистора стрелка эмиттерного вывода показывает направление тока. 
Транзистор -  полупровниковый электронный прибор, относящийся к категории активных электронных компонентов. В зависимости от расположения

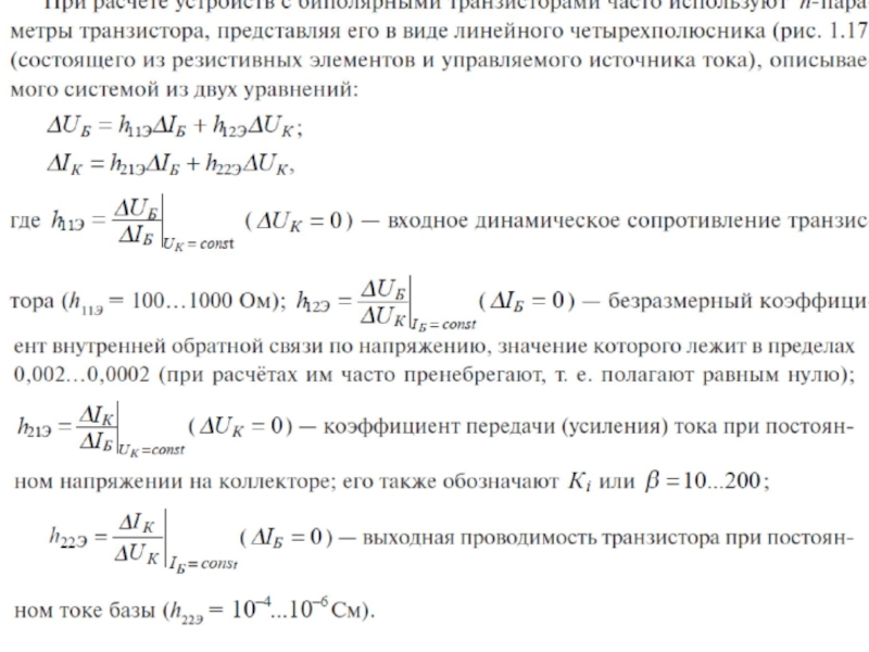
Слайд 39биполярный транзистор (схемы включения и h-пара­мет­ры)
«Транзистор» - «transfer» (переносить) и

«resistor» (сопротивление).
Транзистор — полупроводниковый прибор для усиления, инвертирования, преобразования

электрических сигналов, а также переключения электрических импульсов в электронных цепях различных устройств.

Реальная структура сплавного транзистора p-n-p

Биполярные транзисторы (БТ) (BJT, Bipolar Junction Transistor). Полевые (униполярные) транзисторы, (ПТ) (FET, Field Effect Transistor).
Полевые транзисторы делят на транзисторы с управляющим PN-переходом (JFET - Junction FET) и с изолированным затвором (MOSFET- Metal-Oxide-Semiconductor FET)

биполярный транзистор (схемы включения и h-пара­мет­ры)«Транзистор» - «transfer» (переносить) и «resistor» (сопротивление). Транзистор — полупроводниковый прибор для

Слайд 40

База Б — средний тонкий слой, служащий для смещения эмиттерного

и коллекторного переходов. Толщина базы меньше длины свободного пробега носителей

заряда.
Эмиттер Э — наружный слой, источник носителей заряда с высокой концентрацией носителей, значительно большей, чем в базе.
Коллектор К — Второй наружный слой, принимающий носителей заряда.
Ток в биполярном транзисторе определяет движение зарядов двух типов: электронов и дырок. Отсюда его название — биполярный транзистор.
Физические процессы в транзисторах p-n-p-типа и n-p-n-типа одинаковы. Отличие их в том, что токи в базах транзисторов p-n-p-типа переносятся основными носителями зарядов — дырками, а в транзисторах n-p-n-типа — электронами.

Биполярные транзисторы (BJT - Bipolar Junction Transistor)—полупроводниковые приборы, выполненные на кристаллах со структурой p-n-p (а) или n-p-n (б) с тремя выводами, связанными с тремя слоями (областями): коллектор (К), база (Б) и эмиттер (Э)

База Б — средний тонкий слой, служащий для смещения эмиттерного и коллекторного переходов. Толщина базы меньше длины

Слайд 42Подав отрицательный потенциал ЭДС источника на коллектор и положительный на

эмиттер в схеме включения транзистора с общим эмиттером, мы открыли

эмиттерный переход ЭБ и закрыли коллекторный БК. При этом ток коллектора мал и определяется концентрацией неосновных носителей (здесь, электронов) в коллекторе и базе.

Если между эмиттером и базой приложить небольшое напряжение (0,3-0,5 В) в прямом направлении p-n-перехода ЭБ, то происходит инжекция дырок из эмиттера в базу, образуя ток эмиттера Iэ. В базе дырки частично рекомбинируют со свободными электронами, но одновременно от
внешнего источника напряжения в базу приходят
новые электроны, образуя ток базы I б.
Т.к. база в транзисторе выполняется в виде тонкого
слоя, только незначительная часть дырок
рекомбинирует с электронами базы,
а основная их часть достигает коллекторного
перехода. Эти дырки захватываются электрическим
полем коллекторного перехода, являющегося
ускоряющим для дырок. Ток дырок, попавших из
эмиттера в коллектор, замыкается через резистор
RK и источник напряжения с ЭДС Ек , образуя ток
коллектора I к во внешней цепи.

α=0,95 ... 0,99 — коэффициент передачи тока эмиттераį
β = α /(1—α) — динамический коэффициент передачи тока базы

Подав отрицательный потенциал ЭДС источника на коллектор и положительный на эмиттер в схеме включения транзистора с общим

Слайд 44Схемы включения транзисторов
с общей базой (ОБ);
с общей эмиттером (ОЭ);
с

общим коллектором (ОК) – эмиттерный повторитель.
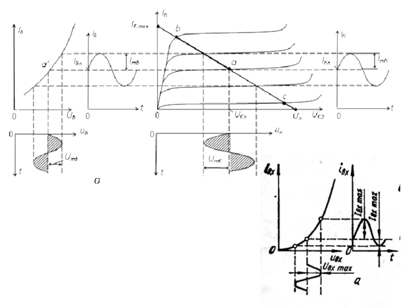
Вольт-амперные характеристики транзистора (ВАХ):
статические (без

нагрузки в выходной цепи);
динамические;
входные (Iб =f(Uбэ), рис. а,в) и выходные ((Iк =f(Uкэ), рис. б,г);
Схемы включения транзисторовс общей базой (ОБ);с общей эмиттером (ОЭ); с общим коллектором (ОК) – эмиттерный повторитель.Вольт-амперные характеристики

Слайд 45Уравнение нагрузочной прямой

Уравнение нагрузочной прямой

Слайд 47В ВАХ различают три режима работы транзистора:
режим отсечки (3)

— оба p-n-перехода закрыты, при этом через транзистор протекает сравнительно

небольшой ток I0 , обусловленный неосновными носителями зарядов;
режим насыщения (1)— оба p-n-перехода открыты;
активный режим (2)— один из p-n-переходов открыт, а другой закрыт.













В режимах отсечки и насыщения управление транзистором практически отсутствует. В активном режиме транзистор выполняет функцию активного элемента схем усиления сигналов, генерирования колебаний, переключения и т. п.
Каждый из переходов транзистора — эмиттерный (БЭ) и коллекторный (БК) можно включить либо в прямом, либо в обратном направлении. Если на БЭ напряжение прямое, а на КО обратное, включение транзистора считают нормальным, при противоположной полярности напряжений — инверсным.
В ВАХ различают три режима работы транзистора: режим отсечки (3) — оба p-n-перехода закрыты, при этом через

Слайд 52Биполярный транзистор можно также включить по схеме с общей базой

(ОБ) и по
схеме с общим коллектором (ОК), используя в качестве

общего вывода для входной и выходной цепей соответственно базу или коллектор.
Коэффициенты усиления транзисторов зависят от частоты входного сигнала (сказывается влияние входной (БЭ) и проходной (БК) ёмкостей).
Схемы включения транзисторов
Биполярный транзистор можно также включить по схеме с общей базой (ОБ) и посхеме с общим коллектором (ОК),

Слайд 53Физический смысл предельных частот среза fн и fв коэффициента передачи

тока —
это частоты, на которых модуль коэффициента передачи тока снижается

не более чем в 2 раз (или на 3 дБ), по сравнению с его значением в полосе пропускания Δf .

Биполярные транзисторы классифицируют:
по мощности рассеяния (маломощные (до 0,3 Вт), средней мощности (от 0,3 Вт
до 1,5 Вт) и мощные (свыше 1,5 Вт));
по частотным свойствам (низкочастотные (до 3 МГц), средней частоты
(330 МГц), высокой (30300 МГц) и сверхвысокой частоты (более 300 МГц));
по назначению: универсальные, усилительные, генераторные, переключательные и импульсные.

При маркировке биполярных транзисторов вначале записывают букву или цифру, указывающую на исходный полупроводниковый материал: Г или 1 — германиевый, К или 2 — кремниевый; затем цифру от 1 до 9 (1, 2 или 3 — низкочастотные, 4, 5 или 6 — высокой частоты, 7, 8 или 9 — сверхвысокой частоты соответственно в каждой группе малой, средней или большой мощности). Следующие две цифры от 01 до 99 — порядковый номер разработки, а в конце буква (от А и выше) указывает на параметрическую группу прибора, например, на напряжение питания транзистора и т. п.

Физический смысл предельных частот среза fн и fв коэффициента передачи тока —это частоты, на которых модуль коэффициента

Слайд 54Как работает транзистор  Базовая цепь транзистора управляет током, протекающим в цепи

коллектор-эмиттер. Изменяя в небольших пределах малое напряжение, поданное на базу,

можно в достаточно широких пределах изменять ток в цепи коллектор-эмиттер. 

Принцип работы биполярного транзистора со структурой NPN. Ток, поданный на базу, открывает транзистор и обеспечивает протекание тока в цепи коллектор-эмиттер. С помощью малого тока, поданного на базу, можно управлять током большой мощности, идущим от коллектора к эмиттеру.

Как работает транзистор   Базовая цепь транзистора управляет током, протекающим в цепи коллектор-эмиттер. Изменяя в небольших пределах

Слайд 55FET, Field Effect Transistor)
Полевым транзистором (ПТ) наз. трехэлектродный полупроводниковый прибор,

в котором электрический ток стока (С) создают основные носители заряда

под действием продольного электрического поля, а управление током осуществляет поперечным электрическим полем за счет напряжения на управляющем электроде (между затвором (З) и истоком (И).

ПТ являются униполярными полупроводниковыми приборами, так как их работа основана на дрейфе носителей заряда одного знака в продольном электрическом поле через управляемый канал п- или р-типа. Управление током через канал осуществляется поперечным электрическим полем, а не током, как в биполярных транзисторах. Поэтому такие транзисторы называют полевыми.

FET, Field Effect Transistor)Полевым транзистором (ПТ) наз. трехэлектродный полупроводниковый прибор, в котором электрический ток стока (С) создают

Слайд 56Полевые транзисторы изготавливают:
с управляющим затвором типа p-n-перехода (JFET: Junction-FET)

для использования в высокочастотных (до 1218 ГГц) преобразовательных устройствах (рис.

а, б);
с изолированным (слоем диэлектрика) затвором для использования в устройствах, работающих с частотой до 12 ГГц. Их изготавливают или со встроенным каналом в виде МДП структуры (рис. в и г), или с индуцированным каналом в виде МОП структуры (MOSFET: Metal-Oxid-Semiconductor-FET) (рис. д, е).
Полевые транзисторы изготавливают: с управляющим затвором типа p-n-перехода (JFET: Junction-FET) для использования в высокочастотных (до 1218 ГГц)

Слайд 57Полевые транзисторы с управляющим затвором типа p-n-перехода (JFET: Junction-FET)
Выходная (стокозатворная

характеристика
IСИ = f(UСИ), UЗИ = const

Полевые транзисторы с управляющим затвором типа p-n-перехода (JFET: Junction-FET)Выходная (стокозатворная характеристика IСИ = f(UСИ), UЗИ = const

Слайд 58При напряжении UЗ = UЗО, называемым напряжением отсечки, сечение канала

полностью перекрывается обеднённым носителями заряда барьерным слоем, и ток стока

ICО (ток отсечки) определяется неосновными носителями заряда p-n-перехода

Включение JFET с каналом n-типа

Выходная (стокозатворная характеристика
IСИ = f(UСИ), UЗИ = const

При напряжении UЗ = UЗО, называемым напряжением отсечки, сечение канала полностью перекрывается обеднённым носителями заряда барьерным слоем,

Слайд 60МДП-транзисторы (MOSFET) с встроенным (а) и индуцированным (в) затвором

МДП-транзисторы (MOSFET) с встроенным (а) и индуцированным (в) затвором

Слайд 61МДП-транзистора (MOSFET) с индуцированным каналом.
На основании (подложке) полупроводника с электропроводностью

P-типа (для транзистора с N-каналом) созданы две зоны с повышенной

электропроводностью N+-типа. Все это покрывается тонким слоем диэлектрика, обычно диоксида кремния SiO2. Сквозь диэлектрический слой проходят металлические выводы от областей N+-типа, называемые стоком и истоком. Над диэлектриком находится металлический слой затвора. Иногда от подложки также идет вывод, который закорачивают с истоком
МДП-транзистора (MOSFET) с индуцированным каналом.На основании (подложке) полупроводника с электропроводностью P-типа (для транзистора с N-каналом) созданы две

Слайд 64Подключим к транзистору напряжение между стоком и истоком Uси любой

полярности. Оставим затвор отключенным (Uзи = 0). В результате через

канал пойдет ток Iси, представляющий собой поток электронов.
Далее, подключим к затвору отрицательное напряжение относительно истока. В канале возникнет поперечное электрическое поле, которое начнет выталкивать электроны из зоны канала в сторону подложки. Количество электронов в канале уменьшиться, его сопротивление увеличится, и ток Iси уменьшиться. При повышении отрицательного напряжения на затворе, уменьшается сила тока. Такое состояние работы транзистора называется режимом обеднения.
Если подключить к затвору положительное напряжение, возникшее электрическое поле будет притягивать электроны из областей стока, истока и подложки. Канал расшириться, его проводимость повыситься, и ток Iси увеличиться. Транзистор войдет в режим обогащения.
Как мы видим, МДП-транзистор со встроенным каналом способен работать в двух режимах - в режиме обеднения и в режиме обогащения.
Подключим к транзистору напряжение между стоком и истоком Uси любой полярности. Оставим затвор отключенным (Uзи = 0).

Слайд 65Структура полевого транзистора с индуцированным n-каналом
При напряжении на затворе относительно

истока, равным нулю и при наличии напряжения на стоке, ток

стока оказывается ничтожно малым. Заметный
ток стока появляется только при подаче на затвор напряжения положительной полярности относительно истока, больше так называемого порогового напряжения UЗ.пор
Структура полевого транзистора с индуцированным n-каналомПри напряжении на затворе относительно истока, равным нулю и при наличии напряжения

Слайд 67Недостатком полевых транзисторов с изолированным затвором является большое сопротивление в

открытом состоянии, что затрудняет их массовое использование в силовой электронике

при напряжениях UCИ 300 В.
Комбинированный транзистор для работы, в основном, в ключевом режиме, состоящего из управляющего полевого транзистора VT и выходного биполярного каскада VT1 и VT2, наз. биполярным транзистором с изолированным затвором (транзистор IGBT), не имеет этого недостатка.

Биполярная часть комбинированного транзистора представляет собой р-п-р—п-структуру, очень похожую на структуру тиристора, имеющую внутреннюю положительную обратную связь, так как ток коллектора iK2 транзистора VT2 влияет на ток базы транзистора VT1 и наоборот. Коэффициенты передачи тока транзисторов VT1 и VT2 соответственно равны К1 = iK1/iЭ1 и К2 = iK2/iЭ2, а ток эмиттера
iЭ = iK1 + iK2 + iC.
ток стока

Недостатком полевых транзисторов с изолированным затвором является большое сопротивление в открытом состоянии, что затрудняет их массовое использование

Слайд 68Транзисторы различной мощности

Транзисторы различной мощности

Слайд 69Интегральная микросхема (ИМС) - устройство, в котором несколько элементов (резисторов,

конденсаторов, диодов, транзисторов) соединены между собой и образуют определенный функциональный

узел (логический элемент, усилитель, генератор, стабилизатор напряжения и т. д.), изготовленный на общей основе (подложке) в едином технологическом процессе.
Различают монолитные ИМС, в которых на общей полупроводниковой, например, кремниевой подложке изготавливают все элементы, и гибридные ИМС, в которых на общей диэлектрической подложке изготавливают только пассивные элементы (резисторы, конденсаторы), а активные элементы (диоды, транзисторы) представляют собой безкорпусные миниатюрные детали навесного монтажа. По типу используемых транзисторов полупроводниковые ИМС принято подразделять на биполярные и МОПИМС.
В зависимости от числа компонентов в единице объёма различают ИМС большой степени интеграции (более 103-107 элементов в 1 см3), средней (2*102-103 элементов в 1 см3) и малой степени интеграции (менее 2*102 элементов в 1 см3).
В зависимости от функционального назначения ИМС подразделяют на аналоговые (линейноимпульсные) и цифровые (логические). Аналоговые ИМС серий К140, К174, К544, К570 и др. служат для реализации различных схем генераторов, усилителей и преобразователей аналоговых сигналов. Цифровые ИМС серий К134, К155, К555, К531, К1531 и др. применяются в электронных цифровых вычислительных машинах и в устройствах цифровой обработки информации
Интегральная микросхема (ИМС) - устройство, в котором несколько элементов (резисторов, конденсаторов, диодов, транзисторов) соединены между собой и

Слайд 74Электронная поляризация — упругое смещение электронных оболочек относительно ядра атомов

диэлектрика под действием внешнего электрического поля. Смещение оболочек в пределах

атомов или ионов весьма мало, поэтому дипольный момент диэлектрика лишь в 1,5...2 раза превосходит соответствующий показатель вакуума. Процесс электронной поляризации завершается всего за 1015 с. После исчезновения электрического поля оболочки возвращаются в первоначальное состояние, поляризация исчезает, энергия, затраченная на неё, освобождается без преобразования в тепло. Электронная поляризация свойственна всем диэлектрикам и создаёт в них лишь реактивный ток ёмкостного характера.

Диэлектрик вне электрического поля (а) и в электрическом поле (б)

Диэлектрик вне электрического поля (а) и в электрическом поле (б)

Спонтанная ( доменная) поляризация связана с наличием в диэлектрике областей — доменов , в пределах которых диполи имеют одинаковую ориентацию, но слабо связаны друг с другом. Ориентация диполей соседних доменов различна и при отсутствии внешнего электрического поля их суммарный дипольный момент равен нулю. Направление приложенного поля совпадает с ориентацией диполей какого-либо домена, который начинает подчинять своей ориентации диполи соседних областей и расти за их счёт. Процесс завершается одинаковой ориентацией всех диполей диэлектрика. Диэлектрики, в которых процесс спонтанной поляризации протекает весьма интенсивно, называются сегнетоэлектриками. Они способны поляризоваться в десятки тысяч раз сильней, чем вакуум

Электронная поляризация — упругое смещение электронных оболочек относительно ядра атомов диэлектрика под действием внешнего электрического поля. Смещение

Слайд 75Диэлектрик вне электрического поля (а) и в электрическом поле (б)
Дипольная

поляризация — ориентация диполей диэлектрика по внешнему электрическому полю. Дипольная

поляризация свойственна диэлектрикам с полярными молекулами, в которых центры положительных и отрицательных зарядов смещены друг относительно друга

Объёмно-зарядная поляризация — накопление положительных и отрицательных ионов у приложенных к материалу электродов. При создании электрического поля начинается процесс перемещения и накопления положи-тельных ионов у отрицательных, а отрицательных ионов — у положительных электродов. Сначала скорость накопления зарядов наибольшая, затем она уменьшается. Процесс поляризации завершается через 1…2 минуты, причём он более длителен у диэлектриков с высоким удельным электрическим сопротивлением. Всё это время по диэлектрику протекает ток поляризации, вызывающий диэлектрические потери в виде нагрева. Дипольный момент диэлектрика с объёмно-зарядной поляризацией в 10…15 раз превосходит аналогичный показа-тель вакуума

Диэлектрик вне электрического поля (а) и в электрическом поле (б)

Диэлектрик вне электрического поля (а) и в электрическом поле (б)Дипольная поляризация — ориентация диполей диэлектрика по внешнему

Слайд 76Лавинный пробой – электрический пробой p-n-перехода, вызванный лавинным размножением носителей

заряда под действием сильного электрического поля. Он обусловлен ударной ионизацией

атомов быстро движущимися неосновными носителями заряда. Движение этих носителей заряда с повышением обратного напряжения ускоряется электрическим полем в области p-n-перехода. При достижении определенной напряженности электрического поля они приобретают достаточную энергию, чтобы при столкновении с атомами полупроводника отрывать валентные электроны из ковалентных связей кристаллической решетки. Движение образованных при такой ионизации атомов пар «электрон – дырка» также ускоряется электрическим полем, и они, в свою очередь, участвуют в дальнейшей ионизации атомов. Таким образом, процесс генерации дополнительных неосновных носителей заряда лавинообразно нарастает, а обратный ток через переход увеличивается. Ток в цепи может быть ограничен только внешним сопротивлением.

Рис. 2.5. Виды пробоя p-n-перехода: 1 – лавинный; 2 – туннельный; 3 – тепловой
Лавинный пробой возникает в высокоомных полупроводниках, имеющих большую ширину p-n-перехода. В этом случае ускоряемые электрическим полем носители заряда успевают в промежутке между двумя столкновениями с атомами получить достаточную энергию для их ионизации.
Напряжение лавинного пробоя увеличивается с повышением температуры из-за уменьшения длины свободного пробега между двумя столкновениями носителей заряда с атомами. При лавинном пробое напряжение на p-n-переходе остается постоянным, что соответствует почти вертикальному участку в обратной ветви 1 вольт-амперной характеристики (см. рис. 2.5).
Лавинный пробой – электрический пробой p-n-перехода, вызванный лавинным размножением носителей заряда под действием сильного электрического поля. Он

Слайд 77Пробой p-n перехода
  При обратном смещении p-n перехода, обратный

ток создается неосновными носителями заряда. При значительном увеличении обратного напряжения

на p-n переход, генерация неосновных носителей может резко вырасти и в результате настанет пробой перехода.
  Пробой - это скачкообразное изменение тока, при неизменном напряжении. В зависимости от причин его вызвавших различают лавинный, туннельный и тепловой пробои. На рисунке пробой изображен на участке 1-2.
  Лавинный пробой – возникает в широком электронно-дырочном переходе. Неосновные носители заряда, ускоряются большим обратным напряжением и приобретают значительную энергию, которой хватает, чтобы столкнувшись с атомами кристаллической решётки, оторвать валентные электроны. Электрон, уходя со своего места, создаёт дырку. И вновь созданные носители снова ускоряются полем и также отрывают другие электроны. Процесс происходит лавинообразно. Отсюда название пробоя.
  Туннельный пробой возникает в узких p-n переходах. Под действием большой напряженности поля, валентные электроны отрываются от своих атомов, образуя при этом дырку, и увеличивают обратный ток. Такой пробой возникает только в узких переходах, потому что в них при небольших значениях напряжения, возникает значительная напряжённость электрического поля.
  Это - электрические виды пробоя. Здесь разрушения электронно-дырочного перехода не происходит, эти процессы обратимы и используются, например в стабилитронах.
  В отличие от электрических пробоев, тепловой пробой, процесс необратимый. При повышении температуры, термогенерация носителей увеличивается. Следовательно, увеличивается обратный ток, что в свою очередь вызывает еще больший нагрев перехода. В результате структура кристалла разрушается и переход расплавляется.
  Причинами теплового пробоя может быть плохой теплоотвод или
перенапряжение диода. То есть в результате лавинного или
туннельного пробоя, возник слишком большой ток, который
вызвал чрезмерный нагрев перехода.
Пробой p-n перехода   При обратном смещении p-n перехода, обратный ток создается неосновными носителями заряда. При значительном

Обратная связь

Если не удалось найти и скачать доклад-презентацию, Вы можете заказать его на нашем сайте. Мы постараемся найти нужный Вам материал и отправим по электронной почте. Не стесняйтесь обращаться к нам, если у вас возникли вопросы или пожелания:

Email: Нажмите что бы посмотреть 

Что такое TheSlide.ru?

Это сайт презентации, докладов, проектов в PowerPoint. Здесь удобно  хранить и делиться своими презентациями с другими пользователями.


Для правообладателей

Яндекс.Метрика