Разделы презентаций


Электроснабжение

Содержание

Трудоемкость дисциплиныЛетняя сессия – диф.зачет

Слайды и текст этой презентации

Слайд 1Электроснабжение
Шлейников Вячеслав Борисович

ЭлектроснабжениеШлейников Вячеслав Борисович

Слайд 2Трудоемкость дисциплины
Летняя сессия – диф.зачет

Трудоемкость дисциплиныЛетняя сессия – диф.зачет

Слайд 3Темы лекций

Темы лекций

Слайд 4Темы практических работ

Темы практических работ

Слайд 5РГЗ – Расчетно-графические задания

РГЗ – Расчетно-графические задания

Слайд 6Основная литература
1. Федоров, А. А. Электроснабжение промышленных предприятий [Текст]: учеб. для

вузов / А. А.Федоров, Э.М. Ристхейн. - М.: Энергия, 1980.

- 360 с.
2. Мельников М.А., Внутрицеховое электроснабжение. Учебное пособие. Томск: Изд-во ТПУ, 2002. – 143 с.
3. Кнорринг Г.М. Осветительные установки. – Л.: Энергоиздат, Ленингр. отд-ние. 1981. – 288 с.

Основная литература1. Федоров, А. А. Электроснабжение промышленных предприятий [Текст]: учеб. для вузов / А. А.Федоров, Э.М. Ристхейн. -

Слайд 7Дополнительная литература
4. Князевский, Б.А. Электроснабжение промышленных предпри- ятий [Текст]: учебник для

вузов / Б.А. Князевский, Б.Ю. Липкин.- 3-е изд., перераб. и

доп. -М.: Высш. школа, 1986. - 400 с.
5. Кудрин, Б.И. Электроснабжение промышленных предприятий [Текст]: учебник / Б.И. Кудрин. -М.: Интермет Инжиниринг, 2005. - 672 с.

Другая доп. литература к каждому занятию
Дополнительная литература4. Князевский, Б.А. Электроснабжение промышленных предпри- ятий [Текст]: учебник для вузов / Б.А. Князевский, Б.Ю. Липкин.- 3-е

Слайд 8Методическая литература и справочники
7. Шлейников, В.Б. Электроснабжение цеха контрольная работа.

учебное пособие / В.Б. Шлейников; Оренбургский гос. ун-т. – Оренбург:

ОГУ, 2017. – 117 с.
8. Шлейников, В.Б. Электроснабжение силовых электроприемников цеха промышленного предприятия: учебное пособие / В.Б. Шлейников, Т.В. Сазонова; Оренбургский гос. ун-т. – Оренбург: ОГУ, 2012. – 110 с.
9. Справочная книга для проектирования электрического освещения. Под ред. Кнорринга Г.М. Л.: Энергия, 1992. – 356 с.
10. Кабышев А.В., Обухов С.Г. Расчет и проектирование систем электроснабжения объектов и установок: учебное пособие. – Томск: Изд-во ТПУ, 2006. – 248 с.

Методическая литература и справочники7. Шлейников, В.Б. Электроснабжение цеха контрольная работа. учебное пособие / В.Б. Шлейников; Оренбургский гос.

Слайд 9Еще справочники
11. Электротехнический справочник: В 4-х т. / Под ред. В.Г Герасимова, А.Ф.

Дьякова, Н.Ф. Ильинского. - 8-е изд., испр. и доп. - М.: Изд-во МЭИ, 2002.
12. Справочник

по электроснабжению промышленных предприятий : В 2 кн. / Под ред. А.А. Федорова, Г.В. Сербиновского .— Москва : Энергия, 1973.
13. Справочник по электроснабжению и электрооборудованию: В 2 т. / Под общ. ред. А.А.Федорова.— Москва : Энергоатомиздат, 1986.
Т.1:Электроснабжение .— 1986 .— 568 с.
Т.2: Электрооборудование.— 1987 .— 591 с.

Еще справочники11. Электротехнический справочник: В 4-х т. / Под ред. В.Г Герасимова, А.Ф. Дьякова, Н.Ф. Ильинского. - 8-е изд., испр. и доп.

Слайд 10Нормативная литература (для текущей темы)
ГОСТ 19431-84 - термины и определения энергетики

и электрификации;
ГОСТ 21.210-2014 Система проектной документации для строитель-ства. Условные графические

изображения электрооборудования и проводок на планах. Введ. 2015-07-01. – М.: Издано и отпечатано во ФГУП «Стандартинформ» 14 с.
НТП ЭПП-94 – Проектирование электроснабжения промышленных предприятий нормы технического проектирования
Электронный источник E-mail Shleinikov@yandex.ru

Нормативная литература (для текущей темы)ГОСТ 19431-84 - термины и определения энергетики и электрификации;ГОСТ 21.210-2014 Система проектной документации

Слайд 11Определения и общие положения
Системой электроснабжения называют совокупность взаимосвязанных электроустановок, предназначенных

для обеспечения потребителей электрической энергией [по Кудрину Б.И.].
Потребители - предприятия,

организации, территориально обособленные цеха, строительные площадки, квартиры, у которых приемники электроэнергии присоединены и используют электроэнергию

Потребителем электроэнергии называется электроприемник или их группа, объединенные технологическим процессом и размещающиеся на определенной территории

Приемником электроэнергии называют устройство (аппарат, агрегат, механизм), в котором происходит преобразование электрической энергии в другой вид энергии для ее использования

Электроустановками называют совокупность машин, аппаратов, линий электропередачи и вспомогательного оборудования, предназначенных для производства, преобразования, передачи, накопления, распределения электроэнергии и преобразования ее в другие виды энергии

Определения и общие положенияСистемой электроснабжения называют совокупность взаимосвязанных электроустановок, предназначенных для обеспечения потребителей электрической энергией [по Кудрину

Слайд 12Особенности электроэнергии
1. производство электроэнергии, ее транспортировка, распределение и потребление осуществляются

практически в одни и тот же момент времени, т.е. имеет

место баланс:

Pг = Pпотр + Pс.н. + ∆P (кВт),
Qг = Qпотр + Qс.н. + ∆Q (квар).

2. это относительная быстрота протекания переходных процессов

3. обеспечение электроэнергией всех отраслей хозяйства, отличающихся технологией производства, способами преобразования электроэнергии в другие виды энергии, многообразием электроприемников

Особенности электроэнергии1. производство электроэнергии, ее транспортировка, распределение и потребление осуществляются практически в одни и тот же момент

Слайд 13Особенности электроснабжения основных направлений хозяйства
Другие элементы сравнения…

Особенности электроснабжения основных направлений хозяйстваДругие элементы сравнения…

Слайд 14Основные требования к системам электроснабжения
обеспечение безопасности работ, как для электротехнического

персонала, так и для не электротехнического;
надежность электроснабжения;
качество электроэнергии, в соответствии

с ГОСТ 13109-97;
(54149-10)
(32144-13)
экономичность;
отсутствие вредного влияния на окружающую среду.
Основные требования к системам электроснабженияобеспечение безопасности работ, как для электротехнического персонала, так и для не электротехнического;надежность электроснабжения;качество

Слайд 15Уровни системы электроснабжения

Уровни системы электроснабжения

Слайд 16Характеристики промышленных потребителей электроэнергии
Потребителей электроэнергии систематизируют по:
эксплуатационно-техническим признакам;
производственному назначению;
производственным связям;
режимам

работы;
мощности;
напряжению;
роду тока;
территориальному размещению;
требованиям к надежности электроснабжения;
стабильности расположения электроприемников…

Характеристики промышленных потребителей электроэнергииПотребителей электроэнергии систематизируют по:эксплуатационно-техническим признакам;производственному назначению;производственным связям;режимам работы;мощности;напряжению;роду тока;территориальному размещению;требованиям к надежности электроснабжения;стабильности расположения

Слайд 17Режимы работы ЭП

Режимы работы ЭП

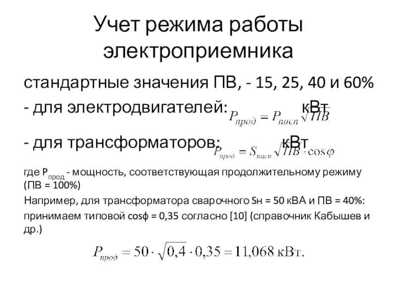
Слайд 18Учет режима работы электроприемника
стандартные значения ПВ, - 15, 25, 40

и 60%
- для электродвигателей: кВт
- для трансформаторов: кВт
где Pпрод - мощность,

соответствующая продолжительному режиму (ПВ = 100%)
Например, для трансформатора сварочного Sн = 50 кВА и ПВ = 40%:
принимаем типовой cos = 0,35 согласно [10] (справочник Кабышев и др.)
Учет режима работы электроприемникастандартные значения ПВ, - 15, 25, 40 и 60%- для электродвигателей: 				кВт- для трансформаторов:				кВтгде

Слайд 19Классификация электроприемников
асинхронные двигатели;
синхронные двигатели;
вентильные преобразователи энергии переменного тока в энергию

постоянного тока (неуправляемые и управляемые выпрямители);
элeктротехнологические установки;
установки электрического освещения.

Классификация электроприемниковасинхронные двигатели;синхронные двигатели;вентильные преобразователи энергии переменного тока в энергию постоянного тока (неуправляемые и управляемые выпрямители);элeктротехнологические установки;установки

Слайд 20Электротехнологические установки
Электротермические (печи);
Электросварочные (дуговая и контактная);
Электрохимические (электролиз);
Электрофизические (эл. искровые);
Электростатические (фильтры

и др);

Электротехнологические установкиЭлектротермические (печи);Электросварочные (дуговая и контактная);Электрохимические (электролиз);Электрофизические (эл. искровые);Электростатические (фильтры и др);

Обратная связь

Если не удалось найти и скачать доклад-презентацию, Вы можете заказать его на нашем сайте. Мы постараемся найти нужный Вам материал и отправим по электронной почте. Не стесняйтесь обращаться к нам, если у вас возникли вопросы или пожелания:

Email: Нажмите что бы посмотреть 

Что такое TheSlide.ru?

Это сайт презентации, докладов, проектов в PowerPoint. Здесь удобно  хранить и делиться своими презентациями с другими пользователями.


Для правообладателей

Яндекс.Метрика