Разделы презентаций


Элементы теории вероятностей

Содержание

Тема: Предмет теории вероятностей. Статистическая вероятность. Алгебра событий. Аксиоматика. Вероятность, ее свойства.

Слайды и текст этой презентации

Слайд 1Элементы теории вероятностей
Лектор: Веричев Станислав Николаевич
К.т.н., доцент.
Телефон кафедры 346-07-33.
Корпус 1,

ком. 420.

Элементы теории вероятностейЛектор: Веричев Станислав НиколаевичК.т.н., доцент.Телефон кафедры 346-07-33.Корпус 1, ком. 420.

Слайд 2Тема: Предмет теории вероятностей. Статистическая вероятность. Алгебра событий. Аксиоматика.

Вероятность, ее свойства.

Тема: Предмет теории вероятностей. Статистическая вероятность. Алгебра событий. Аксиоматика.  Вероятность, ее свойства.

Слайд 3Теория вероятностей -математическая наука, изучающая общие закономерности случайных явлений независимо

от их конкретной природы и дающая методы количественной оценки влияния

случайных факторов на различные процессы.
Теория вероятностей -математическая наука, изучающая общие закономерности случайных явлений независимо от их конкретной природы и дающая методы

Слайд 4Примеры случайных явлений
длительность произвольного телефонного разговора;
выпадение определенного количества очков

на игральной кости;
выигрышные номера в лотерее и т.д.


Примеры случайных явленийдлительность произвольного телефонного разговора; выпадение определенного количества очков на игральной кости; выигрышные номера в лотерее

Слайд 5Результаты опытов по бросанию монеты

Результаты опытов по бросанию монеты

Слайд 6Результаты опытов по бросанию монеты

Пусть А- событие (наступает в опыте,

которое может быть повторено с соблюдением одних и тех же

условий неограниченное число раз), которое в данном случае заключается в выпадении герба при бросании монеты;

кол-во появлений события А в “ ”-опытах;
-частота появления события А в “ ”-опытах.
Результаты опытов по бросанию монетыПусть А- событие (наступает в опыте, которое может быть повторено с соблюдением одних

Слайд 7Определение:
Число P(A)- около которого группируются частоты появления события А при

неограниченном увеличении числа испытаний называется статистической вероятностью, т.е.

Определение: Число P(A)- около которого группируются частоты появления события А при неограниченном увеличении числа испытаний называется статистической

Слайд 9Элементарный исход
Возможный исход эксперимента (опыта)
называется элементарным исходом

или
элементарным событием.
Обозначение элементарного исхода:
Пример 1: Самый простой эксперимент

имеет два исхода. Бросание монеты, где исходами являются выпадение “герба” или “решки”.
Элементарный исход Возможный исход эксперимента (опыта) называется  элементарным исходом или элементарным событием. Обозначение элементарного исхода:Пример 1:

Слайд 10Пространство элементарных исходов
Возможный набор исходов эксперимента будем называть пространством элементарных

исходов (событий). В примере 1: пространство элементарных событий состоит из

двух точек. ={0;1}. ={}.
Пространство элементарных исходовВозможный набор исходов эксперимента будем называть пространством элементарных исходов (событий). В примере 1: пространство элементарных

Слайд 11Определение события
Событием называется подмножество пространства элементарных исходов
Пример 2: Бросание

игральной кости один раз – пример эксперимента с большим числом

исходов: ={1;2;3;4;5;6}
Пример 3: Бросание игральной кости один раз и выпадение более 4-х очков-состоит из двух элементарных событий А={5};В={6}.
Определение событияСобытием называется подмножество пространства элементарных исходов Пример 2: Бросание игральной кости один раз – пример эксперимента

Слайд 12Свершение события
Пусть А (то есть А-событие)-произвольное подмножество пространства элементарных исходов

 для некоторого эксперимента. Проведение эксперимента сводится к наблюдению элементарного

исхода . Если А, то говорят, что произошло событие А. Если же это не так, то говорят, что событие А не произошло (то есть А).
Свершение событияПусть А (то есть А-событие)-произвольное подмножество пространства элементарных исходов  для некоторого эксперимента. Проведение эксперимента сводится

Слайд 13Операции над событиями (множествами)
Объединение (сложение) событий А и В :

АВ это А или В
(АВ)(А)(В)
Операция “”-“или”

Операции над событиями (множествами)Объединение (сложение) событий А и В : АВ это А или В(АВ)(А)(В) Операция “”-“или”

Слайд 14Пример4
Пример 4: Бросаем игральную кость и рассматриваем два события :А={1;3}

(выпадение единицы или тройки); и В={1;3;4} (выпадение единицы, тройки, четвёрки).
Здесь:

АВ={1;3;4}.
Пример4Пример 4: Бросаем игральную кость и рассматриваем два события :А={1;3} (выпадение единицы или тройки); и В={1;3;4} (выпадение

Слайд 15Пересечение (произведение) событий А и В : АВ

АВ это означает,

что произошли события “А и В” одновременно, т.е.
(АВ)(A)(B)
где символ

“” означает “и”
Здесь: АВ={1;3} (из примера 4)
Пересечение (произведение) событий А и В : АВАВ это означает, что произошли события “А и В” одновременно,

Слайд 16Вложенность событий A B
Будем говорить, что событие А содержится в

событии В (A B), если любое элементарное событие из А

входит и в В.
Здесь АВ (из примера 4)
События А и В совпадают или равны (А=В) если АВ и ВА.
События А и В называются несовместными, если АВ=.
Вложенность событий A BБудем говорить, что событие А содержится в событии В (A B), если любое элементарное

Слайд 17Пример 5,6
Пример 5: Бросаем игральную кость один раз и рассматриваем

события А={1;3}; В={3;5}; С={5;6}. Здесь: АВ={3}; AC=. AB={1;3;5}; AC={1;3;5;6}.
Пример

6: Из чисел 1,2,3….100 наудачу выбирается одно число. Рассмотрим события: А={выбранное число делится на 2}, В={выбранное число делится на 6}. Тогда событие А является следствием события В (так как числа, делящиеся на 6 делятся и на 2), т.е. B ).
Пример 5,6Пример 5: Бросаем игральную кость один раз и рассматриваем события А={1;3}; В={3;5}; С={5;6}. Здесь: АВ={3}; AC=.

Слайд 18Дополнение к событию
Дополнением ( ) к событию А

(или противоположное к А) называется событие, состоящее из тех элементарных

событий, которые не входят в А.
Здесь (из примера 5):


Дополнение к событию Дополнением (  ) к событию А (или противоположное к А) называется событие, состоящее

Слайд 19Разность событий A\B
Разностью между событиями А и В (А\В) будем

называть событие, состоящее из тех элементарных событий, которые входят в

А, но не входят в В.
Здесь (из примера 5):
С\В={6}; C\A=C,
так как СА=.
Разность событий A\BРазностью между событиями А и В (А\В) будем называть событие, состоящее из тех элементарных событий,

Слайд 20Объединение или сумма
Событие, состоящее в наступлении хотя бы одного из

событий A или B, называется объединением или суммой событий и

обозначается АВ . Событие АВ состоит из элементарных исходов, входящих в A или B.
Объединение или суммаСобытие, состоящее в наступлении хотя бы одного из событий A или B, называется объединением или

Слайд 21Достоверное и невозможное
Событие, отвечающее всему множеству элементарных исходов, называется достоверным

событием (оно происходит всегда, когда происходит эксперимент, так как 

 ).
Событие, которое никогда не происходит, т.е. отвечающее пустому множеству , называется невозможным
Достоверное и невозможноеСобытие, отвечающее всему множеству элементарных исходов, называется достоверным событием (оно происходит всегда, когда происходит эксперимент,

Слайд 22Свойства операций над событиями


Свойства операций над событиями

Слайд 23Доказательство
Отметим справедливость формул:

Покажем справедливость последнего из них:


то

есть нужно показать, что и .

Пусть

И обратно:

т.е. .
Доказательство Отметим справедливость формул:  Покажем справедливость последнего из них:

Слайд 24Законы двойственности Де Моргана


При доказательстве будут использоваться следующие утверждения:
Если

и

, то
Аналогично, если
и ,то

Законы двойственности Де МорганаПри доказательстве будут использоваться следующие утверждения: Если      и

Слайд 25Доказательство утверждения
Пусть тогда
Значит:
Покажем, что из условия

следует .
Пусть , тогда
Или
Это означает, что
Таким образом,


Доказательство утверждения Пусть 		  тогда Значит: Покажем, что из условия

Слайд 26Доказательство утверждения


Пусть


И обратно, равенство
следует на основе таких

же рассуждений, как и в предыдущем случае
Доказательство утверждения          Пусть И обратно, равенство

Слайд 27Алгебра событий
Пусть есть пространство элементарных исходов (произвольное

множество), -Некоторая система подмножеств множества
называется алгеброй, если

выполнены следующие аксиомы:
А1.
А2.Если и
А3. Если
Алгебра событийПусть    есть пространство элементарных исходов (произвольное множество),  	-Некоторая система подмножеств множества

Слайд 28Ещё раз о множествах
Множество событий {Ai} называется счётным , если

элементы этого множества можно занумеровать в бесконечную последовательность
Для счётного множества

событий {Ai} операции пересечения и объединения событий определяются так же, как и для конечного числа событий: событие, заключающееся в осуществлении хотя бы одного из событий
- событие, заключающееся в осуществлении хотя бы одного из событий

событие, заключающееся в осуществлении всех событий одновременно



Ещё раз о множествахМножество событий {Ai} называется счётным , если элементы этого множества можно занумеровать в бесконечную

Слайд 29Определение вероятности
Пусть пространство элементарных исходов,

алгебра событий.
Вероятностью события А называют числовую функцию Р(А),

определённую на алгебре событий . Эта функция отображает множество , состоящее из событий в множество действительных чисел из отрезка [0,1], т.е.
и удовлетворяет следующим аксиомам:
Р1. Для любого события Р(А)≥0 ( )
Р2.Вероятность достоверного события
Р3.Для несовм. событий:
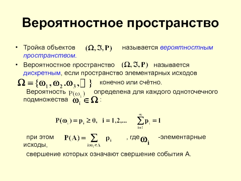
Тройка объектов , где - непустое пространство элементарных исходов, -алгебра событий, Р-вероятность, называется вероятностным пространством.
Определение вероятностиПусть    пространство элементарных исходов,    алгебра событий. 	Вероятностью события А называют

Слайд 30Вероятностное пространство
Тройка объектов

называется вероятностным пространством.
Вероятностное

пространство называется дискретным, если пространство элементарных исходов
конечно или счётно.
Вероятность определена для каждого одноточечного подмножества :



при этом , где -элементарные исходы,
свершение которых означают свершение события А.
Вероятностное пространствоТройка объектов              называется

Слайд 31Свойства вероятностей(1,2)
Вероятность невозможного события равна нулю




Вероятность противоположного события

т.к.








Свойства вероятностей(1,2)Вероятность невозможного события равна нулюВероятность противоположного события

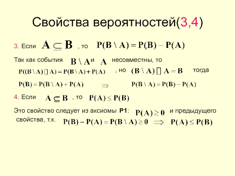
Слайд 32Свойства вероятностей(3,4)
3. Если

, то

,
Так как события и несовместны, то
, но тогда


4. Если , то
Это свойство следует из аксиомы Р1: и предыдущего свойства, т.к.
Свойства вероятностей(3,4)3. Если            , то

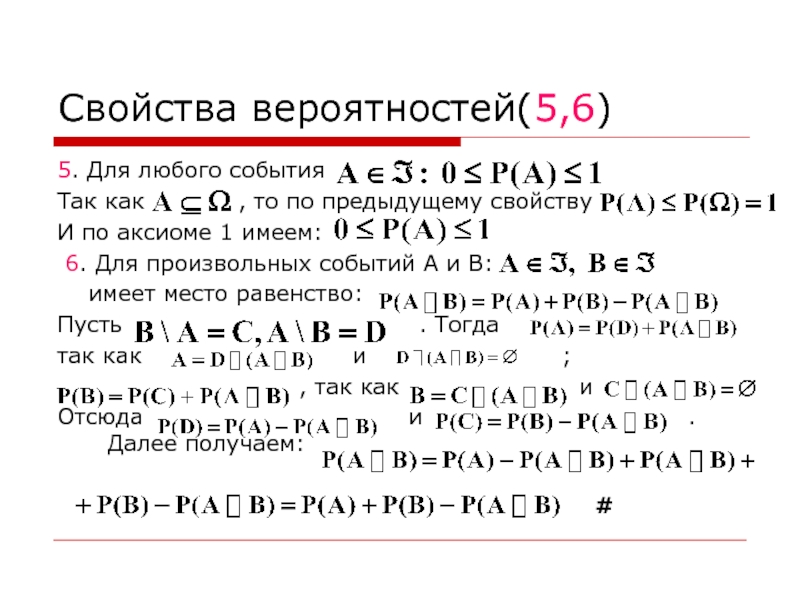
Слайд 33Свойства вероятностей(5,6)
5. Для любого события
Так как

, то по предыдущему свойству
И по аксиоме 1 имеем:

6. Для произвольных событий А и В:
имеет место равенство:
Пусть . Тогда
так как и ;
, так как и .
Отсюда и . Далее получаем:

#



Свойства вероятностей(5,6)5. Для любого событияТак как      , то по предыдущему свойствуИ по

Слайд 34Свойство вероятностей 7
Для произвольных событий А и В:
имеет место

неравенство:
Это свойство следует из аксиомы 1 и предыдущего свойства

#
Свойство вероятностей 7Для произвольных событий А и В: имеет место неравенство: Это свойство следует из аксиомы 1

Слайд 35Классическая вероятностная модель
Пусть каждый элементарный исход эксперимента имеет одинаковую возможность

осуществиться (исходы равновероятны). В таком случае этим исходам естественно поставить

в соответствие одинаковые вероятности. Рассмотрим пространство элементарных исходов , где
. В силу того, что

из аксиом Р2, Р3 вытекает: ,
поэтому , где –число
элементарных исходов эксперимента.
Классическая вероятностная модельПусть каждый элементарный исход эксперимента имеет одинаковую возможность осуществиться (исходы равновероятны). В таком случае этим

Слайд 36Полная группа событий
События

образуют полную группу попарно несовместных

событий, если и .
Например, при бросании монеты событиями являются: (выпадение «орла»), (выпадение «решки»). И
Аналогично, при бросании игральной кости, имеем: – выпадение нечётного числа очков, – выпадение чётного числа очков. При этом , то есть рассматриваемые события образуют полную группу:

Полная группа событийСобытия             образуют полную

Слайд 37Классическая схема
Пусть пространство элементарных исходов

, а каждый из исходов равновероятен, т.е. , свершение события А есть свершение элементарных исходов: , т.е. событие А состоит из элементарных исходов . Тогда, согласно классической схеме вероятность события А есть число .
Пример: В урне имеется « » белых и« » красных шаров. Извлекается из урны 1 шар. Какова вероятность того, что этот шар белый?
Все исходы равновероятны, их всего . Событию благоприятствуют из исходов, поэтому, на основании теоремы имеем
Классическая схемаПусть пространство элементарных исходов

Обратная связь

Если не удалось найти и скачать доклад-презентацию, Вы можете заказать его на нашем сайте. Мы постараемся найти нужный Вам материал и отправим по электронной почте. Не стесняйтесь обращаться к нам, если у вас возникли вопросы или пожелания:

Email: Нажмите что бы посмотреть 

Что такое TheSlide.ru?

Это сайт презентации, докладов, проектов в PowerPoint. Здесь удобно  хранить и делиться своими презентациями с другими пользователями.


Для правообладателей

Яндекс.Метрика